高考化学高频考点小题突破训练13物质的检验 含解析
展开物质的检验
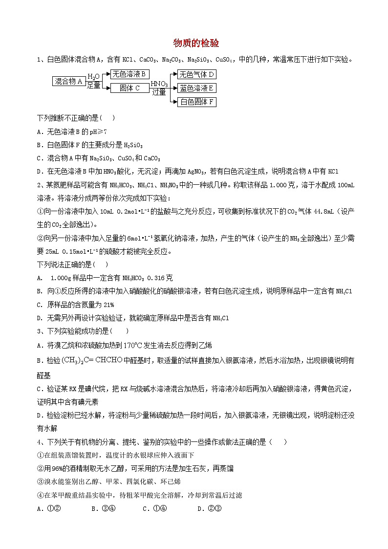
1、白色固体混合物A,含有KCl、CaCO3、Na2CO3、Na2SiO3、CuSO4,中的几种,常温常压下进行如下实验。

下列推断不正确的是( )
A.无色溶液B的pH≥7
B.白色固体F的主要成分是H2SiO3
C.混合物A中有Na2SiO3、CuSO4和CaCO3
D.在无色溶液B中加HNO3酸化,无沉淀;再滴加AgNO3,若有白色沉淀生成,说明混合物A中有KCl
2、某氮肥样品可能含有NH4HCO3、NH4C1、NH4NO3中的一种或几种。称取该样品1.000克,溶于水配成100mL溶液。将溶液分成两等份依次完成如下实验:
①向一份溶液中加入10mL 0.2mol•L-1的盐酸与之充分反应,可收集到标准状况下的CO2气体44.8mL(设产生的CO2全部逸出)。
②向另一份溶液中加入足量的6mol•L-1氢氧化钠溶液,加热,产生的气体(设产生的NH3全部逸出)至少需要25mL 0.15mol•L-1的硫酸才能被完全反应。
下列说法正确的是( )
A. 1.000g样品中一定含有NH4HCO3 0.316克
B. 向①反应所得的溶液中加入硝酸酸化的硝酸银溶液,若有白色沉淀生成,说明原样品中一定含有NH4C1
C. 原样品的含氮量为21%
D. 无需另外再设计实验验证,就能确定原样品中是否含有NH4Cl
3、下列实验能成功的是( )
A.将溴乙烷和浓硫酸加热到
发生消去反应得到乙烯
B.检验
中醛基时,取适量的试样直接加入银氨溶液,然后水浴加热,出现银镜说明有醛基
C.验证某RX是碘代烷,把RX与烧碱水溶液混合加热后,将溶液冷却后再加入硝酸银溶液,得黄色沉淀,证明其中含有碘元素
D.检验淀粉已经水解,将淀粉与少量稀硫酸加热一段时间后,加入银氨溶液,无银镜出现,说明淀粉还没有水解
4、下列关于有机物的分离、提纯、鉴别的实验中的一些操作或做法正确的是( )
①在组装蒸馏装置时,温度计的水银球应伸入液面下
②用96%的酒精制取无水乙醇,可采用的方法是加生石灰,再蒸馏
③溴水能鉴别出乙醇、甲苯、四氯化碳、环己烯
④在苯甲酸重结晶实验中,待粗苯甲酸完全溶解,冷却到常温后过滤
A.①② B.③④ C.①④ D.②③
5、由下列实验、现象以及由现象推出的结论均正确的是( )
选项 | 实验方法 | 现象 | 结论 |
A | 向碘水中加入等体积CCl4,振荡后静置 | 下层接近无色,上层显紫红色 | I2在CCl4中的溶解度大于在水中的溶解度 |
B | 检验Fe(NO3)2晶体是否已氧化变质 | 将Fe(NO3)2样品溶于稀H2SO4后,滴加KSCN溶液,观察溶液是否变红 | 检验Fe(NO3)2晶体是否已氧化变质 |
C | 验证Fe(OH)3的溶解度小于Mg(OH)2 | 将FeCl3溶液加入Mg(OH)2悬浊液中,振荡,观察到沉淀由白色变为红褐色 | 验证Fe(OH)3的溶解度小于Mg(OH)2 |
D | 用碎瓷片做催化剂,给石蜡油加热分解,产生的气体通过酸性高锰酸钾溶液 | 酸性高锰酸钾溶液逐渐褪色 | 石蜡油裂解一定生成乙烯 |
A.A B.B C.C D.D
6、某白色粉末由两种物质组成,为鉴别其成分进行如下实验:
①取少量样品加入足量水仍有部分固体未溶解;再加入足量稀盐酸,有气泡产生,固体全部溶解;
②取少量样品加入足量稀硫酸有气泡产生,振荡后仍有固体存在。
该白色粉末可能为( )
A.NaHCO3、Al(OH)3 B.AgCl、NaHCO3
C.Na2SO3、BaCO3 D.Na2CO3、CuSO4
7、下列“试剂”和“试管中的物质”不能完成相应“实验目的”的是( )

选项 | 实验目的 | 试剂 | 试管中的物质 |
A | 验证羟基对苯环 的活性有影响 | 饱和溴水 | ①苯 ②苯酚溶液 |
B | 验证甲基对苯环 的活性有影响 | 酸性KMnO4溶液 | ①苯 ②甲苯 |
C | 验证苯分子中 没有碳碳双键 | Br2的CCl4溶液 | ①苯 ②己稀 |
D | 验证碳酸的酸 性比苯酚强 | 紫色石蕊溶液 | ①苯酚溶液 ②碳酸溶液 |
A.A B.B C.C D.D
8、关于某无色溶液中所含离子的鉴别,下列判断中正确的是( )
A.加入AgNO3溶液,生成白色沉淀,加稀盐酸沉淀不溶解,可确定有Cl-存在
B.通入Cl2后,溶液变为黄色,加入淀粉溶液后溶液变蓝,可确定有I-存在
C.加入
溶液,生成白色沉淀,加稀盐酸沉淀不溶解,可确定有
存在
D.加入盐酸,生成的气体能使澄淸石灰水变浑浊,可确定有
存在
9某溶液中可能含有
、OH-、
、
、
、
、Na+、Mg2+、Fe3+、Al3+等。当向该溶液中逐滴加入一定物质的量浓度的盐酸时,发现生成沉淀的物质的量随加入盐酸的体积变化如图所示。下列说法正确的是( )

A.原溶液中一定含有Na2SO4
B.反应最后形成的溶液中的溶质只有NaCl
C.原溶液中含有
与
的物质的量之比为1:2
D.原溶液中一定含有的阴离子是OH-、
、
、![]()
10、下列由实验操作、现象和结论均正确的是( )
| 实验 | 现象 | 结论 |
A | 取少量试液于试管中, 先滴入新制的氯水, 再滴入KSCN溶液 | 溶液呈血红色 | 溶液中含有Fe2+ |
B | 将某无色气体先通入 足量澄清的石灰水,再 通入足量酸性高锰酸钾溶液 | 澄清的石灰水变浑浊, 酸性高锰酸钾溶液颜色变浅 | 该气体中一定有SO2 , 一定没有CO2 |
C | 将乙烯通入溴的四氯化碳溶液 | 溴的四氯化碳溶液最终变为无色透明 | 生成的1,2-二溴乙烷无色、 可溶于四氯化碳 |
D | 25℃时,用PH计分别测 0.1mol·L-1Na2CO3溶液 和0.1mol·L-1Na2SO3溶液的PH | Na2CO3溶液的PH大于 Na2SO3溶液的PH | 非金属性:S>C |
A.A B.B C.C D.D
11、已知某透明澄清的溶液中可能含有 NO3、Cl- 、SO42-、CO32-、NH4+、Fe3+、Al3+和K+中的几种,且所含阴离子的物质的量相等。为确定该溶液的成分,某学习小组做了如下实验:
①取该溶液100mL,加入过量NaOH溶液,加热得到0.02mol气体,同时产生红褐色沉淀;
②将沉淀过滤、洗涤、灼烧,得到1.6 g固体;
③向上述滤液中加入足量BaCl2溶液,得到4.66 g不溶于盐酸的沉淀。
下列说法正确的是( )
A.不能确定原溶液中是否含有Al3+和K+
B.原溶液中含有的离子只有:Cl- 、SO42-、CO32-、NH4+、Fe3+
C.原溶液中c(NO3-)=0.2 mol·L-1 , c(Fe3+)=0.2 mol·L-1
D.在原溶液中加入足量的铁粉所得溶液中阳离子所带正电荷数减少
12、现有一瓶气体,可能含有
中的一种或几种。为验证其组成,进行了如下实验,①将其通入新制稀氯水中得到无色透明溶液A;②将溶液A分成两份,向其中一份加入用稀硝酸酸化的
溶液,生成白色沉淀;③向另一份中加入用稀盐酸酸化的
溶液,也生成白色沉淀。则下列说法错误的是( )
A.气体中一定不含有HBr
B.气体中—定不含有![]()
C.气体中一定含有![]()
D.气体中可能含有![]()
13、下列实验操作、现象和结论均正确的是( )
| 实验操作 | 实验现象 | 实验结论 |
A | 向某溶液中滴加K3[Fe(CN)6]溶液 | 产生蓝色沉淀 | 该溶液中有Fe2+,无Fe3+ |
B | 将溴乙烷与NaOH醇溶液加热反应产生的气体通入盛有酸性高锰酸钾的试管中 | 试管中的溶液紫色褪去 | 溴乙烷发生了消去反应,生成了乙烯气体 |
C | 向麦芽糖与稀硫酸加热反应后的溶液中先加入过量的NaOH溶液,再加入少量新制的氢氧化铜悬浊液,加热5分钟 | 溶液中产生砖红色沉淀 | 麦芽糖水解产生了葡萄糖 |
D | 用坩埚钳夹住一块铝箔在酒精灯上加热 | 铝箔熔化,失去光泽并滴落下来 | 金属铝的熔点较低 |
A.A B.B C.C D.D
14、下列化学实验设计正确的是( )
A.用氨水鉴别AlCl3溶液与AgNO3溶液
B.用酸性高锰酸钾溶液区分HCOOH和HCHO
C.除去CO2气体中的SO2气体,将混合气体通入BaCl2溶液洗气
D.一定量的稀HNO3与足量的Cu反应,尾气直接用NaOH溶液吸收
15、根据下列实验中的操作,对应的现象以及结论都正确的是( )
选项 | 操作 | 现象 | 结论 |
A | 向NaAlO2溶液中滴加NaHCO3溶液 | 产生白色沉淀 |
|
B | 蘸有浓氨水的玻璃捧靠近X | 有白烟产生 | X—定是浓盐酸 |
C | 将气体分别通入溴水和酸性高锰酸钾溶液中 | 两溶液均褪色 | 该气体一定是乙烯 |
D | 炭粉中加入浓硫酸并加热,导出的气体通入 BaCl2溶液中 | 有白色沉淀产生 | 有SO2和CO2产生 |
A.A B.B C.C D.D
答案
1.C
2.D
加入10mL 0.2mol.L-1的盐酸与之充分反应,收集到标准状况下的CO2气体44.8mL(0.002mol),说明一定含有NH4HCO3,盐酸完全反应,碳酸氢铵不一定完全反应,所以1.000g样品中不一定含有NH4HCO3 0.316克,故A错误;①反应加入了盐酸引入氯离子,所得的溶液中加入硝酸酸化的硝酸银溶液,若有白色沉淀生成,不能说明原样品中一定含有NH4C1,故B错误;根据关系式2NH3—H2SO4,向另一份溶液中加入足量的6 mol.L-1氢氧化钠溶液,加热,产生的氨气的物质的量为0.025L×0.15mol.L-1×2=0.0075mol,原样品的含氮量为
27%;故C错误;NH4HCO3、NH4Cl、NH4NO3中
的质量分数分别为:22.8%、33.6%、22.5%,而样品中.
的质量分数为27%,所以一定含有NH4Cl,故D正确。
3.B
解析:A.溴乙烷发生消去反应的条件是氢氧化钠的醇溶液、加热,反应条件错误;B.检验醛基可利用银氨溶液,在水浴加热条件下生成银镜则说明有醛基,正确;C.RX与氢氧化钠发生取代反应后,需加入稀硝酸酸化,以中和未反应完全的碱,再加入硝酸银,方案设计错误;D.加入银氨溶液前需加入氢氧化钠溶液碱化,方案设计错误。
4.D
5.C
6.C
解析: NaHCO3和Al(OH)3中加入足量稀硫酸有气泡产生,但最终固体全部溶解,无固体剩余,A错误。AgCl不溶于盐酸,加入盐酸后固体不会全部溶解,B错误。Na2SO3可溶于水,而BaCO3不溶于水,即样品加水后固体部分溶解;若再加入稀盐酸,BaCO3与盐酸反应生成BaCl2、CO2和H2O,有气泡产生并且固体全部溶解;若加入足量稀硫酸,BaCO3与稀硫酸反应生成BaSO4沉淀、CO2和H2O,有气泡产生并且振荡后仍有固体存在,符合题意,C正确。Na2CO3、CuSO4中加入足量稀硫酸,有气泡产生但振荡后无固体剩余,D错误。
7.B
解析:饱和溴水与苯进行萃取,与苯酚则会发生反应生成三溴苯酚白色沉淀,验证了羟基对苯环活性的影响,故A正确;酸性高锰酸钾溶液与甲苯反应生成苯甲酸,溶液褪色,验证的是苯环对甲基活性的影响,故B错误;己烯能使溴的四氯化碳溶液褪色,而苯不能,证明苯分子中无碳碳双键,C正确;碳酸能使紫色石蕊溶液变色,苯酚不能使紫色石蕊溶液变色,证明碳酸的酸性强于苯酚的酸性,故D正确.
8.B
解析:加稀盐酸引入了Cl-,故A错误;
氯气具有氧化性,能将碘离子氧化为碘单质,碘水呈黄色,淀粉遇碘变蓝,故B正确;
向原溶液中加入硝酸钡溶液时引入了硝酸根离子,再加入盐酸时引入了氢离子,
可将亚硫酸钡氧化为不溶于酸的硫酸钡沉淀,所以原溶液中也可能是含有亚硫酸根离子,故C错误;
和盐酸反应生成能使澄清石灰水变浑浊的二氧化碳气体的离子可以是碳酸根离子、碳酸氢根离子, 此外二氧化硫也能使澄清石灰水变浑浊,故D错误。
9. D
解析: 根据曲线变化,先产生沉淀,后沉淀部分溶解.说明产生了氢氧化铝沉淀,开始无沉淀生成说明溶液中含有OH-,与氢氧根离子不能共存的有Fe3+、Mg2+、Al3+,则溶液中含有
和
,与
不能共存的是
;加入盐酸的体积在a-a+2阶段沉淀量保持不变,说明含有
,不能确定硫酸根离子是否存在,但根据溶液呈电中性可知,溶液中一定含有钠离子,据此进行解答。
10.C
11.C
12.B
解析:由实验①可得,样品气体中一定不含有HBr,A正确;由实验②可知溶液A中含有
或
,且由于溶液A是由稀氯水与样品气体反应所得,故不能确定气体样品中是否含有氯气,B错误;由实验③可知,溶液A中含有
,由此说明样品气体中一定含有
,C正确;所有实验无法确定
是否存在,D正确。
13.C
14.A
15.A
高考化学高频考点小题突破训练14物质的分离提纯 含解析: 这是一份高考化学高频考点小题突破训练14物质的分离提纯 含解析,共6页。试卷主要包含了下列叙述正确的是,白色固体混合物A,含有KCl等内容,欢迎下载使用。
高考化学高频考点小题突破训练12离子反应 含解析: 这是一份高考化学高频考点小题突破训练12离子反应 含解析,共5页。试卷主要包含了下列化学过程及其表述正确的是等内容,欢迎下载使用。
高考化学高频考点小题突破训练10实验基础操作 含解析: 这是一份高考化学高频考点小题突破训练10实验基础操作 含解析,共8页。试卷主要包含了实验室中某些气体的制取,下列实验操作或装置正确的是等内容,欢迎下载使用。

