高中生物人教版 (2019)选择性必修3第3节 禁止生物武器优秀课后复习题
展开
《第4章 生物技术的安全性与伦理性问题》
第3节 禁止生物武器
必会知识
考点梳理
拓展延伸
易错警示
必会知识一 生物武器
1.生物武器的概念:生物武器是以生物战剂杀伤有生力量、毁坏动植物的各种武器和器材的总称。所谓生物战剂,是指用来杀伤人员、牲畜和毁坏农作物的致病性微生物及其毒素,它的杀伤破坏作用靠的是生物与生物之间的克制。生物武器的施放装置包括炮弹、炸弹、火箭弹、导弹等的弹头和航空布撒箱、喷雾器、气溶胶发生器、装载媒介物(鼠、摇蚊、蜱等)的容器等。
2.生物武器的种类
(1)致病菌类:炭疽杆菌、霍乱弧菌、鼠疫杆菌、伤寒杆菌、痢疾杆菌等。
(2)病毒类:天花病毒、动物痘病毒等。
(3)生化毒剂类:肉毒杆菌毒素等。
(4)经过基因重组的致病菌:通过转基因技术改造的像炭疽杆菌一样的致病菌等。
3.几种生物武器及由其引起的疾病
(1)致病菌:炭疽杆菌可以引发急性传染病—炭疽热。炭疽杆菌主要以孢子的形式存在,孢囊具有保护功能,使炭疽杆菌能不受阳光、高温和消毒剂的破坏,而在自然界中长期存活。炭疽热是一种人畜共患的急性传染病。它的传播方式主要有三种:通过皮肤接触造成的皮肤性炭疽热、通过空气传播造成的呼吸性炭疽热、通过食用被感染的肉类造成的肠道性炭疽热。其中,以感染呼吸性炭疸热的后果最为严重,致死率约为95%~100%。
(2)病毒:天花病毒:由天花病毒引起的一种烈性传染病—天花,是世界上传染性最强的疾病之一。天花病毒不仅繁殖很快,能在空气中以惊人的速度传播,而且在感染后的短短15~20天内致死率高达30%。
(3)生化毒剂—肉毒杆菌毒素:是肉毒杆菌产生的含有高分子蛋白的神经毒素,是已知在天然毒素和合成毒剂中毒性最强烈的生物毒素,它主要抑制神经末梢释放乙酰胆碱,引起肌肉松弛麻痹,呼吸肌麻痹是致死的主要原因。
(4)基因武器:是指利用基因工程技术研制的新型生物战剂,又称作第三代生物战剂,是现代新概念武器的又一发展方向。它能改变非致病微生物的遗传物质,使其产生具有显著抗药性的致病菌,利用人种生化特征上的差异,使这种致病菌只对具有特定遗传特征的人产生致病作用,从而有选择地消灭敌方有生力量。
(5)纳米生物武器:纳米生物武器不仅可以像细菌等常规生物武器一样,攻击人和动物,而且能够攻击、吞噬其他物质。一旦潜入敌方的飞机、舰艇、坦克、车辆、导弹乃至核武器系统中,纳米生物武器就会侵蚀、破坏系统,导致武器失灵。
必会知识二 生物武器的特点和局限性
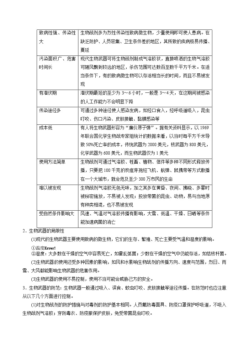
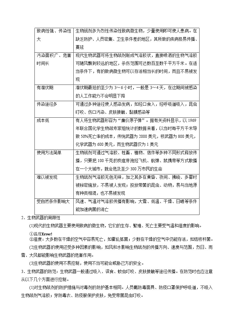
1.生物武器的特点
致病性强、传染性大 | 生物战剂多为烈性传染性致病微生物,少量使用即可使人患病。在缺乏防护、人员密集、卫生条件差的地区,其所致的疾病极易传播、蔓延 |
污染面积广、危害时间长 | 现代生物武器可将生物战剂制成气溶胶状,直接喷洒的生物气溶胶可随风飘到较远的地区,杀伤范围可达数百至数千平方千米。在适当条件下,有的致病微生物可以存活相当长的时间,而且不易被发现 |
有潜伏期 | 潜伏期最短的至少为3~6小时,一般是3~4天,在这期间被感染的人工作能力不会明显下降 |
传染途径多 | 可通过多种途径使人感染发病,如经口食入,经呼吸道吸入,昆虫叮咬、伤口污染、皮肤接触、黏膜感染等 |
成本低 | 有人将生物武器形容为“廉价原子弹”。据有关资料显示,以1969年联合国化学生物战专家组统计的数据来看,以当时每平方千米导致50%死亡率的成本,传统武器为2000美元,核武器为800美元,化学武器为600美元,而生物武器仅为1美元 |
使用方法简单 | 生物战剂可通过气溶胶、牲畜、植物、信件等多种不同形式释放传播,只要把100千克的炭疽芽孢经飞机、航弹、鼠携带等方式散播在一个大城市,就会危及至少300万市民的生命 |
难以被发现 | 生物战剂气溶胶无色无味,加之其多在黄昏、夜间、拂晓、多雾时被秘密施放,不易被人发现;投放带菌的昆虫、动物,易与当地原有种类相混,也不易被发现 |
受自然条件影响大 | 风速、气温对气溶胶传播有影响,大雪、低温、干燥、日晒等条件能加速病菌的消亡 |
2.生物武器的局限性
(1)现代的生物武器主要使用致病的微生物,它们的生存、繁殖、死亡主要受气温和湿度的影响。
①温度
②湿度:大多数在干燥的空气中容易死亡,如霍乱弧菌;少数在干燥的空气中仍能存活,如结核杆菌。
(2)生物武器的使用还受多种因素的影响,如风和水影响生物战剂的传播方向、速度与范围,烈日、雨雪、大风都能影响生物武器的危害作用。
(3)生物武器的使用不易控制,使用不当可能会威胁己方的安全。
3.生物武器的防范:生物武器一般通过吸入、误食、蚊虫叮咬、皮肤接触等途径传播。在防范时也应注意从以下几个方面进行控制。
(1)对生物战剂的防护措施与对毒剂的防护基本相同。人员戴防毒面具、防疫口罩保护呼吸道,不吸入生物战剂气溶胶;穿防毒衣、防疫服保护皮肤,免受带菌昆虫叮咬。
(2)人员在生物战剂污染区内行动时,根据生物战剂的类型,提前进行免疫接种和个人防护,遵守在污染区内的行动规则。
(3)发现病人时,要立即报告,及时隔离。
(4)对污染的房屋、器皿要用福尔马林或过氧乙酸进行熏蒸,也可用紫外线照射的方法进行消毒、灭菌;对服装可用煮沸或用高锰酸钾溶液浸泡等方法灭菌。
(5)杀虫、灭鼠。使用药物时,应注意安全,妥善处理带菌昆虫和动物尸体。
必会知识三 禁止生物武器的公约
1.1972年4月,苏联、美国、英国分别在其首都签署了《禁止试制、生产和储存并销毁细菌(生物)和毒剂武器公约》(简称《禁止生物武器公约》),并于1975年3月生效。1984年11月,我国也加入了这一公约。截至2020年4月,已有183个缔约国。
2.1998年6月,中美两国元首在关于《禁止生物武器公约》议定书的联合声明中,重申了在任何情况下不发展、不生产、不储存生物武器,并反对生物武器及其技术和设备的扩散。
3.2021年,在第65届联合国大会上,我国政府重申支持《禁止生物武器公约》的宗旨和目标,全面、严格履行公约义务,支持不断加强公约的约束力,并主张全面禁止和彻底销毁生物武器等各类大规模杀伤性武器。
必备技能
典例精讲
模型秒杀
巧思妙解
必备技能一 生物武器的类型及特点
[例1](2021春·黑龙江绥化·高二校考期中)下列不属于生物武器的是( )
A.天花病毒、鼠痘病毒等病毒类生物制剂
B.炭疽杆菌、波特淋菌、霍乱弧菌等致病菌
C.氯气、氰化物、芥子气等毒性强的制剂
D.植入生物毒素分子基因的流感病毒
[答案]C.[解析]根据分析可知,生物武器包括致病菌、病毒、生化毒剂,以及经过基因重组的致病菌等,所以天花病毒、鼠痘病毒等病毒类生物制剂、炭疽杆菌、波特淋菌、霍乱弧菌等致病菌、植入生物毒素分子基因的流感病毒等均属于生物武器,而氯气、氰化物、芥子气等毒性强的制剂属于化学武器,不属于生物武器,综上分析,C符合题意,ABD不符合题意。故选C。
[例2](2022春·福建宁德·高二校考阶段练习)与常规武器相比,生物武器具备的特点是( )
①传染性强 ②污染面积广,不易被发现 ③有一定的潜伏期 ④破坏建筑物
⑤自然条件下的大雪、低温、干燥、日晒等不影响生物武器的杀伤力
A.①②③ B.②③④⑤
C.①②③④⑤ D.①②③④
[答案]A.[解析]①生物武器中所用病原体传染性强,①正确;②病原体传染性强,污染面积广,不易被发现,②正确;③病原体有一定的潜伏期,③正确;④生物武器为病原体,不会像核武器一样破坏建筑物,④错误;⑤自然条件下,会由于环境因素影响其杀伤力,⑤错误。故选A。
[例3](2022春·吉林长春·高二长春市第八中学校考阶段练习)生物武器有传染性强的特点,针对这一特点,下列不属于防止生物武器危害的有效措施的是( )
A.提前接种和个人防护
B.发现病人,立即报告,及时隔离
C.只注意环境消毒,不必控制传染源
D.注意切断传播途径
[答案]C.[解析]A、提前接种和个人防护,可以防止生物武器危害,A不符合题意;B、发现病人,立即报告,及时隔离,可以阻断传染源,B不符合题意;C、只注意环境消毒,不控制传染源,不能有效防止生物武器危害,C符合题意;D、注意切断传播途径,能够有效防止生物武器危害,D不符合题意。故选C。
必备技能二 禁止生物武器
[例4](2023·全国·高二专题练习)下列防止生物武器的措施,不正确的是( )
A.通过立法,禁止生物武器的生产和扩散
B.捕杀敌人投放的带菌的小动物
C.大力发展生物武器,以牙还牙
D.根据生物武器的类型采取相应措施
[答案]C.[解析]生物武器是多种多样的,对于不同的生物武器应用不同的防治方法,但总的原则是禁止生物武器的生产和扩散,因此ABD正确,C错误。故选C。
[例5](2022春·陕西西安·高二校考阶段练习)新冠肺炎使我们对病毒的威力有深刻感受,所以生物武器更是人类要严格禁止的。下列关于生物武器的说法,错误的是( )
A.中美两国发布联合声明,重申在一般情况下不发展、不生产、不储存生物武器
B.彻底销毁生物武器是世界上大多数国家的共识
C.生物武器包括致病菌类、病毒类、生化毒剂类以及经过基因重组的致病菌
D.利用炭疽杆菌制成的生物武器,具有传染性极强、致死率极高的特点
[答案]A.[解析]A、1998年6月27日,中美两国元首在关于《禁止生物武器公约》议定书的联合声明中,重申在任何情况下不发展、不生产、不储存生物武器,并反对生物武器及其技术和设备的扩散,A错误;B、生物武器杀伤力强,彻底销毁生物武器是世界上大多数国家的共识,B正确;C、生物武器包括致病菌、病毒、生化毒剂,以及经过基因重组的致病菌等,应当予以禁止,C正确;D、利用炭疽杆菌制成的生物武器,具有传染性强、死亡率高、污染面广、难以防治的特点,D正确。故选A。
[例6](2022·高二课时练习)下列关于生物武器及相关约定的阐述,错误的是( )
A.生物武器的类型包括致病菌类,病毒类,生化毒剂类等
B.利用转基因微生物制成的生物武器具有目前人类难以预防和治疗的特点
C.与常规武器相比,生物武器具有传染性强,不易被发现、不受自然条件影响等特点
D.我国政府对生物武器采取的态度是不发展、不生产、不储存生物武器,并反对生物武器及其技术和设备的扩散
[答案]C.[解析]A、生物武器种类:包括致病菌、病毒、生化毒剂,以及经过基因重组的致病菌等,A正确;B、利用转基因微生物制成的生物武器具有目前人类难以预防和治疗,B正确;C、与常规武器相比,生物武器具有传染性强、不易被发现等特点,但容易受地形、风向等多种自然条件的影响,C错误;D、我国对于生物武器采取的态度是不发展、不生产、不储存生物武器、并反对生物武器及其技术和设备的扩散,D正确。故选C。
必刷好题
基础演练
能力提升
巅峰突破
1.(2021春·高二课时练习)初期出现高烧、疲累、头痛、背痛,继而在脸部、手臂和腿部出现红疹。由此症状可以判断是由下列哪种病毒引起( )
A.天花病毒 B.波特淋菌
C.肉毒杆菌 D.炭疽杆菌
[答案]A.[解析]高烧、疲累、头痛继而在明显部位出现红疹是天花患者的症状,是由天花病毒引起的,A正确,BCD错误。
2.(2023·全国·高二专题练习)下列关于生物武器的叙述中,不正确的是( )
A.生物武器是造价昂贵,却具有大规模杀伤性的武器
B.转基因技术的出现,使得利用这一技术制造各种新型致病菌成为可能
C.生物武器可以直接或者通过食物、生活必需品和带菌昆虫等散布
D.生物武器一旦使用,将对军队和平民造成大规模的杀伤后果
[答案]A.[解析]A、生物武器造价低,具有大规模杀伤性,A错误;B、转基因技术的出现,使得利用这一技术制造各种新型致病菌成为可能,这些人类从来没有接触过的致病菌,可能让大批受感染者突然发病,而又无药可医,这样施放者便可以造成敌方公众的极度恐慌,致使受害国一切活动瘫痪,轻而易举地达到不战而胜的目的,B正确;C、生物武器可以直接或者通过食物、生活必需品和带菌昆虫等散布,经由呼吸道、消化道和皮肤等侵入人、畜体内,造成大规模伤亡,C正确;D、生物武器的致病能力强、攻击范围广,一旦使用,将对军队和平民造成大规模的杀伤后果,D正确。故选A。
3.(2022春·黑龙江哈尔滨·高二哈尔滨三中校考期末)二战,日本侵华期间,曾经组建了从事生物武器研究、实验的731、100等部队,并将相关武器付诸实战。据报道,二战后,某些国家或地区与日本勾结,继续相关研究。与常规武器相比,生物武器具有的特点是( )
①传染性强 ②污染面积广,不易被发现 ③有一定的潜伏期④主要破坏建筑物⑤大雪、低温、干燥、日晒等不影响生物武器的杀伤力
A.①②③ B.②③⑤ C.③④⑤ D.②④⑤
[答案]A.[解析]①生物武器中所用病原体传染性强,①正确;②病原体传染性强,污染面积广,不易被发现,②正确;③病原体有一定的潜伏期,③正确;④生物武器为病原体,不会像核武器一样破坏建筑物,④错误;⑤自然条件下,会由于环境因素影响其杀伤力,⑤错误。综上所述①②③正确,BCD错误,A正确。故选A。
4.(2023·高二课时练习)将生物技术运用于战争或恐怖活动,后果非常可怕,下列有关叙述错误的是( )
A.由转基因微生物制成的生物武器具有目前人类难以预防和治疗的特点
B.生物武器是致病微生物、病毒、生化毒剂,以及经过基因重组的致病菌等的总称
C.与常规武器相比,生物武器具有传染性强、不易被发现、不受自然条件影响等特点
D.经过基因重组的生物武器可能使受害国居民感染而施放者不易感染
[答案]C.[解析]A、生物武器具有不易被发现和鉴定、隐秘性强的特点,因此由转基因微生物制成的生物武器具有目前人类难以预防和治疗的特点,A正确;B、生物武器是致病微生物、病毒、生化毒剂,以及经过基因重组的致病菌等的总称,把这些病原体直接或者通过食物、生活必需品等散布到敌方,可以对军队和平民造成大规模杀伤后果,B正确;C、与常规武器相比,生物武器具有传染性强、不易被发现等特点,但容易受风速、气温等多种自然条件的影响,C错误;D、经过基因重组的生物武器,是经过定向改造之后产生的,因此可能使受害国居民感染而施放者不易感染,D正确。故选C。
5.(2022春·安徽滁州·高二校考期末)《生物武器公约》是防止生物武器发展和扩散的重要国际机制。在当前恐怖主义威胁日益加大的背景下,该机制的有效性事关对生物恐怖威胁的防范。下列关于生物武器的叙述,错误的是( )
A.生物武器的种类包括致病菌、病毒和生化毒剂等,它曾对人类造成过严重伤害
B.我国反对生物武器及其技术和设备的扩散
C.转基因生物不可能被用于制造生物武器
D.生物武器的传播途径包括直接传播、食物传播和生活必需品传播等
[答案]C.[解析]A、生物武器的类型包括致病菌、病毒、生化毒剂及经基因重组的致病菌等,可以对军队和平民造成大规模杀伤后果,A正确;B、我国对于生物武器采取的态度是不发展、不生产、不储存生物武器,并反对生物武器及其技术和设备的扩散,B正确;C、转基因生物可能会被用于制造生物武器,如由转基因微生物制成的生物武器具有目前人类难以预防和治疗的特点,C错误;D、生物武器可以通过多种途径使人感染发病,如经口食入、经呼吸道吸入、昆虫叮咬、皮肤接触等,因此生物武器的传播途径主要包括直接传播、食物传播和生活必需品传播,D正确。故选C。
6.(2022春·黑龙江大庆·高二大庆实验中学校考期末)新冠疫情爆发,随着病毒溯源工作的开展,有种观点认为某实验室可能是新冠病毒的最初来源。由此,生物安全问题开始受到广泛关注。下列做法不利于维护生物安全的是( )
A.实验室所用的生物材料进行严格管理,防止泄漏
B.构建严密的社会管理体系,应对突发生物安全事件
C.搜集并公开公众遗传数据,以便研究新冠特效药
D.在任何情况下均不发展、不生产、不储存生物武器
[答案]C.[解析]A、实验室所用的生物材料进行严格管理,防止泄漏,这有利于维护生物安全,A不符合题意;B、构建严密的社会管理体系,应对突发生物安全事件,这有利于维护生物安全,B不符合题意;C、搜集并公开公众遗传数据,可能会让不法分子钻空子,不利于维护生物安全,C符合题意;D、《禁止生物武器公约》中强调在任何情况下均不发展、不生产、不储存生物武器,这有利于维护生物安全,D不符合题意。故选C。
7.(2022春·江苏泰州·高二校联考期末)生物技术就像“一把双刃剑”:它既可以造福人类,也可能在使用不当时给人类带来潜在的危害。下列关于生物技术的叙述,错误的是( )
A.a-淀粉酶基因与目的基因同时转入植物中能防止转基因花粉的传播
B.转基因产品具有优良的品质,实验室培育的转基因产品可直接上市推广
C.生物武器包括致病菌类、病毒类和生化毒剂类
D.消除生物武器威胁、防止生物武器扩散是生物安全防控的重要方面
[答案]B.[解析]A、由于a-淀粉酶基因会导致花粉败育,故将a-淀粉酶基因和目的基因同时导入转基因植物,可以防止转基因花粉的传播,A正确;B、实验室培育的转基因产品需要经过检测和实验,确认安全才能上市推广,B错误;C、生物武器包括致病菌类、病毒类、生化毒剂类等,我国坚持不参与、不生产、不储备生物武器,C正确;D、生物武器危害巨大,消除生物武器威胁、防止生物武器扩散是生物安全防控的重要方面,D正确。故选B。
8.(2022春·重庆万州·高二校考阶段练习)将生物武器运用于战争或恐怖活动,其后果将更加可怕,下列关于生物武器及相关约定的阐述,错误的是( )
A.生物武器的类型包括致病菌类、病毒类、生化毒剂类等
B.转基因微生物制成的生物武器,目前人类可以预防和治疗
C.生物武器与常规武器相比具有传染性强、不易被发现、受自然条件影响等特点
D.我国对生物武器采取的态度是不发展、不生产、不储存生物武器,并反对生物武器及其技术和设备的扩散
[答案]B.[解析]A、生物武器的类型包括致病菌类、病毒类、生化毒剂类等,A正确;B、转基因微生物制成的生物武器具有目前人类难以预防和治疗的特点,B错误;C、生物武器容易受地形、风向等多种自然条件的影响,C正确;D、我国对生物武器采取的态度是不发展、不生产、不储存生物武器,并反对生物武器及其技术和设备的扩散,D正确。故选B。
9.(2022秋·海南儋州·高三校考开学考试)生物技术安全性和伦理问题是社会关注的热点,下列叙述不正确的是( )
A.应严格选择转基因植物的目的基因,避免产生对人类有害的物质
B.重组的微生物在降解污染物的过程中可能会造成环境的二次污染
C.我国在任何情况下不发展、不生产、不储存生物武器
D.基因编辑技术可用于疾病预防领域的研究,因此也可以用于编辑婴儿
[答案]D.[解析]A、严格选择转基因植物的目的基因,可避免产生对人类有害的物质,减少人们对转基因食物安全的担忧,A正确;B、重组的微生物在降解污染物的过程中可能产生二次污染,造成环境安全问题,B正确;C、我国在任何情况下不发展、不生产、不储存生物武器,C正确;D、基因编辑技术可用于疾病预防领域的研究,但不可以用于编辑婴儿,D错误。故选D。
10.(2023·全国·高三专题练习)炭疽病是一种由炭疽杆菌引起的疾病,症状之一是皮肤等组织发生黑炭状坏死。炭疽杆菌能产生外毒素来增加微血管通透性,导致出血和组织肿胀,而且对中枢神经系统具有迅速而显著的抑制作用,从而使人呼吸衰竭和心脏衰竭而死亡。一般来说,炭疽杆菌对青霉素敏感。可采用预防接种的办法预防炭疽病,但需持续、频繁注射减毒菌苗,注射减毒菌苗后能在体内检测出抗体的存在。
(1)炭疽杆菌在生物分类上属于________(填“原核”或“真核”)生物,其代谢类型是________,繁殖方式为________生殖。
(2)炭疽杆菌的遗传物质是________,由________种________组成。
(3)炭疽杆菌从损伤的皮肤、胃肠黏膜及呼吸道进入人体后,首先在局部繁殖,产生毒素而引起组织及脏器发生出血性浸润、坏死和高度水肿,形成原发性皮肤炭疽、肠炭疽、肺炭疽等。若在培养炭疽杆菌的培养基中加入青霉素,病菌将________。
(4)注射疫苗是预防炭疽病有效的方法,当已预防接种的机体再次受到毒性很强的炭疽病菌感染时,________将迅速增殖分化形成________,产生大量抗体及时清除病菌。
(5)炭疽杆菌曾被制成生物武器,与常规武器相比生物武器的特点: ________。(至少答出2项)
(6)1998年6月27日,中美两国元首在关于《禁止生物武器公约》议定书的联合声明中,重申在任何情况下________、________、________生物武器。
[答案] 原核 异养需氧型 二分裂 DNA 4 脱氧核苷酸 死亡 记忆细胞 浆细胞 致病能力强、攻击范围广、可造成大规模伤亡 不发展 不生产 不储存
[解析](1)炭疽杆菌属于原核生物,其代谢类型是异养需氧型,繁殖方式为二分裂。
(2)炭疽杆菌的遗传物质是DNA,由4种脱氧核苷酸组成。
(3)在培养炭疽杆菌的培养基中加入青霉素,由于青霉素可抑制细菌细胞壁形成,因此病菌将死亡。
(4)接种疫苗后,当已预防接种的机体再次受到毒性很强的炭疽病菌感染时,记忆B细胞将迅速增殖分化形成浆细胞,产生大量抗体及时清除病菌。
(5)生物武器与常规武器相比具有致病能力强、攻击范围广、可造成大规模伤亡。
(6)1998年6月27日,中美两国元首在关于《禁止生物武器公约》议定书的联合声明中,重申在任何情况下不发展、不生产、不储存生物武器。
人教版 (2019)选择性必修3第1节 转基因产品的安全性精品复习练习题: 这是一份人教版 (2019)选择性必修3第1节 转基因产品的安全性精品复习练习题,文件包含人教版选择性必修三高中生物同步精品讲义41转基因产品的安全性原卷版doc、人教版选择性必修三高中生物同步精品讲义41转基因产品的安全性教师版doc等2份试卷配套教学资源,其中试卷共22页, 欢迎下载使用。
高中生物人教版 (2019)选择性必修3第3节 基因工程的应用优秀课后复习题: 这是一份高中生物人教版 (2019)选择性必修3第3节 基因工程的应用优秀课后复习题,文件包含人教版选择性必修三高中生物同步精品讲义33基因工程的应用原卷版doc、人教版选择性必修三高中生物同步精品讲义33基因工程的应用教师版doc等2份试卷配套教学资源,其中试卷共24页, 欢迎下载使用。
高中生物人教版 (2019)选择性必修3第3章 基因工程第1节 重组DNA技术的基本工具优秀同步测试题: 这是一份高中生物人教版 (2019)选择性必修3第3章 基因工程第1节 重组DNA技术的基本工具优秀同步测试题,文件包含人教版选择性必修三高中生物同步精品讲义31重组DNA技术的基本工具原卷版doc、人教版选择性必修三高中生物同步精品讲义31重组DNA技术的基本工具教师版doc等2份试卷配套教学资源,其中试卷共26页, 欢迎下载使用。

