2024届高考生物一轮复习第8单元第26课内分泌系统组成与体液调节的过程学案
展开
这是一份2024届高考生物一轮复习第8单元第26课内分泌系统组成与体液调节的过程学案,共27页。学案主要包含了血糖平衡调节,甲状腺激素分泌的调节等内容,欢迎下载使用。
第26课 内分泌系统组成与体液调节的过程
►学业质量水平要求◄
1.通过分析动物激素的种类、功能和作用特点,以及相互作用,形成稳态与平衡观。(生命观念)
2.通过建立血糖调节模型及甲状腺激素分泌的调节模型,培养建模与模型分析的思维习惯。(科学思维)
3.通过动物激素的研究历程,掌握科学探究的思路和方法。(科学探究)
4.关注激素失调症,运用激素调节原理分析、指导自己和他人的健康生活。(社会责任)
考点一 激素与内分泌系统
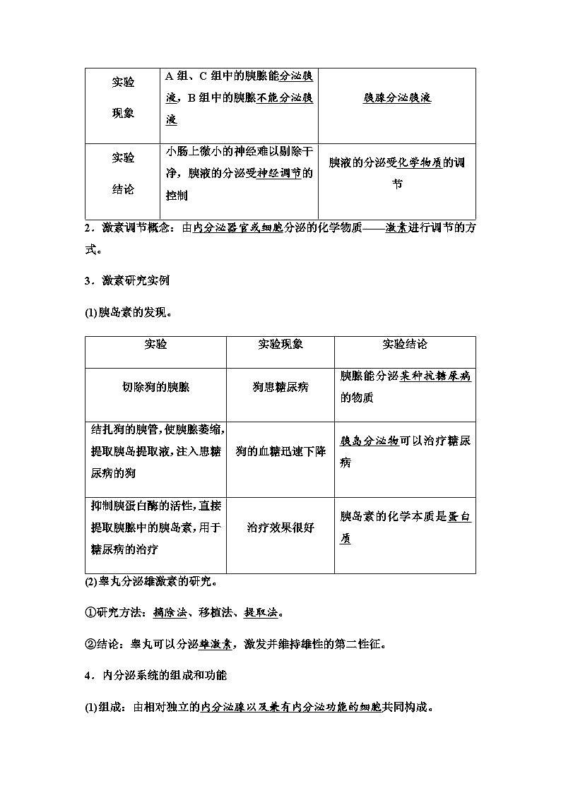
1.促胰液素的发现
探究者
沃泰默
斯他林、贝利斯
实验假设
胰液的分泌受神经调节的控制
胰液的分泌受化学物质的调节
实验
步骤
实验
现象
A组、C组中的胰腺能分泌胰液,B组中的胰腺不能分泌胰液
胰腺分泌胰液
实验
结论
小肠上微小的神经难以剔除干净,胰液的分泌受神经调节的控制
胰液的分泌受化学物质的调节
2.激素调节概念:由内分泌器官或细胞分泌的化学物质——激素进行调节的方式。
3.激素研究实例
(1)胰岛素的发现。
实验
实验现象
实验结论
切除狗的胰腺
狗患糖尿病
胰腺能分泌某种抗糖尿病的物质
结扎狗的胰管,使胰腺萎缩,提取胰岛提取液,注入患糖尿病的狗
狗的血糖迅速下降
胰岛分泌物可以治疗糖尿病
抑制胰蛋白酶的活性,直接提取胰腺中的胰岛素,用于糖尿病的治疗
治疗效果很好
胰岛素的化学本质是蛋白质
(2)睾丸分泌雄激素的研究。
①研究方法:摘除法、移植法、提取法。
②结论:睾丸可以分泌雄激素,激发并维持雄性的第二性征。
4.内分泌系统的组成和功能
(1)组成:由相对独立的内分泌腺以及兼有内分泌功能的细胞共同构成。
(2)人体主要的内分泌腺及其分泌的激素。
内分泌腺
激素名称
主要作用
下丘脑
促甲状腺激素释放激素、促性腺激素释放激素、促肾上腺皮质激素释放激素等
调控垂体分泌释放相应激素
抗利尿激素
促进肾小管和集合管对水的重吸收
垂体
生长激素
调节生长发育
促甲状腺激素、促性腺激素、促肾上腺皮质激素等
调节相应内分泌腺的分泌活动
甲状腺
甲状腺激素等
调节体内的有机物代谢、促进生长和发育、提高神经的兴奋性等
胰
岛
B细胞
胰岛素
降低血糖浓度
A细胞
胰高血糖素
升高血糖浓度
肾上腺
髓质
肾上腺素
提高机体的应激能力
皮质
醛固酮、皮质醇等
调节水盐代谢和有机物代谢
睾丸
雄性激素
促进男性生殖器官的发育、精子细胞的生成和男性第二性征的出现等
卵巢
雌性激素和孕激素
促进女性生殖器官的发育、卵细胞的生成和女性第二性征的出现等
5.激素调节的特点
(1)通过体液运输:内分泌腺没有导管,内分泌细胞产生的激素弥散到体液中,随血液流到全身,传递各种信息。
(2)作用于靶器官、靶细胞。
(3)作为信使传递信息。
(4)微量和高效:微量的激素可显著地影响机体的生理活动。
1.激素的合成与分泌都需要内质网和高尔基体的加工。 (×)
2.胰岛B细胞分泌的胰岛素直接进入血液中。 (√)
3.并非所有激素的受体都在靶细胞的细胞膜上。 (√)
4.激素在人体内含量较低,但有高效的生物催化作用。 (×)
1.主要内分泌腺及其分泌的激素与靶器官(靶细胞)
(1)
(2)
(3)甲状腺→甲状腺激素 靶细胞 几乎全身的细胞
(4)
(5)睾丸→雄激素 靶细胞 几乎全身的细胞卵巢→雌激素 靶细胞 几乎全身的细胞
2.动物激素生理功能的探究
(1)一般思路。
某种方法处理实验动物⇒出现相应病理症状⇒添加某激素后恢复正常⇒推知相应激素生理功能
(2)方法示例。
①验证甲状腺激素的功能。
a.饲喂法。
b.摘除法和注射法。
②验证胰岛素的生理功能。
考向1| 激素的种类、作用及化学本质
1.(2021·全国乙卷)哺乳动物细胞之间的信息交流是其生命活动所必需的。请参照表中内容,围绕细胞间的信息交流完成下表,以体现激素和靶器官(或靶细胞)响应之间的对应关系。
内分泌腺
或内分泌
细胞
激素
激素运输
靶器官或靶细胞
靶器官或
靶细胞的响应
肾上腺
肾上腺素
(3)通过____运输
(4)____
心率加快
胰岛B
细胞
(1)____
______
肝细胞
促进肝糖原的合成
垂体
(2)____
______
甲状腺
(5)_____
_______
_______
_______
解析:肾上腺可分泌肾上腺素,作用于心脏,导致心率加快。胰岛B细胞分泌胰岛素,胰岛素作用于肝细胞时能促进葡萄糖合成肝糖原,降低血糖浓度。垂体分泌促甲状腺激素、生长激素等,促甲状腺激素作用于甲状腺,促进其合成和分泌甲状腺激素。以上激素都是通过体液进行运输的。
答案:(1)胰岛素 (2)促甲状腺激素 (3)体液 (4)心脏(心肌细胞) (5)促进甲状腺合成和分泌甲状腺激素
考向2| 激素生理功能的实验探究
2.(2020·全国卷Ⅰ)某研究人员以小鼠为材料进行了与甲状腺相关的实验,下列叙述错误的是( )
A.切除小鼠垂体,会导致甲状腺激素分泌不足,机体产热减少
B.给切除垂体的幼年小鼠注射垂体提取液后,其耗氧量会增加
C.给成年小鼠注射甲状腺激素后,其神经系统的兴奋性会增强
D.给切除垂体的小鼠注射促甲状腺激素释放激素,其代谢可恢复正常
D 解析:切除小鼠垂体,小鼠促甲状腺激素缺乏,导致甲状腺激素分泌不足,机体产热减少,A正确;注射的垂体提取液中含有促甲状腺激素,可以促进切除垂体的幼年小鼠的甲状腺分泌甲状腺激素,增加机体耗氧量,B正确;甲状腺激素具有提高神经系统兴奋性的功能,成年小鼠甲状腺激素含量增加,其神经系统兴奋性会增强,C正确;注射的促甲状腺激素释放激素缺乏其作用的靶器官——垂体,进而无法影响甲状腺激素的分泌,故切除垂体的小鼠的代谢不能恢复正常,D错误。
考点二 血糖平衡调节、甲状腺激素分泌的调节
一、血糖平衡调节
1.血糖的来源和去路
2.参与调节的主要激素
激素
分泌部位
作用途径
胰岛素
胰岛B
细胞
促进血糖进入组织细胞进行氧化分解,进入肝、肌肉并合成糖原,进入脂肪组织细胞转变为甘油三酯;抑制肝糖原的分解和非糖物质转变成葡萄糖
胰高血
糖素
胰岛A
细胞
主要作用于肝,促进肝糖原分解和非糖物质转变成葡萄糖
3.血糖的神经调节
(1)血糖平衡的调节中枢:下丘脑。
(2)调节途径:通过调节胰岛细胞、甲状腺和肾上腺的分泌调节血糖含量。
4.反馈调节
(1)概念:在一个系统中,系统本身工作的效果,反过来又作为信息调节该系统的工作。
(2)意义:对于机体维持稳态具有重要意义。
二、甲状腺激素分泌的调节
1.甲状腺激素的作用
(1)作用范围:几乎作用于体内所有细胞。
(2)作用效果:提高细胞代谢的速率,使机体产生更多的热量。
2.甲状腺激素分泌的调节:通过下丘脑—垂体—甲状腺轴来进行。
3.甲状腺激素分泌的分级调节
(1)三种腺体:a.下丘脑、b.垂体、c.甲状腺。
(2)三种激素:甲——促甲状腺激素释放激素、乙——促甲状腺激素、甲状腺激素。
(3)两种效果:“+”“-”分别表示促进、抑制。
1.垂体可分泌促甲状腺激素释放激素,直接调节甲状腺分泌激素。 (×)
2.在甲状腺激素分泌的反馈调节中,下丘脑和垂体细胞是甲状腺激素的靶细胞。
(√)
3.被手术切除性腺的动物血液中的促性腺激素含量将减少。 (×)
4.垂体分泌促甲状腺激素受下丘脑调控。 (√)
5.下丘脑能分泌促甲状腺激素,调节甲状腺激素的合成和分泌。 (×)
【教材细节命题】
(选择性必修1 P53图35拓展)通过服用放射性131I可检测甲状腺的功能,其依据是I是甲状腺合成甲状腺激素的原料之一,而且131I的放射性强度可被仪器测定,故可以通过服用放射性131I来检测甲状腺的功能。
1.血糖平衡调节的模型建构
(1)图示模型。
(2)解读。
①血糖平衡的调节是神经调节和激素调节共同作用的结果,其中神经调节通过激素调节发挥作用,如下丘脑通过有关神经作用于胰岛细胞,使其分泌相关激素调节血糖浓度。
②胰岛素是唯一降低血糖浓度的激素,使血糖浓度升高的激素有胰高血糖素、肾上腺素等。
(3)与血糖平衡调节有关的4种器官。
①下丘脑:调节血糖平衡的神经中枢。
②胰岛:胰岛B细胞分泌胰岛素,降低血糖浓度;胰岛A细胞分泌胰高血糖素,升高血糖浓度。
③肝脏:进行肝糖原与葡萄糖的相互转化,进行葡萄糖和非糖物质的转化等。
④骨骼肌:将葡萄糖转化为肌糖原,暂时储存。
2.人体饭后血糖、胰岛素、胰高血糖素三者之间的相对变化
(1)曲线。
(2)分析:进食后→血糖浓度上升→胰岛素浓度升高→血糖浓度降低→胰高血糖素浓度上升→血糖浓度升高。
①当血糖浓度较高时,胰岛素含量增加,胰高血糖素含量相对降低。
②当血糖浓度较低时,胰高血糖素含量增加。
3.分级调节与反馈调节
(1)分级调节:是一种分层控制的方式,如下丘脑分泌激素控制垂体活动,再通过垂体分泌的激素控制相关腺体活动。
(2)反馈调节:在一个系统中,系统本身工作的效果,反过来又作为信息调节该系统的工作,这种调节方式为反馈调节,可分为正反馈调节和负反馈调节。
4.动物激素分泌的调节过程中激素含量变化的分析
(1)在“下丘脑→垂体→相应内分泌腺”的分级调节中,若顺序靠前的腺体被切除,则其后的腺体分泌的激素含量降低,其前的腺体所分泌的激素含量升高。
(2)在“促激素释放激素→促激素→激素”中,若顺序靠前的激素分泌量增加(减少),则其后的激素分泌量增加(减少),其前的激素分泌量减少(增加)。
考向1| 血糖平衡与调节、甲状腺激素分泌的调节
1.(2020·江苏卷)下列关于人体内胰岛素和胰高血糖素的叙述,错误的是( )
A.胰岛素在胰岛B细胞中合成,胰高血糖素在胰岛A细胞中合成
B.胰岛素是唯一降低血糖的激素,胰高血糖素不是唯一升高血糖的激素
C.胰岛素激活胰岛素受体后,葡萄糖通过胰岛素受体进入细胞内
D.胰岛素分泌不足或胰高血糖素分泌过多均可能导致糖尿病的发生
C 解析:胰岛素是一种由胰岛B细胞合成的,能够降低血糖浓度的激素,胰高血糖素是在胰岛A细胞中合成的,能够升高血糖浓度的激素,A正确。胰岛素是唯一一种降低血糖的激素,而胰高血糖素、肾上腺素都能升高血糖,B正确。胰岛素激活胰岛素受体后,胰岛素能促进组织细胞吸收葡萄糖,但葡萄糖是通过转运蛋白进入细胞内的,C错误。当胰岛素分泌不足时,组织细胞摄取、利用和储存葡萄糖的过程受阻,会导致血糖浓度升高,可能会导致糖尿病发生;当胰高血糖素分泌过多时,可促进肝糖原分解和非糖物质转化为葡萄糖,也会导致血糖浓度升高,可能会导致糖尿病的发生,D正确。
2.(2021·山东卷)体外实验研究发现,γ氨基丁酸持续作用于胰岛A细胞,可诱导其转化为胰岛B细胞。下列说法错误的是( )
A.胰岛A细胞转化为胰岛B细胞是基因选择性表达的结果
B.胰岛A细胞合成胰高血糖素的能力随转化的进行而逐渐增强
C.胰岛B细胞也具有转化为胰岛A细胞的潜能
D.胰岛B细胞分泌的胰岛素经靶细胞接受并起作用后就被灭活
B 解析:同一个体胰岛A细胞和胰岛B细胞内的基因是相同的,只是表达的基因不同,因此转化为胰岛B细胞是γ氨基丁酸诱导了相关的基因选择性表达的结果,A正确;胰岛A细胞合成胰高血糖素,胰岛B细胞合成胰岛素,因此在转化过程中,合成胰高血糖素的能力逐渐减弱,B错误;由于胰岛A细胞可以转化为胰岛B细胞,所以可以推测在合适的条件下,胰岛B细胞也具有转化为胰岛A细胞的潜能,C正确;胰岛素是动物激素,经靶细胞接受并起作用后就被灭活,D正确。
3.(2023·广东清远期末)下图是人体甲状腺激素的分泌调节示意图,下列叙述错误的是( )
A.图中体现了分级调节和反馈调节
B.只有甲状腺细胞上存在与激素b结合的受体
C.缺碘型甲状腺肿大患者体内的激素a的含量高于健康人的
D.甲状腺激素只能作用于下丘脑和垂体
D 解析:图中①②体现了激素的分级调节,③④是甲状腺激素的负反馈调节,A正确;激素b为促甲状腺激素,促甲状腺激素的靶细胞是甲状腺细胞,所以只有甲状腺细胞上存在与激素b结合的受体,B正确;缺碘型甲状腺肿大患者,缺少甲状腺激素,不能通过负反馈作用抑制下丘脑分泌促甲状腺激素释放激素,C正确;甲状腺激素可以作用于机体绝大多数细胞,D错误。
考向2| 分级调节和反馈调节
4.(2023·广东河源期末)某医院研究团队为探讨甲状腺激素水平与更年期综合征女性情绪障碍程度、性激素水平的相关性,选取更年期综合征妇女80例作为更年期综合征组,选取同期在本院进行常规体检的正常更年期女性100例作为正常对照组,检测结果如下表所示,下列有关叙述错误的是( )
更年期综合征组和正常对照组各指标的检测结果
分组
例数
更年期综合征组
正常对照组
80
100
妇女血清甲状腺激素水平
促甲状腺激素(TSH)(mU/L)
12.40
7.18
游离三碘甲腺原氨酸(FT3)(pmol/L)
2.86
3.94
游离甲状腺激素(FT4)(pmol/L)
14.22
20.74
妇女血清中三种性激素水平
雌二醇(E2)(pmol/L)
240.92
418.83
黄体生成素(LH)(mIU/mL)
7.30
11.74
卵泡刺激素(FSH)(mIU/mL)
6.48
9.03
情绪障碍程度
焦虑自评量表(SAS)
45.19
36.28
抑郁自评量表(SDS)
41.88
30.17
A.甲状腺激素和性激素分泌的调节都属于分级调节和反馈调节
B.更年期综合征组TSH含量升高与低浓度FT4促进下丘脑的分泌活动有关
C.该研究证实了FT4水平降低对更年期综合征患者性激素水平降低的促进作用
D.据此推测FT4水平降低导致的躯体兴奋性下降易导致更年期妇女焦虑、抑郁等情绪障碍
B 解析:FT4和性激素分泌的调节分别属于“下丘脑→垂体→甲状腺轴”“下丘脑→垂体→性腺轴”,都有分级调节和反馈调节,A正确;TSH是由垂体分泌的,当FT4浓度低于正常水平时对垂体的抑制作用减弱,从而使垂体分泌TSH增加,B错误;FT4与性激素共同受“下丘脑—垂体—靶腺轴”支配,同时FT4可辅助并调节性激素分泌,两者相辅相成、互相影响,由表中数据可知,更年期综合征患者的FT4水平和性激素水平均降低,说明两者之间具有促进作用,C正确;表中数据说明甲状腺紊乱程度与更年期综合征患者的情绪障碍程度一致,推测FT4水平降低导致的躯体兴奋性下降是导致更年期综合征患者出现焦虑、抑郁情绪的重要原因之一,D正确。
5.下图所示为人体生长激素(GH)分泌调节示意图,其中GHRH为促生长激素释放激素,GHIH为生长激素抑制激素。下列说法错误的是( )
A.GH过少时促进下丘脑分泌GHRH,体现了反馈调节机制
B.GH弥散到血液中后定向运输至骨骼等细胞处发挥作用
C.GH是由腺垂体分泌的,其释放离不开高尔基体的作用
D.GHIH与GHRH共同维持内环境中GH含量的相对稳定
B 解析:分析图示可知,下丘脑通过释放GHRH作用于腺垂体使其分泌GH,产生GHIH抑制腺垂体分泌GH。GH过少时会对下丘脑抑制作用减弱,促进下丘脑分泌GHRH,使垂体合成更多的GH,体现了反馈调节,A正确;GH等激素运输无定向性,而作用具有定向性,能作用于特定的靶细胞或靶器官,B错误;GH是一种蛋白质类的分泌物,高尔基体与分泌物的形成有关,C正确;下丘脑分泌的GHRH能促进腺垂体分泌GH,而下丘脑分泌的GHIH能抑制腺垂体分泌GH,因此GHIH与GHRH相互作用,共同维持内环境中GH含量的相对稳定,D正确。
【命题动态】本部分内容常以血糖调节模型及甲状腺激素分泌的调节模型考查科学思维,以动物激素的生理功能和调节机制为载体考查科学探究。以选择题和非选择题形式出现,难度中等。
1.(2022·北京卷)某患者,54岁,因病切除右侧肾上腺。术后检查发现,患者血浆中肾上腺皮质激素水平仍处于正常范围。对于出现这种现象的原因,错误的解释是( )
A.切除手术后,对侧肾上腺提高了肾上腺皮质激素的分泌量
B.下丘脑可感受到肾上腺皮质激素水平的变化,发挥调节作用
C.下丘脑可分泌促肾上腺皮质激素,促进肾上腺皮质激素的分泌
D.垂体可接受下丘脑分泌的激素信号,促进肾上腺皮质的分泌功能
C 解析:肾上腺皮质激素调节过程为下丘脑分泌的促肾上腺皮质激素释放激素(CRH),使得垂体分泌促肾上腺皮质激素(ACTH),促进肾上腺分泌肾上腺皮质激素,因病切除右侧肾上腺,左侧肾上腺正常,因此下丘脑可分泌促肾上腺皮质激素释放激素,促进垂体分泌促肾上腺皮质激素,进而促进左侧肾上腺皮质激素的分泌。
2.(2022·全国乙卷)甲状腺激素在促进机体新陈代谢和生长发育过程中发挥重要作用。为了研究动物体内甲状腺激素的合成和调节机制,某研究小组进行了下列相关实验。
实验一:将一定量的放射性碘溶液经腹腔注射到家兔体内,一定时间后测定家兔甲状腺的放射性强度。
实验二:给甲、乙、丙三组家兔分别经静脉注射一定量的生理盐水、甲状腺激素溶液、促甲状腺激素溶液。一定时间后分别测定三组家兔血中甲状腺激素的含量,发现注射的甲状腺激素和促甲状腺激素都起到了相应的调节作用。回答下列问题。
(1)实验一中,家兔甲状腺中检测到碘的放射性,出现这一现象的原因是________________________________________________。
(2)根据实验二推测,丙组甲状腺激素的合成量________(填“大于”或“小于”)甲组。乙组和丙组甲状腺激素的合成量__________(填“相同”或“不相同”),原因是______________________________________________________________
___________________________________________________________________。
解析:(1)实验一中,家兔甲状腺中检测到碘的放射性,出现这一现象的原因为碘元素是合成甲状腺激素的原料之一,甲状腺能主动吸收碘。(2)实验二丙组注射的促甲状腺激素能促进甲状腺分泌甲状腺激素,丙组甲状腺激素的合成量大于甲组。乙组和丙组甲状腺激素的合成量不相同,原因是乙组注射外源甲状腺激素,负反馈调节使甲状腺激素合成减少,丙组注射促甲状腺激素会促进甲状腺激素的合成。
答案:(1)甲状腺吸收碘合成甲状腺激素 (2)大于 不相同 乙组注射外源甲状腺激素,负反馈调节使甲状腺激素合成减少,丙组注射促甲状腺激素会促进甲状腺激素的合成
1.(生活、学习和实践情境)格列美脲为第三代磺酰脲类长效抗糖尿病口服用药,其作用机制是通过与胰岛 B 细胞表面的磺酰脲受体结合,促使 K+通道关闭,引起电压依赖性Ca2+通道开放,Ca2+内流而促使胰岛素的释放,并抑制肝脏中葡萄糖的生成。下列叙述错误的是( )
A.格列美脲适用于胰岛细胞无法产生胰岛素的糖尿病患者
B.K+通道关闭会导致胰岛 B 细胞膜内外电位发生变化
C.格列美脲可能通过抑制肝糖原的分解来降低血糖浓度
D.合理控制饮食、适当运动可以缓解部分糖尿病患者的症状
A 解析:格列美脲的作用是促进胰岛素分泌,不能用于无法产生胰岛素的糖尿病患者的治疗,A错误。K+通道关闭会导致K+无法外流,即无法恢复静息电位,因此可以使胰岛B细胞保持兴奋状态,B正确。由题意可知,格列美脲可抑制肝脏中葡萄糖的生成,进而来降低血糖浓度,C正确。合理控制饮食可降低糖的来源;适当运动可以加快糖的分解,可以缓解部分糖尿病患者的症状,D正确。
2.(科学实验和探究情境)胰岛素休克是由外源胰岛素造成的动物实验性低血糖,会引发惊厥或昏迷。为研究胰岛素休克现象,研究人员将麦穗鱼、中华鳑鲏和斑马鱼分别用不同浓度的胰岛素溶液处理,记录出现惊厥的时间,结果如下表。下列有关分析错误的是( )
胰岛素浓度/(IU·mL-1)
时间/min
麦穗鱼
中华鳑鲏
斑马鱼
0
-
-
-
3
39.33±8.35
50.00±10.21
66.78±6.80
4
16.22±5.22
15.86±9.70
30.67±6.47
A.上述实验的自变量有两个,分别为胰岛素溶液的浓度和鱼的种类
B.胰岛素休克与胰岛素能降低血糖浓度导致机体供能不足有关
C.实验结果说明鱼类的血糖调节中不存在胰岛素与胰高血糖素的相互拮抗作用
D.若要验证胰岛素休克与低血糖有关,可观察休克的鱼在葡萄糖溶液中的恢复情况
C 解析:为研究胰岛素休克现象,研究人员将麦穗鱼、中华鳑鲏和斑马鱼分别用不同浓度的胰岛素溶液处理,因此该实验的自变量是胰岛素溶液的浓度和鱼的种类,A正确;胰岛素具有降血糖的功能,而糖类是机体主要的能源物质,因此胰岛素休克与胰岛素能降低血糖浓度导致机体供能不足有关,B正确;该实验过程中使用的是外源胰岛素,其含量过高,可能超过了体内胰高血糖素的调节能力,且该实验并没有涉及机体内部的胰岛素与胰高血糖素之间的调节,因此无法证明胰岛素与胰高血糖素之间不存在相互拮抗作用,C错误;若要验证胰岛素休克与低血糖有关,可观察休克的鱼在葡萄糖溶液中是否能够恢复,D正确。
课时质量评价(二十六)
(建议用时:40分钟)
一、选择题:每小题给出的四个选项中只有一个符合题目要求。
1.2型糖尿病患者常表现为身体消瘦,其主要原因是糖代谢障碍,需要将部分脂肪、氨基酸等非糖物质转化为糖类供能,PEPCKI是参与人体内由非糖物质转化为葡萄糖异生途径的一种关键性酶,其作用机理如图所示。下列叙述错误的是( )
A.可在肝脏细胞中提取到PEPCKI基因转录的产物mRNA
B.胰高血糖素可能通过调节PEPCKI基因的表达升高血糖
C.抑制PEPCKI乙酰化可以减缓非糖物质转化为血糖
D.图示糖异生途径存在负反馈调节机制
C 解析:据图分析,非糖物质(如氨基酸等)在PEPCKI的作用下形成葡萄糖,使得血糖浓度升高;当血糖浓度升高时,会促进乙酰化酶的活性,使得PEPCKI乙酰化,最终使得PEPCKI水解,防止血糖浓度太高,故题图糖异生途径存在负反馈调节机制,D正确。肝脏细胞中非糖物质(如氨基酸等)在PEPCKI的作用下能形成葡萄糖,说明在肝脏细胞中PEPCKI基因能转录形成mRNA,A正确。胰高血糖素可能通过调节PEPCKI基因的表达,增加PEPCKI的数量,进而升高血糖,B正确。抑制PEPCKI乙酰化,非糖物质(如氨基酸等)可在PEPCKI的作用下形成葡萄糖,从而使血糖浓度升高,C错误。
2.(2022·山东潍坊三模)甲状旁腺激素(PTH)是由甲状旁腺细胞分泌的多肽类激素,对机体钙浓度的调节至关重要。甲状旁腺功能亢进症(甲旁亢)患者,甲状旁腺细胞上的钙敏感受体无法精确感受机体血钙浓度变化,使PTH分泌异常,最终导致病人出现高钙血症、情绪异常、骨流失等症状。近日,我国科学家研究发现,甲状旁腺中CaSR表达下降,PTH高水平分泌,并利用特定的技术调节甲状旁腺细胞,抑制PTH的分泌。下列叙述错误的是( )
A.甲状旁腺激素在体内运输的过程中会有组织液、血浆的参与
B.血钙浓度的变化可作为甲状旁腺细胞分泌甲状旁腺激素的信号
C.若探究甲状旁腺激素对血钙浓度的影响,可选择摘除甲状腺的动物为实验组
D.通过特定技术抑制甲状旁腺激素高水平的分泌可有效调节骨骼重塑的过程,改善骨流失
C 解析:甲状旁腺激素分泌后先进入组织液,然后进入血管,随血液运到全身各处,A正确;根据题干信息,甲状旁腺细胞上存在钙敏感受体,因此血钙浓度的变化是引起甲状旁腺激素分泌的信号,B正确;若探究甲状旁腺激素的功能,可选择摘除甲状旁腺细胞的动物为实验组,但是不能摘除甲状腺,C错误;如果抑制甲状旁腺激素高水平的分泌,可避免骨流失,利于骨骼的重建,D正确。
3.人体在饥饿和进食等不同状态下会发生不同的生理反应,进食可刺激小肠的 K 细胞分泌一种多肽(GIP),GIP 可作用于胰岛细胞和脂肪细胞,引起血糖浓度降低,其作用机理如图所示(①~④代表细胞膜上的结构)。下列推断正确的是( )
A.通过口服胰岛素可以治疗因结构②受损导致的糖尿病
B.与注射相比,口服葡萄糖会使体内胰岛素水平较低
C.GIP 与①结合可能促进葡萄糖进入脂肪细胞转化为脂肪
D.图中①②③④均为细胞膜上的受体,①与④的结构相同
C 解析:分析题图可知,进食可刺激小肠K细胞分泌多肽GIP,GIP作用于胰岛细胞使该细胞分泌胰岛素;GIP和胰岛素分别通过结构①②作用于脂肪细胞,促进葡萄糖进入细胞并转化为脂肪,从而降低血糖水平;图中结构①~④是细胞膜上和信息分子结合的受体。胰岛素属于蛋白质,不能口服只能注射,A错误;与注射相比,口服后葡萄糖通过消化系统进入血浆,而消化系统中小肠K细胞可分泌GIP促进胰岛素分泌,注射的葡萄糖直接进入血浆,不会引起该反应,B错误;由图可知,进食后,GIP和胰岛素分别通过结构①②作用于脂肪细胞,促进葡萄糖进入细胞并转化为脂肪,C正确;图中①②③④都表示受体,受体具有特异性,其结构不同,D错误。
4.(2023·广东佛山一模)为了研究性激素在胚胎生殖系统发育中的作用,科学家进行了如下实验:在家兔(性别决定为XY型)胚胎生殖系统分化前,摘除即将发育为卵巢或睾丸的组织。当幼兔生下来之后,观察其外生殖器表现,结果如表所示。下列叙述错误的是( )
组别
外生殖器表现处理
不做摘除手术
进行摘除手术
甲组
雄性
雌性
乙组
雌性
雌性
A.甲组幼兔的性染色体组成为XY,乙组幼兔的性染色体组成为XX
B.手术摘除未成熟的组织依据了实验变量控制中的“减法原理”
C.实验结果验证了发育出雌性生殖器官需要来自组织提供的激素信号
D.若摘除甲组组织的同时给予适量睾酮刺激,则会发育出雄性外生殖器官
C 解析:不做摘除手术,甲组表现为雄性,则其性染色体组成为XY,乙组表现为雌性,其性染色体组成为XX,A正确;与常态比较,人为去除某种影响因素的方法称为“减法原理”,手术摘除未成熟的组织依据了实验变量控制中的“减法原理”,B正确;实验结果验证了发育出雄性生殖器官需要来自组织提供的激素信号,C错误;据实验结果可知,发育出雄性生殖器官需要雄激素的刺激,所以若摘除甲组组织的同时给予适量睾酮刺激,则会发育出雄性外生殖器官,D正确。
5.(2023·东北三校联考)胰岛素泵是一种胰岛素注射装置,其用途是模拟胰腺的分泌功能,按照人体需要的剂量将胰岛素持续地推注到使用者的皮下,保持全天血糖稳定,以达到控制糖尿病的目的。下列相关说法不正确的是( )
A.胰岛B细胞受损的患者可使用胰岛素泵进行血糖控制
B.不同患者使用胰岛素泵时,胰岛素的注射量是不同的
C.胰岛素不直接参与组织细胞摄取和利用葡萄糖的过程
D.胰岛素进入体内后被定向运至靶细胞以实现快速降糖
D 解析:胰岛B细胞受损的患者无法正常产生胰岛素,而胰岛素泵可以按照人体需要的剂量将胰岛素推注到使用者的皮下,因此胰岛B细胞受损的患者可使用胰岛素泵进行血糖控制,A正确;不同患者因体重等因素所需的胰岛素的含量不同,所以不同患者使用胰岛素泵时,胰岛素的注射量是不同的,B正确;胰岛素通过与细胞表面的受体结合从而调节细胞内的糖代谢,所以胰岛素不直接参与组织细胞摄取和利用葡萄糖的过程,C正确;胰岛素进入体内后,随血液运输至全身各处,并作用于靶细胞以实现快速降糖,D错误。
6.下图表示细胞间信息交流的三种方式,其中a~d代表四种信息分子。下列叙述正确的是( )
A.a可以表示由下丘脑合成、垂体释放的抗利尿激素
B.b可以表示由垂体合成并分泌的生长激素
C.若c是促性腺激素释放激素,则其靶细胞内没有性激素的受体
D.若d是细胞因子,则分泌细胞因子的细胞主要是某种T淋巴细胞
D 解析:若 a 表示抗利尿激素,则抗利尿激素需要通过血液远距离运输至肾小管和集合管才能发挥作用,而不是通过题图方式作用于垂体周围的靶细胞,A 错误;若 b 表示生长激素,生长激素是蛋白质类激素,其特异性受体应该分布于细胞膜表面而不是细胞内部,B 错误;若c是促性腺激素释放激素,则其靶细胞为垂体细胞,性激素可以通过负反馈调节的方式作用于下丘脑和垂体,因此垂体细胞的内部存在性激素的特异性受体,C 错误;细胞因子是由辅助性T淋巴细胞分泌的,D 正确。
7.(2021·山东卷)体外实验研究发现,γ氨基丁酸持续作用于胰岛A细胞,可诱导其转化为胰岛B细胞。下列说法错误的是( )
A.胰岛A细胞转化为胰岛B细胞是基因选择性表达的结果
B.胰岛A细胞合成胰高血糖素的能力随转化的进行而逐渐增强
C.胰岛B细胞也具有转化为胰岛A细胞的潜能
D.胰岛B细胞分泌的胰岛素经靶细胞接受并起作用后就被灭活
B 解析:胰岛A细胞转化为胰岛B细胞是基因选择性表达的结果,A正确;胰岛A细胞合成胰高血糖素的能力随转化的进行而逐渐减弱,B错误;胰岛B细胞也具有转化为胰岛A细胞的潜能,C正确;激素一经靶细胞接受并起作用后就被灭活,因此,体内需要源源不断地产生激素,以维持激素含量的动态平衡,D正确。
8.T3是活性较高的甲状腺激素,当T3的含量达到一定水平时会发生如下图所示的调节过程,TRs是甲状腺激素受体,TRH表示促甲状腺激素释放激素。下列说法正确的是( )
A.该细胞表示垂体细胞
B.T3以被动运输方式进入该细胞
C.当T3含量降低时会促进TRH基因的表达
D.敲除TRs基因的小鼠甲状腺激素的含量高于正常值
D 解析:题图中的细胞能分泌TRH(促甲状腺激素释放激素),故其为下丘脑细胞,A错误;据图分析可知,T3进入该细胞需要消耗ATP,且需要甲状腺激素转运体的协助,故其运输方式为主动运输,B错误;当T3含量升高到一定值时会抑制TRH基因的转录过程,而当T3含量降低时对TRH基因转录的抑制作用减弱,C错误;因TRs是甲状腺激素受体,故敲除TRs基因后甲状腺激素受体减少,甲状腺激素无法与受体结合而导致其含量高于正常值,D正确。
9.下图中①②③是不同的被试者在摄入一定浓度的葡萄糖溶液后的血糖浓度变化,a代表仅对②号被试者静脉注射了一定量的某种激素。下列分析正确的是( )
A.①号是血糖调节功能正常的被试者
B.②号是血糖调节异常的被试者,注射的是胰高血糖素
C.③号被试者2 h后的血糖浓度升高是源自肝糖原和肌糖原分解
D.②③号被试者都不属于靶细胞上胰岛素受体异常的个体
D 解析:一段时间后③号的血糖恢复到正常值,说明③号是调节功能正常的被试者,A错误;②号注射某种激素后,血糖含量下降,说明②号是血糖调节异常的被试者,注射的是胰岛素,B错误;③号被试者2 h后的血糖浓度升高是源自肝糖原分解,肌糖原不能分解成葡萄糖,C错误;②号是胰岛素不能正常分泌的个体,③号是血糖调节功能正常的个体,②③号被试者都不属于靶细胞上胰岛素受体异常的个体,D正确。
二、非选择题
10.(2023·湖南长郡中学检测)结合下列两则材料,回答相关问题:
材料一:胰岛素的发现经历了漫长的历程。科学家试图直接通过研磨胰腺提取胰岛素,但总是失败。后来科学家弗雷德·里克·班廷将狗通往十二指肠的胰导管结扎,一段时间后,该胰腺萎缩,经显微观察,该萎缩的胰腺已没有分泌消化酶的正常胰腺腺泡细胞。从该萎缩的胰腺中才成功提取到胰岛素。
材料二:胰岛素原是一条很长的多肽链。胰岛素原在相关酶的作用下被水解,1分子胰岛素原分解为1分子胰岛素和1分子C肽。C肽和胰岛素同时释放到血液中。C肽在血清中与胰岛素等量,且很稳定,因此C肽的测量结果是糖尿病分型的重要依据。
(1)根据材料一判断为什么科学家直接从正常的胰腺提取胰岛素失败?_____________________________________________________________________
___________________________________________________________________。
(2)根据材料二判断产生C肽的细胞是________。分泌C肽的过程依赖了生物膜的什么特性?_____________________________________________________。
(3)在临床中,对于接受注射胰岛素治疗的患者,测定其血液中胰岛素水平,不能评价患者胰岛B细胞的功能。可以通过测定C肽水平来评价自身胰岛B细胞的功能,分析其原因是__________________________________________________
____________________________________________________________________。
(4)某学校生物实验小组以小狗为实验材料来验证胰岛素具有降低血糖的作用,设计方案时,以小狗每次注射药物前后小狗症状的变化为观察指标,那么实验组小狗注射药物的顺序是,先注射________,再注射________。 (选填下列药物编号)
①胰岛素 ②生理盐水 ③葡萄糖
(5)胰岛素是降低血糖的特效药,胰岛素降低血糖的主要机理是______________
____________________________________________________________________
____________________________________________________________________
____________________________________________________________________。
解析:(1)根据材料一的信息,当分泌消化酶的正常胰腺腺泡细胞已萎缩,才从中提取到胰岛素。说明胰腺中含有胰蛋白酶,直接提取,胰蛋白酶会水解胰岛素,导致提取失败。(2)根据材料二可知,C肽和胰岛素在同一个细胞中,同时合成。所以产生C肽的细胞是胰岛B细胞。C肽分泌方式为胞吐,体现了生物膜具有流动性。(3)患者体内含有外源胰岛素,且胰岛素一经靶细胞接受起作用后就被灭活,C肽在血清中与胰岛素等量且很稳定。所以通过测定C肽水平来评价自身胰岛B细胞的功能。(4)先注射胰岛素,小狗表现出低血糖症状,再注射葡萄糖,低血糖症状消失,可证明胰岛素可以降低血糖。所以先注射胰岛素再注射葡萄糖。(5)胰岛素生理功能是能促进各组织细胞加速摄取利用和储存葡萄糖。
答案:(1)因为胰岛素是一种蛋白质,胰腺中含有胰蛋白酶(或消化酶),直接提取胰岛素,胰蛋白酶会水解胰岛素,导致提取失败 (2)胰岛B细胞 生物膜具有流动性 (3)患者体内含有外源胰岛素,且胰岛素一经靶细胞接受起作用后就被灭活。C肽在血清中与胰岛素等量且很稳定。所以可以通过测定C肽水平来评价自身胰岛B细胞的功能(患者体内含有外源胰岛素或者胰岛素作用后被灭活,C肽在血清中与胰岛素等量且很稳定) (4)① ③ (5)胰岛素能促进各组织细胞加速摄取利用和储存葡萄糖
11.临床上,检查人体对血糖的调节能力常用口服葡萄糖耐量试验(OGTT)。具体操作是:先测受检者空腹血糖,然后将75 g无水葡萄糖溶于250~300 mL水中,让受检者5 min内饮尽,每隔一定时间测血糖浓度(相关标准及结论如表所示),以判断受检者是否存在“糖调节异常”或“糖尿病”。请分析回答:
受检者
空腹血糖/(mmol·L-1)
2 h血糖/(mmol·L-1)
诊断结论
1
<6.1
<7.8
糖耐量正常
2
6.1~7.0
≤7.8
空腹血糖受损(IFG)
3
<7.0
7.8~11.1
糖耐量低减(IGT)
4
≥7.0
≥11.1
糖尿病诊断标准
(1)所有受检者的血糖浓度,在0.5~1 h均迅速上升的原因是__________________。正常人2 h后血糖浓度基本恢复至空腹水平,主要原因是组织细胞加快了________的合成及葡萄糖的分解利用。
(2)IFG和IGT均属于“糖调节异常”。一般认为,IFG表现为餐后血糖的调节能力较好,而空腹血糖调节能力减退,原因主要与人的饮食和生活习惯有关,为避免IFG患者发展成糖尿病患者,你给出的建议是________________________
____________________________________________________________________。
(3)正常人胰岛素的分泌量与血糖值呈平行状态,试验3 h后的胰岛素测定值与空腹值相当。1型糖尿病为胰岛素依赖型糖尿病,主要是______________受损导致胰岛素分泌不足;2型糖尿病主要是由于胰岛素敏感性下降,机体代偿性使胰岛素的分泌量________。为查明糖尿病患者的病因,在做OTCC的同时还需做胰岛素释放试验。下图表示测定胰岛素释放的3种情况,属于1型糖尿病和2型糖尿病的曲线分别是________和________。
(4)严重的糖尿病患者常伴随酮症酸中毒,酮症酸中毒是由于脂肪分解,酮体积累造成的。糖尿病患者出现酮症酸中毒的原因是__________________________
___________________________________________________________________。
解析:(1)饮入一定葡萄糖溶液后,在0.5~1 h所有受检者的血糖浓度均迅速上升,其原因是肠道消化吸收葡萄糖。而正常人2 h后血糖浓度基本恢复至空腹水平,主要原因是组织细胞加快了糖原的合成及葡萄糖的分解利用。(2)为避免IFG患者发展成糖尿病患者,应减少高糖高热量食物的摄入,加强体育锻炼。(3)1型糖尿病为胰岛素依赖型糖尿病,主要是胰岛B细胞受损导致胰岛素分泌不足;2型糖尿病主要是由于胰岛素敏感性下降,机体代偿性使胰岛素的分泌量增加。为查明糖尿病患者的病因,在做OTCC的同时还需做胰岛素释放试验。据题图曲线可知,1型糖尿病血浆中胰岛素含量低,因此属于1型糖尿病的曲线是C;2型糖尿病血浆中胰岛素含量高,因此属于2型糖尿病的曲线是A。(4)糖尿病患者出现酮症酸中毒的原因是细胞不能正常利用葡萄糖,靠利用脂肪供能,造成体内酮体积累。
答案:(1)肠道吸收葡萄糖 糖原 (2)减少高糖高热量食物的摄入,加强体育锻炼 (3)胰岛B细胞 增加 C A (4)细胞不能正常利用葡萄糖,靠利用脂肪供能,造成酮体积累
相关学案
这是一份新高考生物一轮复习考点梳理讲义 第8单元 第5课时 激素与内分泌系统、激素调节的过程(含解析),共21页。学案主要包含了选择题,非选择题等内容,欢迎下载使用。
这是一份新高考生物一轮复习精品学案 第8单元 第25讲 通过激素的调节 神经调节与体液调节的关系(含解析),共26页。
这是一份2024届高考生物一轮复习第8单元第27课体液调节与神经调节的关系学案,共24页。学案主要包含了教材细节命题,命题动态等内容,欢迎下载使用。

