2023届陕西省山阳中学高三一模生物试题(含解析)
展开2023届陕西省山阳中学高三一模生物试题
学校:___________姓名:___________班级:___________考号:___________
一、单选题
1.信阳毛尖茶是中国十大名茶之一,因其成品紧密如尖故名毛尖。成品茶纯净清澈、香味持久,其中含有茶多酚、儿茶素、叶绿素、咖啡因、氨基酸、维生素等营养成分,下列叙述正确的是( )
A.维生素D进入细胞的方式是协助扩散
B.茶叶中含有的氨基酸都是必需氨基酸
C.茶树叶肉细胞中的结合水含量高于自由水
D.茶树细胞叶绿体含有的色素中叶绿素a的含量最高
2.丙肝病毒(HCV)是一种RNA病毒,通过在人的肝细胞中进行RNA复制和蛋白质合成等完成增殖。下列相关叙述正确的是( )
A.HCV的RNA复制和翻译过程都遵循碱基互补配对原则
B.如果用32P标记的某个HCV侵染肝细胞,则释放出的子代多数具有放射性
C.研究发现HCV的RNA与mRNA结构相似,据此推断其一定存在氢键
D.因为HCV的结构中只有一条RNA,所以HCV只含一种蛋白质
3.下列关于细胞分化、衰老、凋亡和癌变的叙述,错误的是
A.细胞分化过程中不同细胞中的遗传物质相同,但RNA不完全相同
B.细胞衰老过程中酪氨酸酶的活性降低,最后会导致白化病的发生
C.细胞凋亡是特定基因表达出相关蛋白质,细胞自动结束生命的过程
D.细胞发生癌变的过程中,可能产生甲胎蛋白和癌胚抗原等物质
4.下图为果蝇(2N=8)细胞在某分裂时期染色体、染色单体、核DNA之间的数量关系。此时细胞中不可能存在的现象是( )
A.同源染色体联会形成四分体 B.细胞中一极的染色体数目为8条
C.染色体在星射线的牵引下移向细胞两极 D.无同源染色体,着丝点排列在赤道板上
5.某基因由1000个碱基对组成,含有2400个氢键。甲磺酸乙酯(EMS)能使DNA中的鸟嘌呤随机带上甲基,这种甲基化的鸟嘌呤不与胞嘧啶配对而与胸腺嘧啶配对。下列说法正确的是( )
A.该基因有41000种碱基排列顺序
B.该基因第4次复制消耗6000个鸟嘌呤脱氧核苷酸
C.经EMS处理后至少经过2次复制才能使1个G—C对转化为A—T对
D.经甲磺酸乙酯(EMS)处理后该基因能实现定向突变
6.酶X基因中的某个碱基被替换后,该基因表达的产物变为酶Y。比较酶Y与酶X的功能活性和结构,酶Y可能出现以下四种情况(见下表)。下列对这四种情况出现原因的判断,错误的是( )
比较指标
①
②
③
④
酶Y活性/酶X活性
100%
50%
10%
150%
酶Y氨基酸数目/酶X氨基酸数目
1
1
小于1
大于1
A.情况①氨基酸种类可能无变化,或者有变化但不影响酶活性
B.情况②可能是因为氨基酸间的肽键数减少了50%,导致活性下降
C.情况③是因为基因中碱基的替换导致mRNA上终止密码位置提前
D.情况④是因为基因中碱基的替换导致mRNA上终止密码位置推后
7.研究小组用被32P和35S同时标记的T2噬菌体侵染未标记的大肠杆菌,短暂保温后进行搅拌、离心,检测上清液和沉淀物的放射性强度。关于该实验的分析,下列叙述正确的是
A.该实验证明T2噬菌体的遗传物质是DNA
B.该实验证明了大肠杆菌的遗传物质是DNA
C.该实验的离心结果显示为沉淀物放射性强度显著高于上清液
D.该实验得到的子代噬菌体中,部分被32P标记,且都不被35S标记
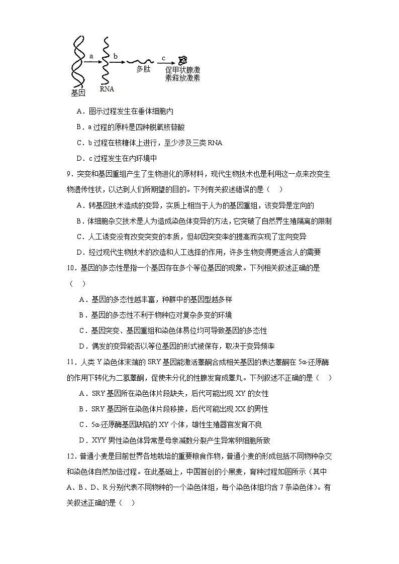
8.图为人体细胞内某基因表达的部分图解,其中a、b、c表示生理过程。下列有关叙述正确的是( )
A.图示过程发生在垂体细胞内
B.a过程的原料是四种脱氧核苷酸
C.b过程在核糖体上进行,至少涉及三类RNA
D.c过程发生在内环境中
9.突变和基因重组产生了生物进化的原材料,现代生物技术也是利用这一点来改变生物遗传性状,以达到人们所期望的目的。下列有关叙述错误的是( )
A.转基因技术造成的变异,实质上相当于人为的基因重组,该变异是定向的
B.体细胞杂交技术是人为造成染色体变异的方法,它突破了自然界生殖隔离的限制
C.人工诱变没有改变突变的本质,但却因突变率的提高而实现了定向变异
D.经过现代生物技术的改造和人工选择的作用,许多生物变得更适合人的需要
10.基因的多态性是指一个基因存在多个等位基因的现象。下列相关叙述正确的是( )
A.基因的多态性越丰富,种群中的基因型越多样
B.基因的多态性不利于物种应对复杂多变的环境
C.基因突变、基因重组和染色体易位均可导致基因的多态性
D.偶发的变异能否以等位基因的形式被保存,取决于变异频率
11.人类Y染色体末端的SRY基因能激活睾酮合成相关基因的表达睾酮在5α-还原酶的作用下转化为二氢睾酮,促使未分化的性腺发育成睾丸。下列叙述不正确的是( )
A.SRY基因所在染色体片段缺失,后代可能出现XY的女性
B.SRY基因所在染色体片段移接,后代可能出现XX的男性
C.5α-还原酶基因缺陷的XY个体,雄性生殖器官发育不良
D.XYY男性染色体异常是母亲减数分裂产生异常卵细胞所致
12.普通小麦是目前世界各地栽培的重要粮食作物,普通小麦的形成包括不同物种杂交和染色体自然加倍过程。在此基础上,中国首创的小黑麦,育种过程如图所示(其中A、B、D、R分别代表不同物种的一个染色体组,每个染色体组均含7条染色体)。有关叙述正确的是( )
A.小黑麦为二倍体,体细胞中有56条染色体
B.将普通小麦的花粉粒进行花药离体培养得到的三倍体高度不育
C.拟二粒小麦和滔氏麦草可以杂交产生杂种二,所以他们是同一物种
D.杂种三高度不育的原因是无同源染色体,不能进行正常的减数分裂
13.等位基因F+、F控制某食草昆虫的长翅和短翅,原种群中F+基因频率为80%,随机分布到三座孤岛上后因风力较大,阻碍了孤岛间个体基因交流。下列说法正确的是( )
A.该昆虫原种群中杂合长翅个体所占比例约为16%
B.孤岛上该昆虫种群中F基因频率可能会升高
C.新出现的无翅个体是大风环境造成的基因突变且突变率与风力大小呈正相关
D.孤岛间个体基因不能交流是在地理隔离基础上产生了生殖隔离
14.真核生物的核基因必须在mRNA形成之后才能翻译蛋白质,但是原核生物的mRNA通常在转录完成之前便可启动蛋白质的翻译,针对这一差异的合理解释是( )
A.原核生物的核糖体可以通过核孔进入细胞核
B.真核生物的mRNA必须要通过核孔后才能与核糖体结合
C.原核生物的RNA聚合酶可以识别mRNA上的密码子
D.真核生物tRNA是经碱基互补配对形成的双链三叶草结构
15.SLC基因编码锰转运蛋白,该基因转录模板DNA单链中的碱基序列由CGT变为TGT,导致所编码蛋白中相应位点的丙氨酸变为苏氨酸,使组织中锰元素严重缺乏。下列说法错误的是( )
A.碱基序列变化后,参与基因复制的嘌呤核苷酸比例增加
B.SLC基因碱基变化导致其所编码的锰转运蛋白的功能改变
C.SLC基因碱基变化位置的转录产物对应的反密码子为UGU
D.该碱基变化前后,翻译时所需氨基酸的数量相等
16.大多数真核生物的DNA在复制时会出现多个复制泡,每个复制泡的两端有2个复制叉,复制叉的延伸方向如图所示。已知复制时DNA聚合酶只能沿模板链的3'→5'方向移动,下列说法错误的是( )
A.图中DNA的复制为双向半保留复制
B.多起点复制加快了DNA的复制速度
C.复制泡3的DNA复制早于复制泡1
D.子链的延伸方向与复制叉的推进方向相同
17.研究人员将1个含14N-DNA的大肠杆菌转移到以15NH4C1为唯一氮源的培养液中,培养24h后提取子代大肠杆菌的DNA。将DNA解开双螺旋,变成单链;然后进行密度梯度离心,试管中出现两种条带(如图)。下列说法正确的是( )
A.由结果可推知该大肠杆菌的细胞周期大约为6h
B.根据条带的数目和位置可以确定DNA的复制方式
C.解开DNA双螺旋的实质是破坏核苷酸之间的磷酸二酯键
D.若直接将子代DNA进行密度梯度离心也能得到两条条带
18.温和性噬菌体在吸附并侵入细胞后,将其核酸整合到宿主的拟核DNA上,并且可以随宿主DNA的复制而进行同步复制,在一般情况下,不引起宿主细胞裂解,如大肠杆菌噬菌体等。含有温和性噬菌体的细菌称为溶源性细菌,其分裂产生的子代带有整合的噬菌体基因组。下列有关叙述正确的是( )
A.溶源性细菌产生过程中的变异属于基因突变
B.温和性噬菌体可以作为基因工程的运载体
C.溶源性细菌不再具有产生子代噬菌体的能力
D.赫尔希和蔡斯实验所用的实验材料即为温和性噬菌体
19.中国境内生存着四川大熊猫和陕西大熊猫两个亚种,前者更像熊,后者更像猫。两者虽然是近亲,但它们近30万年来一直处于地理隔离状态。已知四川大熊猫的X染色体上有一对等位基因 M/m。下列相关叙述错误的是( )
A.在陕西大熊猫的X染色体上可能也存在基因M/m 或其等位基因
B.四川大熊猫和陕西大熊猫的形态差异是在可遗传变异的基础上自然选择的结果
C.两地区的大熊猫由于长期的地理隔离,导致基因库差别较大,因而属于不同物种
D.加快同一亚种内大熊猫碎片化小种群之间的基因交流,这有助于减少近亲繁殖和遗传衰退问题
20.某伴性遗传病患者的家族系谱图如图,下列说法错误的是( )
A.II2是伴X染色体隐性遗传病患者
B.II2 的致病基因来自I2号
C.II3生育过健康孩子,再次怀孕时仍需做产前诊断
D.II3与正常男性婚配,所生女儿患病概率为1/2
二、综合题
21.很多作物气孔的开闭会体现一些特征:①在炎热夏天中午,大多数作物的气孔会出现闭合现象;②很多作物的气孔保持昼开夜闭的节律;③有些作物在特定环境中,气孔会出现以数分钟或数十分钟为周期的节律开合现象,被称为“气孔振荡”。请根据材料分析回答下列问题:
(1)炎热夏天的中午,光合作用的 过程受影响,导致光合作用强度下降,这时可以采取 的措施缓解。
(2)气孔昼开夜闭的节律与胞间CO2浓度有关(从气孔进入到叶肉细胞之间的CO2浓度),推测胞间CO2浓度 (填“升高”或“降低”)是白天气孔打开的原因,阐述导致特征②出现的生理原因有 。
(3)研究发现,气孔振荡周期中的闭合与炎热夏天中午气孔闭合机理一致,推测气孔振荡是植物在 环境中经过长期进化而产生的适应性机制,其具体的意义是: 。
22.miRNA是真核生物中广泛存在的一类非编码RNA,是一种重要的基因表达调控因子,对生物的生长发育至关重要。如图一表示线虫细胞中某种miRNA(1in-4)调控lin-14基因表达的相关作用机制,请回答下列问题:
(1)过程A需要以 为原料;lin-4基因转录和加工为RISC-miRNA的场所是 。
(2)在过程B中能与①发生碱基互补配对的分子是 ,①上可相继结合多个核糖体的意义是 。
(3)据图分析,miRNA(1in-4)调控基因1in-14表达的机制是 。
(4)研究发现线虫的精子中有某种miRNA可抑制细胞凋亡,研究人员将这种miRNA注入到线虫的早期胚胎中作为实验组,将 作为对照组,培养一段时间后,检测胚胎细胞的凋亡率,图二证实了这一结论。为进一步阐明其抑制细胞凋亡的机制,科研人员进一步检测了每组胚胎细胞在分裂期细胞骨架蛋白α-tubulin的乙酰化水平,如图三所示,请推测该精子miRNA提高胚胎成活率的原理是 。
23.水稻(2n=24)是人类重要的粮食作物之一,水稻的栽培起源于中国。某些水稻品种存在着彩色基因,彩色水稻的叶色和穗色,除了野生型绿叶和绿穗以外,还具有其他颜色:彩色水稻除能观赏外,产出的稻米还可以食用,具有很高的研究价值和利用价值。让两种纯合的彩色水稻杂交得F1,F1自交得F2,F2植株的性状表现及数量如表所示。请回答下列问题:
性状
绿叶绿穗
绿叶白穗
黄叶绿穗
株数
221
80
19
(1)叶色由 对等位基因控制,穗色中的显性性状是 。
(2)控制叶色和穗色的基因之间 (填“遵循”或“不遵循”)自由组合定律,判断的依据是 。
(3)科研人员在研究中获得了紫穗植株突变体,已知紫穗性状由一对隐性突变的等位基因控制。研究人员利用相关技术,对彩色水稻的穗色进行基因定位。(减数分裂后期,未配对的染色体随机分配)
①单体(2n-1)可用于对基因的染色体定位。以野生型绿穗植株为材料,人工构建水稻的单体系(绿穗)中应有 种单体。将紫穗突变体与该水稻单体系中的全部单体分别杂交,留种并单独隔离种植,当子代的表型及比例为 时,可将紫穗基因定位于 上。
②三体(2n+1)也可以用于基因定位。请设计实验,利用该水稻穗色纯合的野生型三体系植株对紫穗基因进行定位。
实验思路:将 分别杂交,留种并种植F1,使其随机受粉,收集种子并单独隔离种植F2,观察F2的表型及比例。
结果分析:当 时,可对紫穗基因进行染色体定位。
24.1960年1月,科学家首次乘坐的“里亚斯特”号深海潜水器成功下潜至马里亚纳海沟进行科考,在近万米的海底,科学家们惊奇地看到比目鱼和小红虾在游动。
(1)马里亚纳海沟中所有的比目鱼组成了一个 。
(2)几百万年前海沟下与海沟上的比目鱼还是属于同一物种,但由于马里亚纳海沟中的比目鱼群体长期与较浅水域的比目鱼缺乏基因交流,最终会产生 隔离。造成这种现象的两个外部因素是 和 。
(3)从变异的来源看,比目鱼的种类具有多样性的根本是由于 造成的。
(4)由于地质巨变,最终人类只抢救一对马里亚纳海沟中的比目鱼,通过人工繁殖,最终产生一个新的比目鱼种群,则此种群的基因库中的基因数量与原种群相比要 。
(5)下图表示某群岛物种演化的模型,A、B、C、D为四个物种及其演化过程。
A物种演变为B、C两个物种的过程包括 、 、 三个环节。由A物种演变为B、C两个物种,其内在因素是生物体的 发生了改变。如果乙岛上C物种个体数量不断增加,引起D物种个体数的锐减,这种现象称为 。
25.基因之外,DNA中还有众多非编码DNA片段,它们不含编码蛋白质的信息。研究表明,某些非编码DNA在调控基因表达等方面起重要作用,这样的非编码DNA片段就具有了遗传效应,在研究时可视为基因。肢体ENDOVE综合征是一种遗传病,患者表现为下肢缩短变形、手指异常等,engraild-1基因是肢体发育的关键基因(恒河猴中该基因与人类高度同源,等位基因用E、e表示,Y染色体上不存在该基因)。图1表示患者家系情况;图2表示正常人与甲患者的engraild-1基因序列的对比。请回答下列问题:
(1)据图1推测,Ⅱ3与Ⅰ1基因型相同的概率是 。
(2)据图2推测,患者engraild-1基因发生的变化是 ,从而使其控制合成的肽链中氨基酸序列发生改变,直接导致肢体发育异常,这体现的基因控制性状的途径是 。
(3)调查时发现某一患者乙的engraild-1基因序列正常,但该基因附近有一段与其紧密连接的非编码DNA片段M缺失,记为m。研究人员利用恒河猴通过DNA重组技术制备了相应模型动物。
①研究发现,engraild-1基因正常,但缺失M肢体畸形的纯合恒河猴的engraild-1基因表达量显著低于野生型的。由此推测,乙患者的致病机理为 。
②为确定M作用机制,利用丙、丁两类肢体正常的恒河猴进行杂交实验,结果如下表所示。
亲本
基因型
子代
丙
EEMm
发育正常:肢体畸形=3:1
丁
EeMM
子代肢体畸形恒河猴的基因型为 。
参考答案:
1.D
【分析】1、氨基酸的种类:氨基酸分为必需氨基酸和非必需氨基酸。必需氨基酸是指人体(或其它脊椎动物)不能合成或合成速度远不适应机体的需要,必需由食物蛋白供给,这些氨基酸称为必需氨基酸。
2、在叶绿体色素中,有叶绿素a、叶绿素b、叶黄素、胡萝卜素四种色素,其中含量最高的是叶绿素a,其主要吸收红光和蓝紫光。
【详解】A、维生素D属于固醇类,进入细胞的方式为自由扩散,A错误;
B、茶叶中含有必需氨基酸,也含有非必需氨基酸,B错误;
C、茶树叶肉细胞是活细胞,自由水含量高,C错误;
D、叶绿体中的色素中,叶绿素a含量最高,D正确。
故选D。
2.A
【分析】丙肝病毒(HCV)是一种RNA病毒,其遗产物质为RNA。丙肝病毒在人体肝细胞中进行RNA复制、翻译等都遵循碱基互补配对原则。
【详解】A、HCV的RNA复制和翻译过程都发生肝细胞中,都遵循碱基互补配对原则,A正确;
B、32P标记的某个HCV,是标记的HCV的RNA。如果用32P标记的某个HCV侵染肝细胞,则病毒会以自己的RNA模板合成更多的子代病毒,用得原料是肝细胞的,但是肝细胞没有用32P标记,故释放出的子代多数不具有放射性,B错误;
C、mRNA结构为单链结构,则HCV的RNA与mRNA结构相似,故也为单链结构,所以不存在氢键,C错误;
D、HCV的结构中只有一条RNA,但是其可根据不同需求翻译出不同种的蛋白质,不只一种,D错误。
故选A。
3.B
【详解】细胞分化的实质是基因选择性的表达,可产生不同的mRNA,而不同的细胞都是通过有丝分裂而来,并没有发生遗传物质的改变,故不同细胞中的遗传物质相同,但mRNA不完全相同,故A正确;细胞衰老过程中酪氨酸酶的活性降低,头发会变白,但是不会导致白化病的发生,白化病是遗传病,故B错误;细胞凋亡是细胞程序性的死亡,是特定基因表达出相关蛋白质,细胞自动结束生命的过程,故C正确;细胞发生癌变的过程中,是原癌基因和抑癌基因发生突变的结果,可能产生甲胎蛋白和癌胚抗原等物质,故D正确。
考点:细胞分化、衰老、凋亡和癌变
4.B
【分析】凡是有染色单体存在的染色体一定是以复制后的形式存在,此时一条染色体上有2个DNA分子。
【详解】A、由图分析可知此时的染色体是含有染色单体的时期,同源染色体联会形成四分体时染色体含有姐妹染色单体,此时期染色体、染色单体、核DNA之间的数量关系可用图示表示,A不符合题意;
B、细胞中一极的染色体数目为8时,说明此时整个细胞中染色体数目加倍,应是有丝分裂后期,此时着丝点分裂姐妹染色单体分开成为子染色体,不存在染色单体,B符合题意;
C、染色体在星射线的牵引下移向细胞两极可以发生在减数第一次分裂后期,此时有姐妹染色单体,染色体、染色单体、核DNA之间的数量关系可用图示表示,C不符合题意;
D、无同源染色体,着丝点排列在赤道板上发生在减数第二次分裂的中期,此时含有姐妹染色单体,此时期染色体、染色单体、核DNA之间的数量关系可用图示表示,D不符合题意。
故选B。
5.C
【分析】甲磺酸乙酯(EMS)能使鸟嘌呤甲基化,后者不与胞嘧啶配对而与胸腺嘧啶配对,说明EMS的处理可以提高基因突变的频率,使DNA序列中G-C转换成A-T,这属于基因突变,不是染色体变异,不会改变染色体数目。
【详解】A、该基因的碱基排列顺序是特定的,只有一种,A错误;
B、该基因含有1000个碱基对,2400个氢键,设A碱基X个,则G碱基1000-X个,共有2400个碱基,则2X+3(1000-X)=2400,计算X为600,即A碱基600个,G碱基400个,DNA复制需要消耗的鸟嘌呤脱氧核苷酸取决于亲本中的胞嘧啶数量,该基因第4次复制消耗23×400=3200个鸟嘌呤脱氧核苷酸,B错误;
C、经EMS处理后复制一次后原来的G与C配对变成G与T配对,G与C配对,再复制一次得到G与T配对,A与T配对,G与C配对,因此至少经过2次复制才能使1个G—C对转化为A—T对,C正确;
D、基因突变具有不定向性,D错误。
故选C。
6.B
【分析】基因突变是指DNA分子中发生碱基对的替换、增添和缺失,而引起的基因结构的改变。根据题意,酶蛋白X基因中的某个碱基被替换,致使该基因发生突变,该基因表达的产物变为酶Y。
【详解】A、由于密码子存在简并的情况,①突变后氨基酸种类可能无变化,或基因突变后酶Y虽有一个(种)氨基酸的变化但没有影响酶的活性,A正确;
B、多肽中的肽键数=氨基酸数-肽链数,由于情况②中基因突变后酶Y氨基酸的数量没有发生变化,故氨基酸间的肽键数也不会减少50%,B错误;
C、情况③中酶Y的氨基酸数目减少,可能是因为基因中1个碱基的替换导致mRNA上终止密码位置提前,所以基因突变后酶Y氨基酸的数目减少,C正确;
D、情况④是因为基因中1个碱基的替换导致mRNA上终止密码位置推后,所以基因突变后酶Y氨基酸的数目增多,D正确。
故选B。
7.D
【分析】1.噬菌体的增殖过程:吸附→注入(注入噬菌体的DNA)→合成(控制者:噬菌体的DNA;原料:细菌的化学成分)→组装→释放。
2.T2噬菌体侵染细菌的实验步骤:分别用35S或32P标记噬菌体→噬菌体与大肠杆菌混合培养→噬菌体侵染未被标记的细菌→在搅拌器中搅拌,然后离心,检测上清液和沉淀物中的放射性物质。
【详解】A、该实验把噬菌体同时用35S和32P标记,且保温时间短,沉淀物和上清液中都有放射性,不能证明T2噬菌体的遗传物质是DNA,A错误;
B、该实验没有对大肠杆菌的遗传物质进行研究,B错误;
C、35S主要存在上清液中,32P主要存在于沉淀物中,二者都有较强放射性,C错误;
D、由于半保留复制,一个噬菌体复制得到的若干子代噬菌体中,仅部分被32P标记,噬菌体蛋白质的合成利用了大肠杆菌的氨基酸为原料,所以子代噬菌体都不被35S标记,D正确。
故选D。
8.C
【分析】1、据图分析可知:a过程是转录,b过程是翻译,c过程是蛋白质加工过程。
2、体液是由细胞内液和细胞外液组成,细胞内液是指细胞内的液体,而细胞外液即细胞的生存环境,它包括血浆、组织液、淋巴等,也称为内环境。
【详解】A、图示过程产生的是促甲状腺激素释放激素,是由下丘脑分泌,所以图示过程发生在下丘脑细胞中,A错误;
B、a过程是转录,需要游离的核糖核苷酸作原料,B错误;
C、b翻译过程的场所是核糖体,核糖体由rRNA和蛋白质组成,翻译的过程以mRNA为模板,转运工具是tRNA,所以b过程涉及三类RNA,C正确;
D、c过程是蛋白质加工的过程,在细胞内完成,D错误。
故选C。
9.C
【分析】可遗传的变异有三种来源:基因突变、染色体变异和基因重组。突变和基因重组是生物进化的原材料,突变包括基因突变和染色体变异。
【详解】A、转基因技术又叫基因工程,能打破种间生殖隔离障碍,能定向改造生物体的性状,其原理为基因重组,能产生定向变异,A正确;
B、体细胞杂交技术能克服远缘杂交不亲和的障碍,将不同物种的体细胞融合,人为造成的染色体(数目)变异,它突破了自然生殖隔离的限制,B正确;
C、人工诱变的原理为基因突变,该技术改变突变的本质,能提高突变率,但基因突变是不定向的,C错误;
D、经过现代生物技术的改造和人工选择的作用,许多生物变得更适合人的需要,D正确。
故选C。
10.A
【分析】基因多态性是指同 一基因的结构或核苷酸排列顺序在不同个体可不完全相同, 是等位基因的变异,虽并不一定影响基因的功能,但可借以作为区别个体的标志。
【详解】A、基因的多态性越丰富,种群中的基因型越多样,可作为区别个体的标志,A正确;
B、基因的多态性可导致表现型多样光,有利于自然选择,更能适应复杂多变的环境,B错误;
C、基因重组不可导致基因的多态性,只是让基因型变多,C错误;
D、偶发的变异能否以等位基因的形式被保存,取决于自然选择,D错误。
故选A。
11.D
【分析】基因对性状的控制有两种方式:基因通过控制蛋白质的合成来直接控制性状;基因通过控制酶的合成近而控制代谢过程,以此来控制性状。
【详解】A、题意显示,SRY基因能激活睾酮合成相关基因的表达睾酮在5α-还原酶的作用下转化为二氢睾酮,促使未分化的性腺发育成睾丸,据此可推测SRY基因所在染色体片段缺失,后代可能出现XY的女性,A正确;
B、SRY基因所在染色体片段移接,若移接到X染色体上,则可能激活睾酮合成相关基因的表达睾酮在5α-还原酶的作用下转化为二氢睾酮,促使未分化的性腺发育成睾丸,使后代可能出现XX的男性,B正确;
C、5α-还原酶基因缺陷的XY个体,则会表现为二氢睾酮无法合成,进而无法促使未分化的性腺发育成睾丸,进而表现为雄性生殖器官发育不良,C正确;
D、XYY男性染色体异常是由正常的卵细胞和染色体异常的YY精子结合产生的,该染色体异常的精子是父亲在减数第二次分裂过程中异常,进而产生异常精子参与 受精形成的,D错误。
故选D。
12.D
【分析】分析图可知,杂种一的基因型为AB,由于无同源染色体,不能进行正常的减数分裂产生配子,所以不育,将杂种一加倍后,得到拟二粒小麦,与滔氏麦草杂交,得到杂种二,基因型为ABD,同样也不可育,杂种二加倍得到普通小麦。普通小麦和黑麦杂交得到的杂种三,基因型为ABDR,同样也不可育,杂种三加倍得到小黑麦。
【详解】A、分析图可知,小黑麦中含有8个染色体组,是八倍体,由题意可知,每个染色体组中含有7条染色体,所以体细胞中有56条染色体,A错误;
B、由选项可知,利用的是普通小麦的花粉粒进行花药离体培养,是由配子直接发育得到的植株,为单倍体,B错误;
C、同一物种不会出现生殖隔离,拟二粒小麦和滔氏麦草可以杂交产生杂种二,但杂种二不可育,所以他们不是同一物种,C错误;
D、杂种三是由普通小麦和黑麦杂交得到的,基因型为ABDR,所以杂种三无同源染色体,减数分裂的时候不能正常联会造成杂种三高度不育,D正确。
故选D。
13.B
【分析】现代生物进化理论的基本观点:种群是生物进化的基本单位,生物进化的实质在于种群基因频率的改变。突变和基因重组、自然选择及隔离是物种形成过程的三个基本环节,通过它们的综合作用,种群产生分化,最终导致新物种的形成。其中突变和基因重组产生生物进化的原材料,自然选择使种群的基因频率发生定向的改变并决定生物进化的方向,隔离是新物种形成的必要条件。
【详解】A、F+基因控制长翅,其基因频率约为80%,则该昆虫原种群中,杂合长翅个体的比例约为80%×20%×2=32%,A错误;
B、孤岛上风力大,长翅昆虫不易成活,而短翅食草昆虫的生存机会增大,从而导致孤岛上该昆虫种群中F基因频率会升高,B正确;
C、基因突变是不定向的,大风不能使该昆虫产生无翅突变体,仅起选择作用,C错误;
D、三座孤岛上的该食草昆虫之间不发生基因交流,产生了地理隔离,D错误。
故选B。
14.B
【分析】原核细胞由于没有核膜的阻断,所以可以边转录边翻译。
启动子是DNA上的一段特殊序列,是RNA聚合酶识别和结合的位点,有了它才能驱动基因转录出mRNA,而起始密码子是mRNA上启动翻译的三个相邻碱基。终止子是终止转录的DNA序列,而终止密码子是mRNA上终止翻译的三个相邻碱基。
【详解】A、原核生物没有细胞核,也没有核孔, A错误;
B、真核生物的mRNA必须通过核孔后才能与核糖体结合进行翻译,而原核生物没有细胞核,原核生物可以边转录边翻译,B正确;
C、RNA聚合酶可以识别基因上的启动子,而不是mRNA上的密码子,C错误;
D、原核生物和真核生物的tRNA都呈三叶草结构,但是tRNA上部分结构经碱基互补配对形成的双链,其他部分为单链结构,D错误。
故选B。
15.A
【分析】基因突变是指DNA分子中碱基对的增添、替换、缺失而引起基因结构的改变。
【详解】A、双链DNA分子中的嘌呤数等于嘧啶数,因此碱基序列变化后,参与基因复制的嘌呤核苷酸比例不变,还是50%,A错误;
B、由题意可知,该碱基变化导致蛋白质的结构发生变化,且导致组织中锰元素严重缺乏,说明该碱基变化导致其所编码的锰转运蛋白的功能改变,B正确;
C、根据该基因转录模板DNA单链中的碱基序列由CGT变为TGT,则mRNA上的密码子为ACA,则对应的反密码子为UGU,C正确;
D、由题意可知,基因突变后,氨基酸的种类发生变化,但数量不变,故该碱基变化前后,翻译时所需tRNA和氨基酸的数量相等,D正确。
故选A。
16.D
【分析】1、DNA分子复制的过程:
①解旋:在解旋酶的作用下,把两条螺旋的双链解开。
②合成子链:以解开的每一条母链为模板,以游离的四种脱氧核苷酸为原料,遵循碱基互补配对原则,在有关酶的作用下,各自合成与母链互补的子链。
③形成子代DNA:每条子链与其对应的母链盘旋成双螺旋结构。从而形成2个与亲代DNA完全相同的子代DNA分子。
2、DNA分子的复制方式是半保留复制。
【详解】A、由图复制泡的走向可知,DNA复制时以每条链为模板,沿模板链的3'→5'方向移动,图中DNA的复制为多起点不连续双向半保留复制,A正确;
B、多起点复制加快了DNA的复制速度,B正确;
C、根据复制泡的大小可以看出,复制泡3的DNA复制早于复制泡1,C正确;
D、DNA聚合酶只能沿模板链的3'→5'方向移动,两条子链的延伸方向相反,其中一条子链与复制叉的推进方向相反,D错误。
故选D。
17.D
【分析】根据题意和图示分析可知:将DNA被14N标记的大肠杆菌移到15N培养基中培养,因合成DNA的原料中含15N,所以新合成的DNA链均含15N。根据半保留复制的特点,第一代的2个DNA分子都应一条链含15N,一条链含14N。
【详解】A、据图可知,由于14N单链:15N单链=1:7,说明DNA复制了3次,可推知该细菌的细胞周期大约为24/3=8h,A错误;
B、由于DNA经过热变性后解开了双螺旋,变成单链,所以根据条带的数目和位置只能判断DNA单链的标记情况,但无法判断 DNA的复制方式,B错误;
C、DNA复制的第一步是在解旋酶的作用下使两条双链打开,连接两条链的化学键是氢键,所以解开DNA双螺旋的实质是破坏核苷酸之间的氢键,C错误;
D、经分析可知,DNA复制3次,有2个DNA链是15N和14N,在中带;有6个DNA链都是15N的,在重带,即直接将子代DNA进行密度梯度离心也能得到两条条带,D正确。
故选D。
18.B
【分析】噬菌体的繁殖过程:吸附→注入(注入噬菌体的DNA)→合成(控制者:噬菌体的DNA;原料:细菌的化学成分)→组装→释放。
【详解】A、温和噬菌体基因组整合到溶原菌基因组上的变异类型属于基因重组,A错误;
B、常用的运载体有质粒、噬菌体的衍生物、动植物病毒,温和噬菌体可以作为基因的运载体,B正确;
C、溶源性细菌分裂产生的子代带有整合的噬菌体基因组,可以产生子代噬菌体,C错误;
D、温和性噬菌体不会引起宿主细胞裂解,赫尔希和蔡斯实验所用的实验材料会引起宿主细胞裂解,不是温和性噬菌体,D错误。
故选B。
19.C
【分析】种群是生物进化的基本单位,生物进化的实质是种群基因频率的改变。突变和基因重组,自然选择及隔离是物种形成过程的三个基本环节,通过它们的综合作用,种群产生分化,最终导致新物种形成。在这个过程中,突变和基因重组产生生物进化的原材料,自然选择使种群的基因频率定向改变并决定生物进化的方向,隔离是新物种形成的必要条件。
【详解】A、四川大熊猫与陕西大熊猫为两个亚种,有共同的祖先,故在陕西大熊猫的X染色体上也可能存在基因M或m及其等位基因,A正确;
B、可遗传变异为生物进化提供原材料,四川大熊猫更像熊,陕西大熊猫更像猫,这是在可遗传变异的基础上自然选择的结果,B正确;
C、题干信息并未表明四川大熊猫与陕西大熊猫已产生生殖隔离,故无法判断两者是否属于不同物种,C错误;
D、加快同一亚种内大熊猫碎片化小种群之间的基因交流,要恢复它们的栖息地,加快秦岭山系内部小种群之间的交流,同时要阻断两个亚种的接触,这有助于减少近亲繁殖和遗传衰退问题,D正确。
故选C。
20.D
【分析】分析图形:Ⅰ1、Ⅰ2正常,Ⅱ2男性患病,说明为隐性遗传病,该病为伴X染色体隐性遗传病,假设相关基因为A和a表示,II2 的基因型为XaY,双亲I1和I2的基因型分别为XAY、XAXa,则II3的基因型为1/2XAXA或1/2XAXa。
【详解】A、由分析可知,该遗传病是伴X染色体隐性遗传病,II2 的基因型为XaY,故II2是伴X染色体隐性遗传病患者,A正确;
B、该病为伴X染色体隐性遗传病,则II2 的基因型为XaY,则双亲I1和I2的基因型分别为XAY、XAXa,故II2 的致病基因来自I2号,B正确;
C、II3的基因型为XAXA或XAXa,II3生育过健康孩子,II3可能携带致病基因,后代男孩会患病,故再次怀孕时仍需做产前诊断,C正确;
D、II3的基因型为1/2XAXA或1/2XAXa,与正常男性(XAY)婚配,所生女儿患病概率为0,D错误。
故选D
21.(1) 暗反应(二氧化碳固定、卡尔文循环) (适时)灌溉(遮阴、降温处理)
(2) 降低 白天光合作用大于呼吸作用,胞间 CO2浓度降低,气孔打开;夜晚只进行呼吸作用胞间 CO2浓度升高,气孔关闭
(3) 干旱(缺水) “闭”能降低蒸腾作用,提高作物抗旱性;“开”能保证 CO2的供应,维持较强的光合作用
【分析】1、气孔是植物与外界的联系通道,气孔的张开和关闭控制着植物水分蒸腾和CO2的吸收。2、影响光合速率的环境因素有温度、光照强度、二氧化碳浓度。3、CO2参与光合作用暗反应CO2的固定形成C3,再利用光反应产生的ATP和[H],生成有机物等,场所是叶绿体基质。4、现代生物进化理论认为:自然选择决定生物进化的方向。
【详解】(1)夏季炎热中午,蒸腾作用强,为了减少水分的散失,气孔关闭,CO2吸收减少,光合作用的暗反应减弱,使得光合作用强度下降,可通过(适时)灌溉(遮阴、降温处理),以提高气孔导度。
(2)CO2是光合作用的原料,白天光合作用大于呼吸作用,胞间 CO2浓度降低,气孔打开;同时夜晚只进行呼吸作用胞间 CO2浓度升高,气孔关闭。
(3)炎热夏天中午气孔闭是为了减少水分的散失,气孔振荡周期中的闭合与炎热夏天中午气孔闭合机理一致,说明气孔振荡是植物在干旱条件下长期进化的适应机制,其“闭”能降低蒸腾作用,提高作物抗旱性;“开”能保证 CO2的供应,维持较强的光合作用。
【点睛】本题主要考查光合作用的相关知识,意在考查考生对气孔的结果和作用的理解、二氧化碳浓度对光合作用的影响,体现了结构与功能相适应的观点,难度中等。
22.(1) (四种游离的)核糖核苷酸 细胞核和细胞质
(2) tRNA 可以同时进行多条肽链的合成,少量mRNA分子就可以迅速合成大量的蛋白质
(3)RISC-miRNA可能与①结合形成互补双链,进而翻译过程被抑制
(4) 未注入该miRNA的早期胚胎 该miRNA可通过提高α-tubulin的乙酰化水平,降低凋亡率,从而提高胚胎的成活率
【分析】分析题图:图示为线虫细胞中微RNA (lin-4)调控基因lin-14表达的相关作用机制。图中A表示转录过程;B表示翻译过程;①是转录形成的mRNA,作为翻译的模板;②和③都是翻译形成的肽链。lin-4调控基因lin-14表达的机制是RISC-miRNA复合物抑制翻译过程。
【详解】(1)图中A表示转录过程,转录过程除了需要酶的催化作用外,还需要四种游离的核糖核苷酸为原料,以及由ATP提供的能量等;分析题图可知,lin-4基因转录发生在细胞核中,加工为RISC-miRNA的场所是细胞质。
(2)过程B表示翻译,其中①表示信使RNA,与tRNA发生碱基互补配对;信使RNA可以相继结合多个核糖体,其意义是可以同时进行多条肽链的合成,少量mRNA分子就可以迅速合成大量的蛋白质。
(3)分析题图可知,微RNA (lin-4)形成RISC-miRNA复合物,RISC-miRNA可能与①结合形成互补双链,使翻译过程被抑制,进而调控基因lin-14的表达。
(4)分析题图可知:自变量为某种miRNA的有无,因变量为细胞凋亡率,所以未注入该miRNA的早期胚胎为对照组;分析题图可得该精子miRNA提高胚胎成活率的原理是该miRNA可通过提高α-tubulin的乙酰化水平,降低凋亡率。
【点睛】本题主要考查遗传信息的转录和翻译,要求考生识记遗传信息转录和翻译的场所、条件、过程及产物,能准确判断图中各过程及物质的名称;掌握中心发展及其发展,能利用题图信息准确答题。
23.(1) 两 绿穗
(2) 不遵循 F2中绿叶∶黄叶为15∶1,绿穗∶白穗为3∶1,如果控制两种性状的基因之间遵循自由组合定律,F2性状分离比应为绿叶绿穗∶绿叶白穗∶黄叶绿穗∶黄叶白穗=45∶15∶3∶1,与实际不符
(3) 12/n 绿穗:紫穗约为1:1 该单体所缺少的染色体上 紫穗突变体与三体系中的全部三体植株 F2出现绿穗:紫穗约为8:1
【分析】基因自由组合定律的实质是:位于非同源染色体上的非等位基因的分离或自由组合是互不干扰的;在减数分裂过程中,同源染色体上的等位基因彼此分离的同时,非同源染色体上的非等位基因自由组合。
【详解】(1)分析表格数据可知,让两种纯合的彩色水稻杂交得F1,F1自交得F2,单独分析F2每一对性状,绿叶∶黄叶≈15∶1,可知控制水稻叶色的基因有2对,遵循自由组合定律,且绿叶是显性。
(2)F2中绿叶∶黄叶约为15∶1,绿穗∶白穗为3∶1,如果控制两种性状的基因之间遵循自由组合定律,F2性状分离比应为绿叶绿穗∶绿叶白穗∶黄叶绿穗∶黄叶白穗=45∶15∶3∶1,与实际结果不相符,因此控制叶色和穗色的基因之间不遵循自由组合定律。
(3)①假设控制穗色的相关基因用R、r表示,水稻是二倍体,共有24条染色体,12对同源染色体,单体是某对同源染色体少一条的个体,因此单体的核型为2n-1=23;构建单体时每次只需缺一对同源染色体中的任意一条,因此共需构建12种单体;若单体缺少的染色体上含有相应的基因,则其基因型为R0(0表示缺少相应的基因),那么紫穗(rr)与野生型绿穗单体(R0)杂交,F1的表现型及比例为绿穗(Rr)∶紫穗(r0)约为1∶1。
②利用该水稻穗色纯合的野生型三体系植株对紫穗基因进行定位时,可将紫穗突变体与三体系中的全部三体植株分别杂交,留种并单独隔离种植F1,使其随机受粉,收集种子F2并单独隔离种植,观察F2的表现型及比例;若基因在三体上,则紫穗基因型为rr,三体绿穗纯合植株基因型为RRR,F1的基因型为1/2Rr、1/2RRr;1/2Rr产生的配子为1/2×1/2R、1/2×1/2r,1/2RRr产生的配子为1/2×1/6RR、1/2×1/6r、1/2×2/6Rr、1/2×2/6R;因此F1产生的配子种类和比例为5/12R、4/12r、1/12RR、2/12Rr,后代表现为紫穗rr的概率为4/12×4/12=1/9,其余个体全部表现为绿穗,占8/9,因此F2出现绿穗∶紫穗约为8∶1。
24. 种群 生殖隔离 自然选择 地理隔离 生物多样性的根本是基因突变 由于人类只抢救一对马里亚纳海沟中的比目鱼,通过人工繁殖,最终产生一个新的比目鱼种群所以种群的基因库中的基因数量与原种群相比要少 突变和基因重组 自然选择 隔离 基因 生存斗争
【分析】现代生物进化理论认为:种群是生物进化的基本单位,突变和基因重组为生物进化提供了原材料,自然选择导致种群基因频率的定向改变,隔离是形成物种的必要条件。
【详解】(1)种群是生活在同一区域的同种生物的全部个体,如马里亚纳海沟中所有的比目鱼。
(2)生殖隔离指不同物种之间一般是不能相互交配的,即使交配成功,也不能产生可育的后代,实质是阻断基因交流。题干中比目鱼形成不同物种,外因是自然选择和地理隔离,使得种群基因频率发生改变,形成生殖隔离
(3)生物可遗传变异包括基因突变、基因重组和染色体变异,其根本变异是基因突变,因为基因突变的结果产生新基因。
(4)只抢救一对马里亚纳海沟中的比目鱼,通过人工繁殖最终产生一个新的比目鱼种群,所以种群的基因库中的基因数量与原种群相比要少。
(5)突变、自然选择、 隔离是导致新物种形成的三个环节。由A物种演变为B、C两个物种,其内在因素是生物体的基因发生了改变。如果乙岛上C物种个体数量不断增加,引起D物种个体数的锐减,这种现象称为种间斗争或生存斗争。
【点睛】本题考查现代生物进化理论的有关知识,意在考查学生识图能力和理解所学知识的要点,把握知识间的内在联系的能力。
25.(1)2/3
(2) 碱基对增添 基因通过控制蛋白质的结构直接控制生物体的性状
(3) M片段调控engraild-1基因表达,M缺失使该基因表达量降低,导致患者肢体发育异常 EeMm
【分析】1、分析系谱图:图中双亲正常,女儿患病,说明该病为常染色体隐性遗传病。
2、基因控制生物性状的两种方式:—是通过控制酶的合成来控制代谢过程,进而控制生物体的性状;而是通过控制蛋白质的结构直接控制生物体的性状。
【详解】(1)据图分析,该病属于常染色体隐性遗传病,设相关基因为A、a,则I1和I2基因型均为Aa,II3正常,基因型可能为1/3AA、2/3Aa,与Ⅰ1基因型相同的概率是2/3。
(2)由图可知,甲多了一个碱基T,则患者engraild-1基因发生的变化是碱基对的增添;该病的病因是肽链中氨基酸序列改变,由于氨基酸是蛋白质的单体,基因中碱基对的增添造成氨基酸的排列顺序改变,从而使得蛋白质结构改变,直接导致肢体发育异常,这体现的基因控制性状的途径是基因通过控制蛋白质的结构直接控制生物性状。
(3)①由题可知:M基因缺失导致engraild-1的基因表达量显著低于野生型,推测M片段可能调控engraild-1基因表达,患者乙由于M缺失使该基因表达量降低,导致患者肢体发育异常。
②分析题干表格可知,两个肢体正常单杂合子交配(EEMm、EeMM)子代中1/4肢体畸形,符合3:1的分离比,推测可能存在基因连锁,原因可能是该猴体细胞中一条染色体上存在正常的E基因但缺少M片段,导致E基因表达量显著下降;其同源染色体上虽有M片段,但e基因无法表达正常蛋白,该个体表现为肢体畸形,所以子代肢体畸形小鼠的基因型为EeMm。
2024长沙雅礼中学高三一模试题生物PDF版含解析: 这是一份2024长沙雅礼中学高三一模试题生物PDF版含解析,共12页。
2023届河河北衡水中学高三一模生物试题(含解析): 这是一份2023届河河北衡水中学高三一模生物试题(含解析),共23页。试卷主要包含了单选题,多选题,综合题等内容,欢迎下载使用。
2022届陕西省榆林市高三一模理综生物试题(含解析): 这是一份2022届陕西省榆林市高三一模理综生物试题(含解析),共14页。试卷主要包含了单选题,实验题,综合题等内容,欢迎下载使用。

