2022届河北省衡水中学高三一模生物试题含解析
展开绝密★启用前
2022届河北省衡水中学高三一模生物试题
试卷副标题
考试范围:xxx;考试时间:100分钟;命题人:xxx
题号
一
二
三
总分
得分
注意事项:
1.答题前填写好自己的姓名、班级、考号等信息
2.请将答案正确填写在答题卡上
第I卷(选择题)
请点击修改第I卷的文字说明
评卷人
得分
一、单选题
1.下列说法正确的是( )
A.生物界和非生物界的统一性表现在自然界中的化学元素都能在生物体中找到
B.Cu、Mg、Zn、Mo是组成细胞的微量元素
C.沙漠中的仙人掌细胞中含量最多的元素是C
D.与双缩脲试剂相比,斐林试剂中CuSO4溶液的质量浓度更高
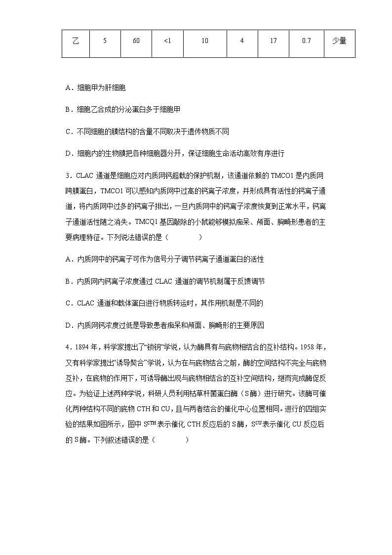
2.下表列出某动物肝细胞和胰腺外分泌细胞的各种膜结构(质膜为细胞膜)的相对含量(%),下列说法错误的是
质膜
内质网膜
高尔基体膜
线粒体
核内膜
其它
粗面
滑面
外膜
内膜
甲
2
35
16
7
7
32
0.2
少量
乙
5
60
<1
10
4
17
0.7
少量
A.细胞甲为肝细胞
B.细胞乙合成的分泌蛋白多于细胞甲
C.不同细胞的膜结构的含量不同取决于遗传物质不同
D.细胞内的生物膜把各种细胞器分开,保证细胞生命活动高效有序进行
3.CLAC通道是细胞应对内质网钙超载的保护机制,该通道依赖的TMCO1是内质网跨膜蛋白,TMCO1可以感知内质网中过高的钙离子浓度,并形成具有活性的钙离子通道,将内质网中过多的钙离子排出,一旦内质网中的钙离子浓度恢复到正常水平,钙离子通道活性随之消失。TMCQ1基因敲除的小鼠能够模拟痴呆、颅面、胸畸形患者的主要病理特征。下列说法错误的是( )
A.内质网中的钙离子可作为信号分子调节钙离子通道蛋白的活性
B.内质网内钙离子浓度通过CLAC通道的调节机制属于反馈调节
C.CLAC通道和载体蛋白进行物质转运时,其作用机制是不同的
D.内质网钙浓度过低是导致患者痴呆和颅面、胸畸形的主要原因
4.1894年,科学家提出了“锁钥”学说,认为酶具有与底物相结合的互补结构。1958年,又有科学家提出“诱导契合”学说,认为在与底物结合之前,酶的空间结构不完全与底物互补,在底物的作用下,可诱导酶出现与底物相结合的互补空间结构,继而完成酶促反应。为验证上述两种学说,科研人员利用枯草杆菌蛋白酶(S酶)进行研究。该酶可催化两种结构不同的底物CTH和CU,且与两者结合的催化中心位置相同。进行的四组实验的结果如图所示,图中SCTH表示催化CTH反应后的S酶,SCU表示催化CU反应后的S酶。下列叙述错误的是( )
A.S酶既可催化CTH反应,又可催化CU反应,但不能说明S酶没有专一性
B.S酶的活性可以用反应产物的相对含量来表示
C.该实验结果更加支持“诱导契合”学说
D.为进一步探究SCTH不能催化CU水解的原因是SCTH失去活性,还是出现空间结构的固化,可以用SCTH催化CTH反应
5.肿瘤患者经常会听到类似“高分化腺癌”“低分化腺癌”等专业术语。所谓分化程度就是指肿瘤细胞接近于正常细胞的程度。分化程度越高(高分化)就意味着肿瘤细胞越接近相应的正常发源组织;而细胞分化程度越低(低分化或未分化)和相应的正常发源组织区别就越大,肿瘤的恶性程度也相对较大。以下关于细胞分化和癌变的叙述错误的是( )
A.分化、衰老和癌变的细胞都发生了形态、结构和功能的改变
B.癌细胞与正常细胞相比,多种酶活性降低,细胞核体积增大
C.肿瘤分化程度不同的患者突变的基因不完全相同
D.肿瘤细胞分化程度越低,分裂能力可能越强,细胞增殖与凋亡的平衡遭到破坏可能引发癌症
6.生物学研究中曲线和图像常用于变量分析,下图甲是某二倍体生物的细胞分裂相关图像,图乙是另一生物细胞分裂过程中核DNA含量变化曲线,图丙是完整的细胞分裂过程中某种变量随时间变化曲线,下列分析正确的是( )
A.产生图甲细胞的原因是减数第一次分裂前的间期发生基因突变
B.乙图中秋水仙素在cd段发挥作用,受精作用发生在de段
C.丙图所示曲线,无论表示何种分裂方式,纵坐标均有三种含义
D.丙图所示曲线,e点时细胞数目是a点时的两倍或四倍
7.科研人员研究乙烯对水稻和玉米黄化苗根、茎生长的影响,得到下图所示结果。相关叙述错误的是( )
A.几乎所有高等植物的组织细胞都能产生微量的乙烯
B.对照组和实验组分别在无乙烯、含相同浓度乙烯的空气中培养
C.乙烯对水稻根、芽生长的能响不能体现其作用的两重性
D.乙烯对两类植物的胚芽和胚根的生长均有抑制作用
8.已知某闭花受粉植物高茎对矮茎为显性,红花对白花为显性,两对性状独立遗传。用纯合的高茎红花与矮茎白花杂交,F1自交,播种所有的F2,假定所有的F2植株都能成活,F2植株开花时,拔掉所有的白花植株,假定剩余的每株F2自交收获的种子数量相等,且F3的表现型符合遗传的基本定律。从理论上讲F3中表现矮茎植株的比例为( )
A.1/4 B.1/6 C.3/8 D.1/16
9.如图甲是某二倍体生物体细胞染色体组成模式图,①~⑥是细胞发生变异后的染色体组成模式图。下列叙述正确的是( )
A.①~⑥细胞中均发生了染色体变异
B.①②③的变异方式分别为基因重组、易位、倒位
C.①~⑥都能引起染色体上基因数目或排列顺序发生改变
D.甲→⑤过程可通过自交或花药离体培养来实现
10.人类共有5类免疫球蛋白,其中IgG是血清中抗体的主要类型,在淋巴和组织液中也有少量存在,具有与病原体结合或中和毒素的能力,过敏反应患者会产生免疫球蛋白E抗体(IgE),该种抗体可识别外部蛋白质,与体内少数可以表达特定受体FccRl的细胞结合并相互作用,如肥大细胞,从而引起毛细血管壁通透性增强等症状。下列叙述正确的是( )
A.免疫球蛋白IgG是由浆细胞产生的,IgE不是由浆细胞产生的
B.机体内并不是所有的细胞都可以与IgE结合
C.过敏原侵入机体后会引发IgE含量升高,从而导致过敏反应
D.过敏反应导致组织液中蛋白质含量下降,引起组织水肿,但不破坏组织细胞
11.树线是指直立树木分布的海拔上限,如图1所示。图2表示甲、乙两种群先后迁入某生态系统后的种群数量变化曲线。下列有关叙述错误的是( )
A.图1树线之上与树线之下分布的生物类型不同,这种空间结构属于群落的水平结构
B.图1可用样方法调查不同样地内的植被类型,树线上升过程中,群落发生了次生演替
C.图2在t3时刻乙种群迁入,导致甲种群数量减少,原因是乙与甲是种间竞争关系
D.图2在t2时刻甲种群的出生率不为0,但种群的增长率和增长速率均为0
12.1986年,英国科学家钱伯斯等人在研究和鉴定一些动物谷胱甘肽过氧化酶的作用时发现了硒代半胱氨酸(非必需氨基酸),并提出硒代半胱氨酸由密码子UGA编码,其结构和半胱氨酸类似,只是后者的硫原子被硒取代。最初,人们仅把UGA视为多肽合成的终止密码子,现在发现它在某些情况下也可以编码硒代半胱氨酸。下列叙述正确的是( )
A.硒代半胱氨酸的出现使运载氨基酸的tRNA种类发生改变,tRNA的密码子中含有ACU碱基序列
B.正常情况下每个基因均含有终止密码子
C.多肽链中若含有1个硒代半胱氨酸,则其直接模板中可能含有两个UGA序列
D.反密码子与密码子的配对方式由tRNA上结合的氨基酸决定
13.如图为人体生命活动调节作用机制示意图,下列叙述正确的是( )
A.途径①属于血糖调节,该过程中激素A的产生受神经和体液的共同调节
B.若途径②属于体温调节过程,激素C是肾上腺素
C.激素D是由垂体合成和释放的,促进肾小管对水的重吸收
D.可通过检测激素A、C、D在血液中的含量来判断相关内分泌系统的疾病
评卷人
得分
二、多选题
14.镰状细胞贫血症由常染色体上正常基因HbβA突变为HbβS造成。研究发现由于海拔原因造成的氧气浓度不同,携带者的表现型也有所不同(如表)。下列相关叙述正确的是( )
正常 HbβA HbβA
携带者 HbβA HbβS
患者 HbβS HbβS
低海拔地区红细胞形状
高海拔地区红细胞形状
A.从个体表现上看,HbβA对HbβS在低海拔地区是完全显性
B.小明一家居住在高海拔地区,父母及小明从外观看均正常,早年弟弟小萌患重度镰状细胞贫血症去世,小明的基因型为HbβAHbβA
C.小红一家居住在低海拔地区,父亲和小红未检测到镰状细胞,母亲检测到镰状细胞,小红一定为携带者
D.两个携带者夫妇的后代子女有一定的概率为患者,建议选择低海拔地区安家
15.某生物小组拟根据实际情况进行高中生物教材实验活动设计,下列方案不可行的是( )
A.因层析液有毒,改用无水乙醇为“叶绿体中色素的提取和分离”中的层析液
B.为节约经费,进行“生长素类似物促进插条生根”实验前可设置一个生长素类似物浓度值进行预实验
C.用扑克牌的不同花色代表显隐性基因,模拟孟德尔的杂交实验
D.“模拟减数分裂”活动中,共需画2个相互垂直的纺锤体,分别对应MI前期和MⅡ前期
16.拟南芥超矮生型突变体有激素合成缺陷型和激素不敏感型两种,研究者以野生型和某种超矮生型突变体拟南芥为材料,分别用不同浓度赤霉素和生长素处理,实验结果如图所示,下列叙述错误的是( )
A.图甲表明,野生型拟南芥自身合成的赤霉素浓度始终高于该超矮生型突变体
B.图乙表明,高浓度的生长素对野生型拟南芥茎的生长促进作用减弱
C.实验表明,该种超矮生型突变体属于激素不敏感型
D.实验表明,若用适宜浓度的赤霉素和生长素同时处理,可提高该突变体茎的长度
17.酵母菌液泡的功能类似于动物细胞的溶酶体,可进行细胞内“消化”。API蛋白是一种存在于酵母菌液泡中的蛋白质,前体API(pro-API)蛋白进入液泡后才能形成成熟蛋白(m-API)。已知前体API蛋白通过生物膜包被的小泡进入液泡途径分为饥饿和营养充足两种情况(如图),图中自噬小体膜的分解需要液泡内的相关蛋白酶。下列分析正确的是( )
A.可以利用放射性同位素3H标记构成API蛋白的特有氨基酸研究API蛋白转移的途径
B.利用基因工程将酵母菌API蛋白基因导入大肠杆菌,可以得到成熟的API蛋白
C.自噬小泡的膜与液泡膜的融合体现了生物膜的功能特性
D.无论是饥饿状况下还是营养充足情况下,液泡中都可以检测到成熟的API蛋白
18.科学家研究了江苏北部地区丹顶鹤越冬种群数量及栖息地分布动态变化,获得如图数据。下列相关叙述正确的是( )
A.用标志重捕法调查丹顶鹤的种群数量,标记物脱落会造成调查结果偏大
B.2000年后,人为捕杀是影响丹顶鹤越冬种群数量变化的重要因素
C.建立自然保护区是保护丹顶鹤最有效的措施
D.2015年丹顶鹤的种群数量约为图中最大值的一半
第II卷(非选择题)
请点击修改第II卷的文字说明
评卷人
得分
三、综合题
19.拟南芥是生物科学家进行研究的重要模式生物,分析下列相关研究,回答问题。
(1)遭受强光损伤的拟南芥幼叶细胞中,叶绿素酶(CLH)基因表达量明显上升,科研人员为研究幼叶应对强光影响的机制,分别测定野生型(WT)、CLH基因缺失的突变型(clh−1)和CLH基因过量表达的突变型(clh−2)拟南芥在强光照射后的生存率,结果如图1所示。据图可知,CLH基因可以________拟南芥在强光照射后的生存能力。
(2)科研人员研究发现,拟南芥的H基因突变体在22℃下生长与野生型无差别,而30℃下生长则叶片呈白色。
①30℃时,叶片呈白色的原因是叶绿体发育异常,________合成受阻所致。
②科研人员用特定抗体检测H蛋白在叶绿体内的分布,结果如图2所示(各泳道的蛋白上样量均保持一致),依据实验结果可以得出的结论是________________________。
③H蛋白是一种热应激蛋白(温度升高时表达),调控叶绿体基因编码的RNA聚合酶的活性。据此推测,H基因突变体在30℃时叶子呈白色的原因是________________。
(3)干旱环境中植物的光合速率明显降低,进而造成农作物减产,科研人员发现低水平的H2S可增强植物抵御干旱的能力,他们选取拟南芥为实验材料进行以下实验(Rubisco酶可催化CO2与C5结合生成2分子C3),测得试验数据如图3所示,据图推测施加低浓度的H2S提高拟南芥的抗干旱能力的原因可能是________________________________________(回答两点)。
20.研究者以小鼠为实验材料研究动物脑中VMN区域与血糖调节的关系以及抑郁症的发病机理。
(1)向正常小鼠VMN区神经元中转入特定的基因(此类小鼠称为D鼠),该基因指导合成的蛋白会被光激活,进而激活氯离子通道蛋白,使氯离子流入细胞内。当向D鼠VMN区神经元照光后,VMN区神经元__________(填“不兴奋”或“兴奋”),原因是__________。
(2)研究者发现VMN区神经元参与低血糖条件下血糖含量的恢复,为进一步研究VMN区神经元对血糖含量的影响,研究者向正常小鼠VMN区神经元中转入另一基因(此类小鼠称为S鼠),其指导合成的蛋白可被光激活使得此区神经元产生兴奋。现以S鼠为实验材料,验证正常血糖浓度下,若VMN区神经元兴奋,则机体血糖含量会升高这一推测。
①实验方案:两组小鼠先测定实验前的血糖初始值,对照组用胰岛素处理后得到的低血糖S鼠,适宜的光照射VMN区神经元一段时间;实验组用血糖含量正常的S鼠,适宜的光照射VMN区神经元一段时间;定时检测两组鼠的血糖含量。
该实验方案的对照组存在两处不当之处,应改为:__________;__________。
②VMN区神经元兴奋可能导致__________。
A.胰岛素分泌增加 B.胰岛素分泌减少
C.胰高血糖素分泌增加 D.胰高血糖素分泌减少
E.肝糖原分解增加 F.肝糖原分解减少
③脑中储存的糖极少,脑的活动几乎全部依赖从血液中摄取葡萄糖供能。结合神经调节的特点,请谈一谈VMN区神经元参与血糖调节的意义:__________。
(3)实验表明,电刺激健康小鼠支配胰岛的交感神经兴奋时,其末梢释放的促甲肾上腺素促进胰岛A细胞的分泌,却抑制胰岛B细胞的分泌。分析出现上述作用效果不同的原因可能是__________。
(4)另有研究发现,抑郁症小鼠(情绪低落、食欲不振,常会产生无助感无用感)的发生是中枢神经系统中5-羟色胺(英文缩写:5-HT,一种能产生愉悦情绪的神经递质)释放减少,突触间隙含量下降所致。
①下列能够支持“抑郁症的发生是中枢神经系统中5-HT释放减少,突触间隙含量下降所致”观点的现象是__________。
A.抑郁症小鼠脑内5-HT含量升高
B.5-HT受体基因的变异对抑郁症的发病无影响
C.抑制突触前膜5-HT的释放会导致实验动物出现抑郁症表现
D.抑郁症小鼠随着药物的治疗和症状的改善,5-HT含量逐步提高
②研究表明,5-HT发挥作用后一部分被酶水解,另一部分通过5-HT转运蛋白被突触前神经元回收并贮存于囊泡。据此,科学家研制出了两款作用于不同途径的抗抑郁药物,它们的作用机理分别是__________。
21.某XY性别决定型昆虫的长翅和短翅、七彩体色和单体色分别由基因A(a)、B(b)控制,其中有一对基因位于性染色体上。科研人员将长翅七彩体色雌性昆虫与短翅单体色雄性昆虫进行杂交,得到F1全为长翅单体色,F1雌雄个体交配,得到F2的表现型及比例如图所示。
(1)这两对相对性状的遗传符合______________定律,原因是__________________。控制七彩体色和单体色的基因位于___________染色体上,F1雄昆虫的基因型是___________。
(2)F2长翅单体色雄性个体中杂合子占________,让F2中长翅单体色雌雄果蝇随机交配,F3中短翅单体色雌性个体所占的比例为______________。
(3)研究者在此昆虫的野生型种群中发现了朱砂眼隐性突变体——朱砂眼a(h1h1)和朱砂眼b(h2h2),现要通过一次杂交实验判断朱砂眼a和b是否由同一对等位基因控制,请你写出简单的实验思路并预期实验结果及结论。
实验思路:_______________________________________________________________。
预期实验结果及结论:______________________________________________________________。
(4)研究表明,位于一对同源染色体上位置相距非常远的两对等位基因,与非同源染色体上的两对等位基因在形成配子时的比例很接近而难以区分。已知在减数分裂时,雌昆虫的非姐妹染色单体间发生交叉互换,而雄昆虫不发生。假设控制昆虫翅无斑和有斑的等位基因(D、d),与控制昆虫长翅和短翅的等位基因(A、a)位于一对同源染色体上且相距非常远。研究小组通过以下杂交实验证实了该假设是正确的,但子代表现型及比例出现两种结果,见下表:
亲本杂交组合
子代表现型及比例的两种结果Ⅰ和Ⅱ
无斑长翅×无斑长翅
Ⅰ:无斑长翅:无斑短翅:有斑长翅=4:2:2
Ⅱ:无斑长翅:无斑短翅:有斑长翅:有斑短翅=?
请画出结果Ⅰ所对应的亲本雄昆虫中控制这两种性状的基因在染色体上的位置关系:_____________。
(注:用“”表示,其中横线表示染色体,圆点表示基因所在位置,不考虑基因在染色体上的顺序);结果Ⅱ的表现型比例为___________________________________________________。
22.对海产品进行有计划放养的海域称为海洋牧场。研究者在某地设置了以人工鱼礁、海带养殖和牡蛎养殖为主体的海洋牧场,并在运行一段时间后调查了上述区域和对照海域的生态学数据,进一步优化海洋牧场布局。
(1)人工鱼礁是人们在预定水域放置的构造物,可为海洋生物提供更多的栖息和产卵场所,人工鱼礁中的__________构成了一个生物群落。大规模人工养殖牡蛎的密度大于天然湖泊中牡蛎的密度,其原因是__________。
(2)浮游动物是海洋生态系统中重要的动物类群,以浮游植物、细菌、碎屑等为食物,而它们本身又是很多海洋动物重要的食物来源。浮游动物分布与海洋环境密切相关。研究者调查了四个区域浮游动物的总丰富度,结果如下表。
对照区
海带养殖区
牡蛎养殖区
人工鱼礁区
总丰富度/(ind/m3)
20.35
20.95
12.11
47.54
表中数据显示,人工鱼礁区浮游动物总丰富度最高,结合文中信息推测原因是__________(至少答出两点)。
(3)研究者在人工鱼礁进行人工养鱼,其中部分能量流动过程如下图。
据图分析,流经该区域的总能量为__________,其中③为__________。藻类等大量繁殖为鱼获取食物提供了捕食信息属于生态系统中的__________信息。
(4)治理水体污染的过程中,研究者研究大型溞对藻类影响的同时,还统计了五组(C0~C4组的密度分别为0只/L、5只/L、15只/L、25只/L、50只/L)大型溞对水体中小型浮游动物密度变化的影响,结果如图。大型溞与小型浮游动物的种间关系是__________;据此分析,C4组对藻类抑制效果反而不如C3组的原因是__________。
(5)根据生态平衡原理,研究人员采取的另外一种有效措施为__________。
23.反硝化细菌能在无氧环境中将硝酸盐转化为氮气(2NO3-+10e-+12H+→…→N2O→N2),在处理工业污水、治理水体富营养化中具有重要作用。科研人员想从一污水处理厂的活性污泥中筛选分离出耐高温(42℃)的反硝化细菌(目的菌),用于提升温度较高的工业污水的脱氮效率,具体流程如图所示(BTB培养基初始pH=6.8,BTB是酸碱指示剂,酸性条件下为黄色,中性条件下为绿色,碱性条件下为蓝色):
(1)BTB培养基灭菌后待平板凝固后,应倒置放在超净台上,目的是____________。
(2)将污泥样品梯度稀释后,使用___________(填工具)将样液均匀涂布在BTB培养基上,放在___________环境中培养2~3天后,挑选显___________色的单菌落在固体培养基上划线分离,获得纯菌株。
(3)将纯菌株接种在液体培养基上培养一段时间,若在培养瓶顶部检测到N2O,即可鉴定为目的菌。不能依据培养液中硝酸盐的浓度变低来鉴定目的菌,原因是___________。
(4)为保持纯化后的微生物菌种的纯净,需要对菌种进行保藏。临时保藏的方法具有___________等缺点,它比较适合那些使用频率高的菌种的保藏。
(5)C/N(碳氮含量比)对反硝化效率有一定的影响。科研人员测得不同C/N条件下目的菌对硝酸盐的去除率,结果如图所示:
科研人员提出,在利用目的菌株处理工业污水时,需要适当向污水中投放少量淀粉,据图分析这样做的主要目的是___________。
(6)为计数微生物的数量,一位同学在4个平板培养基上分别接种稀释倍数为106的土壤样液0.1mL,培养后菌落数分别为155、160、176、149个,则每毫升原土壤样液中上述微生物数量为___________。
24.面对新冠疫情,我国一直坚持严格防控措施,“零容忍”彰显人民立场制度优势。坚持中高风险地区的大面积核酸检测、适龄人群接种疫苗构建免疫屏障是严格防控的主要措施。新冠病毒核酸检测常采用RT-PCR检测法,技术流程如下图,①②③④⑤表示相关步骤。
(1)步骤①④需要的酶分别是___________,若利用PCR技术扩增目的基因的过程中消耗了126个引物分子,则该过程DNA扩增了___________次。
(2)步骤③的目的是___________,如果该步骤出现失误,对检测结果的影响是___________。
(3)图中的基因探针5'末端连接荧光基团(R),3'末端连接淬灭剂(Q)。当探针完整时,R发出的荧光信号被Q吸收而不发荧光。当Taq酶遇到探针时会使探针水解而释放出游离的R和Q,R发出的荧光信号被相应仪器检测到。在定量PCR扩增过程中,当扩增DNA遇到探针时,探针就会被水解而释放出游离的R和Q,随PCR扩增次数的增加,荧光信号___________(填“逐渐增强”“逐渐减弱”或“不变”)。
(4)新冠病毒抗体检测可作为核酸检测的补充,抗体检测的原理是___________。对某人进行检测时发现,其核酸检测为阴性,抗体检测呈阳性,原因可能是___________。
(5)预防新冠肺炎的有效措施是接种新型冠状病毒灭活疫苗,灭活的含义是___________。
参考答案:
1.D
【解析】
【分析】
1.组成生物体的化学元素根据其含量不同分为大量元素和微量元素两大类。(1)大量元素是指含量占生物总重量万分之一以上的元素,包括C、H、O、N、P、S、K、Ca、Mg等,其中C、H、O、N为基本元素,C为最基本元素,O是含量最多的元素;(2)微量元素是指含量占生物总重量万分之一以下的元素,包括Fe、Mn、Zn、Cu、B、Mo等。
2.斐林试剂是由甲液(质量浓度为0.1g/mL氢氧化钠溶液)和乙液(质量浓度为0.05g/mL硫酸铜溶液)组成,用于鉴定还原糖,使用时要将甲液和乙液混合均匀后再加入含样品的试管中,且需水浴加热;双缩脲试剂由A液(质量浓度为0.1g/mL氢氧化钠溶液)和B液(质量浓度为0.01g/mL硫酸铜溶液)组成,用于鉴定蛋白质,使用时要先加A液后再加入B液。
3.组成细胞的化合物:(1)无机化合物:水占80%--90%;无机盐占1%--1.5%。(2)有机化合物:蛋白质占7%--10%;脂质占1%--2%;糖类和核酸占1%--1.5%。
【详解】
A、生物界和非生物界的统一性表现在生物界和非生物界的元素种类上大体相同,A错误;
B、Cu、Zn、Mo是组成细胞的微量元素,而Mg是组成细胞的大量元素,B错误;
C、活细胞中含量最多的化合物是水,因此沙漠中的仙人掌细胞中含量最多的元素是O,C错误;
D、斐林试剂和双缩脲试剂中CuSO4溶液的质量浓度不同,前者是0.05g/ml,后者是0.01g/ml,显然,与双缩脲试剂相比,斐林试剂中CuSO4溶液的质量浓度更高,D正确。
故选D。
2.C
【解析】
【分析】
粗面内质网上含有核糖体,核糖体是蛋白质合成的场所,内质网和高尔基体是蛋白质加工和场所,具有分泌蛋白质功能的细胞粗面内质网和高尔基体含量较多。细胞甲中粗面内质网、高尔基体比细胞乙少,说明细胞甲是肝细胞,细胞乙是胰腺细胞,胰腺细胞能分泌多种分泌蛋白。
【详解】
A、分析表格中的数据可知,甲细胞中粗面内质网和高尔基体含量比乙细胞少,因此甲细胞可能是肝细胞,A正确;
B、分析题图可知,乙细胞粗面内质网和高尔基体数量多,因此合成的分泌蛋白多于细胞甲,B正确;
C、同一个体上不同细胞的膜结构不同是细胞内基因选择性表达的结果,其细胞内遗传物质都来源于受精卵,是相同的,C错误;
D、细胞内的生物膜把各种细胞器分开,保证细胞生命活动高效有序进行而不互相干扰,D正确。
故选C。
【点睛】
分析本题关键要抓住细胞内粗面型内质网含量的较大区别,确定细胞是否具有较强的合成分泌蛋白的能力,进而推断细胞的种类。
3.D
【解析】
【分析】
CLAC通道是细胞应对内质网钙超载的保护机制,该通道依赖的TMCO1是内质网跨膜蛋白,则TMCO1基因缺陷的细胞可能会出现内质网中钙离子浓度异常。
【详解】
AB、据题意过高的钙离子浓度,并形成具有活性的钙离子通道,将内质网中过多的钙离子排出,一旦内质网中的钙离子浓度恢到正常水平,钙离子通道活性随之消失,说明内质网中的钙离子可作为信号分子调节钙离子通道蛋白的活性,而内质网内钙离子浓度的调节存在反馈调节机制,使得钙离子浓度稳定一定范围,AB正确;
C、 CLAC通道和载体蛋白进行物质转运时,其作用机制是不同的,前者只允许与自己通道大小相匹配的物质通过,而后者是通过与被转运物体结合而实现的,C正确;
D、结合题意"TMCQ1基因敲除的小鼠能够模拟痴界、顶面、胸畸形患者的主要病理特征”而"TMCO1可以感知内质网中过高的钙离子浓度”,故推知内质网钙浓度过高是导致患者痴呆和颅面、胸畸形的主要原因,D错误。
故选D。
4.B
【解析】
【分析】
1.酶是由活细胞产生的具有催化活性的有机物,其中大部分是蛋白质、少量是RNA;
2.酶的特性。
①高效性:酶的催化效率大约是无机催化剂的107~1013倍;
②专一性:每一种酶只能催化一种或者一类化学反应;
③酶的作用条件较温和:在最适宜的温度和pH条件下,酶的活性最高;温度和pH偏高或偏低,酶的活性都会明显降低。
【详解】
A、由图知S酶既可以催化CTH又可以催化CU发生反应,并不能说明S酶没有专一性,A正确;
B、酶活性可以用单位时间单位体积反应物的消耗量或产物的生成量来表示,不可以用反应产物的相对含量来表示,该含量不能表示酶活性的大小,B错误;
C、由实验可知,S酶可催化两种结构不同的底物CTH和CU,说明S酶的空间结构可以在不同底物的诱导下发生相应改变,进而与不同底物的结合,该实验结果更加支持“诱导契合”学说,C正确;
D、为探究SCTH不能催化CU水解,原因可能是SCTH失去活性还是出现空间结构固化。用SCTH催化CTH反应检测反应产物的生成量,如果SCTH能催化CTH水解,那么酶没有失活,即出现空间结构的固化;如果SCTH不能催化CTH水解,则SCTH失活,D正确。
故选B。
5.B
【解析】
【分析】
1.细胞分化:在个体发育中,相同细胞的后代,在形态结构和生理功能上发生稳定性差异的过程。细胞分化过程遗传物质不变,只是基因选择性表达的结果。
2.细胞癌变的根本原因是原癌基因和抑癌基因发生基因突变,其中原癌基因负责调节细胞周期,控制细胞生长和分裂的过程;抑癌基因主要是阻止细胞不正常的增殖。
【详解】
A、分化的结果是产生形态、结构和功能不同的细胞,癌变的细胞变成了功能异常的球形细胞,衰老的细胞中由于多种酶活性减弱,因而代谢减弱,相应的功能也发生改变,因此可以说,分化、衰老和癌变的细胞都发生了形态、结构和功能的改变,A正确;
B、多种酶活性降低,细胞核体积增大,属于衰老细胞的特征,癌细胞与正常细胞相比,代谢增强,应该表现为多种酶活性上升,B错误;
C、癌变是原癌基因和抑癌基因发生突变的结果,分析题干信息,肿瘤分化程度不同的患者,其突变的基因不完全相同,C正确;
D、肿瘤细胞分化程度越低,和相应的正常发源组织区别就越大,分裂能力可能越强,与凋亡的平衡遭到破坏进而引发癌症,D正确。
故选B。
6.D
【解析】
【分析】
题图分析:甲图细胞中无同源染色体,并且细胞质不均等分裂,是处于减数第二次分裂后期的次级卵母细胞。分析乙图:由于秋水仙素能够抑制纺锤体的形成,使染色体数目加倍,因此利用秋水仙素处理之后细胞未分裂,并且此后开始进行正常的有丝分裂。分析丙图:ab段表示有丝分裂间期或减数第一次分裂间期,进行染色体的复制;bc段表示有丝分裂前期、中期或减数第一次分裂过程、减数第二次分裂前期和中期;cd段表示有丝分裂后期或减数第二次分裂后期着丝点分裂;de段表示有丝分裂后期、末期或减数第二次分裂后期、末期。
【详解】
A、甲图细胞的基因型可表示为aaBbdd,因为不知道亲本的基因型,因此,不能确定该细胞产生该细胞的原因一定是减数第一次分裂前的间期发生基因突变,也可能是减数第一次分裂前期发生了同源染色体的非姐妹染色单体的交叉互换,A错误;
B、秋水仙素能抑制纺锤体的形成,使染色体数目加倍,而纺锤体是有丝分裂前期(即cd段)形成的,图中没有受精作用,图中表示的是染色体数目加倍后的细胞进行正常的有丝分裂过程,B错误;
C、丙图所示曲线,可表示有丝分裂和减数分裂过程中,一条染色体上的DNA含量变化;如果纵坐标的含义是分裂过程中细胞核DNA含量的变化,则只能表示有丝分裂过程中细胞核内的DNA含量变化,C错误;
D、丙图所示曲线,可表示有丝分裂和减数分裂过程中,一条染色体上的DNA含量变化。如果表示有丝分裂,则e点(分裂末期)时细胞数目是a点(间期)时的两倍;如果表示减数分裂,则e点(减数第二次分裂末期)时细胞数目是a点(间期)时的四倍,D正确。
故选D。
7.D
【解析】
【分析】
乙烯几乎在植物各个部位各个细胞均可合成,其主要作用是促进果实的成熟。
由图可知,乙烯对水稻的胚根、玉米的胚根和胚芽生长具有抑制作用,对水稻的胚芽的生长具有促进作用。
【详解】
A、几乎植物各个部位,所有植物组织细胞都能产生乙烯,A正确;
B、对照组在无乙烯空气中正常培养,实验组在其他条件相同含乙烯的空气中培养,B正确;
C、由图可知,乙烯对水稻根、芽生长的能响不能体现其作用的两重性,且两重性是针对生长素而言的,C正确;
D、由图可知,乙烯对水稻的胚芽生长具有一定的促进作用,D错误。
故选D。
8.C
【解析】
【分析】
已知某闭花受粉植物高茎对矮茎为显性(相应的基因用A、a表示),红花对白花为显性(相应的基因用B、b表示),两对性状独立遗传,即它们的遗传遵循基因分离定律和基因自由组合定律。
【详解】
用纯合的高茎红花(AABB)与矮茎白花(aabb)杂交,F1(AaBb)自交,F2的表现型及比例应该为A_B_:A_bb:aaB_:aabb=9:3:3:1.播种所有的F2,假定所有的F2植株都能成活,F2植株开花时,拔掉所有的白花植株(A_bb和aabb),在剩余植株中:若只考虑茎高,剩余植株的基因型及比例为A_:aa=3:1,假定剩余的每株F2自交收获的种子数量相等,从理论上讲,剩余植株自交产生矮茎的比例为2/4×1/4+1/4=3/8,C正确,ABD错误。
故选C。
【点睛】
9.B
【解析】
【分析】
细胞中的一组非同源染色体,它们在形态和功能上各不相同,但是携带着控制一种生物生长发育、遗传和变异的全部信息,这样的一组染色体,叫做一个染色体组。
题图分析,①变异方式为交叉互换导致的基因重组,②变异方式为易位,③变异方式为倒位,④变异方式为染色体数目变异,⑤变异方式为基因重组和染色体数目变异引起,⑥变异方式为染色体数目变异。
【详解】
A、染色体变异包括染色体数目的变异和染色体结构的变异,图中①→⑥显示发生染色体变异的是②、③、④、⑥,A错误;
B、图中的变异方式依次为①基因重组、②易位、③倒位,其中后两者属于染色体结构变异,B正确;
C、①~⑥中能引起染色体上基因数目或排列顺序发生改变的是染色体结构变异,即图中的②易位和③倒位,C错误;
D、甲产生⑤的过程可通过花药离体培养后再加倍来实现,该方法可缩短育种的年限,较快获得纯种,D错误。
故选B。
10.B
【解析】
【分析】
过敏反应:是指已经免已经产生免疫的机体,在再次接受相同的抗原时所发生的组织损伤或功能紊乱。反应特点是发作迅速,反应强烈,消退较快,一般不会破坏组织细胞,不会引起组织严重损伤,有明显的遗传倾向和个体差异。
【详解】
A、免疫球蛋白IgG是血清中抗体的主要类型,是由浆细胞产生的,IgE也是由浆细胞产生的,A错误;
B、IgE与体内少数可以表达特定受体FccRl的细胞结合并相互作用,如肥大细胞,因此,机体内并不是所有的细胞都可以与IgE结合,B正确;
C、过敏反应患者会产生免疫球蛋白E抗体(IgE),即过敏原侵入机体后会引发IgE的产生,从而导致过敏反应,C错误;
D、过敏反应导致毛细血管壁通透性增强,进而导致组织液中蛋白质含量上升,渗透压相对升高,因而引起组织水肿,D错误。
故选B。
11.C
【解析】
【分析】
许多土壤小动物有较强的活动能力,而且身体微小,因此不适于用样方法、标志重捕法调查的是种群密度;常用取样器取样的方法进行采集调查研究小动物类群的丰富度;统计土壤动物丰富度:记名计算法和目测估计法。
【详解】
A、树线之上与树线之下分布的生物类型不同,这是不同海拔上(水平方向上)的差异,属于群落的水平结构,A正确;
B、树线上升过程中,群落类型发生了改变,由于演替过程中具备土壤和一定的植被条件,故属于次生演替,B正确;
C、据图可知,乙种群在t3时刻迁入,乙迁入后甲、乙种群的数量变化呈循环因果关系,故甲与乙为捕食关系,竞争常使某一方大量减少甚至消亡,C错误;
D、图2在t2时刻甲种群达到K值,此时甲种群的出生率不为0,但种群的出生率=死亡率,增长率和增长速率均为0,D正确。
故选C。
12.C
【解析】
【分析】
mRNA上3个相邻的碱基决定1个氨基酸,每3个这样的碱基称做1个密码子,共有64种密码子,其中有3种终止密码子,UGA在正常情况下是终止密码子,但在特殊情况下,UGA可以编码硒代半胱氨酸。
【详解】
A、正常情况下,三种终止密码子不翻译氨基酸,tRNA的种类是61种,现在有一种终止密码子翻译硒代半胱氨酸,则tRNA的种类变为62种,种类发生了改变;根据密码子与反密码子碱基互补配对,编码硒代半胱氨酸的密码子是UGA,则tRNA中的反密码子是ACU,A错误;
B、密码子位于mRNA上,正常情况下每个基因转录出的mRNA均含有终止密码子,B错误;
C、翻译的直接模板为mRNA,多肽链中硒代半胱氨酸需要UGA序列,若该mRNA的终止密码子为UGA,则其直接模板中可能含有两个UGA序列,C正确;
D、反密码子与密码子按碱基互补配对原则进行配对,与tRNA上结合的氨基酸无关,D错误。
故选C。
13.D
【解析】
【分析】
1.激素作用的一般特征:微量高效、通过体液运输、作用于靶器官靶细胞。
2.激素既不组成细胞结构,又不提供能量也不起催化作用,而是随体液到达靶细胞,使靶细胞原有的生理活动发生变化,是调节生命活动的信息分子。
题图分析,途径①表示下丘脑发出神经支配胰岛B细胞分泌胰岛素的过程,激素A表示胰岛素;途径②表示下丘脑分泌促激素释放激素B作用于垂体,促进垂体分泌促激素C;途径③下丘脑的神经分泌细胞分泌的激素通过垂体释放出去,该激素为抗利尿激素D。
【详解】
A、途径①属于血糖调节,该过程中激素A的产生受神经调节,激素A分泌的调节属于神经调节,A错误;
B、若途径②属于体温调节过程,则该过程表示的是甲状腺激素分泌的分级调节过程,即激素C是甲状腺激素,B错误;
C、激素D是由下丘脑细胞合成,通过垂体释放的,促进肾小管和集合管对水的重吸收,C错误;
D、由于激素是通过体液进行传送的,且含量稳定,因此,可通过检测激素A、C、D在血液中的含量来判断相关内分泌系统的疾病,D正确。
故选D。
14.ACD
【解析】
【分析】
表格分析:基因型为HbβAHbβA在高海拔和低海拔条件下红细胞都正常;基因型为HbβAHbβS(携带者)在低海拔条件下,红细胞正常,在高海拔条件下部分红细胞不正常,出现中度贫血;基因型为HbβSHbβS(患者)在高海拔和低海拔条件下红细胞都不正常,并且高海拔条件下出现重度贫血。
【详解】
A、结合表格信息可以推测,HbβA对HbβS在低海拔地区是完全显性,A正确;
B、小明一家居住在高海拔地区,父母及小明从外观看均正常,早年弟弟小萌患重度镰状细胞贫血症去世,说明小明的父母的基因型均为HbβAHbS,则小明的基因型为HbβAHbβA或HbβAHbS,B错误;
C、小红一家居住在低海拔地区,父亲和小红未检测到镰状细胞,而母亲检测到镰状细胞,说明母亲的基因型一定为HbβSHbβS,则小红一定为携带者,C正确;
D、两个携带者(HbβAHbS)夫妇的后代子女中患者的概率为1/4,携带者的概率 为1/2,且携带者和患者均表现为低海拔地区正常和中度贫血,因此,建议选择低海拔地区安家,D正确。
故选ACD。
15.ABD
【解析】
【分析】
1.生物形成生殖细胞(配子)时成对的基因分离,分别进入不同的配子中.当杂合子自交时,雌雄配子随机结合,后代出现性状分离,性状分离比为显性∶隐性=3∶1;用甲乙两个小桶分别代表雌雄生殖器官,甲乙两小桶内的彩球分别代表雌雄配子,用不同彩球的随机结合,模拟生物在生殖过程中,雌雄配子的随机组合。
2.叶绿体色素的提取和分离实验:
(1)提取色素原理:色素能溶解在酒精或丙酮等有机溶剂中,所以可用无水酒精等提取色素;
(2)分离色素原理:各色素随层析液在滤纸上扩散速度不同,从而分离色素,溶解度大,扩散速度快;溶解度小,扩散速度慢;
3.预实验是在正式实验之前,用标准物质或只用少量样品进行实验,以便摸索出最佳的实验条件,为正式实验打下基础。预实验可以为进一步的实验摸索条件,也可以检验实验设计的科学性和可行性,以免由于设计不周,盲目开展实验而造成人力、物力、财力的浪费。
【详解】
A、无水乙醇能提取叶绿体中色素,但不能分离色素,因此不能用无水乙醇替代层析液来分离色素,A错误;
B、为了避免浪费,进行“生长素类似物促进插条生根”实验前需要进行预实验,但不能设置一个生长素类似物浓度值进行实验,B错误;
C、用扑克牌的不同花色代表显隐性基因,模拟孟德尔的杂交实验是可行的,因为不同花色的扑克牌质地相同,可均匀混合,C正确;
D、“模拟减数分裂”活动中,共需画3个相互垂直的纺锤体,分别对应减数第一次分裂和减数第二次分裂,且减数第一次分裂和减数第二次分裂的纺锤体表现为垂直关系,D错误。
故选ABD。
16.AD
【解析】
【分析】
生长素:合成部位:幼嫩的芽、叶和发育中的种子。主要生理功能:生长素的作用表现为两重性,即:低浓度促进生长,高浓度抑制生长。
赤霉素:合成部位:幼芽、幼根和未成熟的种子等幼嫩部分。主要生理功能:促进细胞的伸长;解除种子、块茎的休眠并促进萌发的作用。
【详解】
A、图甲表明,在实验浓度范围内,随着赤霉素浓度的上升,对野生型拟南芥的生长有促进作用,但该实验结果不能说明野生型拟南芥自身合成的赤霉素浓度始终高于该超矮生型突变体,A错误;
B、图乙表明,随着浓度的上升,生长素对野生型拟南芥茎的生长表现为促进作用,但高于某一浓度时,随着浓度的升高,生长素对野生拟南芥的生长促进作用减弱,B正确;
C、实验表明,赤霉素和生长素对超矮生型拟南芥的生长均未表现出明显的促进作用,据此可知,该种超矮生型突变体属于激素不敏感型,C正确;
D、实验表明,该超矮生型突变体拟南芥属于对赤霉素和生长素不敏感型,即使用适宜浓度的赤霉素和生长素同时处理,也不能提高该突变体茎的长度,D错误。
故选AD。
17.AD
【解析】
【分析】
根据题干信息分析,酵母菌体内的液泡的功能类似于动物细胞的溶酶体,而动物细胞中的溶酶体含有大量的水解酶,能分解衰老、损伤的细胞器,吞噬并且杀死侵入细胞的病毒和细菌;API蛋白是其液泡中的一种蛋白质,是由前体API进入液泡或形成的;API蛋白是通过生物膜包被的小泡进入液泡的,在饥饿条件下,即营养不足时较大的双层膜包被的自噬小泡携带着API蛋白及细胞质中其他物质与液泡膜融合,而营养充足时酵母菌中会形成体积较小的Cvt小泡,该小泡仅特异性地携带API与液泡膜融合。
【详解】
A、氨基酸是合成蛋白质的原料,利用放射性同位素3H标记API蛋白的特有氨基酸,可研究API蛋白转移的途径,A正确;
B、由于大肠杆菌是原核生物,没有液泡,而前体API蛋白必须在液泡内才能成熟,因此利用基因工程将酵母菌API蛋白基因导入大肠杆菌,不能得到成熟的API蛋白,B错误﹔
C、自噬小泡的膜和Cvt小泡膜与液泡膜的融合均体现了生物膜的流动性,即生物膜的结构特点,生物膜的功能特性是指选择透过性,C错误;
D、API蛋白是通过生物膜包被的小泡进入液泡的,在饥饿条件下,即营养不足时较大的双层膜包被的自噬小泡携带着API蛋白及细胞质中其他物质与液泡膜融合,而营养充足时酵母菌中会形成体积较小的Cvt小泡,该小泡仅特异性地携带API与液泡膜融合,均可在液泡中检测到成熟的API蛋白,D正确。
故选AD。
18.ACD
【解析】
【分析】
一般植物和个体小、活动能力小的动物以及虫卵常用的是样方法,其步骤是确定调查对象→选取样方→计数→计算种群密度;活动能力大的动物常用标志重捕法,其步骤是确定调查对象→捕获并标志个体→重捕并计数→计算种群密度
【详解】
A、标志重捕法计算公式:种群中个体数(N)÷标记总数=重捕总数÷重捕中被标志的个体数,用标志重捕法调查时,部分标记个体的标记物脱落,将会导致重捕个体中被标记的个体数偏少,最终调查结果较实际值偏大,A正确;
B、结合图示可知,2000年后,丹顶鹤的种群数量和栖息地的变化基本同步,说明影响丹顶鹤越冬种群数量变化的重要因素是栖息地面积不断减小或增加,B错误;
C、就地保护是保护丹顶鹤最有效的措施,建立自然保护区就是就地保护的实例,C正确;
D、结合图示可知,2015年丹顶鹤的种群数量约为图中最大值的一半,D正确。
故选ACD。
19.(1)提高
(2) 光合色素或叶绿素 H蛋白主要分布于类囊体上 H基因突变导致H蛋白30℃时不表达(H蛋白失活),叶绿体中RNA聚合酶活性降低,影响类囊体上与光合色素合成相关的基因转录,使光合色素合成受阻
(3)通过降低气孔导度从而减少水分的散失,通过提高Rubisco酶的活性来提高光合速率,增加有机物的生成量
【解析】
【分析】
只要影响到原料、能量的供应,都可能是影响光合作用强度的因素。例如,环境中CO2浓度,叶片气孔开闭情况,都会因影响CO2的供应量而影响光合作用的进行。叶绿体是光合作用的场所,影响叶绿体的形成和结构的因素,如无机营养、病虫害,也会影响光合作用强度。此外,光合作用需要众多的酶参与,因此影响酶活性的因素(如温度),也是影响因子。
【详解】
(1)图1曲线显示野生型拟南芥(WT)在强光照射时间超过一天后,生存率开始降低;CLH基因缺失的突变型拟南芥(clh−1)在强光照射时间超过一天后,生存率也开始降低,且降低幅度大于野生型拟南芥;CLH基因过表达的突变型拟南芥(clh−2)在强光照射时间超过一天后,生存率不变,可以推测CLH基因可以提高拟南芥在强光照射后的生存能力。
(2)①在正常情况下,叶片呈绿色是因为叶绿体中含有叶绿素和类胡萝卜素等色素的原因,30℃时,叶片呈白色的原因是叶绿体发育异常,这是由于光合色素合成受阻所致。
②由图可知H蛋白在叶绿体中的存在部位是叶绿体基质中含量低,而在类囊体薄膜中含量高,根据实验结果可知:H蛋白主要分布于类囊体上。
③H蛋白是一种热应激蛋白(温度升高时表达),调控叶绿体基因编码的RNA聚合酶的活性。据此推测,H基因突变体在30℃时叶子呈白色的原因是H基因突变导致H蛋白30℃时不表达(H蛋白失活),叶绿体中RNA聚合酶活性降低,影响类囊体上光合色素合成相关基因转录,使光合色素合成受阻。
(3)对比C、D两组的实验数据可知,干旱条件下施加低浓度的HS后,气孔导度明显降低,可减少水分的散失,避免植物因过度失水而干枯死亡,同时,H2S还可通过提高Rubisco酶的活性来提高光合速率,从而增加有机物的生成量,在干旱条件下仍能生长。
【点睛】
本题考查学生对光合作用及其影响因素的知识的理解和掌握,对实验现象和结果进行分析和处理的能力,解答本题需要学生认真阅读题干、提取有效信息,结合所学的相关知识分析和判断,进行知识的整合和迁移。
20.(1) 不兴奋 氯离子内流,静息电位增大,未出现动作电位
(2) 对照组应用血糖含量正常的S鼠 VMN区神经元不照光 BCE 保证低血糖条件下迅速升高机体血糖浓度,从而保障脑的能量供应
(3)两类细胞膜上与促甲肾上腺素结合的受体不同
(4) CD 抑制5-HT水解酶的活性,减少其被酶水解﹔抑制5-HT转运蛋白的转运(活性),减少其被转运回收
【解析】
【分析】
体内血糖平衡调节过程如下:当血糖浓度升高时,血糖会直接刺激胰岛B细胞引起胰岛素的合成并释放,同时也会引起下丘脑的某区域的兴奋发出神经支配胰岛B细胞的活动,使胰岛B细胞合成并释放胰岛素,胰岛素促进组织细胞对葡萄糖的摄取、利用和贮存,从而使血糖下降;当血糖浓度下降时,血糖会直接刺激胰岛A细胞引起胰高血糖素的合成和释放,同时也会引起下丘脑的另一区域的兴奋发出神经支配胰岛A细胞的活动,使胰高血糖素合成并分泌,胰高血糖素通过促进肝糖原的分解和非糖物质的转化从而使血糖上升,并且下丘脑在这种情况下也会发出神经支配肾上腺的活动,使肾上腺素分泌增强,肾上腺素也能促进血糖上升。
(1)
由于向正常小鼠VMN区神经元中转入特定的基因,指导合成的蛋白会被光激活,进而激活氯离子通道蛋白,使氯离子流入细胞内,静息电位的绝对值增大,未产生动作电位,表现为不兴奋,即当向VMN区神经元照光后,VMN区神经元不兴奋。
(2)
①本实验的目的是验证正常血糖浓度下,若VMN区神经元兴奋,则机体血糖含量会升高,因此实验的自变量是VMN区神经元是否兴奋,因变量是血糖浓度的变化。因此,实验方案中,对照组和对照组均应用血糖含量正常的S鼠,且对照组不设置对VMN区照光处理,而实验组设置VMN区照光处理一段时间,而后检测对照组合实验组血糖含量的变化,因此本实验中的两处 不当之处应做如下修改对照组应用血糖含量正常的S鼠、且对照组S鼠VMN区神经元不照光。
②VMN区神经元兴奋可能导致血糖含量上升,据此可推测。
A、胰岛素能够使血糖水平下降,而VMN区神经元兴奋可导致血糖含量上升,因此VMN区神经元兴奋不会引起胰岛素分泌增加,A错误;
B、胰岛素能够使血糖水平下降,而VMN区神经元兴奋可导致血糖含量上升,因此VMN区神经元兴奋可能会引起胰岛素分泌减少,B正确;
C、VMN区神经元兴奋可能导致血糖含量上升,而胰高血糖素能促进血糖水平上升,据此可推测VMN区神经元兴奋可能导致胰高血糖素分泌增加,C正确;
D、VMN区神经元兴奋可能导致血糖含量上升,而胰高血糖素能促进血糖水平上升,据此可推测VMN区神经元兴奋可能导致胰高血糖素分泌增加,D错误;
E、肝糖原分解增加导致血糖水平上升,这与VMN区神经元兴奋的结果一致,因此可推测VMN区神经元 可引起肝糖原分解增加,E正确;
F、肝糖原分解增加导致血糖水平上升,这与VMN区神经元兴奋的结果一致,因此可推测VMN区神经元 可引起肝糖原分解增加,F错误。
故选BCE。
③神经调节具有作用范围准确、迅速的特点,因此,VMN区神经元参与血糖调节可以保证低血糖条件下,迅速升高机体血糖浓度,从而保障脑的能量供应。
(3)
实验表明,电刺激健康小鼠支配胰岛的交感神经兴奋时,其末梢释放的促甲肾上腺素促进胰岛A细胞的分泌,却抑制胰岛B细胞的分泌,相同的物质(促甲肾上腺素)对不同的细胞起到的调节作用不同,结合激素调节的特点可知,应该是这两类细胞膜上与促甲肾上腺素结合的受体不同,进而表现为不同的调节结果。
(4)
①A、5-HT是一种能产生愉悦情绪的神经递质,因此,抑郁症小鼠脑内5-HT含量不会升高,A错误;
B、5-HT受体基因的变异导致5-HT无法发挥调节作用,进而引起抑郁症的发病加重,B错误;
C、抑制突触前膜5-HT的释放,导致突触间隙5-HT含量减少,进而会导致实验动物出现抑郁症表现,C正确;
D、抑郁症小鼠随着药物的治疗和症状的改善,5-HT含量逐步提高,能够刺激机体愉悦感的发生,从而使抑郁症状得到恢复,D正确。
故选CD。
②研究表明,5-HT发挥作用后一部分被酶水解,另一部分通过5-HT转运蛋白被突触前神经元回收并贮存于囊泡。治疗抑郁需要设法增加5-HT的释放或者是在突触间隙中的含量,根据作用后5-HT去向推测,科学家想要增加突触间隙中5-HT的含量,一方面可抑制相关酶的活性,另一方面可抑制突触前膜上5-HT的转运载体的作用,因此相关药物的作用机理是抑制5-HT水解酶的活性,减少其被酶水解,或者是抑制5-HT转运蛋白的转运(活性),减少其被转运回收,进而增加突触间隙中5-HT的含量,抑制抑郁的发生。
【点睛】
熟知血糖平衡调节的过程以及神经调节的特点是解答本题的关键,能根据题目信息进行合理分析并得出正确的结论是解答本题的另一关键,本题重点考查学生提取有用信息并合理运用信息的能力。
21. 基因的自由组合 长翅单体色:短翅单体色:长翅七彩体色:短翅七彩体色=9:3:3:1,符合基因自由组合定律 X、Y AaXbYB 5/6 1/24 用朱砂眼a与朱砂眼b杂交,观察F1的眼色性状 若F1中全为野生型,则说明两者由不同对等位基因控制若F1全为朱砂眼,则说明两者由同一对等位基因控制 5:1:1:1
【解析】
【分析】
F1全为长翅单体色,长翅和单体色为显性;F2雌雄中长翅:短翅=3:1,故A(a)基因位于常染色体上,1/4单体色雌性,1/4七彩雌性,1/2单体色雄性,推测B(b)位于性染色体上,又亲代七彩雌性(XbXb)与单体色雄性(XBYB)杂交后代全为单体色,B(b)位于X、Y同源区段。
【详解】
(1)这两对相对性状的遗传符合基因的自由组合定律,原因是长翅单体色:短翅单体色:长翅七彩体色:短翅七彩体色=9:3:3:1;分析可知控制七彩体色和单体色的基因位于X、Y染色体上,亲代雌性:AAXbXb,雄性:aaXBYB,F1雄昆虫的基因型是AaXbYB。
(2)F2长翅单体色雄性个体(A-X-YB)中纯合子占1/3AA×1/2XBYB,故杂合子占5/6;让F2中长翅单体色雌雄果蝇(A-X-YB×A-XbXB)随机交配,F3中短翅单体色雌性个体所占的比例为2/3Aa×2/3Aa×1/4×(1/2XbYB×XbXB×1/4+1/2XBYB×XbXB×1/2)=1/24。
(3)该突变为隐形突变,则用朱砂眼a与朱砂眼b杂交,观察F1的眼色性状,若F1中全为野生型(即两对隐性突变都被显性基因覆盖),则说明两者由不同对等位基因控制;若F1全为朱砂眼,则说明两者由同一对等位基因控制。
(4)结果1显示,无斑:有斑=3:1,长翅:短翅=3:1,且子代不出现有斑短翅个体,说明亲本无斑与短翅连锁且为杂合子,即 。
结果Ⅰ未出现交叉互换,故结果Ⅱ考虑交叉互换,雌性配子有四种Ad,aD,AD,ad,与雄性配子Ad,aD结合后,产生子代无斑长翅:无斑短翅:有斑长翅:有斑短翅=5:1:1:1。
【点睛】
位于一对同源染色体上位置相距非常远的两对等位基因,与非同源染色体上的两对等位基因在形成配子时的比例很接近而难以区分,即暗示交叉互换后产生配子有四种且比例相等。
22.(1) 所有动物、植物和微生物(或所有生物) 通过投入饲料等方式增加能量输入
(2)人工鱼礁为海洋生物提供更多栖息和产卵场所;海洋动物的粪便、碎屑可为浮游动物提供食物,同时可促进浮游植物的生长,浮游植物又为浮游动物提供食物来源
(3) 藻类及其他植物固定的太阳能、人工投放的鱼饵中的能量 用于鱼等动物的生长、发育和繁殖 物理
(4) 捕食和竞争 大型溞密度过大,抑制小型浮游动物的生长,从而导致某些藻类得以繁殖
(5)引入与藻类竞争的植物
【解析】
【分析】
1、群落是指同一时间内聚集在一定区域内各种生物种群的集合。
2、生态系统的能量流动是指生物系统中能量的输入、传递、转化和散失的过程,输入生态系统总能量是生产者固定的太阳能,传递沿食物链、食物网,散失通过呼吸作用以热能形式散失的。
(1)
群落是指同一时间内聚集在一定区域内各种生物种群的集合,故人工鱼礁中的所有动物、植物和微生物构成了一个生物群落;由于通过投入饲料等方式增加能量输入,故大规模人工养殖牡蛎的密度大于天然湖泊中牡蛎的密度。
(2)
分析表格数据可知,工鱼礁区浮游动物总丰富度最高,原因是:人工鱼礁为海洋生物提供更多栖息和产卵场所;海洋动物的粪便、碎屑可为浮游动物提供食物,同时可促进浮游植物的生长,浮游植物又为浮游动物提供食物来源。
(3)
该生态系统为人工生态系统,故流经该区域的总能量为藻类及其他植物固定的太阳能、人工投放的鱼饵中的能量;图中③是鱼等动物同化的能量-鱼类等动物呼吸消耗的能量,可表示用于鱼等动物的生长、发育和繁殖的能量;藻类等大量繁殖为鱼获取食物提供了捕食信息,主要是通过颜色等传递的信息,故属于生态系统中的物理信息。
(4)
大型溞是杂食性动物,既与浮游动物竞争食物,又可以捕食浮游动物,与浮游动物是捕食和竞争两种关系;由实验结果图可知,C4组比C3组对小型浮游动物的抑制作用大,以藻类为食物的小型浮游动物不能发挥作用,导致某些藻类得以繁殖而降低了治理效果,故C4组对藻类抑制效果反而不如C3组的原因是:大型溞密度过大,抑制小型浮游动物的生长,从而导致某些藻类得以繁殖。
(5)
题目中治理富营养化藻类的过度繁殖利用的是捕食关系,还可以引入与藻类竞争的植物加以限制。
【点睛】
本题考查生物群落和生态系统的相关知识,要求考生识记生物群落的概念,掌握物质循环和能量流动两大功能,熟知群落的垂直结构及其意义,掌握水体富营养化的原因,并能结合题意分析作答。
23.(1)防止皿盖上的水珠落入培养基,避免培养基中的水分过快的挥发
(2) 涂布器 无氧、42℃ 蓝
(3)其他微生物也能利用硝酸盐进行代谢,硝酸盐浓度同样会降低
(4)保存时间短、容易被污染或产生变异
(5)适当提高污水中的C/N,从而提高目的菌对污水中硝酸盐的去除率
(6)1.6×109
【解析】
【分析】
1.微生物接种常用的两种方法:①平板划线法:将已经熔化的培养基倒入培养皿制成平板,接种,划线,在恒温箱里培养。在线的开始部分,微生物往往连在一起生长,随着线的延伸,菌数逐渐减少,最后可能形成单个菌落。②稀释涂布平板法:将待分离的菌液经过足够稀释后,均匀涂布在培养皿表面,经培养后,可形成单菌落。
2.菌种保藏:临时保藏的方法。首先,将菌种接种到试管的固体斜面培养基上,在合适的温度下培养。当菌落长成后,将试管放入4℃的冰箱中保藏。以后每3~ 6个月,都要重新将菌种从旧的培养基上转移到新鲜的培养基上。但是,这种方法保存的时间不长,菌种容易被污染或产生变异。对于需要长期保存的菌种,可以采用甘油管藏的方法。在3 mL的甘油瓶中,装人1 mL甘油后灭菌。将1mL培养的菌液转移到甘油瓶中,与甘油充分混匀后,放在-20℃的冷冻箱中保存。
(1)
BTB培养基灭菌后待平板凝固后,应倒置放在超净台上,这样做的目的是防止皿盖上的水珠落入培养基,同时也能避免培养基中的水分过快的挥发。
(2)
将污泥样品梯度稀释后,采用稀释涂布法将菌液涂布在平板上,这里所用的接种工具是涂布器,为了筛选出耐高温的反硝化细菌,需要将接种后的平板放在无氧、42℃环境中培养2~3天,根据反硝化反硝化过程的产物可知,反硝化细菌能在无氧环境中将硝酸盐转化为氮气,反应过程中消耗培养基中的H+,因此会导致菌落周围呈弱碱性,菌落周围培养基呈蓝色。因此需要挑选显蓝色的单菌落在固体培养基上划线分离,获得纯菌株。
(3)
将纯菌株接种在液体培养基上培养一段时间,若在培养瓶顶部检测到N2O,即可鉴定为目的菌。不能依据培养液中硝酸盐的浓度变低来鉴定目的菌,这是因为其他微生物也能利用硝酸盐进行代谢,硝酸盐浓度同样会降低,因此不能用硝酸盐降低作为检测指标,而应该用反硝化作用的最终产物N2O作为检测指标。
(4)
为保持纯化后的微生物菌种的纯净,需要对菌种进行保藏。临时保藏的方法具有保存的时间不长,菌种容易被污染或产生变异的缺点,对于那些使用频率高的菌种的保藏经常采用该方法。
(5)
科研人员提出,在利用目的菌株处理工业污水时,需要适当向污水中投放少量淀粉,结合实验数据可知,C/N比影响目的菌对硝酸盐的去除率且随着该比值的增大,能提高对污水中硝酸盐的去除率,实验结果显示在C/N=7是效果最好,因此在利用目的菌株处理工业污水时,向污水中投放少量淀粉的目的是适当提高污水中的C/N,从而提高目的菌对污水中硝酸盐的去除率。
(6)
为计数微生物的数量,一位同学在4个平板培养基上分别接种稀释倍数为106的土壤样液0.1mL,培养后菌落数分别为155、160、176、149个,则每毫升原土壤样液中上述微生物数量为(155+160+176+149)÷4÷0.1×106=1.6×109个 。
【点睛】
熟知微生物的接种方法和目的菌的筛选流程是解答本题 的关键,明确菌种的保藏方法以及各种方法的优缺点是解答本题的另一关键,微生物的计数方法也是本题考查的重点。
24.(1) 逆转录酶、热稳定DNA聚合酶 6
(2) 使引物A、引物B、基因探针与病毒cDNA的目的片段结合 不能降解探针,导致存在病毒cDNA但无法用仪器检测到荧光
(3)逐渐增强
(4) 抗原抗体特异性结合 此人曾感染新冠病毒并已康复(或此人已注射新冠疫苗)
(5)用物理或化学手段使病毒或细菌失去感染能力,但是并不破坏这些病原体的抗原结构
【解析】
【分析】
PCR技术:
概念:PCR全称为聚合酶链式反应,是一项根据DNA半保留复制的原理,在体外提供参与DNA复制的各种组分与反应条件,对目的基因的核苷酸序列进行大量复制的技术。
原理:DNA复制。
前提条件:要有一段已知目的基因的核苷酸序以便合成一对引物。条件:模板DNA、四种脱氧核苷酸、一对引物、热稳定DNA聚合酶(Taq酶)。
过程:①高温变性(90℃以上):DNA解旋过程(PCR扩增中双链DNA解开不需要解旋酶,高温条件下氢键可自动解开);②低温复性(50℃左右):引物结合到互补链DNA上;③中温延伸(72℃左右):合成子链。
灭活疫苗和减毒活疫苗是疫苗的两种类型,减毒活疫苗的优势在于接种后可以在人体内不断繁殖,许多疫苗效果比较持久,只需要打一到两针就好。麻疹、水痘、流行性腮腺炎等疫苗都是减毒活疫苗。灭活疫苗则有着不同的原理,即用各种方法(比如加热)让这些病原不能在人体内繁殖,比如狂犬疫苗、流感疫苗和甲型肝炎疫苗。这些疫苗制作起来相对容易,不需要对病毒进行改变,只要杀灭病毒的活性就好了。但它的缺点在于产生的免疫力比较低,病毒不增殖,要多次接种才行。
(1)
步骤①为逆转录,需要逆转录酶的催化,步骤④是中温延伸的过程,即DNA的复制,需要热稳定的DNA聚合酶催化。若利用PCR技术扩增目的基因的过程中消耗了126个引物分子,且引物分子参与到子代DNA分子中,同时还有2个亲代DNA分子单链也参与到子代DNA分子中,这样子代DNA单链共有126+2=128,由于DNA分子有两条链,则子代DNA分子总数为128÷2=64=26,则该过程DNA扩增了6次。
(2)
步骤③是低温复性的过程,其目的是使引物A、引物B、基因探针与病毒cDNA的目的片段相结合,如果该步骤出现失误,将导致不能降解探针,进而致使存在病毒cDNA,但无法用仪器检测到荧光。
(3)
图中的基因探针5'末端连接荧光基团(R),3'末端连接淬灭剂(Q)。当探针完整时,R发出的荧光信号被Q吸收而不发荧光。当Taq酶遇到探针时会使探针水解而释放出游离的R和Q,R发出的荧光信号被相应仪器检测到。在定量PCR扩增过程中,当扩增DNA遇到探针时,探针就会被水解而释放出游离的R和Q,随PCR扩增次数的增加,水解的探针越多,则荧光信号逐渐增强。
(4)
新冠病毒抗体检测可作为核酸检测的补充,抗体检测利用了抗原和抗体发生特异性结合的原理实现的。对某人进行检测时发现,其核酸检测为阴性,抗体检测呈阳性,说明次人体内没有病毒,但检测到了抗体,则说明此人曾感染新冠病毒并已康复(或此人已注射新冠疫苗)。
(5)
预防新冠肺炎的有效措施是接种新型冠状病毒灭活疫苗,灭活是指用物理或化学手段使病毒或细菌失去感染能力,但是并不破坏这些病原体的抗原结构,因而灭活 的病毒能起到疫苗的作用,即引起机体的特异性免疫反应,产生抗体和记忆细胞,但对机体没有侵染能力,从而提高人体的免疫力。
【点睛】
熟知PCR技术的原料是解答本题的关键,正确辨析 图示的信息是解答本题的前提,掌握疫苗接种的相关信息是解答本题的另一关键,关注社会特点体现了高考以人为本的理念。
2024长沙雅礼中学高三一模试题生物PDF版含解析: 这是一份2024长沙雅礼中学高三一模试题生物PDF版含解析,共12页。
2023届河河北衡水中学高三一模生物试题(含解析): 这是一份2023届河河北衡水中学高三一模生物试题(含解析),共23页。试卷主要包含了单选题,多选题,综合题等内容,欢迎下载使用。
2023届河北省衡水中学高三二模生物试题含解析: 这是一份2023届河北省衡水中学高三二模生物试题含解析,共38页。试卷主要包含了单项选择题,多项选择题,非选择题等内容,欢迎下载使用。

