高考地理真题分项汇编(全国通用)五年(2019-2023)专题02 宇宙中的地球
展开五年(2019-2023)年高考真题分项汇编
专题02 宇宙中的地球
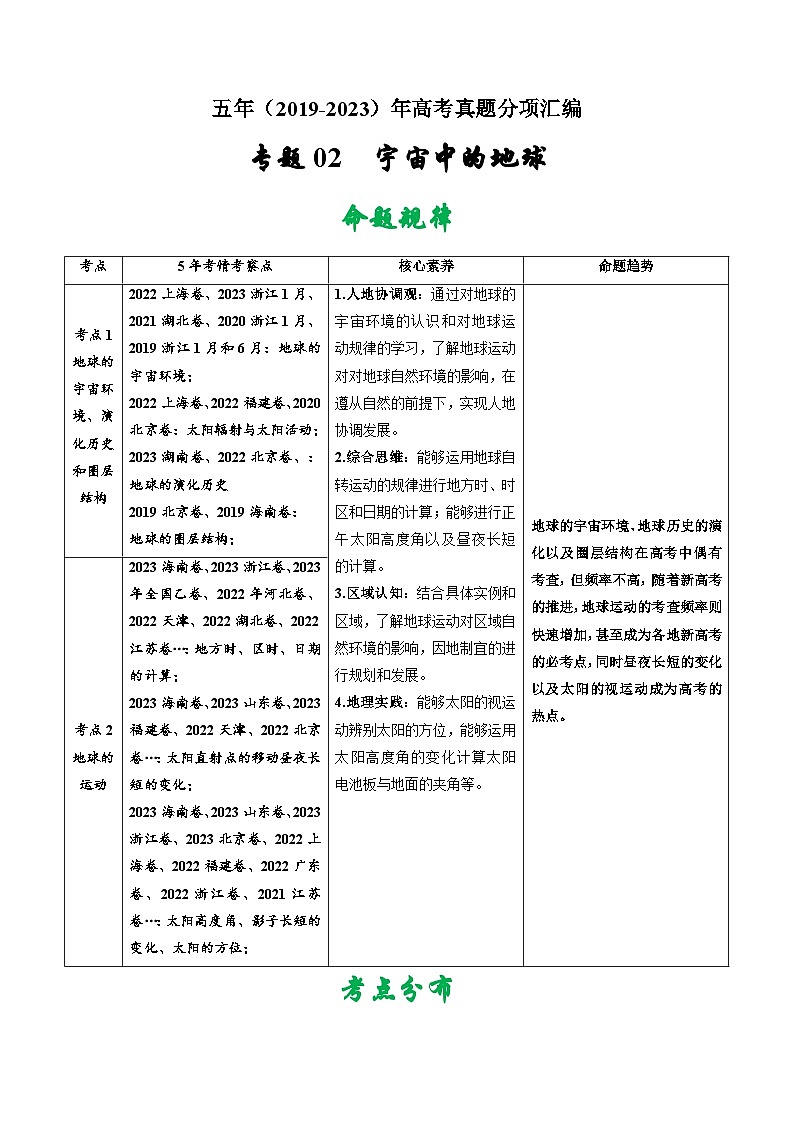
命题规律
考点
5年考情考察点
核心素养
命题趋势
考点1 地球的宇宙环境、演化历史和圈层结构
2022上海卷、2023浙江1月、2021湖北卷、2020浙江1月、2019浙江1月和6月:地球的宇宙环境;
2022上海卷、2022福建卷、2020北京卷:太阳辐射与太阳活动;
2023湖南卷、2022北京卷、:地球的演化历史
2019北京卷、2019海南卷:
地球的圈层结构;
1.人地协调观:通过对地球的宇宙环境的认识和对地球运动规律的学习,了解地球运动对对地球自然环境的影响,在遵从自然的前提下,实现人地协调发展。
2.综合思维:能够运用地球自转运动的规律进行地方时、时区和日期的计算;能够进行正午太阳高度角以及昼夜长短的计算。
3.区域认知:结合具体实例和区域,了解地球运动对区域自然环境的影响,因地制宜的进行规划和发展。
4.地理实践:能够太阳的视运动辨别太阳的方位,能够运用太阳高度角的变化计算太阳电池板与地面的夹角等。
地球的宇宙环境、地球历史的演化以及圈层结构在高考中偶有考查,但频率不高,随着新高考的推进,地球运动的考查频率则快速增加,甚至成为各地新高考的必考点,同时昼夜长短的变化以及太阳的视运动成为高考的热点。
考点2 地球的运动
2023海南卷、2023浙江卷、2023年全国乙卷、2022年河北卷、2022天津、2022湖北卷、2022江苏卷…:地方时、区时、日期的计算;
2023海南卷、2023山东卷、2023福建卷、2022天津、2022北京卷…:太阳直射点的移动昼夜长短的变化;
2023海南卷、2023山东卷、2023浙江卷、2023北京卷、2022上海卷、2022福建卷、2022广东卷、2022浙江卷、2021江苏卷…:太阳高度角、影子长短的变化、太阳的方位;
考点分布
考点01 地球的宇宙环境、演化历史和圈层结构
1.(2022·上海·高考)农历三月二十七产生了“金星合月”,此时金星和月球距离最近。此日金星能够被人观测到的时间和位置是( )
A.清晨的东方 B.清晨的西方 C.黄昏的东方 D.黄昏的西方
2.(2022·上海·高考)我国发射的“夸父号”太阳探测卫星,能抵近观测到光球层、色球层的太阳活动分别是( )
A.日珥和耀斑 B.太阳黑子和耀斑 C.日珥和太阳风 D.太阳黑子和太阳风
3.(2022·北京·高考)图示意寒武纪至新近纪生物多样性和地表温度的变化。完成图中( )
A.寒武纪比奥陶纪生物种类更加丰富 B.侏罗纪是哺乳类动物的繁盛时期
C.第三次物种大灭绝与地表升温有关 D.生物演化主要依赖于地球的内能
4.(2019·北京·高考)莫霍面深度不一,下图为长江中下游某区域莫霍面的等深线分布图。读图,回答问题。据图可推断( )
A.①地地壳厚度最薄 B.②地金属矿产丰富
C.③地地幔深度最浅 D.④地地下水埋藏深
(2023·浙江·高考)某中学地理社团组织成员开展月相观测。2021年2月19日农历正月初八,有同学用肉眼在湛蓝的天空中观测到了日、月同天景象,并作记录。同时,部分同学还从网上查到,位于(0°,105°W)的地点可观测到月球正在地平线落下。完成下面5-6小题。
5.同学记录的日、月位置和月相正确的是( )
A.① B. ② C. ③ D. ④
6.此时,赤道与晨、昏线交点的经度最接近的分别是( )
A.15°W、165°E B.105°W、75°E C.165°E、15°W D.75°E、105°W
(2019·浙江·高考)月球表面既无大气,又无液态水。我国“嫦娥四号”是人类首次成功着陆于月球背向地球一面的航天器。 图1为地月系示意图,图2为某时刻月球远离地球的一端看到的太阳系中的明亮天体。完成下列7-8题。
7.图2时刻,月球可能位于轨道上的位置是
A.① B.② C.③ D.④
8.嫦娥四号在月面上可观察到
A.地球遮住银河系的光芒 B.流星拖着亮线飞过头顶
C.太阳在月面上西升东落 D.水星金星太阳同在星空
(2020·北京·高考)下图为我国某地立秋至处暑期间天气晴好条件下辐射量日变化示意图。读图,完成下列9-10小题。
9.代表太阳辐射变化的曲线是( )
A.① B.② C.③ D.④
10.该地最可能位于( )
A.珠江三角洲 B.河西走廊 C.松嫩平原 D.钓鱼岛
(2019·海南·高考) 2019年2月19日,我国在塔里木盆地顺北油气田完成某钻井钻探,钻井深8588米,创亚洲陆上钻井最深纪录。据此完成下面11-12小题。
11.该钻井( )
A.未穿透地壳 B.深达莫霍面
C.已穿透岩石圈 D.即将穿透地幔
12.该钻井深达8 500多米表明当地拥有深厚的( )
A.侵入岩 B.喷出岩
C.变质岩 D.沉积岩
13.(2022·福建·高考)阅读材料,完成下列任务。
为了提高贵州省高原峡谷喀斯特地貌区多种自然资源的利用效率,某科研团队设计了一种新型太阳能热水器(下图),新增了带有出水孔的反射镜面面板、雨水接水板和集水管等。
根据当地自然条件,结合新型太阳能热水器的新增设计,分析其如何提升自然资源的利用效率。
考点02 地球的运动
(2023·海南·高考)对日影和太阳高度变化的观测可以判断地理位置、地方时等要素。左图为甲地某日日出至日落期间标杆的日影变化示意图,当日影朝正北方向时,标杆长度与其日影长度相等。右图为乙地同一日正午时刻的太阳高度示意图。图中时间均为北京时间。据此完成下面15-16小题。
15.观测当日( )
A.甲地昼长夜短 B.乙地昼短夜长
C.甲地昼长大于乙地 D.甲乙两地昼夜等长
16.甲地位于乙地( )
A.东南 B.西南 C.东北 D.西北
(2023·山东·高考)某文化广场(37°N,105°E)上的十二生肖石像均匀排列成圆形,生肖鼠位于正北方,小明在圆中心竖立一根细杆,以观察太阳周日视运动变化。图示意夏至日两个时刻的杆影指向。完成下面17-18小题。
17.该地夏至日地方时16:00时,杆影指向( )
A.生肖虎 B.生肖虎与兔之间 C.生肖兔 D.生肖兔与龙之间
18.11月至次年2月,一日内被杆影指向的生肖石像个数最多为( )
A.5个 B.6个 C.7个 D.8个
(2023·浙江·高考)塔式光热发电是利用成千上万个独立跟踪大阳的定日镜,将阳光聚集到镜场中心的集热塔,通过能量转换来发电。下图1为青海某地塔式光热发电场景观图,图2为定日镜工作原理示意图。完成下面19-20小题。
19.与浙江省相比,当地布局光热发电场的优势区位因素有( )
①土地②太阳辐射③劳动力④电网分布
A.①② B.①③ C.②③ D.③④
20.定日镜工作期间,镜面朝向(图2所示)的水平和垂直转动方向分别是( )
A.顺时针先逆时针后顺时针 B.顺时针先顺时针后逆时针
C.逆时针先顺时针后逆时针 D.逆时针先逆时针后顺时针
(2023·福建·高考)局部强降雨后,在某些角度,光通过水汽的折射,形成彩虹奇观。结合下图完成下面21-23小题。
21.我国华南地区彩虹出现频率较高的原因是( )
A.锋面活跃 B.太阳辐射强 C.对流运动频繁 D.地形复杂
22.暑假某日,小明同学来到武夷山游玩,降雨过后,看见了彩虹,则小明看见彩虹时最可能的时间与朝向是( )
A.7:00~8:30面朝太阳
B.10:00~11:30面朝太阳
C.13:00~14:30背对太阳
D.16:00~17:30背对太阳
23.我国北方夏季彩虹出现频率高于南方的可能原因是( )
A.降雨较多 B.太阳高度角大 C.白昼时间长 D.可见度较高
(2022·福建·高考)非对称结构保温大棚的保温被通常白天收卷至顶部,以便棚内作物进行光合作用,收卷的保温被在棚内地面形成遮阴带(下图)。陕西省某地理研学小组观测当地大棚正午地面遮阴带的年内变化(忽略收卷的保温被厚度影响),发现棚内地面遮阴带在2月26日出现,3月29日面积最大,一段时间后变小。据此完成下面24-25小题。
24.棚内正午地面遮阴带面积开始变小的日期出现在( )
A.6月29日前后 B.9月15日前后
C.10月16日前后 D.12月14日前后
25.仅支撑柱高度增加1米,则棚内正午地面最大遮阴带( )
A.出现日期提前,面积减小 B.出现日期提前,面积不变
C.出现日期推迟,面积增大 D.出现日期推迟,面积不变
(2022·天津·高考)一位摄影爱好者在我国某山拍摄日出照片,下图是他在不同时间拍摄的两幅照片。回答下列26-27小题。
26.该地这两天的昼长大约是( )
A.12小时和8小时 B.13小时和11小时
C.14小时和10小时 D.16小时和8小时
27.推测该山可能是( )
A.山东泰山 B.海南五指山 C.安徽黄山 D.四川峨眉山
(2022·湖北·高考)风云三号E星是全球第一颗在晨昏轨道运行的太阳同步气象卫星,与在轨的风云三号C星、D星形成“晨昏、上午、下午”三星组网格局,可实现全球观测资料的100%覆盖。E星装载最先进的微光成像仪,可大幅提高弱光条件下的监测精度。图示意晨昏轨道、上午轨道和下午轨道。据此完成下面28-30小题。
28.与上午轨道卫星和下午轨道卫星相比,晨昏轨道卫星( )
A.两侧温度差异小 B.对地观测时,当地的太阳高度角小
C.太阳能补充不足 D.对地观测时,成像仪太阳光入射少
29.E星的运行轨道相对于地轴( )
A.年变化幅度为23°26' B.日变化幅度为180°
C.年变化幅度为46°52' D.日变化幅度为360°
30.2021年7月某日,当E星观测到巴西圣保罗(23°S,47°W)的万家灯火时,下列现象可信的是( )
A.墨西哥圣地亚哥(23°N,110°W)此时地表温度最低
B.冰岛雷克雅未克(64°N,22°W)附近海域晨雾弥漫
C.夏威夷火奴鲁鲁(21°N,158°W)烈日当空
D.中国北极黄河站(79°N,12°E)极光绚烂
(2022·江苏·高考)国际空间站距地面约420km,每90分钟环绕地球一周。空间站反射阳光,在一定条件下,人们肉眼可以看到明亮的光点划过天空。下图为“国际空间站某时段轨迹和某时刻位置示意图”,图中阴影表示黑夜。据此完成下面31-33小题。
31.空间站到达北京上空约需( )
A.15分钟 B.30分钟 C.45分钟 D.60分钟
32.空间站到达北京上空时,北京时间大致是( )
A.9:40 B.10:10 C.10:40 D.11:10
33.空间站从图示位置飞行1小时,在这期间能看到空间站的地点是( )
A.圣地亚哥 B.卡马国 C.马维尔拉 D.上海
(2022·广东·高考)2021年10月16日,神舟十三号载人飞船在酒泉卫星发射中心成功发射,将我国3名航天员顺利送入距离地表约400km的中国空间站。2022年4月16日,航天员安全返回地球。据此完成下面34-35小题。
34.符合航天员驻留期间空间站绕太阳运动角速度大小变化的是( )
A. B.
C. D.
35.驻留期间,酒泉卫星发射中心发射塔与广州市区广州塔两地每天正午太阳高度的差值( )
A.先变大后变小 B.先变小后变大 C.持续不断变大 D.始终保持不变
(2022·浙江·高考)我国某中学生在学校附近通过天文观测,绘制出北极星光线与正午太阳光线之间夹角α的年变化曲线,下图为该曲线示意图。完成下面36-37小题。
36.符合“昼变短,夜比昼长”条件的时段是( )
A.甲至乙 B.乙至丙 C.丙至丁 D.丁至戊
37.丙日,对应的北极星光线和正午太阳光线位置关系正确的是( )
A.① B.② C.③ D.④
(2021·江苏·高考)图为2016年12月8日游客在悉尼(33°55'S,150°53'E)15时15分拍摄的照片。据此回答38-39题。
38.该日悉尼的正午太阳高度角大约是( )
A.32° B.58° C.66° D.79°
39.此时月球的方位( )
A.偏东 B.偏南 C.偏西 D.偏北
(2022·浙江·高考)摄影爱好者在南半球某地朝西北固定方向拍摄太阳照片,拍摄时间为K日及其前、后第8天的同一时刻。图左为合成后的照片,图右为地球公转轨道示意图。完成下面40-41小题。
40.K日地球位置位于图右中的( )
A.① B.② C.③ D.④
41.拍摄时间为北京时间5点,全球处于不同日期的范围之比约为( )
A.1:1 B.1:5 C.2:5 D.3:5
(2021·福建·高考)1997年以来,宁夏闽宁镇从一片“干沙滩”逐步发展为“金沙滩”。2012年闽宁镇开始发展光伏大棚、光伏发电等光伏应用产业,未来将利用“照射光线自动跟踪”技术,让光伏面板始终保持与太阳光线垂直,以提高光能利用效率。据此完成下面42-43小题。
42.光伏应用产业为闽宁镇提供绿色能源的同时,还能( )
A.增加年降水量 B.减少风沙威胁 C.增大昼夜温差 D.降低地下水位
43.若应用“照射光线自动跟踪”技术,与6月1日相比,闽宁镇7月1日光伏面板( )
A.正午影子长度较长 B.跟踪调整时长较短
C.仰角移动幅度较小 D.水平转动角度较大
(2021·山东·高考)某日,小李在某地(110°E,40°N)广场游玩时,发现广场平面图中的指向标模糊不清(图a)。他通过观测广场石柱影子的长度和方向(图b),确定了平面图的指向标。据此完成下面44-45小题。
44.该广场平面图的指向标应该是图c中的( )
A.① B.② C.③ D.④
45.一周后的相同时刻,小李再次测量发现该石柱的影长变长,则第二次观测日期可能在( )
A.2月16日前后 B.5月8日前后 C.8月20日前后 D.11月10日前后
(2021·浙江·高考)我国某中学组织学生对直立物日影变化进行观测﹐具体做法是:先在一块平坦的地面上直立一根标杆﹐再以此杆直立点(甲)为圆心,以杆长为半径绘一半圈。下图为某日杆影变化图,图中阴影部分为标杆影子范围。完成下面46-47小题。
46.甲地位于( )
A.东北平原 B.华北平原 C.四川盆地 D.珠江三角洲
47.若从甲地垂直上方朝下看,一年中某时刻地面上昼夜状况与经纬线位置关系最有可能是( )
A.① B.② C.③ D.④
(2021·河北·高考)家住某城(36.5°N,116°E)的小明,秋分时节搬进了新楼房,站在书房2.6米高的落地窗前,远处公园美景尽收眼底。下图示意书房平面布局。据此完成下面48-49小题。
48.从入住到次年春分,书房的日采光时间变化趋势是( )
A.一直增加 B.先增后减
C.一直减少 D.先减后增
49.冬至日天气晴朗,小明在书房于北京时间( )
A.6:30看到当日第一缕阳光
B.9:30沐浴着阳光伏案读书
C.12:30估算阳光进深2.6米
D.15:30看到阳光照到书柜上
(2021·浙江·高考)我国某中学生发现,在书桌的固定观测点上,每年仅有一天通过窗户既可观察到日出也可看到日落。下图为该日日出、日落的位置示意图。完成下面50-51小题。
50.若乙为该日日出位置,则该窗朝向( )
A.正南 B.东北 C.正北 D.西南
51.若该日日出为北京时间6点56分,日落地方时为18点59分,正午太阳高度为83.8°,则该学生所在地最可能是( )
A.济南 B.广州 C.武汉 D.拉萨
(2020·江苏·高考)2020年4月8日22时,小明在上海观赏了“超级月亮”。下图为“月亮视直径最大与最小时的对比示意图”。据此完成下面52-53小题。
52.从天体运动位置看,此时“超级月亮”( )
A.月球位于远地点附近 B.月球位于近地点附近
C.地月系位于远日点附近 D.地月系位于近日点附近
53.与此时全球昼夜分布状况相符的是( )
A. B.
C. D.
(2020·天津·高考)下左图为我国某地一住宅小区示意图,右图中四个方向的阴影分别为小区内某栋住宅楼二至日8:00和16:00的日影。读图文材料,完成下面54-55小题。
54.该小区最可能位于( )
A.北京 B.银川 C.杭州 D.海口
55.小区内各住宅楼高一致,休闲广场被楼影遮挡面积最大的时段是( )
A.夏至日8:00~12:00 B.夏至日12:00~16:00
C.冬至日8:00~12:00 D.冬至日12:00~16:00
(2020·浙江·高考)图一为某飞机在甲、乙、丙间沿地球大圆周飞行轨迹示意图。图二为飞机飞到乙地时,其垂直下方所示的经线、纬线和晨昏线位置关系图,此时丙地地方时为17点。完成下面56-57小题。
56.若飞机匀速、等高飞行,则在甲-乙-丙间单位时间内飞过的纬度差( )
A.持续变大 B.先变大,后变小
C.持续变小 D.先变小,后变大
57.当日,甲地日出的地方时为( )
A.5点 B.6点
C.7点 D.8点
(2020·浙江·高考)月球与八大行星一样作自西向东公转,在地球.上的观测者可以观测到月球、地内行星经过太阳表面的天象,且前者比后者经过日面的时间短。下图为甲地观测到的正午、子夜太阳高度年内变化示意图。完成下面58-59小题。
58.若h为11°,则该地夏至日正午太阳高度为( )
A.18° B.23.5°
C.29° D.34.5°
59.若观测者在甲地某日先后观测到月球、水星经过太阳表面的天象,则第二天正午三大天体在星空中的位置可能是( )
A. B.
C. D.
(2019·海南·高考)中国足球超级联赛(中超联赛)2018赛季共有16支球队参加,每支球队至多有4名外籍球员。据此完成下面60-61小题。
60.某支中超联赛球队中的外籍球员多为巴西籍,该球队为巴西籍球员配备的翻译人员宜熟练掌握( )
A.德语 B.意大利语
C.法语 D.葡萄牙语
61.中超联赛大结局阶段,巴西实施夏令时(时间提早1小时)。11月11日中超联赛最后一轮开赛时间是15时,此时巴西首都巴西利亚(西三区)夏令时为( )
A.11月10日4时 B.11月11日3时
C.11月11日5时 D.11月12日1时
(2019·江苏·高考)雾灵山位于北京与承德交界处,海拔2118米,素有“京东第一峰”的美称,是观赏日出和日落的理想之地。下表为“雾灵山部分日期的日出和日落时刻表”。据此完成下面62-63小题。
日期
日出时刻
日落时刻
①
7:32
17: 08
②
6:31
18:15
③
4:45
19:39
④
7:22
16:49
62.四个日期中,太阳直射点最靠近赤道的是( )
A.① B.② C.③ D.④
63.一游客于7月某日去雾灵山旅游,当日的太阳视运动轨迹是( )
A. B.
C. D.
(2019·天津·高考)假期里,小明同学外出旅游。某日早晨小明拍摄了日出的照片,随即发到微信朋友圈。在天津(117°E,39°N)的爸爸和在国外甲城市出差的妈妈马上做出了回复(如下图)。结合图文材料,回答下列64-65小题。
64.小明拍摄日出照片时所在的城市最可能是( )
A.呼和浩特(112°E,40°N) B.兰州(104°E,36°N)
C.杭州(120°E,30°N) D.南宁(108°E,23°N)
65.据图文信息,可以推测出甲城市的( )
A.纬度位置 B.经度位置
C.当天日落的方向 D.当日正午太阳高度
高考地理真题分项汇编(全国通用)五年(2019-2023)专题14 区域与区域发展: 这是一份高考地理真题分项汇编(全国通用)五年(2019-2023)专题14 区域与区域发展,文件包含高考地理真题分项汇编五年2019-2023专题14区域与区域发展解析版docx、高考地理真题分项汇编五年2019-2023专题14区域与区域发展原卷版docx等2份试卷配套教学资源,其中试卷共41页, 欢迎下载使用。
高考地理真题分项汇编(全国通用)五年(2019-2023)专题13 环境与发展: 这是一份高考地理真题分项汇编(全国通用)五年(2019-2023)专题13 环境与发展,文件包含高考地理真题分项汇编五年2019-2023专题13环境与发展解析版docx、高考地理真题分项汇编五年2019-2023专题13环境与发展原卷版docx等2份试卷配套教学资源,其中试卷共20页, 欢迎下载使用。
高考地理真题分项汇编(全国通用)五年(2019-2023)专题12 交通: 这是一份高考地理真题分项汇编(全国通用)五年(2019-2023)专题12 交通,文件包含高考地理真题分项汇编五年2019-2023专题12交通解析版docx、高考地理真题分项汇编五年2019-2023专题12交通原卷版docx等2份试卷配套教学资源,其中试卷共53页, 欢迎下载使用。

