2023年辽宁省丹东市中考化学真题(无答案)
展开2023年辽宁省丹东市中考化学试卷
一、选择题(本大题包括12个小题,每小题只有一个选项符合题意,11~18小题每题1分,19~22小题每题2分,共16分)
1.成语蕴含着丰富的中华文化.下列成语表达的本意与燃烧无关的是( )
A.星火燎原 B.火上浇油 C.破釜沉舟 D.死灰复燃
2.提高公共安全意识是每个公民的义务,下列属于禁止吸烟的图标是( )
A. B. C. D.
3.小明做家务时,用食醋除去了热水壶内的水垢.水垢主要成分是和,中碳元素的化合价是( )
A. B. C. D.
4.书写具有保存价值的档案时,规定使用碳素墨水,主要原因是( )
A.碳是黑色的 B.碳粉末细小 C.碳不溶于水 D.常温下碳化学性质稳定
5.下列物质在生活、生产中的应用不正确的是( )
A.熟石灰用于食品干燥剂 B.火碱用于制取炉具清洁剂
C.氯化钠用作食品调味剂 D.碳酸钙用作补钙剂
6.下列实验操作正确的是( )
A.过滤 B.溶解 C.检查气密性 D.连接仪器
7.化学反应常常住随着一定现象的发生,下列物质在氧气中燃烧能产生大量白烟的是( )
A.硫 B.红磷 C.木炭 D.铁丝
8.钛镍形状记忆合金被广泛用于做人造卫星和宇宙飞船的天线,其中所含的钛元素在元素周期表中的某些信息如图所示,下列有关钛的说法不正确的是( )
A.钛元素的相对原子质量为 B.钛原子的质子数为22
C.钛原子的核外电子数为22 D.钛属于金属元素
9.下列化学观念不正确的是( )
A.物质的性质决定了物质的用途 B.所有物质都能无条件转化
C.物质既有天然存在的也有人工创造的 D.物质的性质与组成、结构有关
10.我国神舟系列载人飞船发射时,通常采用偏二甲肼和四氧化二氮组成双元动力推进剂.下列有关偏二甲肼的说法正确的是( )
A.中碳元素与氮元素质量比为 B.中含有氮气分子
C.由三种元素组成 D.是混合物
11.处理汽车尾气时,使两种有害气体在催化剂和受热条件下发生反应,反应的微观示意图如图所示.下列说法正确的是( )
A.反应前后分子种类不变 B.反应前后元素种类发生改变
C.反应物分子个数比为 D.反应前后原子种类和个数不变
12.下列药品或物品的使用不能达到实验目的的是( )
选项
实验目的
所需药品或物品
A
鉴别和
澄清石灰水
B
鉴别和空气
带火星木条
C
除去碳粉中的铁粉
磁铁
D
除去溶液中的
过量溶液
A.A B.B C.C D.D
二、填空题(本大题包括3个小题,共18分)
13.丹东风景秀丽、物产丰富,是我们可爱的家乡.
(1)鸭绿江大桥,宏伟壮观,钢铁桥体涂有灰色油漆是防止与空气中_______________反应而被锈蚀.
(2)凤凰山的春天,花香扑鼻,用微粒的观点解释是_______________.
(3)天桥沟的秋天,层林尽染,与水通过光合作用转化为葡萄糖和_______________,空气格外清新.
(4)鸭绿江的鲤鱼,肉质细嫩、味道鲜美,其中主要富含的营养素是_______________.
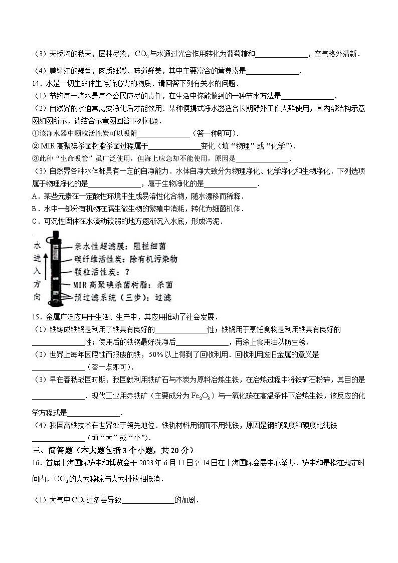
14.水是一切生命体生存所必需的物质.请回答下列有关水的问题.
(1)节约每一滴水是每个公民应尽的责任,在生活中你能做到的一种节水方法是_______________.
(2)自然界的水通常需要净化后才能饮用.某种便携式净水器适合长期野外工作人群使用,其内部结构示意图如图所示,请结合示意图回答下列问题.
①该净水器中颗粒活性炭可以吸附_______________(答一种即可).
②高聚碘杀菌树脂杀菌过程属于_______________变化(填“物理”或“化学”).
③此种“生命吸管”虽广泛使用,但海上应急却不能使用,原因是_______________.
(3)自然界各种水体都具有一定的自净能力.水体自净大致分为物理净化、化学净化和生物净化.下列选项属于物理净化的是_______________,属于生物净化的是_______________.
A.某些元素在一定酸性环境中生成易溶性化合物,随水漂移而稀释.
B.水中一部分有机物在腐生微生物的繁殖中消耗,转化为细菌机体.
C.可沉性固体在水流动较弱的地方逐渐沉入水底,形成污泥.
15.金属广泛应用于生活、生产中,其应用推动了社会发展.
(1)铁铸成铁锅是利用了铁具有良好的_______________性;铁锅用于烹饪食物是利用铁具有良好的_______________性;使用后的铁锅最好洗净后_______________,再涂上食用油以防生锈.
(2)世界上每年因腐蚀而报废的铁,以上得到了回收利用.回收利用废旧金属的意义是_______________(答一点即可).
(3)早在春秋战国时期,我国就利用铁矿石与木炭为原料冶炼生铁,在冶炼过程中将铁矿石粉碎,其目的是_______________.现代工业用赤铁矿(主要成分为)与一氧化碳在高温条件下冶炼生铁,该反应的化学方程式是_______________.
(4)我国高铁技术在世界处于领先地位.铁轨材料用钢而不用纯铁,原因是钢的强度和硬度比纯铁_______________(填“大”或“小”).
三、简答题(本大题包括3个小题,共20分)
16.首届上海国际碳中和博览会于2023年6月11日至14日在上海国际会展中心举办.碳中和是指在规定时间内,的人为移除与人为排放相抵消.
(1)大气中过多会导致_______________的加剧.
(2)下列是常用的碳中和方案.
(1)碳捕集:应选择_______________性(填“酸”或“碱”)试剂吸收捕集.
(2)碳循环:为降低含量,科学家正在研究一种新型“人造树叶”,它能吸收空气中的并转变为乙醇(乙醇的化学式为),该反应的化学方程式为,则的化学式为_______________.
③碳替代:选用氢气作为碳替代能源的理由是_______________;氢气可以采用电解水的方法制得,电解水的化学方程式是_______________;还可以作为碳替代能源的有_______________(答一种即可).
(3)低碳生活从我做起.下列行为有利于实现碳中和的是_______________.
A.双面使用纸张 B.植树造林 C.露天焚烧垃圾
17.溶液在工农业生产和科学研究中具有广泛的用途.请依据题意回答下列问题.
【资料】和两种物质在不同温度时的溶解度
温度/
0
10
20
30
40
溶解度/g
35.7
35.8
36.0
36.3
36.6
7.1
12.2
21.8
39.7
53.2
(1)生活在盐湖、碱湖附近的人们传承下来的劳动经验是“夏天晒盐,冬天捞碱”.
①俗称苏打或_______________.分析表中数据,冬天更适合“捞碱”的原因是:冬季温度降低,的溶解度随温度的降低而_______________,有利于的析出.
②夏天“晒盐”,当有大量盐析出后,所得溶液为该温度下的_______________(填“饱和”或“不饱和”)溶液.
(2)在实验室进行粗盐提纯时,使用蒸发皿蒸发过程中,有时会出现液滴飞溅现象,导致该现象的原因可能是_______________(答一点即可)。
(3)在实验室用质量分数为的溶液(密度约为)配制质量分数为的溶液.
①计算所需质量分数为的溶液的质量为_______________g.
②在配制该溶液的过程中,下列实验仪器不需要选用的是_______________(填字母序号).
A.量筒 B.玻璃棒 C.烧杯 D.天平
(3)选用_______________(填“”或“”)的量筒量取所需水(密度约为)的体积.
18.阅读下列短文,并回答相关问题.
【材料一】芯片的主要材料由高纯度单晶硅(化学式为)制作,工业上用粗硅经两步反应制得单品硅.
第一步:粗硅和氯化氢在发生反应,生成三氯硅烷(化学式为)和氢气.第二步:三氯硅烷和氢气在时发生反应,生成单品硅和氯化氢.
【材料二】石墨烯最有潜力成为硅的替代品,它是目前已知材料中电子传导速率最快的,石墨烯是将石墨逐层剥离,直到最后形成一个单层,厚度只有一个碳原子的单层石墨.
(1)制取单晶硅第二步反应的化学方程式是_______________,该化学反应的基本类型是_______________.
(2)石墨烯属于_______________(填“单质”或“化合物”);石墨烯和石墨分别在空气中完全燃烧,产物_______________(填“相同”或“不同”).
四、实验与探究题(本大题包括2个小题,共20分)
19.在实验室里,同学们欲用如图所示装置别取气体并验证其相关性质.
(1)实验室利用装置制取,试管口略向下倾斜的原因是_______________,反应的化学方程式为;利用_______________的性质,可采用排水法收集.
(2)下列反应物状态和条件的组合,适合于选用B装置制取气体的是_______________.
A.反应物为固体和液体且反应需要加热
B.反应物为固体和固体且反应不需要加热
C.反应物为固体和液体且反应不需要加热
(3)在装置中,左端放置用石䓌溶液染成紫色的干燥纸花,右端放置用石䓌溶液染成紫色的湿润纸花.向装置中通入足量干燥的,一段时间后,可观察到干燥纸花_______________,湿润纸花_______________.上述实验能证明的化学性质是_______________.
(4)欲要同时证明不支持燃烧和密度比空气大两点性质,在与装置中,你认为选用_______________装置进行操作更合理.
20.对于有明显现象化学反应,可以通过观察现象帮助我们判断物质发生了化学反应;对于没有明显现象的化学反应,可以通过实现从“无现象”到“有现象”的转化帮助判断发生了化学反应.兴趣小组就此主题进行如下实验,请帮助完成下列问题.
【探究活动一】探究溶液与是否发生了化学反应.如图一所示.
将胶头滴管中的溶液滴入充满气体的大试管内,无明显现象;再打开分液漏斗活塞,加入足量稀盐酸,观察到_______________,说明有新物质生成,证明溶液与发生了化学反应、探究过程中反应的化学方程式为_______________(写出一个即可).
【探究活动二】探究溶液与稀盐酸是否发生了化学反应,如图二所示.
(1)向盛有氢氧化钠溶液的试管中滴入酚酞溶液,再加入一定量稀盐酸开振荡,观察到溶液由红色变为_______________色,证明二者发生了化学反应.
(2)同学们继续探究(1)中反应所得溶液中溶质的成分(不包括酚酞)
(作出猜想)猜想一:;猜想二:_______________.
(实验验证)
实验操作
实验现象
实验结论
向所得溶液中加入碳酸钙粉末
粉末溶解,且____________
猜想二成立
(3)在交流汇报时,甲乙两组同学表明,没有按照图二所示步骤进行操作,而是按照图三所示,先在盛有氢氧化钠溶液的试管中加入稀盐酸,观察到无明显现象,再向试管中加入酚酞溶液,出现了两种不同的现象,得出了下列两种结论:
图三所示实验
实验现象
小组得出的结论
甲组实验
溶液仍为无色
与稀盐酸发生了化学反应
乙组实验
溶液变为红色
与盐酸没有发生化学反应
(分析评价)①甲组同学认为:溶液仍为无色,说明溶液不显_______________性,进而证明不存在,得出了与稀盐酸发生了化学反应的结论.
②同学们不同意乙组所得的实验结论,原因是_______________.
③小明建议,在乙组实验所得溶液中继续加入某种药品,即可证明溶液与稀盐酸发生了化学反应,可以选用的药品有_______________.
A.锌粒 B.稀盐酸 C.铜片
④探究活动二中,同学们都是从_______________的角度来验证化学反应的发生.
五、计算题(共6分)
21.工业上煅烧石灰石(主要成分为)共制得(杂质不参加反应,该反应的化学方程式为:),求:
①该石灰石中的质量;
②该石灰石中的质量分数.
辽宁省丹东市2023年中考化学真题附参考答案: 这是一份辽宁省丹东市2023年中考化学真题附参考答案,共10页。
2023年辽宁省丹东市中考化学真题: 这是一份2023年辽宁省丹东市中考化学真题,共8页。
_2021年辽宁省丹东市中考化学真题及答案: 这是一份_2021年辽宁省丹东市中考化学真题及答案,共9页。试卷主要包含了 下列变化属于化学变化的是, 下列实验操作正确的是, 对下列事实的微观解释错误的是, 下列有关实验或事实说法正确是, 下列说法正确的是等内容,欢迎下载使用。

