还剩11页未读,
继续阅读
第二课 只有社会主义才能救中国 学案(含答案解析)2024届高考政治一轮复习
展开
这是一份第二课 只有社会主义才能救中国 学案(含答案解析)2024届高考政治一轮复习,共14页。学案主要包含了课标要求,思维路径等内容,欢迎下载使用。
相关学案
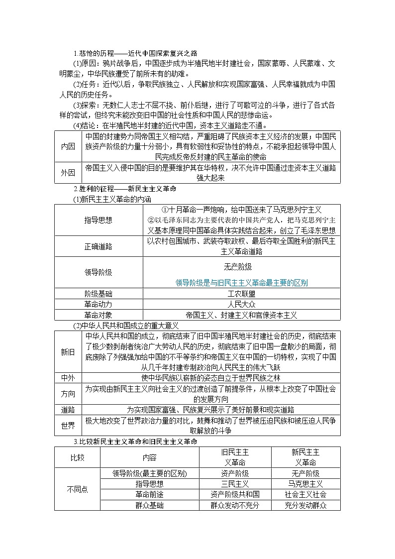
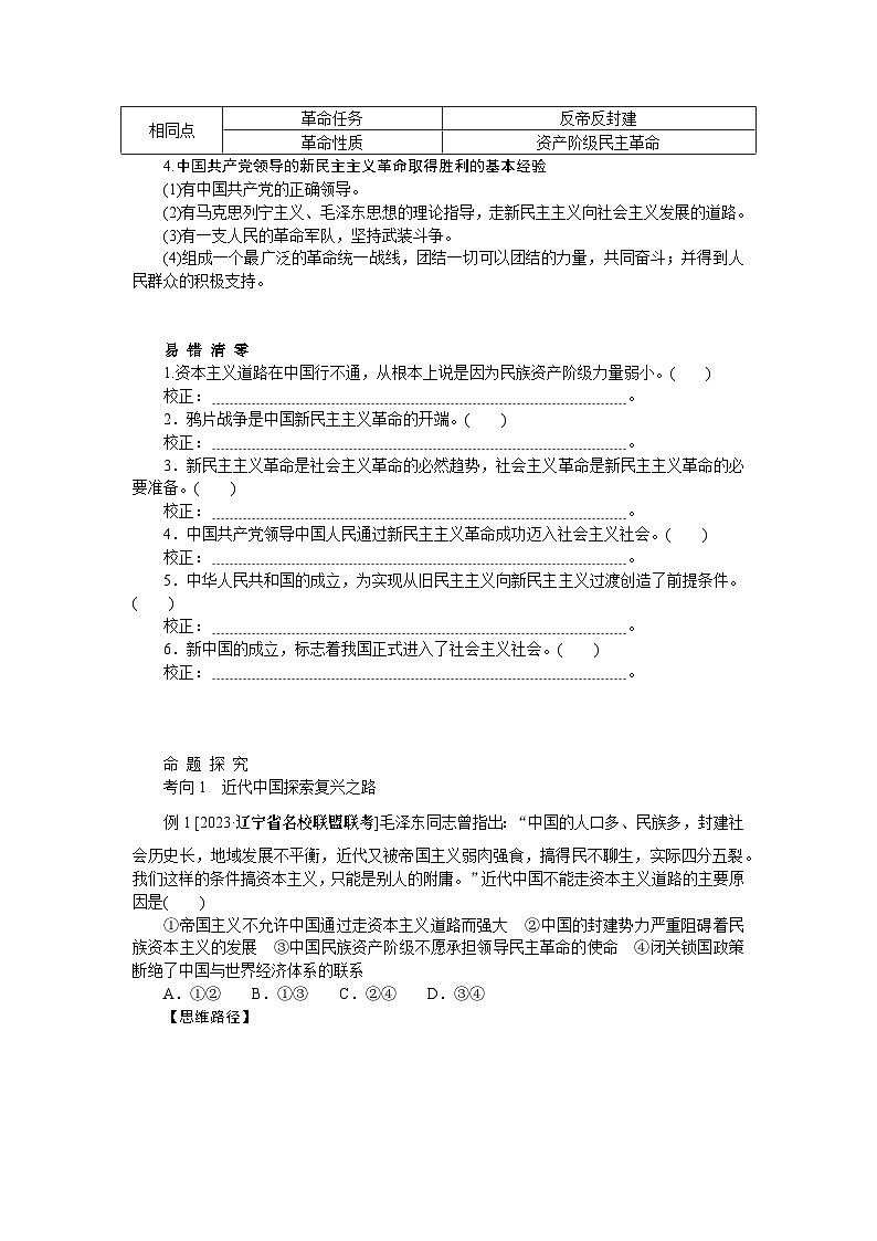
备考2024届高考政治一轮复习讲义必修1第二课只有社会主义才能救中国必修1第二课只有社会主义才能救中国考点1新民主主义革命的胜利:
这是一份备考2024届高考政治一轮复习讲义必修1第二课只有社会主义才能救中国必修1第二课只有社会主义才能救中国考点1新民主主义革命的胜利,共7页。
备考2024届高考政治一轮复习讲义必修1第二课只有社会主义才能救中国必修1第二课只有社会主义才能救中国考点2社会主义制度在中国的确立:
这是一份备考2024届高考政治一轮复习讲义必修1第二课只有社会主义才能救中国必修1第二课只有社会主义才能救中国考点2社会主义制度在中国的确立,共5页。
新高考政治一轮复习精品学案第二课 只有社会主义才能救中国(含解析):
这是一份新高考政治一轮复习精品学案第二课 只有社会主义才能救中国(含解析),共13页。学案主要包含了新民主主义革命的胜利,胜利的征程——新民主主义革命等内容,欢迎下载使用。

