- 2023郴州高二下学期期末历史试卷含解析 试卷 0 次下载
- 2023郴州高二下学期期末政治试题含答案 试卷 0 次下载
- 2023郴州高二下学期期末生物试卷含解析 试卷 0 次下载
- 2023郴州高二下学期期末化学试题含答案 试卷 0 次下载
- 2023郴州高二下学期期末物理试题含答案 试卷 0 次下载
2023郴州高二下学期期末地理试题含解析
展开郴州市2023年上学期期末教学质量监测试卷
高二地理
(试题卷)
注意事项:
1.本试卷分试题卷和答题卡。试题卷共6页,有二道大题,共19道小题,满分100分。考试时间75分钟。
2.答题前,考生务必将自己的姓名、准考证号写在答题卡和该试题卷的指定位置上,并认真核对答题卡上的姓名、准考证号和科目。
3.考生作答时,选择题和非选择题均须作答在答题卡上,在本试题卷上答题无效。考生在答题卡上按答题卡中注意事项的要求答题。
4.考试结束后,将本试题卷和答题卡一并交回。
一、选择题(本题共16小题,每小题3分,共48分。在每小题给出的四个选项中,只有一项是符合题目要求的)
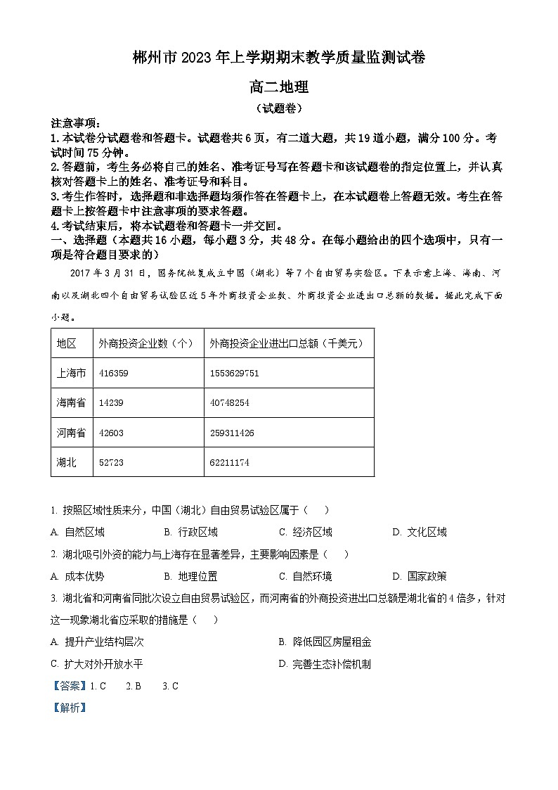
2017年3月31日,国务院批复成立中国(湖北)等7个自由贸易实验区。下表示意上海、海南、河南以及湖北四个自由贸易试验区近5年外商投资企业数、外商投资企业进出口总额的数据。据此完成下面小题。
地区
外商投资企业数(个)
外商投资企业进出口总额(千美元)
上海市
416359
1553629751
海南省
14239
40748254
河南省
42603
259311426
湖北
52723
62211174
1. 按照区域性质来分,中国(湖北)自由贸易试验区属于( )
A. 自然区域 B. 行政区域 C. 经济区域 D. 文化区域
2. 湖北吸引外资的能力与上海存在显著差异,主要影响因素是( )
A. 成本优势 B. 地理位置 C. 自然环境 D. 国家政策
3. 湖北省和河南省同批次设立自由贸易试验区,而河南省的外商投资进出口总额是湖北省的4倍多,针对这一现象湖北省应采取的措施是( )
A. 提升产业结构层次 B. 降低园区房屋租金
C. 扩大对外开放水平 D. 完善生态补偿机制
巴中市积极主动融入成渝地区双城经济圈建设,着眼建设川陕革命老区振兴发展示范区总体目标,加强功能协作和服务配套,科学确定了建设“成渝地区北向重要门户枢纽、绿色产品供给地、产业协作配套基地和休闲度假后花园”的目标定位。下图示意巴中市所在位置及成渝城市群空间格局。据此完成下面小题。
4. 成渝城市群的空间格局是( )
A. 一轴两带双核三区 B. 双城三轴三区多点
C. 两圈三区网络多点 D. 一线两城三区四轴
5. 巴中市主动融入成渝地区双城经济圈建设的主要目的是( )
A. 完善基础设施建设 B. 实现区域协调发展
C. 承接成渝产业转移 D. 推动革命老区振兴
三峡库区位于长江上游重庆至宜昌之间,库区山高谷深,森林覆盖率低,旱地多为坡耕地农业生态环境脆弱。下图示意2011~2020年三峡库区降水量年际变化。据此完成下面小题。
6. 引发三峡库区近年降水量震荡幅度大的原因可能是( )
A. 岩层形变 B. 库区调节 C. 气候异常 D. 补给变化
7. 三峡库区坡耕地面临的主要生态环境问题是( )
A. 土地盐碱化 B. 水土流失 C. 滑坡 D. 生物多样性减少
8. 三峡大坝建设的首要目的是( )
A. 灌溉 B. 防洪 C. 发电 D. 航运
以流动性视角审视中国流行菜系的空间扩散格局,能透过具体的地理现象认识人口、物流、技术等要素在空间移动过程中深刻的社会文化意义。下图示意川菜餐馆在我国除港澳台以外的空间分布密度。据此完成下面小题。
9. 川菜的空间扩散格局是( )
①差异明显、多中心发展 ②较集中,高密度区域较多
③主要集中在四川、重庆 ④港澳台以外的省均有中密度分布
A. ①② B. ②③ C. ③④ D. ①④
10. 冷链物流技术的发展使我国餐饮业的发展突破( )
A. 地域限制 B. 时间限制 C. 资本限制 D. 市场限制
11. 菜系更容易在具有相似饮食文化基因的地域进行扩散是因为( )
A. 人口规模流动 B. 物流技术发展 C. 餐饮企业宣传 D. 饮食习惯相似
农牧交错带是我国东南农耕区与西北草原牧区的过渡带,不同时期的气候变化会影响游牧民族与农耕民族的迁移,从而影响农牧交错带的位置。下图示意不同时期气候变化与农牧交错带位置移动关系(图中BC为公元前,AD为公元后)。据此完成下面小题。
12. 气候转冷时农牧交错带的移动方向是( )
A. 东移 B. 西移 C. 南移 D. 北移
13. 下列原因可能使农牧交错带北移的是( )
A. 游牧民族入侵中原 B. 中原禁止边地军民出边
C. 南北双方经济交流 D. 中原灾荒导致流民出边
14. 农牧交错带北移带来的主要影响是( )
A. 加大游牧与农耕文化冲突 B. 加剧北方土地荒漠化
C. 改良游牧民族的生活条件 D. 扩大北方草场的面积
利用遥感监测数据,将研究区景观类型分类为耕地、林地、草地、湿地、水体、人造地表未利用地。通过景观格局指数、区域生态环境质量指数等指数定量探究长江经济带土地利用景观格局的时空变化特征及其生态环境响应。下表示意2000年、2010年、2020年3期长江经济带土地利用景观类型层级上的景观指数。据此完成下面小题。
年份
类型
斑块类型面积/hm2
斑块所占景观面积的比例/%
斑块数量/块
斑块密度/(块/100hm2)
最大斑块指数/%
景观形状指数
斑块凝聚度指数
2000
耕地
74049132
34.069
390548
0.180
5.759
890.052
99.776
未利用地
685156
0.315
11077
0.005
0.020
100.808
95.260
林地
100731144
46.345
368473
0170
18.035
873.959
99.950
草地
31308280
14.405
966943
0.445
5.471
979.707
99.272
湿地
1059740
0.488
6563
0.003
0.163
95.653
98.516
水体
5498724
2.530
155565
0.072
0.500
354.959
98.040
人造地表
4018088
1.849
142447
0.066
0.035
430.231
84.996
2010
耕地
73773400
33.928
391664
0.180
5.646
900.811
99.783
未利用地
679488
0.353
11459
0.006
0.019
113.511
94.787
林地
101179436
46.532
373582
0.172
33.569
866.412
99.971
草地
30392260
13.977
916769
0.422
5.706
931.773
99.244
湿地
1046764
0.481
5932
0.003
0.175
85.961
98.754
水体
5227716
2.404
135361
0062
0.426
331.556
97.907
人造地表
5051200
2.323
145243
0.067
0.055
420.384
89.248
2020
耕地
71218112
32.749
401387
0.185
5.262
939.553
99.745
未利用地
775816
0.409
8356
0.004
0.038
79.635
96.794
林地
99962212
45.967
361133
0.166
26.262
862.216
99.961
草地
29764792
13.687
884670
0.407
5.515
913.375
99.245
湿地
761220
0.350
5409
0.003
0.168
83.003
98.572
水体
6116792
2.813
140021
0.064
0.643
365.676
98.379
人造地表
8751320
4.024
192651
0089
0.117
484.051
93.361
15. 长江经济带土地利用景观类型中的优势景观类型是( )
A. 湿地未利用地人造地表 B. 人造地表湿地水体
C. 未利用地林地耕地 D. 林地耕地草地
16. 下列对于表中内容的叙述合理的是( )
A. 湿地受人类活动干扰后不断被其他用地蚕食,斑块面积不断缩小
B. 人造地表受社会经济发展的影响斑块面积越来越小,破碎化程度越来越高
C. 未利用地的斑块凝聚度指数持续升高,景观类型结构趋于紧凑
D. 林地景观形状指数呈下降趋势,说明受周围景观影响林地形状越来越复杂
二、非选择题(本题共3小题,共52分)
17. 阅读图文资料,完成下列要求。
海南岛面积约3.4万平方千米,是我国第二大岛。2009年,国务院出台《关于推进海南国际旅游岛建设发展的若干意见》,力图将海南岛建成世界一流的海岛休闲度假旅游胜地。
(1)说出海南岛的地形特征。
(2)简析海南岛成为我国热带作物生产基地最主要原因。
(3)简述海南岛建设国际旅游岛的优势条件。
18. 阅读图文资料,完成下列要求。
五大湖区是指北美五大湖附近区域,因当地矿产、水运和制造业而崛起。这里城市众多,是传统的老工业区,如底特律是著名的汽车工业中心,拥有通用、福特等特大型汽车企业。在北美进入后工业化阶段后,这里的城市开始衰落,经济长期低迷,底特律甚至沦为一座濒临破产的城市。
(1)简述五大湖区发展工业的优势条件。
(2)推测五大湖区衰退的主要原因。
(3)评价底特律产业转型的条件。
(4)简述底特律产业转型的具体实施路径。
19. 阅读图文资料,完成下列要求。
芬兰人口约550万,人口密度约为中国的12%。芬兰经济发达,经济支柱包括有色金属冶炼、造纸等。20世纪60年代以后,芬兰环境污染问题逐渐凸显。1983年,芬兰环境部成立,相继颁发了20多项环境保护法律,重点治理水体污染等。如今,芬兰被誉为环境保护和治理工作最好的国家之一,成为世界上一流的清洁技术应用和输出国。
(1)分析芬兰人均能耗较高的原因。
(2)简析芬兰重点治理水体污染的原因。
(3)归纳芬兰环境保护工作的成功经验。
2023郴州高二下学期期末地理试题含解析: 这是一份2023郴州高二下学期期末地理试题含解析,文件包含湖南省郴州市2022-2023学年高二下学期期末地理试题含解析docx、湖南省郴州市2022-2023学年高二下学期期末地理试题原卷版docx等2份试卷配套教学资源,其中试卷共22页, 欢迎下载使用。
2023郴州高一下学期期末地理试题含解析: 这是一份2023郴州高一下学期期末地理试题含解析,文件包含湖南省郴州市2022-2023学年高一下学期期末地理试题含解析docx、湖南省郴州市2022-2023学年高一下学期期末地理试题无答案docx等2份试卷配套教学资源,其中试卷共18页, 欢迎下载使用。
2023郴州高一下学期期末地理试题含解析: 这是一份2023郴州高一下学期期末地理试题含解析,文件包含湖南省郴州市2022-2023学年高一下学期期末地理试题含解析docx、湖南省郴州市2022-2023学年高一下学期期末地理试题无答案docx等2份试卷配套教学资源,其中试卷共18页, 欢迎下载使用。

