2024届人教版高中生物一轮复习走近细胞学案(不定项)
展开第1讲 走近细胞
课标解读
核心素养
1.描述原核细胞与真核细胞的区别
2.学习细胞的发现、细胞学说的建立和发展过程
3.活动:使用光学显微镜观察多种多样的细胞,可结合电镜照片分析细胞的亚显微结构
生命观念
通过比较原核细胞与真核细胞的异同,建立辩证统一的观点和结构与功能相适应的观点
科学思维
通过归纳总结细胞的统一性和生物类群的从属关系,培养利用逻辑思维分析问题的能力
科学探究
通过“使用高倍显微镜观察几种细胞”的实验,掌握使用高倍显微镜的操作技能
社会责任
通过对细菌和病毒相关问题的分析,关注人体健康,关爱生命
考点一 细胞是生命活动的基本单位
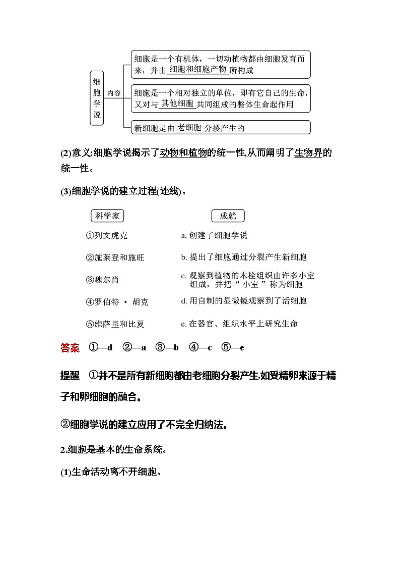
1.细胞学说及其建立过程。
(1)主要内容。
(2)意义:细胞学说揭示了动物和植物的统一性,从而阐明了生物界的统一性。
(3)细胞学说的建立过程(连线)。
答案 ①—d ②—a ③—b ④—c ⑤—e
提醒 ①并不是所有新细胞都由老细胞分裂产生,如受精卵来源于精子和卵细胞的融合。
②细胞学说的建立应用了不完全归纳法。
2.细胞是基本的生命系统。
(1)生命活动离不开细胞。
提醒 病毒属于生物,但不属于生命系统的结构层次。
(2)生命系统的结构层次。
病毒不能独立完成生命活动,不属于生命系统。
①细胞是生物体结构与功能的基本单位,是能完整表现生命活动的最小层次。
②地球上最早出现的生命形式:单细胞生物。它没有组织、器官、系统这三个结构层次。
③生物繁殖和进化的基本单位是种群,生态系统由生物群落及其所处的无机环境构成。
④病毒不能进行独立的代谢,不属于生命系统的结构层次。但病毒在宿主细胞中能繁殖,产生与亲代相同的子代病毒,繁殖是生物的基本特征之一,所以病毒属于生物。
提醒 ①草履虫等单细胞生物既属于细胞层次,又属于个体层次。
②生命系统≠生态系统。生命系统包含生态系统。
正误判断
(1)施莱登和施旺总结出“细胞通过分裂产生新细胞”。(×)
(2)支原体可能是最小、最简单的细胞。(√)
(3)细胞学说揭示细胞的统一性和多样性。(×)
(4)完全归纳法得出的结论是可信的,不完全归纳法得出的结论是不可信的。(×)
(5)一株冷箭竹无系统层次,人体皮肤和迎春叶属于器官层次。(√)
(6)人工合成脊髓灰质炎病毒,认为人工制造了生命。(×)
(7)新冠病毒的生命活动离不开最基本的生命系统。(√)
(8)单细胞生物的生命系统中只有细胞这一个层次。(×)
(9)池塘中的水、阳光等也是生命系统的一部分。(√)
(10)新细胞只能通过老细胞分裂产生。(×)
教材微点
1.(必修1 P3~4“思考·讨论”)施莱登和施旺在只是观察了部分动植物的组织的基础上,利用不完全归纳法提出“所有的动植物都是由细胞构成的”,且这一结论是可信(填“可信”或“不可信”)的。
2.(必修1 P8“练习与应用—拓展应用2”)如图分别表示新冠病毒和T2噬菌体的结构,请据图回答:
新冠病毒 T2噬菌体
(1)新冠病毒主要由RNA和蛋白质构成。T2噬菌体主要由DNA和蛋白质构成。其中RNA、DNA是在宿主细胞中合成的,蛋白质是在宿主细胞的核糖体上合成的。
(2)新冠病毒比T2噬菌体的变异性更大,原因是什么?
提示 新冠病毒的遗传物质是RNA,RNA是单链结构,不稳定,容易发生变异。
(3)T2噬菌体是专一侵染大肠杆菌的病毒,如果想用放射性同位素标记T2噬菌体,该如何操作?请写出基本思路。
提示 先用含有放射性同位素的培养基培养大肠杆菌,再用标记后的大肠杆菌培养T2噬菌体。
长句突破
(生命观念)我国科学家将酿酒酵母的16条染色体,重新设计并人工合成为1条染色体并移植到去核的酿酒酵母细胞,该细胞表现出相应的生命特征。请从生命的系统观来分析说明,这是不是实现了人工合成生命?
提示 细胞是基本的生命系统,该项研究只是人工合成了酿酒酵母的染色体,还没有实现对细胞的设计与合成,所以不是实现了人工合成生命。
角度一 通过细胞学说的创立过程及内容辨析,考查科学思维能力
1.细胞学说是19世纪自然科学史上的一座丰碑,下列有关总结和推断正确的是( )
A.比利时的维萨里发现了细胞,施莱登和施旺是细胞学说的主要创立者
B.根据魏尔肖的研究推知:细胞都来源于先前存在的细胞的有丝分裂
C.细胞学说的基本内容论证了生物界的统一性
D.一切原核生物和真核生物都是由细胞和细胞产物所构成的
解析 罗伯特·胡克发现了细胞,A项错误;魏尔肖的研究表明,细胞都来源于先前存在的细胞,细胞通过分裂产生新细胞,但细胞并不都来源于先前存在的细胞的有丝分裂,如受精卵来自精子与卵细胞的受精作用,B项错误;细胞学说认为一切动物和植物都是由细胞和细胞产物所构成的,D项错误。
答案 C
细胞学说中2个“统一了”和3个“未涉及”
角度二 通过生命系统的结构层次及相互关系,考查科学思维能力
2.下列关于生命系统结构层次的叙述,错误的是( )
A.草履虫只属于生命系统的个体层次
B.生态系统包括生物生活的无机环境
C.大熊猫研究保护中心都江堰基地中的所有生物构成一个群落
D.一株高等植物的生命系统层次从简单到复杂依次包括细胞、组织、器官和个体
解析 草履虫是单细胞生物,既是一个细胞,又是一个个体,故属于细胞层次和个体层次,A项错误;生态系统是群落及其生活的环境,包含生物生活的无机环境,B项正确;群落是一定自然区域内所有的生物种群,大熊猫研究保护中心都江堰基地中的所有生物构成一个群落,C项正确;植物没有系统这个层次,故一株高等植物的生命系统层次从简单到复杂依次包括细胞、组织、器官和个体,D项正确。
答案 A
3.(不定项)“野池水满连秋堤,菱花结实蒲叶齐。川口雨晴风复止,蜻蜓上下鱼东西。”下列与此相关的叙述错误的是( )
A.“野池”是由池水等无机环境及菱、蒲、鱼等生物组成的生态系统
B.“野池”里所有的鱼组成了一个种群
C.蜻蜓与蒲所具有的生命系统结构层次不完全相同
D.“野池”中最基本的生命系统是病毒
解析 “野池”中的菱、蒲、鱼等生物构成生物群落,“野池”是由池水等无机环境及生物群落组成的生态系统,A项正确;“野池”里所有的鱼包含不同的物种,不能构成一个种群,B项错误;蜻蜓具有“系统”这一层次,而蒲不具有“系统”这一层次,C项正确;细胞是最基本的生命系统,D项错误。
答案 BD
角度三 借助病毒的结构、代谢及生活方式,考查解决问题能力
4.2020年10月5日,诺贝尔生理学或医学奖颁发给丙型肝炎病毒的发现者。丙型肝炎病毒是一种RNA病毒。下列有关该病毒的叙述,正确的是( )
A.丙型肝炎病毒属于生命系统结构层次的最低层次
B.一定含有C、H、O、N四种元素,不一定含有P
C.丙型肝炎病毒的遗传物质彻底水解后有6种产物
D.丙型肝炎病毒与肺炎链球菌二者的增殖方式相同
解析 病毒无细胞结构,不属于生命系统的结构层次,A项错误;丙型肝炎病毒是由RNA和蛋白质组成的,一定含有C、H、O、N、P五种元素,B项错误;丙型肝炎病毒的遗传物质是RNA,彻底水解的产物有磷酸、核糖和4种含氮碱基,共6种,C项正确;肺炎链球菌为原核生物,其增殖方式是二分裂,丙型肝炎病毒通过在宿主细胞内复制(包括吸附、侵入、脱壳、增殖、装配及释放)进行增殖,D项错误。
答案 C
5.某种寄生在人体某些特定细胞内的RNA病毒,可与宿主细胞膜上的结合位点ACE2结合,从而侵入宿主细胞。下列有关该病毒的说法,正确的是( )
A.相对细胞而言,病毒是更低层次的生命系统
B.该病毒侵入人体后,可引起免疫细胞中基因的选择性表达
C.使用添加核苷酸和氨基酸的普通培养基可直接培养该病毒
D.该病毒与ACE2结合体现了细胞膜具有进行细胞间信息交流的功能
解析 病毒没有细胞结构,不属于生命系统,A项错误;该病毒侵入人体后,可引起免疫细胞中基因的选择性表达,进而发生免疫反应,B项正确;病毒没有细胞结构,不能独立生存,因此不能用培养基培养病毒,C项错误;该病毒与宿主细胞膜上的结合位点ACE2结合,从而侵入宿主细胞,体现了细胞膜具有控制物质进出细胞的功能,病毒没有细胞结构,不能进行细胞间的信息交流,D项错误。
答案 B
病毒相关知识整合
考点二 细胞的多样性和统一性
1.原核细胞和真核细胞。
(1)大肠杆菌、蓝细菌与植物细胞的比较。
①图中属于原核细胞的有A、B,属于真核细胞的有C(均填图中字母)。
②图A代表的细胞与图C代表的细胞最主要的区别是图A代表的细胞没有以核膜为界限的细胞核;两类细胞共有的细胞器是核糖体。
③写出图A大肠杆菌细胞中下列结构的名称:
①拟核;③细胞壁;⑤核糖体;⑥鞭毛。
④图B蓝细菌细胞中无图C细胞中的⑥叶绿体,但也能进行光合作用的原因是其细胞中含有藻蓝素和叶绿素及光合作用所需的酶。
(2)真核细胞与原核细胞7个方面的区别。
提醒 单细胞生物不一定都是原核生物,单细胞的原生动物(如草履虫)、单细胞绿藻(如衣藻)、单细胞真菌(如酵母菌)等都是真核生物。
2.细胞的多样性和统一性分析。
(1)细胞的多样性体现及原因。
(2)细胞的统一性的“五个”表现。
正误判断
(1)在电子显微镜下,念珠蓝细菌和水绵细胞中都能被观察到的细胞器是核糖体。(√)
(2)蓝细菌和大肠杆菌都没有细胞核和染色体,但有一个大型链状DNA分子位于拟核。(×)
(3)蓝细菌与酵母菌的相同之处是都有拟核。(×)
(4)念珠蓝细菌、发菜、黑藻和绿藻都是原核生物。(×)
(5)硝化细菌无线粒体,只能通过无氧呼吸获得能量。(×)
(6)发菜、颤蓝细菌和绿藻的变异来源都只有基因突变。(×)
长句突破
1.(科学思维)从细胞生命活动的角度分析,为什么原核细胞和真核细胞都具有核糖体这一种细胞器?
提示 蛋白质是细胞生命活动的主要承担者,核糖体是合成蛋白质的场所。
2.(科学思维)原核细胞没有染色体,控制其性状的基因位于拟核和质粒中,它们在遗传时都不遵循孟德尔遗传规律,原因是原核细胞没有染色体,在细胞分裂时,它们都是随机分配的,没有固定的分离比。
1.生物界常见生物类群的划分。
2.明辨真核、原核细胞的七个“不一定”。
(1)不属于真核生物的不一定就是原核生物,如病毒。
(2)原核细胞不一定都有细胞壁,如支原体。
(3)能进行光合作用的细胞不一定都含有叶绿体,如蓝细菌。
(4)能进行有氧呼吸的细胞不一定都含有线粒体,如蓝细菌和硝化细菌。
(5)没有细胞核的细胞不一定都是原核细胞,如哺乳动物的成熟红细胞。
(6)细胞不一定都有生物膜系统,如原核细胞只有细胞膜,没有生物膜系统。
(7)生物名称中带“菌”字的不一定是细菌,如酵母菌、霉菌(青霉、毛霉等)、大型真菌(蘑菇、木耳、灵芝等)是真核生物,但“菌”字前带有表示形状的“杆”“螺旋”“弧”“球”等字的一般都是细菌。
角度一 通过原、真核细胞的结构、功能的辨析,考查科学思维能力
1.(2023·辽宁铁岭联考)下列关于衣藻和蓝细菌的叙述,正确的是( )
A.都具有细胞壁,但细胞壁的成分不同
B.都具有核糖体和生物膜系统
C.都以染色体作为遗传物质的主要载体
D.都是能利用叶绿体进行光合作用的自养型生物
解析 衣藻和蓝细菌都有细胞壁,衣藻为真核细胞,蓝细菌为原核细胞,二者细胞壁的成分不同,A项正确;生物膜系统是由细胞膜、细胞器膜和核膜等组成的,原核细胞如蓝细菌只有细胞膜,没有生物膜系统,B项错误;蓝细菌为原核生物,没有染色体,C项错误;蓝细菌为原核生物,没有叶绿体,D项错误。
答案 A
2.(2023·高三学业质量评价T8联考)绿藻含有一定量的蛋白质、糖类、氨基酸和多种维生素,可用于提取蛋白质、叶绿素和核黄素等多种产品;螺旋藻(属于蓝细菌)含有特殊的藻蓝蛋白,具有抗癌、促进血细胞再生等功效。下列关于绿藻和螺旋藻的叙述正确的是( )
A.二者的遗传物质主要是 DNA
B.绿藻和蓝细菌都能利用叶绿体中的色素进行光合作用
C.螺旋藻合成藻蓝蛋白需要先转录再翻译
D.绿藻和螺旋藻合成蛋白质的场所是相同的
解析 绿藻和蓝细菌的遗传物质是DNA,A项错误;绿藻和蓝细菌都能进行光合作用,但蓝细菌为原核生物,没有叶绿体,B项错误;螺旋藻为原核生物,其蛋白质合成过程是边转录边翻译,C项错误;无论真核细胞还是原核细胞,蛋白质合成场所均为核糖体,D项正确。
答案 D
角度二 通过细胞多样性和统一性,考查理解能力
3.(2020·北京卷)丰富多彩的生物世界具有高度的统一性。以下对于原核细胞和真核细胞统一性的表述,不正确的是( )
A.细胞膜的基本结构是磷脂双分子层
B.DNA是它们的遗传物质
C.在核糖体上合成蛋白质
D.通过有丝分裂进行细胞增殖
解析 原核细胞和真核细胞的细胞膜的基本结构都是由磷脂双分子层构成基本支架,A项不符合题意;细胞生物的遗传物质都是DNA,B项不符合题意;原核细胞和真核细胞共有的细胞器是核糖体,都在核糖体上合成蛋白质,C项不符合题意;原核细胞通过二分裂进行细胞增殖,有丝分裂是真核细胞的增殖方式,D项符合题意。
答案 D
4.(不定项)下列有关细胞共性的叙述,错误的是( )
A.都具有生物膜但不一定含磷脂
B.都具有细胞核,遗传物质不一定是DNA
C.都能进行细胞呼吸但不一定发生在线粒体中
D.都能合成蛋白质但合成场所不一定是在核糖体
解析 原核细胞和真核细胞都具有细胞膜,细胞膜一定具有磷脂双分子层,A项错误;原核细胞没有成形的细胞核,原核细胞和真核细胞的遗传物质都是DNA,B项错误;所有活细胞都能进行细胞呼吸,但不一定发生在线粒体中,因为原核细胞没有线粒体,且真核细胞的无氧呼吸发生在细胞质基质中,C项正确;原核细胞和真核细胞都具有核糖体,都能合成蛋白质且合成场所都是核糖体,D项错误。
答案 ABD
原核生物和真核生物的4点辨析
(1)能进行有氧呼吸的生物不一定有线粒体:如硝化细菌是原核生物,没有线粒体,但其细胞质和细胞膜上含有与有氧呼吸有关的酶,也能进行有氧呼吸。
(2)原生生物不是原核生物,原生生物是指低等的单细胞或多细胞真核生物,如草履虫、变形虫等。
(3)没有细胞核的细胞不一定就是原核细胞:如哺乳动物成熟的红细胞虽无细胞核,但属于真核细胞。
(4)名称中带“菌”字的不一定都是细菌:如酵母菌、霉菌(青霉、毛霉等)是真核生物,但“菌”字前带有“杆”“球”“螺旋”及“弧”字的都是细菌。
考点三 使用显微镜观察几种细胞
1.认识显微镜。
2.显微镜的使用。
教材深挖
1.(必修1 P10“图示拓展”)针对下图,请思考:
如何区分显微镜的目镜和物镜?如何区分放大倍数?
提示 有螺纹的是物镜(③和④),无螺纹的是目镜(①和②)。区分放大倍数可看“长短”:物镜长的放大倍数大,目镜短的放大倍数大,图中放大倍数较大的目镜和物镜分别是②和④。还可看物镜镜头离标本的距离:放大倍数越大,镜头离标本越近。
2.光学显微镜下观察到的细胞结构被称为“显微结构”,电子显微镜下观察到的细胞结构被称为“亚显微结构”。下图比较了肉眼、光学显微镜、电子显微镜的分辨率。
下列结构中属于显微结构的是①②③④,属于亚显微结构的是⑤⑥⑦⑧⑨。
①大液泡 ②细胞核 ③叶绿体形态 ④染色后的线粒体 ⑤核孔 ⑥中心体 ⑦内质网 ⑧核糖体 ⑨细胞膜的“三层结构”
1.高倍镜与低倍镜的比较。
比较
项目
物像
大小
看到细
胞数目
视野
亮度
物镜与载玻
片的距离
视野
范围
高倍镜
大
少
暗
近
小
低倍镜
小
多
亮
远
大
2.成像特点及装片移动规律。
3.视野中细胞数目的相关计算。
(1)若视野中的细胞为单行,计算时只需要考虑长度或宽度,则放大后视野中的细胞数与放大倍数成反比(如图1所示)。
(2)若视野中充满细胞,计算时要考虑面积的变化,则放大后视野中的细胞数与放大倍数的平方成反比(如图2所示)。
图1
图2
4.特殊情况处理。
(1)观察颜色深的材料,视野应适当调亮,反之则应适当调暗。
(2)若视野中出现一半亮一半暗,则可能是反光镜的调节角度不正确。
(3)若观察花生切片标本时材料一半清晰一半模糊不清,则可能是花生切片厚薄不均造成的。
角度 通过显微镜的成像原理和操作步骤,考查实验探究能力
1.关于普通光学显微镜的使用,下列叙述正确的是( )
A.在高倍镜下观察时,用粗准焦螺旋调整焦距
B.高倍镜下无法观察到花生子叶中被染色的脂肪颗粒
C.由低倍镜转到高倍镜前,将待观察目标移至视野中央
D.高倍镜下可以观察到细胞膜清晰的暗—亮—暗三层结构
解析 粗准焦螺旋可使显微镜的镜筒大幅度的上升或下降,在高倍镜下观察时,只能用细准焦螺旋调整焦距,A项错误;高倍镜下可以清晰地观察到花生子叶中被染色的脂肪颗粒,B项错误;在低倍镜下比高倍镜下更容易找到要观察的目标,换高倍镜前,需在低倍镜下将观察目标移至视野中央,C项正确;细胞膜清晰的暗—亮—暗三层结构属于亚显微结构,在电镜下才能观察到,D项错误。
答案 C
2.(不定项)对下列图示的生物学实验的叙述,正确的是( )
A.若图①表示将显微镜镜头由a转换成b,则视野中观察到的细胞数目增多
B.若图②是显微镜下洋葱根尖某视野的图像,则向右移动装片能观察清楚c细胞的特点
C.若图③是在显微镜下观察细胞质流动,发现细胞质的流动方向是顺时针,则实际上细胞质的流动方向也是顺时针
D.当图④视野中的64个组织细胞变为4个时,使用的镜头组合可能是40×40
解析 图①为物镜,镜头越长放大倍数越大,若将显微镜镜头由a转换成b,则视野中观察到的细胞数目减少,A项错误;用显微镜观察到的物像是倒立的,若要观察清楚c细胞的特点,则应向左移动装片,B项错误;若图③是在显微镜下观察细胞质流动,发现细胞质的流动方向是顺时针,则实际上细胞质的流动方向也是顺时针,C项正确;当显微镜放大倍数由100倍变为400倍时,圆形视野内细胞数量由64个变为64÷4÷4=4(个),使用的镜头组合 不可能是40×40,D项错误。
答案 C
1.经典重组 判断正误
(1)酵母菌的细胞核内含DNA和RNA两类核酸。(全国卷Ⅰ,1B)(√)
(2)蓝细菌细胞的能量来源于其线粒体有氧呼吸过程。(全国卷Ⅰ,1C)(×)
(3)控制细菌性状的基因位于拟核和线粒体的DNA上。(全国卷Ⅰ,1D)(×)
(4)原核细胞中既有DNA也有RNA。(全国卷Ⅱ,1C)(√)
(5)蓝细菌细胞具有细胞核且DNA分子呈环状。(全国卷,1B)(×)
2.(2021·河北卷)下列叙述正确的是( )
A.酵母菌和白细胞都有细胞骨架
B.发菜和水绵都有叶绿体
C.颤蓝细菌、伞藻和小球藻都有细胞核
D.黑藻、根瘤菌和草履虫都有细胞壁
解析 酵母菌属于真核生物,白细胞是真核细胞,它们的细胞骨架在维持细胞形态、保持细胞内部结构有序性方面起重要作用,A项正确;发菜属于原核生物,细胞内没有叶绿体,B项错误;颤蓝细菌属于原核生物,没有以核膜为界限的细胞核,伞藻和小球藻属于真核生物,有细胞核,C项错误;黑藻属于高等植物,根瘤菌属于原核生物,都有细胞壁,草履虫属于单细胞原生动物,没有细胞壁,D项错误。
答案 A
3.(2020·北京卷)下列对醋酸杆菌与动物肝脏细胞的结构与代谢过程的比较,不正确的是( )
A.两者的细胞膜结构均符合流动镶嵌模型
B.两者的遗传物质均储存在细胞核中
C.均可以进行有氧呼吸,但进行有氧呼吸的场所不完全相同
D.均依赖氧化分解有机物合成ATP,为代谢过程供能
解析 醋酸杆菌细胞为原核细胞,动物肝脏细胞为真核细胞。原核细胞与真核细胞都具有细胞膜,细胞膜结构均符合流动镶嵌模型,A项正确。醋酸杆菌为原核生物,其细胞中无真正的细胞核,B项错误。醋酸杆菌为好氧细菌,可进行有氧呼吸,其进行有氧呼吸的场所是细胞质基质,动物肝脏细胞进行有氧呼吸的场所是细胞质基质和线粒体,C项正确。醋酸杆菌和动物肝脏细胞均通过细胞呼吸氧化分解有机物,释放出的能量部分用于合成ATP,ATP可为代谢过程供能,D项正确。
答案 B
4.(2021·湖南卷)关于下列微生物的叙述,正确的是( )
A.蓝细菌细胞内含有叶绿体,能进行光合作用
B.酵母菌有细胞壁和核糖体,属于单细胞原核生物
C.破伤风杆菌细胞内不含线粒体,只能进行无氧呼吸
D.支原体属于原核生物,细胞内含有染色质和核糖体
解析 蓝细菌是原核生物,只有核糖体这一种细胞器,没有叶绿体,蓝细菌能进行光合作用是因为其细胞内有叶绿素、藻蓝素及与光合作用有关的酶,A项错误;酵母菌是单细胞真菌,有成形的细胞核,是真核生物,B项错误;破伤风杆菌属于原核生物,细胞内不含线粒体,其是典型的厌氧型微生物,只能进行无氧呼吸,C项正确;支原体是原核生物,细胞内不含染色质,只有真核生物的细胞核内才有染色质,D项错误。
答案 C
5.(2019·海南卷)下列有关大肠杆菌的叙述,正确的是( )
A.大肠杆菌拟核的DNA中有控制性状的基因
B.大肠杆菌中DNA分子数目与基因数目相同
C.在普通光学显微镜下能观察到大肠杆菌的核糖体
D.大肠杆菌分泌的蛋白,需要经过内质网加工
解析 大肠杆菌拟核的DNA中有控制性状的基因,可以控制相关蛋白质的合成,A项正确;每个DNA中含有多个基因,故大肠杆菌中DNA分子数目小于基因数目,B项错误;核糖体属于亚显微结构,在普通光学显微镜下不能观察到大肠杆菌的核糖体,C项错误;大肠杆菌属于原核生物,无内质网,D项错误。
答案 A
(一) 归纳法、演绎法、假说—演绎法
1.归纳法。
(1)概念:是指由一系列具体事实推出一般结论的思维方法。广义上的归纳法是指从许多同类的个别事物中找出它们的共同点的方法,既包括归纳推理,也包括从实验观察的经验材料出发得出理论和原理的方法;狭义上,归纳法就是归纳推理的简称。
(2)分类:在逻辑学上,归纳法按照被归纳的对象是否是全部对象,可以划分为不完全归纳法和完全归纳法。
2.演绎法。
(1)概念:与归纳法相反,演绎是从一般到个别的推理方法。
(2)模式:作为出发点的一般性判断称为“大前提”,作为演绎中介的判断称为“小前提”,把由“大前提”和“小前提”推演出来的结果称为演绎的结论。演绎推理的主要形式就是由大前提、小前提和结论组成的“三段论”。
3.假说—演绎法。
(1)概念:假说—演绎法是指在观察和分析基础上提出问题以后,通过推理和想象提出解释问题的假说,根据假说进行演绎推理,推出预测的结果,再通过实验来检验。
(2)结论:如果实验结果与预测相符,就可以认为假说是正确的;反之,则可以认为假说是错误的。这是现代科学研究中常用的一种科学方法。
1.下列关于归纳法的说法错误的是( )
A.施莱登和施旺在各自的研究中都用到了归纳法
B.细胞学说的提出运用的是不完全归纳法
C.归纳法分为完全归纳法和不完全归纳法,归纳法得出的结论都是可信的
D.归纳法是由一系列具体事实推出一般结论的思维方法
解析 细胞学说的建立过程中,施莱登和施旺都运用了不完全归纳法,提出一切动植物都是由细胞及细胞的产物组成的,最后提出细胞具有统一性,A、B两项正确;归纳法分为完全归纳法和不完全归纳法,归纳法得出的结论不都是可信的,还需要经过实验验证,C项错误;归纳法是由一系列具体事实推出一般结论的思维方法,D项正确。
答案 C
2.科学家运用不同的研究方法研究生命的奥秘。下列关于归纳法说法错误的是( )
A.达尔文依据大量的事例得出进化论应用了不完全归纳法
B.摩尔根运用“假说—演绎”法证明了基因位于染色体上
C.不完全归纳法得出的结论是可信的,而完全归纳法得出的结论则一定是可信的
D.太平洋已经被污染,大西洋已经被污染,印度洋已经被污染,北冰洋已经被污染,所以地球上所有大洋都已被污染。此结论的获得应用了完全归纳法
解析 达尔文根据大量事实得出的进化论只观察了部分地区的生物,属于不完全归纳法,A项正确;摩尔根运用“假说—演绎”法证明了基因位于染色体上,B项正确;不完全归纳法的结论不一定是可信的,C项错误;太平洋、大西洋、印度洋、北冰洋是地球上的全部大洋,对全部大洋进行统计归纳,属于完全归纳法,D项正确。
答案 C
3.(2023·辽宁沈阳摸底)下列科学研究中,运用假说—演绎法的是( )
①孟德尔遗传定律的得出 ②萨顿提出基因位于染色体上 ③肺炎链球菌的转化实验 ④DNA复制方式的研究 ⑤T2噬菌体侵染大肠杆菌的实验 ⑥DNA的X射线衍射实验
A.①④ B.②③
C.③⑤ D.④⑥
解析 ①孟德尔遗传定律的得出,运用了假说—演绎法;②萨顿提出基因位于染色体上,仅仅提出了假说(运用类比推理法),并未进行实验验证和演绎推理;③肺炎链球菌的转化实验,运用了对比实验,没有用到假说—演绎法;④DNA复制方式的研究,根据DNA的结构先提出了DNA半保留复制的假说,再利用同位素示踪技术验证了复制产生的子代是含有一半模板母链的,运用了假说—演绎法;⑤T2噬菌体侵染大肠杆菌的实验,运用了对比实验,没有用到假说—演绎法;⑥DNA的X射线衍射实验,运用了物理模型构建的方法,没有用到假说—演绎法。
答案 A
4.(不定项)孟德尔利用“假说—演绎”法发现了遗传学两大定律——基因分离定律和自由组合定律。下列有关“假说—演绎”法的分析正确的是( )
A.F2中出现“3∶1”“9∶3∶3∶1”的性状分离比属于“假说—演绎”法中的“假说”部分
B.为了验证做出的假设是否正确,孟德尔设计并完成了测交实验
C.用“假说—演绎”法验证的实验结果与预期可能相符也可能不相符
D.“假说—演绎”法只能用于遗传学现象的解释和相关实验
解析 F2中出现“3∶1”“9∶3∶3∶1”的性状分离比是观察和分析的内容,属于孟德尔的“假说—演绎”法中的提出问题阶段,A项错误;为了验证做出的假设是否正确,孟德尔设计并完成了测交实验,B项正确;运用“假说—演绎”法验证的实验结果不一定总与预期相符,也有可能相反等,C项正确;假说—演绎推理,在认识中有重要作用。哥白尼的日心说,牛顿的力学理论,门捷列夫的化学元素周期表,爱因斯坦的相对论等,都是以假说—演绎推理的形式创立的,D项错误。
答案 BC
2024届人教版高中生物一轮复习基因的表达 学案 (不定项): 这是一份2024届人教版高中生物一轮复习基因的表达 学案 (不定项),共23页。
2024届人教版高中生物一轮复习酶与ATP学案(不定项): 这是一份2024届人教版高中生物一轮复习酶与ATP学案(不定项),共37页。
2024届人教版高中生物一轮复习免疫调节学案 (不定项): 这是一份2024届人教版高中生物一轮复习免疫调节学案 (不定项),共41页。

