精品解析:广东省梅州市大埔县虎山中学2022-2023学年高三上学期期末生物试题(解析版)
展开虎山中学2022-2023学年度高三第一学期期末
教学质量检测生物试题
一、单选题
1. 依据细胞中是否存在以核膜为界限的细胞核,通常将由细胞构成的生物分为真核生物和原核生物两大类。下列相关说法正确的是( )
A. 菠菜中不含叶绿体的细胞一定不能进行光合作用
B. 酵母菌的DNA分子呈环状,分布于拟核区
C. 洋葱鳞片叶外表皮细胞的遗传物质是DNA,大肠杆菌的遗传物质是RNA
D. DNA与RNA的基本骨架组成成分相同
【答案】A
【解析】
【分析】原核细胞与真核细胞相比,最大的区别是原核细胞没有被核膜包被的成形的细胞核,没有核膜、核仁和染色体,但原核生物含有拟核,拟核中只含一个裸露的DNA分子。在原核生物的细胞质中也会DNA分子,如质粒。原核生物和真核生物的遗传物质都是DNA。
【详解】A、菠菜是真核生物,不含叶绿体的细胞一定不能进行光合作用,A正确;
B、酵母菌是真核生物,其DNA分子不呈环状,DNA主要分布于细胞核,B错误;
C、洋葱鳞片叶外表皮细胞的遗传物质和大肠杆菌的遗传物质都是DNA,C错误;
D、DNA的基本骨架组成成分是磷酸和脱氧核糖,RNA的基本骨架组成成分为磷酸和核糖,二者不同,D错误。
故选A。
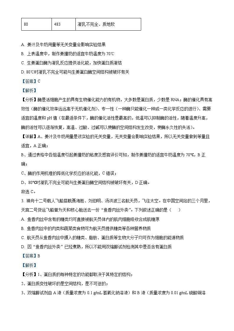
2. 姜汁中的生姜蛋白酶可催化牛奶蛋白质发生凝乳反应形成凝胶,广东特色小吃——姜撞奶即利用该原理制成。某兴趣小组探究牛奶温度对姜撞奶的粘度及感官评价的影响,结果如下表。有关叙述错误的是( )
温度(℃)
粘度(cp)
感官评价
50
276
凝乳不完全、不成型、松散
60
378
少量上清液、质地软
70
522
凝乳完全、质地适宜、口感细腻
80
483
凝乳不完全、质地软
A. 姜汁及牛奶用量等无关变量会影响实验结果
B. 上表温度中,制作姜撞奶的适宜牛奶温度为70℃
C. 生姜蛋白酶为凝乳反应提供活化能,加快蛋白质凝结
D. 80℃时凝乳不完全可能与生姜蛋白酶空间结构被破坏有关
【答案】C
【解析】
【分析】酶是活细胞产生的具有生物催化能力的有机物,大多数是蛋白质,少数是RNA;酶的催化具有高效性(酶的催化效率远远高于无机催化剂)、专一性(一种酶只能催化一种或一类化学反应的进行)、需要适宜的温度和pH值(在最适条件下,酶的催化活性是最高的,低温可以抑制酶的活性,随着温度升高,酶的活性可以逐渐恢复,高温、过酸、过碱可以使酶的空间结构发生改变,使酶永久性的失活)。
【详解】A、姜汁及牛奶用量是该实验的无关变量,无关变量会影响实验结果,所以无关变量做到等量且适宜,A正确;
B、通过表格中各组温度引起姜撞奶的粘度及感官评价可知,制作姜撞奶的适宜牛奶温度为70℃,B正确;
C、酶的作用机理的降低化学反应的活化能,C错误;
D、80℃时凝乳不完全可能与生姜蛋白酶空间结构被破坏有关,D正确。
故选C。
3. 神舟十二号载人飞船搭载聂海胜、刘伯明、汤洪波三名航天员,飞往太空。在中国空间站的三个月里,天宫二号货运飞船曾为天和核心舱送去一份“鱼香肉丝外卖”。下列叙述正确的是( )
A. 鱼香肉丝中含有的糖类均可直接被航天员体内的肌肉细胞吸收合成肌糖原
B. 鱼香肉丝中的肉类和蔬菜类食物可为航天员提供糖类等各种营养物质
C. 航天员从鱼香肉丝中摄入的糖类、脂肪、蛋白质等生物大分子均可作为细胞的能源物质
D. 因“鱼香肉丝外卖”已经煮熟,所以不能用双缩脲试剂检测其中是否含有蛋白质
【答案】B
【解析】
【分析】1、蛋白质的每种特定的功能都取决于其特定的结构;
2、蛋白质变性破坏的是空间结构,是不可逆的;
3、双缩脲试剂由A液(质量浓度为0.1 g/mL氢氧化钠溶液)和B液(质量浓度为0.01 g/mL硫酸铜溶液)组成,用于鉴定蛋白质,使用时要先加A液后再加入B液。
【详解】A、鱼香肉丝中的糖原要先被水解成葡糖才能被人体吸收,A错误;
B、肉类和蔬菜中含有糖类等各种营养物质,因而鱼香肉丝可以为航天员提供糖类和各种营养物质,B正确;
C、脂肪是小分子物质,C错误;
D、高温导致的蛋白质变性改变的是蛋白质的空间结构,变性后的蛋白质肽键并没有断裂,因而还可以通过双缩脲试剂进行鉴定,D错误。
故选B。
4. 下列关于减数分裂和受精作用的叙述,错误的是( )
A. 减数分裂产生的卵细胞和精子在受精过程中是随机结合的
B. 减数分裂和受精作用对于生物的遗传和进化具有重要意义
C. 减数分裂和受精作用可维持生物前后代染色体数目的恒定
D. 受精卵中的全部遗传物质,来自父母双方的各占一半
【答案】D
【解析】
【分析】受精作用:1、概念:精子和卵细胞融合成受精卵的过程叫受精作用。2、过程:精子的头部进入卵细胞。尾部留在外面。紧接着,在卵细胞细胞膜的外面出现一层特殊的膜,以阻止其他精子再进入。精子的头部进入卵细胞后不久,里面的细胞核就与卵细胞的细胞核相遇,使彼此的染色体会合在一起。3、结果:(1)受精卵的染色体数目恢复到体细胞的数目,其中有一半的染色体来自精子(父亲),一半的染色体来自卵细胞(母亲)。(2)细胞质主要来自卵细胞。4、意义:减数分裂和受精作用对于维持每种生物前后代体细胞中染色体数目的恒定,对于生物的遗传和变异,都是十分重要的。
【详解】A、减数分裂产生的卵细胞和精子在受精过程中是随机结合的,这增加遗传的多样性,A正确;
B、减数分裂和受精作用对于维持每种生物前后代体细胞中染色体数目的恒定,对于生物的遗传和变异,都是十分重要的,B正确;
C、减数分裂使染色体数目减半,而受精作用使染色体数目恢复到体细胞染色体数目,因此减数分裂和受精作用可维持生物前后代染色体数目的恒定,C正确;
D、受精卵中的细胞核遗传物质一半来自父方,一半来自母方,而细胞质中遗传物质几乎都来自母方,D错误。
故选D。
5. 图为某细胞内某一基因的遗传信息传递过程,下列叙述正确的是( )
A. 图可表示胰岛细胞的基因表达过程
B. a、b为RNA聚合酶,沿a→b方向移动
C. 图中所有核糖体上将合成相同的肽链
D. 图中各过程进行相同的碱基互补配对
【答案】C
【解析】
【分析】题图分析,图中表示的是基因的表达过程,包括转录和翻译,酶a和酶b属于RNA聚合酶,转录的产物是mRNA,翻译时核糖体沿着mRNA移动,根据肽链的长短判断移动方向为从下往上,图中的转录和翻译同时进行。
【详解】A、胰岛细胞基因的表达过程为先转录后翻译,而该细胞是转录和翻译同时进行,A错误;
B、a、b为RNA聚合酶,根据mRNA的长短可知,转录的方向是b→a,B错误;
C、图中转录的mRNA相同,则所有核糖体上合成的肽链也相同,C正确;
D、转录和翻译的碱基互补配对方式不完全相同,转录存在的碱基配对方式有A-U、T-A、G-C、C-G,翻译存在的碱基互补配对方式为A-U、U-A、G-C、C-G,D错误。
故选C。
6. 赫尔希和蔡斯用32P标记的T2噬菌体与无32P标记的大肠杆菌混合培养,一段时间后经搅拌、离心得到了上清液和沉淀物,分别检测上清液、沉淀物及子代病毒的放射性。下列叙述不正确的是( )
A. 搅拌的目的是使吸附在大肠杆菌上的噬菌体与大肠杆菌分离
B. 32P主要集中在沉淀物中,上清液中也能检测到少量的放射性
C. 如果搅拌前混合培养时间过长,会导致上清液中放射性降低
D. 本实验结果说明DNA在生物亲子代之间的传递具有连续性
【答案】C
【解析】
【分析】T2噬菌体侵染细菌的实验步骤:分别用35S或32P标记噬菌体→噬菌体与大肠杆菌混合培养→噬菌体侵染未被标记的细菌→在搅拌器中搅拌,然后离心,检测上清液和沉淀物中的放射性物质。噬菌体侵染细菌时,DNA进入细菌,蛋白质外壳留在外面。离心的目的是将噬菌体的蛋白质外壳和含有噬菌体DNA的细菌分开,因此上清液是亲代噬菌体的蛋白质外壳,沉淀物是含子代噬菌体的细菌。
【详解】A、在噬菌体侵染细菌的过程中,噬菌体只将自身的DNA注入到细菌内,而蛋白质外壳留在外面,所以搅拌的目的是使吸附在大肠杆菌上的噬菌体外壳与大肠杆菌分离,A正确;
B、用32P标记T2噬菌体的DNA,与无标记的细菌培养液混合,一段时间后经过搅拌、离心,32P主要集中在沉淀物中,也有可能有少量噬菌体没有侵入到细菌中,导致上清液有少量放射性,B正确;
C、如果搅拌前混合培养时间过长,子代噬菌体从大肠杆菌体内释放,会导致上清液中放射性升高,C错误;
D、噬菌体DNA注入到细菌内,会产生许多同样的子代噬菌体,说明DNA在亲子代之间传递具有连续性,DNA是遗传物质,D正确。
故选C。
7. 鸡的性别决定类型为ZW型,其控制毛色芦花(B)与非芦花(b)的基因仅位于Z染色体上。下列杂交组合能直接通过毛色判断子代性别的是( )
A. 芦花雌鸡×非芦花雄鸡
B. 非芦花雌鸡×芦花雄鸡
C. 芦花雌鸡×芦花雄鸡
D. 非芦花雌鸡×杂合芦花雄鸡
【答案】A
【解析】
【分析】根据题意分析可知:鸡的性别决定方式是ZW型,即雌鸡为ZW,雄鸡为ZZ。由于鸡的毛色芦花对非芦花为显性,由Z染色体上的基因(B、b)控制,雌鸡基因型为:ZBW(芦花)、ZbW(非芦花);雄鸡基因型为:ZBZB(芦花)、ZBZb(芦花)、ZbZb(非芦花)。
【详解】A、芦花雌鸡(ZBW)和非芦花雄鸡(ZbZb)杂交,后代基因型为ZBZb、ZbW,即雄鸡全为芦花鸡,雌鸡全为非芦花,能直接通过毛色判断子代性别,A正确;
B、非芦花雌鸡(ZbW)和芦花雄鸡(ZBZ-)杂交,雄鸡和雌鸡均出现芦花鸡,不能直接通过毛色判断子代性别,B错误;
C、芦花雌鸡(ZBW)和芦花雄鸡(ZBZ-)杂交后,雄鸡和雌鸡均会出现芦花鸡,不能从毛色判断性别,不能直接通过毛色判断子代性别,C错误;
D、非芦花雌鸡(ZbW)和杂合芦花雄鸡(ZBZb)杂交,后代基因型为ZBZb、ZbZb、ZBW、ZbW,即后代雄鸡和雌鸡均出现芦花和非芦花,不能直接通过毛色判断子代性别,D错误。
故选A。
8. 袁隆平被誉为“杂交水稻之父”,他的研究团队用野生水稻与普通水稻杂交,培育出了高产杂交水稻。下列叙述错误的是( )
A. 培育杂交水稻利用了水稻基因的多样性
B. 杂交水稻的育种原理是染色体变异
C. 通过杂交育种手段可以产生新的基因型
D. 杂交育种一般用于有性生殖的生物
【答案】B
【解析】
【分析】生物多样性通常有三个层次的含义,即生物种类的多样性、基因的多样性和生态系统的多样性。我国动物、植物和野生亲缘种的基因多样性十分丰富,为动植物的遗传育种提供了宝贵的遗传资源。如我国科学家袁隆平用野生水稻与普通水稻杂交,培育出了高产的杂交水稻是生物多样性中的遗传多样性。
【详解】A、基因的多样性是指物种的种内个体或种群间的基因变化,如同种生物如野生水稻和普通水稻之间基因也有差别,每个物种都是一个独特的基因库,故培育杂交水稻利用了水稻基因的多样性,A正确;
B、杂交水稻的培育过程中实现了野生水稻与普通水稻的基因重组,不是染色体变异,B错误;
C、杂交育种的原理是基因重组,该过程可集合亲本的优良性状,通过杂交育种手段可以产生新的基因型,C正确;
D、杂交育种原理是基因重组,一般用于有性生殖的生物,D正确。
故选B。
9. 月亮鱼是目前发现的唯一“全身恒温”鱼类。研究发现月亮鱼基因组中多个与肌肉发育、收缩以及逆流热交换血管系统形成相关的基因发生特异性扩张,与氧化磷酸化、糖代谢等过程相关的多个基因也发生适应性变化。这些适应性变化,可能共同驱动了月亮鱼恒温性状的发生与维持。月亮鱼是研究恒温早期起源和不同恒温物种趋同进化的理想对象(趋同进化是源自不同祖先的生物,由于相似的生活方式,演化出相似形态特征或构造的现象)。下列叙述错误的是( )
A. 趋同进化过程中月亮鱼的基因频率发生了定向改变
B. “全身恒温”是月亮鱼与无机环境共同进化的结果
C. 基因的适应性变化是相似生活方式引发的基因突变
D. 漫长的趋同进化后不同生物的基因库依然存在差异
【答案】C
【解析】
【分析】共同进化与生物多样性的形成:
1、共同进化:不同物种之间、生物与无机环境之间,在相互影响中不断进化和发展,生物多样性产生的原因是生物不断进化的结果;而生物多样性的产生又加速了生物的进化。
2、生物多样性包括:基因多样性、物种多样性和生态系统多样性三个层次。
【详解】A、生物进化的实质是种群的基因频率发生了定向改变,因此在趋同进化过程中月亮鱼的基因频率发生了定向改变,A正确;
B、生物的多样性的形成是生物与无机环境共同作用的结果,即“全身恒温”是月亮鱼与无机环境共同进化的结果,B正确;
C、基因的适应性变化是由于相似的生活方式,通过自然选择,筛选出具有相似形态特征或构造的生物,并不是发生基因突变,C正确;
D、趋同进化是指由于相似的生活方式,整体或部分形态结构向着同一方向改变的现象,这种趋同只表现在形态结构上,不会造成基因库的趋同,也不会造成物种合并,即漫长的趋同进化后不同生物的基因库依然存在差异,D正确。
故选C。
10. 下图是某种兔迁入新环境后种群增长速率随时间的变化曲线。第3年时用标志重捕法调查该兔种群的密度,第一次捕获50只全部标记后释放,一个月后进行第二次捕捉,共捕获60只,标记的有20只。估算该兔种群在这一环境中的K值是( )
A. 150只 B. 200只
C. 300只 D. 400只
【答案】C
【解析】
【分析】据图分析,第1年到第三年种群增长速率增加,第3年到第5年种群增长速率减少,种群数量呈现S型曲线,而且第三年时,种群增长速率最大,种群数量为K/2,第5年种群数量为0,种群数量为K值。
【详解】从图中曲线可知,第三年时,种群的增长率最大,此时种群数量为K/2。标志重捕法计算公式:种群中个体数(N)/标记总数=重捕总数/重捕中被标志的个体数,即N:50=60:20,N=150只,即K/2=150只,所以K值为300只。
故选C。
11. 物质循环与能量流动是生态系统的两大功能,两者同时进行,密不可分。下列有关物质循环与能量流动的说法,错误的是( )
A. 生产者通过光合作用合成有机物时,能量就从非生物环境流入生物群落
B. 碳循环伴随着能量流动,由于生物体不能在代谢中利用散失的热能,导致温室效应
C. 人工生态系统中的总能量可能大于该系统中生产者固定的太阳能
D. 若某生态系统中输入的能量大于该系统散失的能量,则该系统的有机物总量增加
【答案】B
【解析】
【分析】1、在生态系统中,生产者通过光合作用,把太阳能固定在它们所制造的有机物中。太阳能变成化学能,从而可以被生物所利用,因此,生产者可以说是生态系统的基石。
2、大气中二氧化碳越多,对地球上散失到外层空间的热量的阻碍作用就越大,即大气中的二氧化碳层就相当于保温层。从而使地球上的温度升高得越快,这种现象就叫做“温室效应”。
【详解】A、植物利用太阳能的过程伴随着无机物向有机物的转变,所以生产者通过光合作用合成有机物时,能量就从非生物环境流入生物群落,A正确;
B、碳循环过程中伴随着能量流动,温室效应产生的原因主要是化石燃料的大量燃烧和植被破坏,降低了对大气中二氧化碳的调节能力,B错误;
C、人工生态系统包含人工输入的能量,所以人工生态系统中的总能量可能大于该系统中生产者固定的太阳能,C正确;
D、若某生态系统中输入的能量大于该系统散失的能量,说明有能量剩余,则该系统的有机物总量增加,D正确。
故选B。
12. 2021年,在中国昆明召开的联合国生物多样性大会上,以“生态文明:共建地球生命共同体”为主题,为未来10年乃至更长时间的全球生物多样性的保护绘制了美好蓝图。下列叙述错误的是( )
A. 生物多样性是指地球上各种各样的动物、植物和微生物
B. 保护生物多样性,关键是要协调好人与生态环境的关系
C. 就地保护是对生物多样性最有效的保护措施
D. 对即将将灭绝的物种应该进行易地保护
【答案】A
【解析】
【分析】1、生物圈内所有的植物、动物和微生物,它们所拥有的全部基因以及各种各样的生态系统,共同构成了生物多样性。生物多样性包括基因(遗传)多样性、物种多样性和生态系统的多样性。
2、生物多样性的保护措施:
(1)就地保护(自然保护区):就地保护是保护物种多样性最为有效的措施。
(2)易地保护:如建立动物园、植物园。
(3)利用生物技术对生物进行濒危物种的基因进行保护.如建立精子库、种子库等。
(4)利用生物技术对生物进行濒危物种进行保护。如人工授精、组织培养和胚胎移植等。
【详解】A、生物圈内所有的植物、动物和微生物,它们所拥有的全部基因以及各种各样的生态系统,共同构成了生物多样性。生物多样性包括基因(遗传)多样性、物种多样性和生态系统的多样性,A错误;
B、自然生态系统的破坏,往往与人类的过度开发利用有关,保护生物多样性,关键是协调好人与生态环境的关系,B正确;
C、就地保护(建立自然保护区)是对生物多样性最有效的保护措施,C正确;
D、对生物多样性最有效的保护是就地保护,如建立自然保护区及风景名胜区等,但为了保护即将灭绝的动物,最好是易地保护,D正确。
故选A。
13. 餐后或一次性摄入较多的糖,血糖浓度的暂时升高会直接刺激胰岛B细胞,使其分泌胰岛素:也会引起下丘脑的兴奋,通过传出神经作用于多种内分泌腺,最终使血糖浓度保持相对稳定。下列相关叙述错误的是( )
A. 参与血糖浓度的调节方式有体液调节和神经调节
B. 兴奋在传出神经元和内分泌腺间通过突触传递信息
C. 胰岛素分泌增加会降低组织细胞转运葡萄糖的速率
D. 胰岛B细胞接受的信号分子有高血糖浓度、神经递质等
【答案】C
【解析】
【分析】在一般情况下,主要由于胰岛素和胰高血糖素等两类激素的作用,维持正常的血糖浓度水平。胰岛素降低血糖的作用,可归结为胰岛素促进肝细胞、肌肉细胞、脂肪细胞摄取、贮存和利用葡萄糖。
【详解】A、人体血糖浓度偏高时,一方面直接刺激胰岛B细胞,使胰岛分泌胰岛素,这种调节方式属于体液调节,另一方面下丘脑接收到信息后,会通过相关神经,调节胰岛B细胞分泌胰岛素,这种调节方式属于神经调节,A正确;
B、突触包括突触前膜、突触间隙、突触后膜,兴奋在传出神经元和内分泌腺间通过突触传递信息,B正确;
C、胰岛素具有降血糖的作用,胰岛素分泌增加会增加组织细胞转运葡萄糖的速率,使血糖降低,C错误;
D、人体血糖浓度偏高时,一方面直接刺激胰岛B细胞,使其分泌胰岛素,另一方面下丘脑接收到信息后,会通过相关神经,调节胰岛B细胞分泌胰岛素,可见胰岛B细胞接受的信号分子有高血糖浓度、神经递质等,D正确。
故选C。
14. 长期的慢性压力会造成神经内分泌系统紊乱,是抑郁症的重要诱因。下丘脑一垂体一肾上腺轴是人体调节应激反应的重要神经内分泌系统。下丘脑释放的促肾上腺皮质激素释放激素作用于垂体,促进促肾上腺皮质激素(ACTH)的释放。肾上腺皮质在ACTH的作用下合成糖皮质激素作用于肝脏等器官,促进肝糖原分解等应激生理反应的发生。在抑郁症患者体内,反复的、长时间的应激刺激导致糖皮质激素过度增高,造成脑内神经元损伤,进而使该轴的负反馈功能受损。下列说法错误的是( )
A. 垂体是糖皮质激素和促肾上腺皮质激素释放激素共同的靶器官
B. 上述应激反应调节属于神经一体液调节
C. 糖皮质激素与胰高血糖素具有拮抗作用
D. 糖皮质激素分泌存在分级调节和负反馈调节
【答案】C
【解析】
【分析】下丘脑释放的促肾上腺皮质激素释放激素作用于垂体,促进促肾上腺皮质激素(ACTH)的释放。肾上腺皮质在ACTH的作用下合成糖皮质激素,糖皮质激素的分泌量达到一定的程度可以抑制下丘脑和垂体的活动,糖皮质激素的分泌存在分级调节和反馈调节。
【详解】A、糖皮质激素可通过负反馈调节作用于垂体,促肾上腺皮质激素释放激素可通过分级调节作用于垂体,因此垂体是糖皮质激素和促肾上腺皮质激素释放激素共同的靶器官,A正确;
B、由题干可知,上述应激反应调节既有激素的参与又有神经元的参与,属于神经一体液调节,B正确;
C、糖皮质激素具有促进肝糖原分解等作用,从而使机体血糖升高,故糖皮质激素与胰高血糖素具有协同作用,C错误;
D、糖皮质激素分泌受下丘脑-垂体-肾上腺轴调节,且糖皮质激素的分泌量达到一定的程度可以抑制下丘脑和垂体的活动,故糖皮质激素分泌存在分级调节和负反馈调节,D正确。
故选C。
15. 离子辐射可引起细胞DNA产生某种损伤。下图为人体p53基因参与的多种DNA损伤应答机制,以应对离子辐射带来的后果。下列叙述错误的是( )
A p53发生突变,损伤DNA可继续复制以避免辐射影响
B. p53可以引起细胞周期阻滞,抑制细胞的不正常增殖
C. p53可以激活DNA修复系统,降低DNA的基因突变率
D. p53可以诱导细胞发生凋亡,该应答机制对机体有利
【答案】A
【解析】
【分析】分析题图:当离子辐射导致人体细胞DNA受损时,p53基因参与多种DNA损伤应答机制,以减轻或避免DNA持续损伤,具体机制包括:p53基因可能引起细胞周期阻滞;p53基因可能诱导细胞凋亡发生;p53基因可能激活DNA修复系统完成修复。p53基因可能发生突变,使损伤DNA可继续复制。
【详解】A、若p53发生突变,p53基因无法控制产生正常蛋白质,损伤DNA在未得到修复的情况下可继续复制,无法避免辐射影响,A错误;
B、p53可以引起细胞周期阻滞,将细胞分裂阻滞在细胞周期的某一时期,从而抑制细胞的不正常增殖,B正确;
C、p53可以激活DNA修复系统,将已损伤的DNA区域进行修复,减轻DNA损伤程度,降低DNA的基因突变率,C正确;
D、p53可以诱导细胞发生凋亡,减少含有损伤DNA而发生变异的细胞,该应答机制对机体有利,D正确。
故选A。
16. 为研究某裂解性噬菌体对耐药性肺炎克雷伯氏菌引起的小鼠肺炎的治疗效果,研究人员分别用等体积的缓冲液、感染复数依次为0.1、1.0、10.0的噬菌体与等量的肺炎克雷伯氏菌悬液混合培养(感染复数指侵染时噬菌体与细菌个数之比,感染复数越高,细菌裂解越快),定时测定各组的细菌数量,结果如下图所示。下列叙述错误的是( )
A. 该研究所用裂解性噬菌体不可能是T2噬菌体
B. a组是缓冲液组,b组是感染复数为0.1的噬菌体组
C. 用感染复数相对较高的噬菌体治疗小鼠肺炎会更有效
D. b组噬菌体与细菌混合约4h后,被感染细菌开始裂解
【答案】D
【解析】
【分析】细菌在缓冲液中可通过分裂增殖,裂解性噬菌体可裂解耐药性肺炎克雷伯氏菌,图中曲线是细菌增殖与噬菌体裂解共同作用的结果。
【详解】A、T2噬菌体专一侵染性大肠杆菌,不侵染耐药性肺炎克雷伯氏菌,A正确;
B、a组细菌数量不下降,对应缓冲液组,b组细菌数量减少最晚,对应感染复数为0.1的噬菌体组,B正确;
C、用感染复数相对较高的噬菌体治疗小鼠肺炎,可使细菌细菌数量快速下降,效果会更好,C正确;
D、b组噬菌体与细菌混合约4h时,细菌数量达到最大值,此时细菌增殖速率等于裂解速率,在此之前被感染细菌即开始裂解,D错误。
故选D。
二、非选择题
17. 多肉植物因其根、茎、叶三种营养器官中至少有一种是肥厚多汁而得名,由于其种类繁多、体型优美、形态奇特,能营造出优美的园林艺术效果而备受人们喜爱。某同学养了一盆可爱的多肉植物,通过查阅大量文献后发现该植物在正常条件和长期干旱条件下(白天气孔关闭、晚上气孔开放)光合作用途径不同,如图甲所示。图乙表示该植物叶肉细胞CO2吸收速率的日变化情况。请据图回答下列问题:
(1)暗反应包括_____等过程,影响该过程的内部因素有_____。
(2)长期干旱条件下,若上午11时突然增加环境中CO2浓度,则短时间内该植物叶肉细胞中C5含量的变化是_____(填“增加”、“减少”或“基本不变”)。
(3)在长期干旱条件下,图乙0~4时无光照,但该植物叶肉细胞的CO2吸收速率大于0,该时段内吸收的CO2能否被直接用来合成(CH2O)?_____(填“能"或“不能”),原因是_____。
(4)请结合图甲CO2的变化途径分析,长期干旱条件下该植物在白天仍能正常进行光合作用的机制是_____。
【答案】(1) ①. 二氧化碳的固定和C3的还原 ②. 酶的活性
(2)基本不变 (3) ①. 不能 ②. 没有光照,光反应不能正常进行,无法为暗反应提供ATP和[H]
(4)夜晚吸收的CO2经过一系列反应转化为苹果酸储存在液泡中,白天气孔关闭后,一方面苹果酸从液泡运出并通过分解提供CO2,另一方面丙酮酸氧化分解提供CO2,以保证光合作用的正常进行
【解析】
【分析】光合作用主要分为光反应阶段和暗反应阶段,其中光反应阶段包括水的光解以及合成ATP和还原性氢用于暗反应阶段,而暗反应阶段包括二氧化碳的固定和C3的还原等过程。
【小问1详解】
光合碳循环即暗反应过程,包括二氧化碳的固定和C3的还原等过程,暗反应的进行需要相关酶的催化,二氧化碳做原料,需要光反应提供[H]和ATP,光反应需要色素、酶、水、光照等,故影响该过程的内部因素为酶的活性。
【小问2详解】
根据图甲可知,长期干旱条件下,该植物在白天气孔关闭,不能通过气孔从外界吸收CO2,在上午11时突然增加环境中的CO2浓度,对植物的光合作用没有影响,细胞中C5含量基本不变。
【小问3详解】
长期干旱条件下,图乙0~4时无光照,光反应不能正常进行,无法为暗反应提供ATP和[H],吸收的CO2不能用来合成(CH2O)。
【小问4详解】
由图甲可知,在长期干旱条件下,叶肉细胞夜晚吸收的CO2可以与PEP反应生成草酰乙酸,草酰乙酸再转化为苹果酸储存在液泡中,在白天,苹果酸从液泡运出并通过分解产生CO2,供光合作用利用,此外,线粒体中丙酮酸分解产生的CO2也会供光合作用利用,因而长期干旱条件下,该植物叶肉细胞在白天虽然气孔关闭,但仍能正常进行光合作用。
18. 瘦素(Leptin)是脂肪细胞分泌的一种蛋白质激素,能抑制食欲、增加能量代谢、抑制脂肪合成从而减少脂肪积累。当健康者外周脂肪增多时,瘦素分泌增多并作用于下丘脑,通过图示途径参与血脂代谢的调节。
(1)组成瘦素的基本单位是_________。瘦素通过______进行运输,作用于下丘脑中的靶细胞。
(2)激素X是_______,其促进了脂肪细胞内的_______(过程①/过程②)。其与激素Y的关系称之为_____ (协同/拮抗)作用。
(3)研究发现,大多数肥胖者体内瘦素浓度高于正常人,其体重却没有降低,因此推测肥胖者体内存在着“瘦素抵抗”。推测肥胖者出现瘦素抵抗的原因可能有 。
A. 激素X促进脂肪细胞分泌瘦素
B 下丘脑神经细胞上瘦素受体数量不足
C. 瘦素进入下丘脑受阻
D 瘦素受体基因突变
(4)正常情况下,激素Y会促进瘦素的分泌,而瘦素可以抑制激素Y分泌,二者之间形成_____________调节机制
【答案】(1) ①. 氨基酸 ②. 体液
(2) ①. 肾上腺素 ②. 过程① ③. 拮抗 (3)BCD
(4)负反馈
【解析】
【分析】1、激素调节的特点:微量高效,通过体液运输,作为信使传递信息,作用于特定的靶器官或靶细胞。
2、由题意和题图可知,当健康者外周脂肪增多时,瘦素分泌增多,并作用于下丘脑,促进肾上腺分泌激素X,激素X作用于脂肪细胞,促进脂肪细胞中脂肪分解形成甘油和脂肪酸,则激素X是肾上腺素;同时抑制胰岛B细胞合成和分泌激素Y,即胰岛素,胰岛素具有促进脂肪酸和甘油合成脂肪的功能,因此瘦素能抑制甘油和脂肪酸合成脂肪。
【小问1详解】
根据题意,瘦素是脂肪细胞分泌的一种蛋白质激素,则组成瘦素的基本单位是氨基酸。瘦素作为激素是通过体液进行运输,作用于下丘脑中的靶细胞。
【小问2详解】
由图示和分析可知,激素X是由肾上腺分泌的肾上腺素,其促进了脂肪细胞内的过程①,而激素Y即胰岛素作用于脂肪细胞,具有促进脂肪酸和甘油合成脂肪的功能,即过程②,因此激素X与激素Y的关系称之为拮抗作用。
【小问3详解】
根据题意,瘦素受体基因突变、下丘脑神经细胞上瘦素受体数量不足、瘦素进入下丘脑受阻都会导致瘦素不能正常利用,而激素X促进脂肪细胞内脂肪的分解,不会导致瘦素增多,故推测肥胖者出现瘦素抵抗的原因可能有BCD,故BCD符合题意,A不符合题意。
【小问4详解】
正常情况下,激素Y会促进瘦素的分泌,而瘦素增多后可以抑制激素Y分泌,进而减少瘦素的分泌,因此二者之间形成负反馈调节机制。
19. 樱花为雌雄同株植物,其花色由基因A、a,B、b共同决定,其中B决定深粉色,b决定浅粉色。基因A对a为完全显性且基因a会抑制基因B、b的表达。研究者选取浅粉色植株和白色植株为亲本进行杂交,F1均为深粉色,F1自交,F2表现为深粉色、浅粉色、白花比例为9:3:4。回答下列问题:
(1)两亲本植株的基因型分别是_________________。
(2)F2白色的基因型有_________ 种,其中纯合子所占的比例是_____。
(3)现有各种花色的纯合品系植株,欲通过一次杂交实验确定某白花的基因型。
实验思路是______________________。
实验结果预测:
①若后代全部表现为深粉色,则白花植株的基因型为__________。
②若_____________________________,则白花植株的基因型是aabb。
③若____________________________________,则白花植株的基因型是aaBb。
【答案】(1)AAbb和aaBB
(2) ①. 3 ②. 1/2
(3) ①. 用纯合的浅粉色植株(AAbb)与该植株杂交,观察并统计后代的表现型及比例 ②. aaBB ③. 后代全部表现为浅粉色 ④. 后代表现为深粉色:浅粉色且比例为1:1
【解析】
【分析】根据题干信息分析,深粉色植株的基因型为A_B_,浅粉色植株的基因型为A_bb,白色的基因型为aa__;浅粉花植株(A_bb)与白花植株(aa__)杂交,子一代全部为深粉色花(A_B_),说明亲本浅粉花基因型为AAbb,白花基因型为aaBB,子一代基因型为AaBb;子二代的性状分离比为9:3:4,是9:3:3:1的变形,说明控制该性状的两对等位基因遵循基因的自由组合定律。
【小问1详解】
浅粉花植株(A_bb)与白花植株(aa__)杂交,子一代全部为深粉色花(A_B_),说明亲本浅粉花基因型为AAbb,白花基因型为aaBB,子一代基因型为AaBb,可推知,亲本中浅粉花基因型为AAbb,白花基因型为aaBB。
【小问2详解】
F1的基因型为AaBb,自交后代F2中的白花植株为1/16aaBB、2/16aaBb、1/16aabb,共3种基因型,其中纯合子(aaBB、aabb)占1/2。
【小问3详解】
白色基因型为aa__,可能为aabb、aaBB、aaBb,现要通过一次杂交实验确定其基因型,应该用纯合的浅粉色植株(AAbb)与该植株杂交,观察并统计后代的表现型及比例。
①若后代全部表现为深粉色,则白花植株的基因型为aaBB;
②若后代全部表现为浅粉色,则白花植株的基因型为aabb;
③若后代表现为深粉色:浅粉色且比例为1:1,则白花植株的基因型是aaBb。
20. 某生态系统主要物种之间的食物关系如图甲,而图乙表示该生态系统中三个物种1、2、3的环境容纳量和某时刻的实际大小。请据图回答下列问题:
(1)图甲的食物网中H占有的营养级分别是________。除图中所示的生物类群外,该生态系统的生物组成成分还应该有________才能保证其物质循环的正常进行。若某季节物种A看到物种B的数量明显减少时,部分个体会另觅取食地,这属于生态系统中的________信息,体现了生态系统的________功能。
(2)假设物种A从B处直接获得的食物占其食物总量的60%。则A增加10 kg,至少需要B________kg。A与C存在的种间关系是____________________________。
(3)物种A同化的能量一部分由呼吸作用而散失,另一部分则用于_________
(4)从图乙中可知, 1、2、3三个物种的环境容纳量不同是因为_____________________(从营养结构或能量流动角度分析)。物种________造成了生态系统的__________稳定性降低。
【答案】(1) ①. 第三、四营养级 ②. 分解者 ③. 物理 ④. 信息传递
(2) ①. 130 ②. 捕食和竞争
(3)自身的生长、发育和繁殖
(4) ①. 1、2、3三个物种的营养级不同,营养级越高,能量越少,环境容纳量越小(答案合理即可) ②. 2 ③. 抵抗力
【解析】
【分析】据图分析:图甲中,B、F是生产者,其余为消费者。图乙中物种2的种群数量远高于环境容纳量,种内斗争激烈。据此分析作答。
【小问1详解】
图甲的食物网中H在食物链F→G→H和B→C→G→H中占有的营养级分别是第三、四营养级。除图中所示的生物类群外,该生态系统的生物组成成分还应该有分解者。题干所述现象为物理信息,体现了生态系统的信息传递功能。
【小问2详解】
A增加10kg,其中有6kg直接来自于B,有4kg来自于C,所以至少需要B的量为:6÷20%+4÷20%÷20%=130kg。A捕食C,同时A与C之间竞争捕食B,因此A与C存在的种间关系是捕食和竞争。
【小问3详解】
物种A同化的能量一部分由呼吸作用而散失,另一部分则用于自身的生长、发育和繁殖。
【小问4详解】
1、2、3三个物种的环境容纳量不同是因为1、2、3三个物种的营养级不同,营养级越高,能量越少,环境容纳量越小。图乙中物种2的种群数量远高于环境容纳量,种内斗争最为激烈,生态系统的抵抗力稳定性降低。
21. 面对新冠疫情,我国一直坚持严格防控措施,“零容忍”彰显人民立场制度优势。坚持中高风险地区的大面积核酸检测、适龄人群接种疫苗构建免疫屏障是严格防控的主要措施。新冠病毒核酸检测常采用RT﹣PCR检测法,技术流程如下图,①②③④⑤表示相关步骤。
回答下列问题:
(1)步骤①需要的酶是________,步骤④需要的酶是________,引物A和引物B是根据________序列合成的。
(2)步骤③的目的是________,如果该步骤出现失误,对检测结果的影响是________。
(3)新冠病毒抗体检测可作为核酸检测的补充,抗体检测的原理是________。对某人进行检测时发现,其核酸检测为阴性,抗体检测呈阳性,原因可能是________。
【答案】(1) ①. 逆转录酶 ②. 热稳定DNA聚合酶 ③. 一段已知新冠病毒基因的核苷酸
(2) ①. 使引物A、引物B、基因探针与病毒cDNA的目的片段结合 ②. 不能降解探针,导致存在病毒cDNA但无法用仪器检测到荧光
(3) ①. 抗原抗体特异性结合 ②. 此人曾感染新冠病毒并已康复(或此人已注射新冠疫苗)
【解析】
【分析】PCR扩增目的基因可分为以下几步:①模板DNA的变性:模板DNA经加热至90℃以上一定时间后,使模板DNA双链或经PCR扩增形成的双链DNA解离,使之成为单链,以便它与引物结合,为下轮反应作准备;②模板DNA与引物的复性:模板DNA经加热变性成单链后,温度降至50℃左右,引物与模板DNA单链的互补序列配对结合;③引物的延伸:当温度上升到72℃左右时,DNA模板--引物结合物在热稳定DNA聚合酶的作用下,以dNTP为反应原料,靶序列为模板,按碱基配对与半保留复制原理,合成一条新的与模板DNA 链互补的半保留复制链。
【小问1详解】
步骤①从病毒RNA到病毒cDNA的过称为逆转录,需要的酶是逆转录酶;步骤④为延伸过程,需要的酶是热稳定DNA聚合酶;利用PCR技术扩增目的基因的前提,是要有一段已知目的基因的核苷酸序列,以便根据这一序列合成引物,所以引物A和引物B是根据一段已知新冠病毒基因的核苷酸序列合成的。
【小问2详解】
步骤③是复性,复性指当温度下降到50℃左右时,两种引物通过碱基互补配对与两条单链DNA结合,所以目的是使引物A、引物B、基因探针与病毒cDNA的目的片段结合,如果该步骤出现失误,由图可知结合的荧光染料不能被仪器检测到荧光,游离的荧光染料能被仪器检测到荧光对检测结果的影响是不能降解探针,导致存在病毒cDNA但无法用仪器检测到荧光。
【小问3详解】
新冠病毒抗体检测可作为核酸检测的补充,抗体检测的原理是抗原抗体特异性结合;对某人进行检测时发现,其核酸检测为阴性说明此人体内没有检测出新冠病毒,抗体检测呈阳性说明此人体内有相应抗体,原因可能是此人曾感染新冠病毒并已康复(或此人已注射新冠疫苗)。
【点睛】本题考查PCR相关知识,并结合了热点问题新冠病毒,理论联系实际,加深了学生的理解。
广东省梅州市大埔县虎山中学2023-2024学年高二下学期开学考试生物试题: 这是一份广东省梅州市大埔县虎山中学2023-2024学年高二下学期开学考试生物试题,共9页。
广东省梅州市大埔县虎山中学2023-2024学年高二下学期开学考试生物试题: 这是一份广东省梅州市大埔县虎山中学2023-2024学年高二下学期开学考试生物试题,共9页。试卷主要包含了单项选择题等内容,欢迎下载使用。
109,广东省梅州市大埔县虎山中学2023-2024学年高二下学期开学考试生物试题: 这是一份109,广东省梅州市大埔县虎山中学2023-2024学年高二下学期开学考试生物试题,共9页。

