所属成套资源:全套2024届人教版高考生物一轮复习作业(单项版)含答案
2024届人教版高考生物一轮复习生态系统的结构作业(单项版)含答案
展开
这是一份2024届人教版高考生物一轮复习生态系统的结构作业(单项版)含答案,共8页。试卷主要包含了下列关于营养级的叙述,正确的是等内容,欢迎下载使用。
课时分层作业(三十二) 生态系统的结构
1.(2022·四川师大模拟)下列关于生态系统的叙述,正确的是( )
A.生产者不一定都是植物,植物也不一定都是生产者
B.专门营腐生生活的细菌不一定是分解者,还有可能是生产者或消费者
C.因为动物都是靠捕食获取食物,所以动物都是消费者
D.生态系统的结构仅包括非生物的物质和能量、生产者、消费者及分解者
A [生产者不一定都是植物,如硝化细菌,植物也不一定都是生产者,如菟丝子属于消费者,A正确;专门营腐生生活的细菌一定是分解者,B错误;动物不全是消费者,如蚯蚓、蜣螂等属于分解者,C错误;生态系统的结构包括组成成分(非生物的物质和能量、生产者、消费者及分解者)和营养结构(食物链和食物网),D错误。]
2.(2022·德阳中学月考)某岛屿居民与该岛上的植物、兔、鼠、鼬和鹰构成的食物网如图。下列叙述错误的是( )
A.兔与人的种间关系是捕食和竞争
B.若除去鼬,则草原容纳鹰的数量会增加
C.大量捕杀鼬会导致鼠种内竞争增强
D.植物中的能量能通过5条食物链传递给鹰
D [兔和人有共同的食物来源,二者存在竞争关系,同时兔也能被人捕食,二者存在捕食关系,A正确;鼬和鹰都能捕食兔和鼠,若鼬减少,鹰缺乏竞争,数量会增多,B正确;大量捕杀鼬时,鼠的数量会增多,种内竞争会增强,C正确;植物到鹰的食物链有4条,D错误。]
3.(2022·南充三诊)群落是一个动态的系统,下列有关群落的说法正确的是( )
A.组成群落的各个种群在空间上的分布不会受到环境因素的影响
B.构成生物体的各种化合物总是在生物群落和无机环境之间循环利用
C.弃耕农田只有演替为食物网更加复杂的森林才能达到相对稳定
D.群落内部各物种之间通过复杂的种间关系形成一个有机的整体
D [组成群落的各个种群在空间上的分布会受到地形、光照、湿度、人与动物等因素影响,A错误;构成生物体的各种元素总是在生物群落和无机环境之间循环利用,B错误;弃耕农田在自然状态下不一定会变成茂密的森林,也要受环境条件约束,可能会停留在演替过程中某一阶段,C错误;群落是指在同一时间内,聚集在一定区域中各种生物种群的集合,群落作为一个整体,其中各种生物存在复杂的种间关系,D正确。]
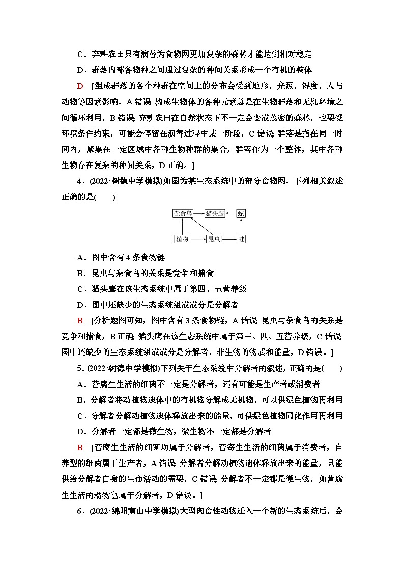
4.(2022·树德中学模拟)如图为某生态系统中的部分食物网,下列相关叙述正确的是( )
A.图中含有4条食物链
B.昆虫与杂食鸟的关系是竞争和捕食
C.猫头鹰在该生态系统中属于第四、五营养级
D.图中还缺少的生态系统组成成分是分解者
B [分析题图可知,图中含有3条食物链,A错误;昆虫与杂食鸟的关系是竞争和捕食,B正确;猫头鹰在该生态系统中属于第三、四、五营养级,C错误;图中还缺少的生态系统组成成分是分解者、非生物的物质和能量,D错误。]
5.(2022·树德中学模拟)下列关于生态系统中分解者的叙述,正确的是( )
A.营腐生生活的细菌不一定是分解者,还有可能是生产者或消费者
B.分解者将动植物遗体中的有机物分解成无机物,可以供绿色植物再利用
C.分解者分解动植物遗体释放出来的能量,可供绿色植物同化作用再利用
D.分解者一定都是微生物,微生物不一定都是分解者
B [营腐生生活的细菌均属于分解者,营寄生生活的细菌属于消费者,自养型的细菌属于生产者,A错误;分解者分解动植物遗体释放出来的能量,只能供给分解者自身的生命活动的需要,C错误;分解者不一定都是微生物,如营腐生生活的动物也属于分解者,D错误。]
6.(2022·绵阳南山中学模拟)大型肉食性动物迁入一个新的生态系统后,会对生活在其中的低营养级肉食性动物和植食性动物有捕食和驱赶作用。下列情况最不可能出现的是( )
A.绿色植物固定太阳能的总量增加
B.某些植食性动物的环境容纳量增大
C.该大型肉食性动物至少能获得流入该生态系统能量的10%
D.该生态系统的食物网结构更复杂,自我调节能力更强
C [由题干信息可知,大型肉食性动物迁入以后,植食性动物会出现被捕食和驱赶的现象,有可能在一定程度上,有利于植物的生长,固定太阳能的总量增加,A正确;某些低营养级肉食性动物和植食性动物被捕食和驱赶,可能有利于某些植食性动物的生长,使其环境容纳量增大,B正确;该大型肉食性动物至少能获得流入上一营养级能量的10%,C错误;该生态系统中引入新的物种后,食物网结构可能会更复杂,自我调节能力更强,D正确。]
7.(2022·成都树德中学模拟)某生态系统总面积为500 km2,假设该生态系统的食物关系如图所示,已知该兔群的K值为10 000只。下列有关说法错误的是( )
A.若调查发现此生态系统中该兔种群数量为3 600只,则该生态系统中兔的种群密度为7.2只/km2
B.该生态系统中的细菌和真菌都属于分解者,它们在碳循环中的作用是将有机物分解成无机物
C.该食物网中共有三条食物链,其中鹰占有三个营养级,既是次级消费者,也是三级、四级消费者
D.假设鹰从每条食物链获得能量一样多,且该生态系统中能量的传递效率均为10%,鹰要同化3 kJ的能量,需要绿色植物固定11 100 kJ的太阳能
B [若调查发现此生态系统中该兔种群数量为3 600只,已知该生态系统的面积为500 km2,则该生态系统中兔的种群密度为3 600÷500=7.2(只/km2),A正确;该生态系统中的细菌不一定是分解者,也可能是生产者,若为分解者,则它们在碳循环中的作用是将有机物分解成无机物,B错误;该食物网中共有三条食物链,其中鹰占有三个营养级,既是次级消费者,也是三级、四级消费者,C正确;假设鹰从每条食物链获得能量一样多,且该生态系统中能量的传递效率均为10%,鹰要同化3 kJ的能量,需要绿色植物固定1×10×10+1×10×10×10+1×10×10×10×10=11 100 kJ的太阳能,D正确。]
8.(2022·绵阳中学月考)在草原生态系统中生活着多种动植物,其中由部分生物组成的食物关系如图所示,请据图回答下列问题:
(1)根据生态系统的组成成分来划分,________属于生产者,蚯蚓属于________。
(2)图中共有________条食物链,其中鹰占有第________营养级。
(3)若某种原因导致兔子全部死亡,则蚯蚓的数量将会如何变化?__________________,原因是____________________________。
(4)上述生物包括生产者、消费者和分解者,能否说上述生物共同组成一个群落,为什么?_____________________。
[解析] (1)题图中绿色植物属于生产者,蚯蚓属于分解者,其他生物属于消费者。(2)题图中共有3条食物链,鹰占有第三、五营养级。(3)兔子全部死亡,鹰捕食相思鸟的比例变大,导致蚯蚓的数量增加,随后由于反馈调节使蚯蚓的数量减少,最后趋于稳定。(4)题图中的生物只是草原生态系统中的部分生物,不能构成一个群落。
[答案] (1)绿色植物 分解者 (2)3 三、五 (3)先增加后减少,最后趋于稳定 兔子全部死亡,鹰捕食相思鸟的比例变大,相思鸟的数量减少,从而引起蚯蚓的数量增加,一段时间后减少,最后趋于稳定 (4)不能,因为这些生物只是草原生态系统中的部分生物,群落应包括这个区域的所有生物(合理即可)
9.(2022·绵阳中学模拟)如图表示某生态系统中,四种生物所同化的有机物的量占该生态系统有机物总量的比例,则这四种生物之间的食物关系最可能的是( )
A.甲乙丙丁 B.丁甲丙乙
C.甲→乙→丙→丁 D.甲乙丙丁
A [生态系统内的能量只能从第一营养级流向第二营养级,再依次流向下一个营养级,不能逆向流动,也不能循环流动。能量在沿食物链流动的过程中逐级减少,生产者同化的能量最多。据图可知,甲同化的有机物的量最多,乙和丙同化的有机物的量差不多,丁同化的有机物的量最少。]
10.(2022·四川师大模拟)下列关于营养级的叙述,正确的是( )
A.营养级的位置越高,归属于这个营养级的能量通常越多
B.自然生态系统中的大多数绿色植物都属于生产者营养级
C.营养级是指处于食物链同一环节上同种生物的总和
D.食物链中的各营养级之间能量传递效率是相同的
B [本题的切入点是生态系统的能量流动。食物链或食物网中营养级的位置越高,归属于这个营养级的能量越少,因为能量在流动过程中是逐级递减的,A错误;生产者营养级包括自然生态系统中绝大多数绿色植物和能利用光能及化学能把无机物合成有机物的微生物,B正确;营养级是指处于食物链同一环节上的不同生物的总和,C错误;食物链中的各营养级之间能量的传递效率约是10%~20%,不同营养级之间能量的传递效率不一定相同,D错误。]
11.(2022·绵阳中学模拟)某地因采矿导致地表下沉,成为无法利用的荒地。为了改变这种状况,有关部门因地制宜,通过引水等措施,将该地改造成湿地生态公园,一些生物陆续迁入,并逐渐形成相对稳定的生物群落。如图是该公园生态系统食物网的一部分,请回答下列问题。
(1)该公园生物群落的变化属于________________演替。
(2)图中昆虫与杂食性鱼类之间的种间关系有_______________。
(3)在黑斑蛙的繁殖季节,雄蛙通过叫声这种________________信息求偶;雌蛙通常在近岸水深10~30 cm的草丛间产卵,可采用__________法了解该蛙卵块的密度。
(4)因该水域有些渗漏,补水时曾不慎引入含除草剂的水,导致一些水草死亡。水草腐烂后,图中所示的生物类群中最先快速增殖的是____________。
(5)图中既含有初级消费者,又含有次级消费者的生物类群有__________。若蛙类与猛禽之间还存在1个营养级,请写出该营养级中2类不同纲的生物:_______________。
[解析] (1)某地成为荒地后原有的土壤条件基本保留,甚至原有植物的种子或其他繁殖体也有可能存在,所以,从此地开始的群落演替属于次生演替。(2)杂食性鱼类捕食昆虫,两者为捕食关系;杂食性鱼类又与昆虫共同捕食水草,两者为竞争关系,故杂食性鱼类与昆虫的种间关系有捕食和竞争。(3)叫声属于物理信息。用取样法调查种群密度时,对于呈带状分布的种群宜采用等距取样法。(4)水草与浮游生物类中的浮游植物为竞争关系,两者会争夺该水域中的资源。若水草部分死亡,浮游植物可利用的资源增多,且水草被分解者分解后产生的无机盐等可被浮游植物利用,故浮游生物类最先快速增殖。(5)底栖动物类、杂食性鱼类、滤食性鱼类都以浮游生物类为食,浮游生物类中既有浮游植物,又有浮游动物,同时杂食性鱼类还以水草和昆虫为食,故这三种生物类群中既有初级消费者,又有次级消费者。以蛙为食,又被猛禽捕食的生物有爬行动物(如蛇类)、哺乳动物(如鼠类)、鱼类(如肉食性鱼类)等。
[答案] (1)次生 (2)捕食和竞争 (3)物理 等距取样 (4)浮游生物类 (5)底栖动物类、杂食性鱼类、滤食性鱼类 蛇类、肉食性鱼类、鼠类(任写其中两类)
(教师用书独具)
1.下列有关生态系统组成成分的叙述,正确的是( )
A.太阳光来源于地球以外,不属于生态系统的成分
B.硝化细菌是原核生物,在生态系统中属于生产者
C.病毒是原核生物,在生态系统中属于分解者
D.蚯蚓是真核生物,在生态系统中属于消费者
B [太阳光属于生态系统的非生物成分,A错误;硝化细菌可通过化能合成作用合成有机物,是自养生物,属于生产者,B正确;病毒不属于原核生物,也不属于分解者,C错误;蚯蚓是营腐生生活的动物,属于分解者,D错误。]
2.(2020·北京高考)北极圈附近的A群岛由众多生态环境相似的岛屿组成,是许多海鸟的栖息地。一百多年以前,北极狐被引入到一些岛屿上定居。几十年后发现,无北极狐岛(W岛)的植物群落无明显变化,而有北极狐岛(Y岛)上较高的草本植物明显减少,苔藓增加。为分析北极狐的引入是否导致植物群落的变化,生态学家进行了相关研究。
(1)Y岛的生态系统由岛上所有的生物与________共同组成,在此生态系统组成成分中,北极狐属于________者。
(2)研究者调查了若干Y岛和W岛的海鸟种群密度,统计结果如图。
由图可知,Y岛上的海鸟种群密度比W岛________。
(3)进一步调查发现,Y岛上单位面积的植物干重及土壤氮、磷含量均低于W岛。研究者选择Y岛上的若干代表性地块,通过施肥实验证明了Y岛植物干重较低是由土壤肥力低所致。支持此结论的实验结果应为________________。
(4)综上所述,请将下列选项按字母排序以解释北极狐的引入导致的植物群落变化。
A.岛屿土壤肥力降低
B.北极狐捕食海鸟
C.土壤中的鸟粪减少
D.海鸟数量减少
北极狐引入并定居→______→_______→_______→______→植物群落变化。
[解析] (1)某一区域的所有生物和非生物的物质和能量构成生态系统,在此生态系统组成成分中,北极狐属于消费者。(2)由图可知,Y岛的海鸟种群密度低于W岛。(3)为验证Y岛植物干重较低是否由土壤肥力低所致,需对Y岛植物进行适量施肥,观察Y岛植物干重是否恢复,如果有所恢复说明Y岛植物干重较低是由土壤肥力低导致的。(4)由此推断,Y岛植物干重之所以低,是因为北极狐的引入定居,海鸟被北极狐捕食,导致海鸟数目下降,进而使得土壤中的鸟粪减少,最终导致土壤肥力下降,植物群落发生变化。
[答案] (1)非生物的物质和能量 消费 (2)低 (3)在Y岛选择若干代表性地块,通过适量施肥实验后发现Y岛植物干重有所恢复,与W岛差异不显著 (4)B D C A
相关试卷
这是一份2024届人教版高考生物一轮复习免疫调节作业(单项版)含答案,共8页。
这是一份2024届人教版高考生物一轮复习种群及其动态作业(单项版)含答案,共7页。试卷主要包含了选择题,非选择题等内容,欢迎下载使用。
这是一份2024届人教版高考生物一轮复习体液调节作业(单项版)含答案,共8页。试卷主要包含了选择题,非选择题等内容,欢迎下载使用。

