生物人教版 (2019)第3章 基因的本质第4节 基因通常是有遗传效应的DNA片段课时作业
展开
第4节 基因通常是有遗传效应的DNA片段
基础巩固
1.人类基因组计划测定的是24条染色体上DNA的碱基序列。每条染色体上有1个DNA分子。这24个DNA分子大约含有31.6亿个碱基对,其中构成基因的碱基数占碱基总数的比例不超过2%。下列说法正确的是( )。
A.人类基因组计划需要测定22条常染色体和X、Y染色体上DNA的碱基序列
B.生物体的DNA分子数目和基因数目相同,但构成基因的碱基总数小于构成DNA分子的碱基总数
C.虽然构成基因的碱基数目所占比例较小,但基因在DNA分子上是连续分布的
D.构成每个基因的碱基都包括A、T、G、C、U 5种
1.A 【解析】人类基因组计划需要测定22条常染色体和X、Y染色体上DNA的碱基序列,A正确;基因通常是有遗传效应的DNA片段,因此生物体的DNA分子数目和基因数目不相同,构成基因的碱基总数小于构成DNA分子的碱基总数,B错误;基因在DNA分子上一般不是连续分布的,C错误;若基因是有遗传效应的DNA片段,则其含A、T、G、C 4种碱基,若基因是有遗传效应的RNA片段,则其含A、U、G、C 4种碱基,D错误。
2.基因与肥胖直接相关,具有HMGIC基因缺陷的实验小鼠与作为对照的正常小鼠吃同样多的高脂肪食物,一段时间后,对照组小鼠变得十分肥胖,而具有HMGIC基因缺陷的实验小鼠体重仍然保持正常,这说明( )。
A.基因在DNA上
B.基因在染色体上
C.基因具有遗传效应
D.DNA具有遗传效应
2.C 【解析】该实验说明肥胖由基因控制,从而得出基因能够控制性状,具有遗传效应。
3.下列关于基因的叙述,不正确的是( )。
A.不同的基因含有不同的遗传信息
B.随机排列的脱氧核苷酸序列均可构成基因
C.每个基因都有其特定的遗传效应
D.基因在染色体上呈线性排列
3.B 【解析】不同的基因中碱基的排列顺序不同,而遗传信息储存在碱基的排列顺序中,所以不同的基因含有不同的遗传信息,A正确;每个基因都有特定的碱基排列顺序,随机排列的脱氧核苷酸序列不一定能构成基因,B不正确;不同的基因含有不同的遗传信息,所以每个基因都有其特定的遗传效应,C正确;基因在染色体上呈线性排列,D正确。
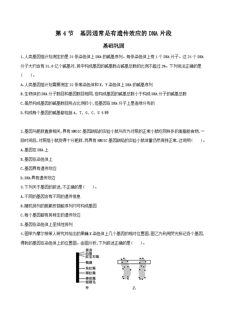
4.图甲为摩尔根等人研究并绘出的果蝇X染色体上几个基因的相对位置图,图乙为利用荧光标记各个基因,得到的基因在染色体上的位置图。由图分析,下列叙述正确的是( )。

A.图甲和图乙都能说明一条染色体上有多个基因,且基因在染色体上呈线性排列
B.图甲中朱红眼基因和深红眼基因的遗传遵循自由组合定律
C.图乙中方框内的四个荧光点所在的基因所含遗传信息一定不同
D.从图乙中荧光点的分布来看,图中是两条含有染色单体的非同源染色体
4.A 【解析】据图甲可知,一条染色体上有多个基因,且基因在染色体上呈线性排列;图乙不同荧光点的位置分布可以说明基因在染色体上呈线性排列,A正确。图甲中朱红眼基因和深红眼基因位于同一条染色体上,不遵循自由组合定律,B错误。图乙中方框内的四个荧光点位置相同,说明这四个基因可能是相同基因(遗传信息相同),也可能是等位基因(遗传信息不同),因此,方框内的四个荧光点所在的基因所含遗传信息可能相同,C错误。由图乙可知,图示为两条染色体,二者形态大小相似、基因位点相同,是一对同源染色体;同时,每条染色体的同一位置有两个基因(荧光点),据此可推测染色体中有染色单体,因此图乙是一对含有染色单体的同源染色体,D错误。
5.下列关于DNA、染色体和基因的叙述,正确的是( )。
A.大肠杆菌拟核的DNA中有控制性状的基因
B.大肠杆菌中DNA分子数目与基因数目相同
C.细胞中染色体的数目始终等于DNA分子的数目
D.细胞中DNA分子的碱基对数等于所有基因的碱基对数之和
5.A 【解析】大肠杆菌拟核的DNA是环状的,其上有控制性状的基因,A正确;大肠杆菌中的DNA有拟核DNA和质粒DNA,每个DNA中均含有许多个基因,故大肠杆菌中DNA数目小于基因数目,B错误;有姐妹染色单体存在时,一条染色体上有两个DNA分子,另外,细胞质中也有DNA分子,C错误;基因通常是有遗传效应的DNA片段,有的DNA片段不是基因,故细胞中的碱基对数大于所有基因的碱基对数之和,D错误。
6.下列关于遗传信息的说法,不正确的是( )。
A.基因的脱氧核苷酸的排列顺序代表遗传信息
B.遗传信息主要是通过染色体上的基因传递的
C.生物体内的遗传信息主要储存在DNA分子上
D.遗传信息即生物体所表现出来的遗传性状
6.D 【解析】遗传信息是指基因中脱氧核苷酸的排列顺序,而不是指生物体所表现出来的遗传性状,D不正确。
7.下图表示一个DNA分子上的三个片段A、B、C,请回答下列问题:
![]()
(1)片段A和C之所以能称为基因,是因为它们都是 。
(2)片段A和片段C的不同之处是 。
(3)片段A和片段B的不同之处是 。
(4)一般情况下,在一个DNA分子中类似于B的片段的长度要 类似于A的片段的长度。
(5)在人类染色体DNA不表达的片段中有一部分是串联重复的序列,它们在个体之间具有显著的差异性,这种短序列应该位于图中的 。
7.(1)具有遗传效应的DNA片段 (2)其内部的遗传信息即脱氧核苷酸的数目及排列顺序不同 (3)片段B中的碱基序列不携带遗传信息,不具有遗传效应 (4)大于 (5)基因间隔区B
【解析】(1)A与C之所以能称为基因,是因为它们都是一段具有遗传效应的DNA片段,能控制一定的生物性状。(2)片段A和片段C的不同之处也就是基因与基因的不同之处:内部的遗传信息即脱氧核苷酸的数目及排列顺序不同。(3)片段B是基因与基因间的非编码区,其碱基序列不携带遗传信息,不具有遗传效应,而片段A是具有遗传效应的DNA片段。(4)一般情况下,在一个DNA分子中,类似于B的片段的长度要大于类似于A的片段的长度。(5)DNA中不表达的片段在基因间隔区B中。
拓展提升
8.下图用集合的方法表示各种概念之间的关系,表中与图示相符的是( )。

选项 | 1 | 2 | 3 | 4 |
A | 染色体 | DNA | RNA | 基因 |
B | DNA | 基因 | 脱氧核苷酸 | 碱基 |
C | 核酸 | DNA | 脱氧核苷酸 | 基因 |
D | 核酸 | 染色体 | DNA | 基因 |
8.B 【解析】分析题图,1包含了2,2包含了3,3包含了4。染色体由DNA和蛋白质组成,但是RNA不属于DNA,A不符合;一个DNA分子含有很多个基因,基因的基本单位是脱氧核苷酸,脱氧核苷酸由含氮碱基、磷酸和脱氧核糖组成,B符合;基因不属于脱氧核苷酸,C不符合;核酸不包括染色体,D不符合。
9.下列从分子水平上对生物体具有多样性或特异性的分析,错误的是( )。
A.碱基排列顺序的千变万化,构成了DNA分子的多样性
B.碱基特定的排列顺序,又构成了每一个DNA分子的特异性
C.一个含2000个碱基的DNA分子,其碱基对可能的排列方式有41000种
D.人体内控制β-珠蛋白的基因由1700个碱基对组成,其碱基对排列方式有41700种
9.D 【解析】β-珠蛋白基因碱基对的排列顺序是β-珠蛋白基因所特有的,任意改变碱基的排列顺序,合成的就不一定是β-珠蛋白,因此β-珠蛋白基因的碱基对排列方式应只有1种。
10.下图为细胞中与基因有关的物质或结构,请分析并回答下列问题:
![]()
(1)细胞内的遗传物质是[ ] ,基因和b的关系是 。
(2)遗传物质的主要载体是[ ] ,基因和a的关系是 。
(3)c和b的关系是 ,b被彻底水解后的产物是 (填字母)。
(4)h可用 试剂鉴定。
(5)若基因存在于 上,则其遗传方式与性别相关联,这就是 。
(6)b的空间结构是 。若其中的
=0.25,则G占总碱基数的比例为 ,其中一条单链中
= 。
10.(1)[b]DNA 基因通常是有遗传效应的DNA(b)片段 (2)[a]染色体 基因在a上呈线性排列 (3)c是组成b的基本单位 d、e、f (4)双缩脲 (5)性染色体 伴性遗传 (6)规则的双螺旋结构 40% 0.25
【解析】图中a为染色体,b为DNA,c为脱氧核苷酸,d、e、f可代表磷酸、脱氧核糖、含氮碱基,g为C、H、O、N、P五种元素,h为蛋白质。由于
=0.25,A+T+G+C=1,A=T,G=C,因此G=0.4=40%;
=
=0.25。
挑战创新
11.在人类的基因组中,编码蛋白质的基因序列只占人类基因组全长的2%,其余98%的序列都是非编码序列。研究表明,这些非编码序列也具有重要功能,如内含子序列,基因与基因之间的间隔区序列,都能转录为非编码RNA。它们虽然不能被翻译为蛋白质,但是发挥着重要的生理和生化功能。有科学家建议将这些转录生成此类非编码RNA的DNA片段称为RNA基因。下列有关说法正确的是( )。
A.RNA基因的基本单位是核糖核苷酸
B.tRNA是由DNA的非编码序列转录形成的
C.生物遗传信息的多样性仅由基因的编码区决定
D.人体细胞内的DNA是主要的遗传物质
11.B 【解析】“有科学家建议将这些转录生成此类非编码RNA的DNA片段称为RNA基因”,故RNA基因的基本单位是脱氧核糖核苷酸,A错误;tRNA不能翻译出蛋白质,所以tRNA是由DNA的非编码序列转录形成的,B正确;“研究表明,这些非编码序列也具有重要功能,如内含子序列”,故生物遗传信息的多样性并非仅由基因的编码区决定,C错误;细胞生物的遗传物质是DNA,有的病毒的遗传物质是DNA,有的病毒的遗传物质是RNA,D错误。
高中生物人教版 (2019)必修2《遗传与进化》第3章 基因的本质第4节 基因通常是有遗传效应的DNA片段优秀精练: 这是一份高中生物人教版 (2019)必修2《遗传与进化》第3章 基因的本质第4节 基因通常是有遗传效应的DNA片段优秀精练,文件包含34基因通常是有遗传效应的DNA片段学生版-高一生物同步精品讲义必修2docx、34基因通常是有遗传效应的DNA片段教师版-高一生物同步精品讲义必修2docx等2份试卷配套教学资源,其中试卷共42页, 欢迎下载使用。
人教版 (2019)必修2《遗传与进化》第4节 基因通常是有遗传效应的DNA片段优秀测试题: 这是一份人教版 (2019)必修2《遗传与进化》第4节 基因通常是有遗传效应的DNA片段优秀测试题,文件包含同步讲义高中生物人教版2019必修第二册--34《基因通常是有遗传效应的DNA片段》讲义学生版docx、同步讲义高中生物人教版2019必修第二册--34《基因通常是有遗传效应的DNA片段》讲义教师版docx等2份试卷配套教学资源,其中试卷共37页, 欢迎下载使用。
高中生物人教版 (2019)必修2《遗传与进化》第4节 基因通常是有遗传效应的DNA片段巩固练习: 这是一份高中生物人教版 (2019)必修2《遗传与进化》第4节 基因通常是有遗传效应的DNA片段巩固练习,共14页。

