精品解析:青海省海东市第一中学2022-2023学年高二上学期期中地理试题(解析版)
展开海东市第一中学2022~2023学年度第一学期期中考试
高二地理
全卷满分100分,考试时间90分钟。
注意事项:
1.答卷前,考生务必将自己的姓名、准考证号填写在答题卡上,并将条形码粘贴在答题卡上的指定位置。
2.回答选择题时,选出每小题答案后,用铅笔把答题卡上对应题目的答案标号涂黑。如需改动,用橡皮擦干净后,再选涂其他答案标号。回答非选择题时,将答案写在答题卡上。写在本试卷上无效。
3.考试结束后,将本试卷和答题卡一并收回。
4.本卷主要考查内容:中图版必修第3册。
一、选择题:本大题共25小题,每小题2分,共50分。在每小题给出的四个选项中,只有一个选项是符合题目要求的。
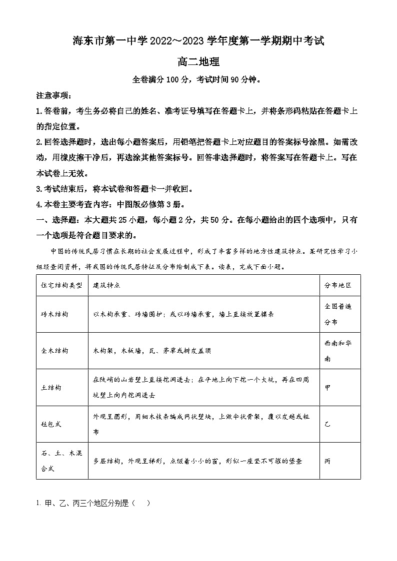
中国的传统民居习惯在长期的社会发展过程中,形成了丰富多样的地方性建筑特点。某研究性学习小组经查阅资料,将我国的传统民居特征及分布绘制成下表。读表,完成下面小题。
住宅结构类型
建筑特点
分布地区
砖木结构
以木构承重、砖墙围护;或以砖墙承重,墙上直接放置檩条
全国普遍分布
全木结构
木构架,木板墙,瓦、茅草或树皮盖顶
西南和华南
土结构
在陡峭的山岩壁上直接挖洞进去;在平地上向下挖一个大坑,再在四周坑壁上向内挖洞进去
甲
毡包式
外观呈圆形,用细木枝条编成网状壁块,上做伞状骨架,覆以皮越或粗布
乙
石、土、木混合式
多层结构,外观呈梯形,点缀着小小的窗,形似一座坚不可摧的堡查
丙
1. 甲、乙、丙三个地区分别是( )
A. 青藏高原、西北地区、云贵高原 B. 内蒙古高原、青藏高原、云贵高原
C. 黄土高原、内蒙古高原、青藏高原 D. 华北平原、内蒙古高原、云贵高原
2. 南方地区的砖木结构住宅一般比较高大,屋顶薄而轻巧。但在东南沿海某些地区的房屋建得却比较低矮,屋顶也盖得比较厚重,主要是因为沿海地区( )
A. 多地震 B. 多台风 C. 多暴雨 D. 气温低
3. 西南地区的全木结构住宅建筑特点及原因对应正确的是( )
A 居住层离地面高一防虫、蛇,防潮 B. 房屋窗口较大一增大阳光照射面积
C. 多采用落叶松一取材较方便 D. 屋顶斜度大一充分利用水资源
【答案】1. C 2. B 3. A
【解析】
【1题详解】
据表格信息可知,甲地区传统民居主要是利用当地的土质挖洞,可判断为黄土高原的窑洞;乙地区民居为毡包式,便于拆卸,主要是牧区,可判断为内蒙古高原;丙地区的民居呈多层结构,且窗户较小,保暖,可判断为高寒地区,即青藏高原。C正确、ABD错误。故选C。
【2题详解】
我国东南沿海地区夏秋季节多台风,台风一般会带来强风,因此某些地区的房屋建得却比较低矮,屋顶也盖得比较厚重;南方纬度低,气候较温暖;低矮的房屋和厚重的屋顶对防地震和防暴雨作用不大。B正确、ACD错误。故选B。
【3题详解】
我国西南各少数民族常依山面水建造木结构干栏式楼房,楼下空敞,楼上住人,主要是因为西南地区气候湿热,虫蛇较多,因此楼下堆放杂物或圈养牲畜,居住层在上,A正确;屋顶斜度大,主要是降水多,斜顶利于排水,D错误;西南地区主要是常绿林,C错误;房屋窗口较小不利于增大阳光照射面积,B错误。故选A。
【点睛】根据民居的用材判断气候特征:以砖土建造的砖墙结构民居主要分布在我国北方地区,一般来说气候相对干旱,降水偏少;以木结构为主的民居主要分布在西南地区,气候湿热;江南地区的民居主要是内部主体为木结构、外包酥墙体的砖木混合结构。例如我国新疆地区气候干旱、降水少,多以黏土制作的土坯墙、土块墙为主要材质的民居。
兰屿是位于我国台湾东南方向的一个小岛,面积约46平方千米,岛上丘陵起伏,海滨怪石林立。岛上的原住居民在山坡上营造一种“地窖式”民居(下图所示).房屋一般位于地面以下1.5-2米,屋顶仅高出地面0.5米左右,“主屋”屋顶两侧坡度差异明显,坡度较缓的一侧朝向海面。地下“主屋”所在坑边近处,常建有木制小亭。据此完成下面小题。
4. “地窖式”民居是对当地自然环境的适应,该建筑主要是因为当地( )
A. 降水丰富 B. 闷热潮湿空气 C. 海上的大风 D. 四季多海雾的环境
5. 建设“木制小亭”的原因是( )
A. 当地过于湿热 B. 为海上航行的船导航 C. 当地自然灾害频发 D. 为美观的需要
6. “主屋”屋顶坡度较缓的一侧朝向海面,其原因最可能是( )
A. 当地多暴雨,便于排水 B. 当地太湿热,便于通风透气
C. 房屋采光不好,为了采光的需要 D. 当地风力太大,削弱大风的影响
【答案】4. C 5. A 6. D
【解析】
【分析】
【4题详解】
由材料可知,“兰屿是位于我国台湾东南方向的一个小岛”,地处季风气候区。“房屋一般位于地面以下1.5-2米,屋顶仅高出地面0.5米左右”,“主屋”屋顶两侧坡度差异明显,坡度较缓的一侧朝向海面。可以看出房屋受风力影响小,可防范大风,尤其是海风带来的不利影响,C正确。地窖式民居不能防范丰富降雨带来的洪涝灾害,A错误。地窖式民居通风散热性能差,不能缓解闷热潮湿的气候,B错误。地窖式民居不能防范海雾,D错误。故选C。
【5题详解】
该地所处地区纬度低,气温高,气候湿热,木制小亭位于地面以上,风力较强,可以起到纳凉的作用,A正确。高度有限,不能起到引航的作用,B错误。木制小亭抗灾能力差,不能避灾,C错误。木制小亭观赏价值不高,D错误。故选A。
【6题详解】
“主屋”屋顶坡度较缓的一侧朝向海面,有利于减小海风的影响,避免大风对房屋的不利影响,D正确。坡度缓,不利于排水,A错误。坡度缓起不到通风透气的作用,B错误。屋顶并无天窗,无采光的作用,C错误。故选D。
【点睛】本题抓住该地位于我国台湾东南方向,受大风的影响强,房屋位于地面以下,可有效减轻大风的影响,而区域气候湿热,地下民居的通风散热性能较差,所以建造木制小亭以纳凉(注意图中门前有石质台阶通向木制小亭)。
下图是黄土高原某地等高线和黄土底面(基岩表面)等高线图。读图,完成下面小题。
7. 下列有关图中四地的叙述,合理的是( )
A. 甲地适宜进行新农村建设 B. 乙地较丙地更适宜发展林牧业
C. 丙地适宜开发梯田 D. 丁地水能资源丰富
8. 若该地壳稳定,一年后对甲地海拔重新测量,其海拔明显增加,则产生的原因最可能是( )
A. 乙地退耕还林 B. 丙地森林遭到砍伐
C. 丁地育林育草 D. 甲地林地遭到破坏
【答案】7. A 8. B
【解析】
【7题详解】
由等高线数值可知,甲地地形平坦开阔,与南北两侧相比,地势相对较低,可以建设新农村,A正确;相较丙地,乙地等高线稀疏,是缓坡,适宜建梯田,而丙地等高线密集,坡陡,容易发生水土流失,不宜修建梯田,比乙地更适合发展林牧业,BC错误;丁地位于山谷,地形相对平坦,落差小,水能资源不丰富,D错误。故选A。
【8题详解】
由等高线数值可知,图示甲是黄土塬下的一条沟,一年后对甲地海拔重新测量,其海拔明显增加,说明泥沙大量堆积。乙是缓坡,地形起伏小,退耕还林的可能性小,且退耕还林,减缓水土流失,最终沉积至甲地的泥沙减少,不会增加甲的高度,不符合题意,A错误;丙是沟谷地形,若森林遭到砍伐会加剧其水土流失,大量泥沙最终堆积至甲地,B正确;丁在沟谷最末端,育林育草会减少其水土流失量,不会增加甲的高度,C错误;甲本身是沟地,林地破坏,水土流失,会让甲地海拔更低,D错误。故选B。
【点睛】水土流失的原因可从自然原因和人为原因的角度进行分析。自然原因包括动力条件和地表条件。动力条件指的是降水量大,降雨强度大,使流水侵蚀作用强。地表条件包括地形地势、地表组成物质、地貌形态、植被状况等。一般而言,坡度大,地表物质疏松,植被覆盖率低,土壤易被侵蚀。人为原因主要指人类破坏植被、不合理的耕作制度、开矿等活动等改变了地表条件,使土壤易被侵蚀。
下面左图为田纳西河流域示意图,下右图为田纳西河流域的综合开发与治理示意图。据此完成下列小题。
9. 田纳西河流域( )
A. 全程可通航 B. 油气资源丰富
C. 径流总量小 D. 冬季温和湿润
10. 下图中a、b、c三处分别表示( )
A. 防洪、水电、养殖 B. 防洪、养殖、水电
C. 养殖、水电、防洪 D. 养殖、防洪、水电
11. 田纳西河流域在拥有众多水电站的基础下,仍建设大量火电站、核电站的主要目的是( )
A. 增强航运能力 B. 遏制电价
C. 保障电力供应 D. 提高水质
【答案】9. D 10. B 11. C
【解析】
【分析】
【9题详解】
田纳西河流域大部分可通航,A错;读图可知,流域天然气资源并不丰富,B错;流域冬春季节温和湿润,降水多,夏秋季节降水相对较少,径流总量大,C错,D正确,故选D。
10题详解】
a促使了其农业的现代化,应为防洪;c为冶金工业和电力工业提供了电力资源,应为水电;所以b应为养殖。故选B。
【11题详解】
田纳西河流域属亚热带季风性湿润气候,降水季节变化大,水电站发电量不稳定,季节变化大,故发展火电、核电可以保证枯水期电力供应,C正确;建设大量火电站、核电站并不能增强航运能力,也并不能提高水质,AD错;田纳西河流域电价较低,所以并不是为了遏制电价,B错。故选C。
【点睛】流域的开发建设一般以河流的利用与治理为核心,结合资源条件对流域进行综合开发,同时对流域的生态环境进行恢复治理。具体内容包括防洪、发电、航运、灌溉、水产、旅游和土地利用、提高水质等。在河流的不同河段,开发利用水资源的侧重点不同。一般情况下,中上游地面起伏大、河流流量大的地区,主要开发水能资源;中下游地形平坦、水流平缓、河道宽阔、流量稳定的地区开发内河航运。
下图示意湖南省粮食总产量变化(1949~2003年)。读图,完成下面小题。
12. 与东北三省相比,湖南省粮食生产的主要自然优势是( )
A. 水源丰富 B. 地形平坦 C. 热量充足 D. 土壤肥沃
13. 1997~2003年,湖南省粮食产量发生变化的主要原因是( )
A. 洪涝灾害的影响 B. 城市扩张,耕地减少
C. 机械化水平的提高 D. 科技投入不足
14. 东北地区和湖南省农业生产面临的共同生态环境问题有( )
①土地荒漠化②水土流失③土壤次生盐渍化④湿地遭破坏
A. ①② B. ①③ C. ②④ D. ③④
【答案】12. C 13. B 14. C
【解析】
【12题详解】
与纬度高、热量条件不足的东北三省相比,位于南方地区的湖南省粮食生产的自然优势是纬度低,气温高,热量充足,C正确。东北和湖南同属季风气候区,水源都较丰富,湖南不占优势,A错误;与东北三省平坦的地形相比,湖南省位于长江中下游平原,不占优势,B错误;与东北三省的黑土相比,湖南省的土壤肥力不占优势,D错误。故选C。
【13题详解】
1997年后湖南省粮食产量出现下降趋势,是因为城市化建设导致耕地面积减少,再加上农业生产结构调整导致粮食种植比例下降,都使粮食种植面积缩小,产量下降,B正确;洪涝灾害会导致粮食产量产生波动,但不会导致多年呈下降的趋势,A错误;机械化水平不会导致多年呈下降的趋势,C错误;1997~2003年较之前科技投入增多,D错误。故选B。
【14题详解】
东北地区面临的生态环境问题主要是土地荒漠化、水土流失、森林和湿地遭破坏等;湖南省面临的生态环境问题主要是水土流失、湖泊面积减少(湿地遭破坏)等,②④正确、①③错误,C正确、ABD错误。故选C。
【点睛】影响农业区位的因素:1、自然条件——气候、地形、土壤、水源;社会经济条件——市场、交通运输、政策、科技、劳动力价格等。气候——热量、光照、降水、昼夜温差等气候因素。地形——平原地区适宜发展耕种业、山地适宜发展畜牧业。土壤——作物生长的物质基础,不同的土壤种类,适宜生长不同的作物。水源——对农业特别是灌溉农业和绿洲农业的影响大。市场——市场的需求量最终决定了农业生产的类型和规模。交通——农业选择必须充分考虑当地的运输条件。政策——世界各国的农业,都受到国家政策以及政府干预手段的影响。科技——科学技术主要通过影响其他区位条件来影响农业区位。劳动力——劳动力素质的高低和数量的多少也会影响农业区位。工农业基础——一个地区工业基础和农业基础的好坏在一定程度上对农业区位都会造成影响。
资源型城市是以表地区矿产、森林等自然资源的开采、加工为主导产业的城市类型,以矿石开采、加工、冶炼为主导产业的矿业城市是典型的资源型城市。目前,我国的资源型城市正在面临着痛苦的转型。据此完成下面小题。
15. 下列以煤炭资源开采、加工为主导产业的资源型城市是
A. 佳木斯 B. 大庆 C. 攀枝花 D. 大同
16. 矿业城市在发展过程中出现的主要环境问题是
A. 环境污染严重 B. 绿地面积减小 C. 地质灾害频发 D. 水土流失加剧
17. 为促进资源型城市经济结构转型,政府应该
A. 严格禁止资源开采 B. 倡导实施清洁生产
C. 积极发展新兴产业 D. 建立太强产业园区
【答案】15. D 16. A 17. C
【解析】
【分析】本题主要考查资源城市发展过程当中存在的问题和解决的措施,学生要熟悉我国主要的资源城市,掌握资源城市发展过程当中出现的环境问题,掌握资源型城市经济转型的措施。
【15题详解】
佳木斯煤炭资源缺乏,不可能成为以煤炭资源开采、加工为主导产业城市,A错;大庆为石油城市,B错;攀枝花是钢铁城市,C错;大同煤炭资源丰富,是以煤炭资源开采、加工为主导产业的资源型城市,D对。所以选D。
【16题详解】
矿业城市在发展过程中会向环境当中排放出大量的废弃物,导致环境污染严重,A对;在发展的过程当中如果注意环境保护,同时加强土地复垦工作,对绿地面积影响较小,B错;如果注意职位保护,那么对地质灾害和水土流失影响较小,CD错。所以选A。
【17题详解】
严格禁止资源开采不利于经济发展,A错;倡导实施清洁生产不能促进资源型城市经济结构转型,B错;积极发展新兴产业,进行产业结构调整,能促进资源型城市经济结构转型,C对;只是建立产业园区不行,重要是如何为产业园区进行产业定位,要统一的科学规划以及准确的产业定位,搞好招商引资工作,D错。所以选C。
江苏省社会科学院的《推进江苏以人为核心的新型城镇化的重点和难点问题研究》认为,多年来规模与速度导向下的城镇化之路也使得江苏省面临城镇化质量不高、资源环境恶化、社会矛盾增多等问题。据此完成下面小题。
18. 江苏推进以人为核心的新型城镇化的目的是( )
A. 减少特大城市数量 B. 提升区域城市化质量 C. 杜绝城市化问题 D. 改善城市生态环境
19. 江苏推进以人为核心的新型城镇化的合理措施是( )
A. 苏北发展大型工矿城市 B. 将南京建设成一线城市
C. 苏南发展有水乡特色的小城镇 D. 苏中积极发展特大城市
【答案】18. B 19. C
【解析】
【18题详解】
江苏省推进以人为核心的新型城镇化主要是为了解决城镇化质量不高、资源环境恶化、社会矛盾增多等问题。其中改善城市生态环境是提升区域城市化质量的一个方面。故B选项正确。
【19题详解】
苏南具有江南典型的水乡底蕴,可以因地制宜发展具有水乡特色的新型小城镇。故C选项正确。
【点睛】该题主要考查城镇化的有关问题。通过材料“多年来规模与速度导向下的城镇化之路也使得江苏省面临城镇化质量不高、资源环境恶化、社会矛盾增多等问题”获取相关信息,结合所学知识分析即可。难度一般。
下图示意某软件的主界面,该软件能够为用户提供公交车实时位置和实时路况信息。据此完成下面小题。
20. 图示软件中公交车实时位置的确定主要利用的地理信息技术是
A. 地理信息系统 B. 遥感
C. 全球定位系统 D. 因特网
21. 下列关于上述地理信息技术用途,说法错误的是( )
A. 对失事飞机进行及时救援 B. 飞机飞行表演时保持间距
C. 地质勘探者回顾考察线路 D. 游客规划旅游线路
【答案】20. C 21. D
【解析】
【20题详解】
用户通过软件确定公交车的实时位置,关键在于确定公交车的位置,位置信息的获取主要利用了GPS的定位功能,GIS适用于数据分析及区域定位,遥感用于影像的获取,因特网用于信息传播,所以正确答案选C。
【21题详解】
结合上题可知,“上述地理信息技术”为GPS。GPS可以确定失事飞机的位置,从而有利于对失事飞机进行及时救援,缩小搜索范围,及时提供救援;在表演飞机上安装GPS,飞机在高速飞行表演时能够更好地保持间距,避免撞机;GPS可以记录一段时间的行进线路,地质勘探者可以及时回顾考察线路;游客规划旅游线路需要借助GIS,GPS不具备此功能。据此分析选D。
【点睛】地理信息技术比较:
RS主要适用于影像的获取及动态追踪等情境。GIS适用于数据分析及区域定位。GPS则适用于导航定位,注意GPS是点定位。
读黑龙江某县森林火灾影像图,完成下面小题。
22. 获取图示信息所采用的主要地理信息技术是( )
A. RS B. GIS C. GPS D. 数字地球
23. 利用该技术可以( )
A. 判定火灾发生的具体原因 B. 估算火灾造成的经济损失
C. 发现起火点并分析火势蔓延方向 D. 确定火灾中心的三维坐标
【答案】22. A 23. C
【解析】
【22题详解】
该图为火灾遥感图像,获取其信息主要依靠遥感技术,即RS,RS可用来分辨地物,即识别火灾范围和未发生森林火灾的区域,A正确;GIS侧重的是收集数据后对数据进行分析和查询,B错误;GPS主要为获取某地的经度、纬度和海拔,C错误;“数字地球”就是数字化的地球,是一个地球的数字模型,它是利用数字技术和方法将地球及其上的活动和环境的时空变化数据,与获取图示火灾信息无关,D错误。故选A。
【23题详解】
由图可知,遥感技术可以分辨地物,能及时地发现起火点并分析火势蔓延方向,无法判定火灾发生的具体原因,A错误,C正确;估算火灾造成的经济损失主要由地理信息系统(GIS)完成,确定三维坐标是GPS的功能,BD错误。故选C。
【点睛】 GIS是专门处理地理空间数据的计算机系统,称为地理信息系统,可用来借助计算机系统进行分析和查询工作;RS是人们在航空器(如飞机、高空气球)或航天器(如人造卫星、航天飞机)上利用一定的技术装备,对地表物体进行远距离的感知,主要可以分辨地物;GPS是利用卫星,在全球范围内适时进行导航、定位的系统,主要为获取某地的精度、纬度和海拔。
通过小型无人直升机低空喷洒农药是智慧农业的重要表现,主要构件为:无人直升机、遥控器、地面控制系统三部分组成,可以根据后台提供的农田分布和作物叶冠数据昼夜不间断均匀喷洒农药。读无人机喷洒农药图,完成下面小题。
24. 农田分布和作物叶冠数据的分析依赖于( )
A. GPS B. RS C. GIS D. GPS和RS
25. 无人机喷洒农药相对人工而言突出的优点是( )
A. 生产效率更高 B. 农药喷洒均匀 C. 适应能力更强 D. 避免人员中毒
【答案】24. C 25. A
【解析】
【24题详解】
2根据所学知识并结合题干关键词“分析”可知,对农田信息分布以及作物林冠数据的分析,主要依赖于地理信息系统技术(GIS),C正确。GPS主要用于点状地理事物的定位与导航,RS主要用于地理信息的获取,A、B、D错误。故选C。
【25题详解】
相比于人工而言,无人机喷洒农药可以根据后台提供的农田分布和作物林冠数据进行昼夜不间断均匀喷洒,其生产效率更高,人工喷洒农药也较为均匀,但是生产效率更低,A正确、B错误。无人机低空喷洒对地形、植被分布等要求较高,相比而言,人工喷洒的适应能力更强,C错误。无人机喷洒农药可以避免人员中毒,但不是其突出优点,D错误。故选A。
【点睛】地理信息技术的应用的领域主要表现为:遥感在资源普查、环境和灾害监测中的应用(可对农作物进行估产、有助于防灾减灾);全球定位系统在定位导航中的应用(主要用于位置方面的定位和导航);地理信息系统在城市管理中的功能(用于城市的信息管理与服务、交通道路管理、环境管理以及城市规划、防灾减灾等)。
二、非选择题:共50分。
26. 读我国东部季风区域及四个不同城市的气候资料图,完成下列要求。
(1)说明东部季风区中南、北方划分的界线及其该界线的地理意义(至少答出三点)。
(2)选择南方区或北方区,说明区域内所包含的主要地形区。
【答案】(1)界线:秦岭一淮河。地理意义:冬季0℃等温线;800mm等降水量线;亚热带与暖温带分界线;湿润区与半湿润区分界线;水田与旱地分界线等。
(2)南方区:四川盆地;东南丘陵;云贵高原;长江中下游平原;珠江三角洲平原。
或北方区:东北平原;华北平原;黄土高原。
【解析】
【分析】本大题以“我国东部季风区域及四个不同城市的气候资料图”为材料设置试题,涉及我国南方和北方划分的界线及其该界线的地理意义、南方区或北方区内所包含的主要地形区等相关内容,考查学生获取和解读地理信息,调动和运用地理知识和基本技能,描述和阐释地理事物、基本原理与规律的能力,体现综合思维、区域认知的地理核心素养。
【小问1详解】
根据课本内容可知,我国东部季风区中南、北方划分的界线秦岭一淮河一线,秦岭一淮河是800毫米年等降水量线的界线,是湿润和半湿润地区的分界线,是1月0°C等温线的界线,是河流有无冰期的分界线,是暖温带和亚热带的分界线,是亚热带季风气候和温带季风气候的分界线,是南方地区和北方地区的分界线, 是亚热带常绿阔叶林和温带落叶阔叶林的分界线,是黄河和长江的分水岭,是水田和旱地的分界线等。
【小问2详解】
根据上题可知,我国南北方的分界线是秦岭一淮河一线,秦岭—淮河一线以北是北方地区,北方地区的地形是以高原、平原和山地为主,其中高原主要是黄土高原,平原主要是东北平原和华北平原,山地主要有大兴安岭、小兴安岭、长白山地、太行山脉等;秦岭—淮河一线以南是南方地区,南方地区的地形复杂多样,其中高原主要是云贵高原,平原主要是长江中下游平原和珠江三角洲平原,盆地主要是四川盆地,丘陵主要是东南丘陵,山地主要有武夷山脉、南岭、雪峰山等
27. 阅读图文材料,完成下列要求。
我国是世界上水土流失较严重的国家之一,三峡库区又是我国水土流失较为严重的地区之一,其水土流失面积达5.1万km2,每年流失的泥沙总量达1.4亿吨,占长江上游泥沙的26%。下表为三峡库区相关数据表。
土地面积(万km2)
耕地面积(万km2)
人口密度(人/km2)
坡耕地约占耕地面积(%)
森林覆盖率(%)
大于15°
大于25°
平均
沿江两岸
8.41
1.26
220
56.7
24
21.7
<5
备注
山地、丘陵占90%以上
质地黏重,透水性差
全国平均140
增加1人需增加坡耕地1300~1700m2
水库安全要求的覆盖率35%~40%
(1)分析三峡库区水土流失严重原因。
(2)列举三峡库区严重水土流失的危害。
(3)为治理水土流失,三峡库区可采取哪些工程措施?
【答案】(1)地形崎岖,地表水汇水速度和流速快,侵蚀作用强;亚热带季风气候,降水量大且暴雨集中;土壤质地黏重,透水性差,易产生地表径流;人口过多,人地矛盾突出,生产方式较落后,生产水平低下;坡耕地多,垦殖率高,耕作方式落后;植被破坏严重
(2)土层瘠薄,土壤肥力衰退,土地生产力下降;旱洪灾害频繁;塘库泥沙淤塞,影响工程效益。
(3)兴建一批中小型水利骨干工程和水保工程;在丘陵缓坡地段建成石坎梯田,减缓坡面坡度,减少地表径流;修建蓄清排浑工程,减轻三峡库区泥沙淤积。
【解析】
【分析】本大题以三峡库区水土流失的相关数据表为材料设置试题,涉及水土流失的原因、危害、防治措施等知识点,考查学生对相关知识的掌握程度,获取和解读地理信息、调动和运用地理知识、论证和探讨地理问题的能力,考查区域认知、综合思维、人地协调观等地理学科核心素养。
【小问1详解】
水土流失严重,即流水侵蚀强烈,可从自然原因和人为原因进行分析,自然原因包括流水的侵蚀作用和土壤性质,人类活动主要通过改变土壤性质影响水土流失。由表格信息可知,三峡库区内,山地、丘陵占90%以上,地形崎岖,地表水汇水速度和流速快,侵蚀作用强;三峡库区位于亚热带季风气候区内,夏季降水量大且暴雨集中,雨水冲刷作用强,地表径流侵蚀作用强;由表格信息可知,三峡库区内,土壤质地黏重,透水性差,雨水难以下渗,易产生地表径流;三峡库区内,植被覆盖率低,植被破坏严重,保持水土能力弱;由表格信息可知,三峡库区人口密度大于全国平均水平,人口过多,人地矛盾突出,生产方式较落后,生产水平低下;当地山地、丘陵广布,坡耕地多,垦殖率高,耕作方式落后,植被破坏严重,加剧了当地的水土流失。
【小问2详解】
水土流失,表层肥沃土壤先流失,造成土层瘠薄,土壤肥力衰退,土地生产力下降;水土流失,导致当地植被覆盖率进一步降低,植被涵养水源能力减弱,旱洪灾害频繁;流失的土壤在下游塘库淤塞,影响各类水土保持工程的效益。
【小问3详解】
当地可采取的工程措施可从减少地表径流、减少土壤流失、减轻库区淤积等角度进行分析。可兴建一批中小型水利骨干工程和水保工程,减少水土流失量;可在丘陵缓坡地段建成石坎梯田,减缓坡面坡度,减少地表径流,同时促进泥沙就地沉积;可修建蓄清排浑工程,减轻三峡库区等水利工程的泥沙淤积,进一步发挥工程效益。
28. 阅读图文资料,完成下列要求。
地处重庆渝北区石船镇西部的铜锣山北段,海拔512~718米,森林覆盖率达80%,夏季气温比重庆主城区低5~10℃。20世纪70年代开始,该地进行大规模碎石开采,高峰期碎石企业达50余家,运输、车辆维修、餐饮服务等行业蓬勃发展。2011年后铜锣山矿区逐渐被关停,遗留下39个巨型矿坑。
2014年石船镇启动铜锣山废弃矿区综合开发项目,计划历时10年打造“铜锣山矿山遗址公园”,拟构建一个集文化创意、科普教育、休闲观光、生态农业、矿坑酒店、智能养老为一体的观光度假区。下图示意“铜锣山矿山遗址公园”所在位置及范围。
(1)分析铜锣山碎石矿兴起与衰落的原因。
(2)说明铜锣山废弃矿区综合开发的有利条件。
(3)简析铜锣山废弃矿区再开发的意义。
【答案】(1)兴起原因:区域经济发展,碎石需求量大;促进相关产业集聚,社会经济效益高。
衰落原因:碎石开采产生噪音、粉尘、水体等污染;地表破坏严重,区域生态恶化;(崩塌、滑坡等)地质灾害增加。
(2)矿区遗址景观独特;废弃矿区土地开发成本低;临近城市主城区,客源丰富;陆、空交通便利;森林覆盖率高,气候舒适,环境优美。
(3)充分利用废弃土地,缓解用地压力;带动基础设施建设的投资,提供就业岗位;积极发展多元产业,创造新的经济增长点;矿区生态复绿,改善区域生态环境。
【解析】
【分析】本题以铜锣山废弃矿区为载体,考查了铜锣山碎石矿兴起和衰落的原因、铜锣山废弃矿区的综合开发条件及意义等知识。旨在考查考生获取和解读地理信息,调动和运用地理知识,描述和阐释地理事物、地理基本原理与规律,论证和探讨地理问题的能力。考查的核心素养是人地协调观、综合思维、区域认知和地理实践力。
【详解】(1)铜锣山碎石矿兴起的原因可从市场需求、经济效益等方面回答;衰落原因可从污染严重、生态恶化、地质灾害等方面回答。兴起原因:随着铜锣山区域经济发展,各项各业的建设对碎石需求量大增;该地石料丰富,便于开采;离城区近,运输方便;碎石的开采能促进相关产业集聚,社会经济效益高。衰落原因:碎石的开采成本较高;污染严重,开采过程中会产生噪音、粉尘、水体等污染;碎石的开采要开挖地表,会破坏植被,导致生态环境恶化;大量破坏地表,还会引发崩塌、滑坡等地质灾害。
(2)结合材料可知,废弃矿区开发主要发展旅游业。应从旅游资源、交通、旅游市场距离和环境等方面说明有利条件。据材料可知,铜锣山废弃矿区临近城市主城区,客源丰富;矿区遗址景观独特;废弃矿区土地开发成本低;临近机场、交通干线,陆、空交通便利;据材料“地处重庆渝北区石船镇西部的铜锣山北段,海拔512~718米,森林覆盖率达80%,夏季气温比重庆主城区低5~10℃。”可知,该地森林覆盖率高,气候舒适,环境优美。
(3)铜锣山废弃矿区再开发的意义可从对土地利用、就业、旅游、生态环境等方面的影响回答。土地利用:可充分利用废弃土地,缓解用地压力,减缓人地矛盾;就业:废弃矿区再开发可带动基础设施建设的投资,提供就业岗位,促进当地居民就业;旅游:矿区遗址景观独特,在发展旅游业的基础上,积极发展多元产业,可创造新的经济增长点;生态环境:矿区生态复绿,可改善区域生态环境。
29. 阅读图文材料,完成下列要求。
茶树为多年生常绿木本植物,喜欢温暖湿润气候;适宜生长温度为年均温15~25℃,年降水量需在1000mm以上;喜光耐阴,适宜在漫射光下生长。抗涝、抗寒能力较差。中华人民共和国成立前,茶树种植的北界为秦岭—淮河一线;现在,秦岭—淮河一线以北的山东、江苏也有大量种植。下图为山东省地形及茶树种植界线示意图。
(1)从气候变化、技术、市场角度,简述我国茶树种植范围不断向北扩大的原因。
(2)甲地是山东省著名的茶叶生产基地,分析该地种植茶树的优势自然条件。
(3)简述山东省在丘陵、山地推广茶树种植对当地的有利影响。
【答案】(1)全球气候变暖,北方地区热量条件不断改善;人们改进栽培技术,改良茶树品种,使茶树对气候的适应能力不断增强;茶叶市场的不断扩大。
(2)地处夏季风的迎风坡,降水丰沛;位于山东半岛南部沿海,冬季受寒潮的影响较小,气候较温暖;受海洋影响大,山上多云雾,强光照射少,茶叶质量好;地形为山地、丘陵,坡度较大,易排水。
(3)有利于增加就业岗位,安排农村剩余劳动力;有利于提高土地生产力,促进经济发展;有利于提高植被覆盖率,减少水土流失等。
【解析】
【分析】本题以山东省茶树为材料,涉及农业区位因素以及农业发展对区域影响的相关知识,考查学生材料信息提取能力、地理知识调用分析能力,体现了区域认知、综合思维以及地理实践力的地理学科核心素养。
【小问1详解】
阅读材料可知,茶叶适合生长在亚热带地区,育种技术的进步及农业科技的发展扩大了茶树的种植范围;全球气候变暖也改变了我国北方地区的热量条件,达到了茶树生长的热量需求;随着经济发展水平的提高,人们的收入水平提高,茶叶的市场不断扩大。
【小问2详解】
读图可知,甲地地处山东半岛南部沿海,受海洋影响大,降水丰富;该地地处夏季风迎风坡,多地形雨,降水较多;该地地处丘陵山地的东南侧,该地冬季盛行西北风,受冬季风影响较小,冬季气温温和;冬季受海洋影响,降温慢,温度高;山地丘陵地形,坡度较大,易排水,不易积水。
【小问3详解】
茶树种植提高单位面积产值,促进当地经济发展;经济发展对劳动力需求增加,能够提供大量就业岗位,促进当地居民就业,提高当地居民收入;种植茶树增加植被覆盖率,有利于保持水土,保护生态环境等。
精品解析:山东省聊城第一中学2022-2023学年高二上学期期中地理试题(解析版): 这是一份精品解析:山东省聊城第一中学2022-2023学年高二上学期期中地理试题(解析版),共24页。试卷主要包含了选择题,海蚀拱桥等是海浪侵蚀作用形成的,综合题等内容,欢迎下载使用。
精品解析:浙江省台州八校联盟2022-2023学年高二上学期期中联考地理试题(解析版): 这是一份精品解析:浙江省台州八校联盟2022-2023学年高二上学期期中联考地理试题(解析版),共17页。试卷主要包含了考试结束后,只需上交答题纸, 孟晚舟抵达深圳时的北京时间, 上图中示意的风为, 风形成的直接原因是等内容,欢迎下载使用。
精品解析:甘肃省天水市秦安县第四中学2022-2023学年高二上学期期中地理试题(解析版): 这是一份精品解析:甘肃省天水市秦安县第四中学2022-2023学年高二上学期期中地理试题(解析版),共13页。试卷主要包含了选择题,填空题等内容,欢迎下载使用。

