2022青海省海东市高二下学期期末地理试题含解析
展开海东市2021~2022学年第二学期学业水平测试
高二地理试卷
一、选择题:本卷共22小题,每小题2分,共44分。在每小题给出的四个选项中,只有一项是符合题目要求的。
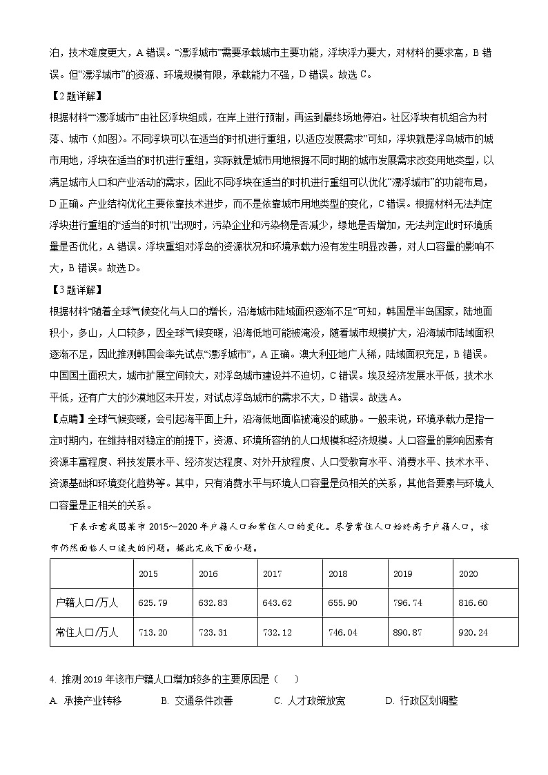
随着全球气候变化与人口的增长,沿海城市陆域面积逐渐不足。某国计划在沿海建造“漂浮城市”代替传统的填海造陆方式。“漂浮城市”由社区浮块组成,在岸上进行预制,再运到最终场地停泊。社区浮块有机组合为村落、城市(如图)。不同浮块可以在适当的时机进行重组,以适应发展需求。据此完成下面小题。
1. 与传统填海造陆相比,“漂浮城市”( )
A. 设计难度小 B. 材料要求低
C. 生态影响小 D. 承载能力强
2. 不同浮块在适当的时机进行重组,能够优化“漂浮城市”的( )
A. 环境质量 B. 人口容量
C. 产业结构 D. 功能布局
3. 推测率先试点“漂浮城市”的国家是( )
A. 韩国 B. 澳大利亚 C. 中国 D. 埃及
【答案】1. C 2. D 3. A
【解析】
1题详解】
与传统填海造陆相比,“漂浮城市”对海洋生物栖息的环境影响小,可以减少对原有海洋生态环境的破坏,C正确。根据材料““漂浮城市”由社区浮块组成,在岸上进行预制,再运到最终场地停泊。社区浮块有机组合为村落、城市(如图)”可知,与传统填海造陆相比,“漂浮城市”根据需求进行分块设计建造再入海停泊,技术难度更大,A错误。“漂浮城市”需要承载城市主要功能,浮块浮力要大,对材料的要求高,B错误。但“漂浮城市”的资源、环境规模有限,承载能力不强,D错误。故选C。
【2题详解】
根据材料““漂浮城市”由社区浮块组成,在岸上进行预制,再运到最终场地停泊。社区浮块有机组合为村落、城市(如图)。不同浮块可以在适当的时机进行重组,以适应发展需求”可知,浮块就是浮岛城市的城市用地,浮块在适当的时机进行重组,实际就是城市用地根据不同时期的城市发展需求改变用地类型,以满足城市人口和产业活动的需求,因此不同浮块在适当的时机进行重组可以优化“漂浮城市”的功能布局,D正确。产业结构优化主要依靠技术进步,而不是依靠城市用地类型的变化,C错误。根据材料无法判定浮块进行重组的“适当的时机”出现时,污染企业和污染物是否减少,绿地是否增加,无法判定此时环境质量是否优化,A错误。浮块重组对浮岛的资源状况和环境承载力没有发生明显改善,对人口容量的影响不大,B错误。故选D。
【3题详解】
根据材料“随着全球气候变化与人口的增长,沿海城市陆域面积逐渐不足”可知,韩国是半岛国家,陆地面积小,多山,人口较多,因全球气候变暖,沿海低地可能被淹没,随着城市规模扩大,沿海城市陆域面积逐渐不足,因此推测韩国会率先试点“漂浮城市”,A正确。澳大利亚地广人稀,陆域面积充足,B错误。中国国土面积大,城市扩展空间较大,对浮岛城市建设并不迫切,C错误。埃及经济发展水平低,技术水平低,还有广大的沙漠地区未开发,对试点浮岛城市的需求不大,D错误。故选A。
【点睛】全球气候变暖,会引起海平面上升,沿海低地面临被淹没的威胁。一般来说,环境承载力是指一定时期内,在维持相对稳定的前提下,资源、环境所容纳的人口规模和经济规模。人口容量的影响因素有资源丰富程度、科技发展水平、经济发达程度、对外开放程度、人口受教育水平、消费水平、技术水平、资源基础和环境变化趋势等。其中,只有消费水平与环境人口容量是负相关的关系,其他各要素与环境人口容量是正相关的关系。
下表示意我国某市2015~2020年户籍人口和常住人口的变化。尽管常住人口始终高于户籍人口,该市仍然面临人口流失的问题。据此完成下面小题。
2015
2016
2017
2018
2019
2020
户籍人口/万人
625.79
632.83
643.62
655.90
796.74
816.60
常住人口/万人
713.20
723.31
732.12
746.04
890.87
920.24
4. 推测2019年该市户籍人口增加较多的主要原因是( )
A. 承接产业转移 B. 交通条件改善 C. 人才政策放宽 D. 行政区划调整
5. 下列城市中,户籍人口、常住人口的变化与表中城市相符的最可能是( )
A. 济南 B. 广州 C. 上海 D. 银川
【答案】4. D 5. A
【解析】
4题详解】
读表可知,2018年以前该市户籍人口和常住人口增加约10万左右人口,而2019年较2018年户籍人口增加了约140.84万人,常住人口增加了约144.83万人,人口增加迅速,这种现象产生的原因最可能是行政区划调整所致,承接产业转移、交通条件改善、人才政策放宽等都不可能使人口在一年中突然增加上百万人口,D正确,ABC错误。故选D。
【5题详解】
读图并结合材料可知,该市常住人口始终高于户籍人口,说明是人口迁入的城市,因此不可能是西部的银川市,银川市人口迁出较多,且银川市人口较少,D错误;广州和上海都是东部一线城市,常住人口和户籍人口都超过1000多万,而且常住人口远超过户籍人口,BC错误;济南是东部省会城市,常住人口高于户籍人口,而且山东省近年发展较快的城市是青岛,流入省会济南的人口较少,与表中城市相符的最可能是济南市,A正确。故选A。
【点睛】影响人口迁移的因素自然环境因素:气候、水源、土壤、矿产资源、自然灾害;经济因素(主导):① 经济发展水平 ②交通和通讯的发展;社会因素:政策、战争、社会变革、宗教信仰、文化教育的发展、家庭和婚姻。
黄菇为天然草场上生长的野生植物,适宜生长在海拔3000~3600m的山坡草地及天然草甸上。青海省祁连县是黄菇的著名产区,所产黄菇个大、肉厚,被誉为“草原仙菇”。祁连黄菇一般在夏、秋两季采摘,采摘后洗净,用线绳串成项链状,经自然光照晒干后储存,食用时用冷水泡发。下图示意祁连县的位置。据此完成下面小题。
6. 祁连山为祁连县黄菇生长提供的有利自然条件是( )
①提供优质水源②昼夜温差较小③隔绝害虫入侵④拦截风沙
A. ①② B. ①④ C. ②③ D. ③④
7. 与夏季采收黄菇相比,秋季采收黄菇更需要关注预防( )
A. 烈日 B. 风沙 C. 暴雨 D. 霜冻
8. 祁连黄菇销往全国主要通过( )
A. 公路运输、铁路运输 B. 铁路运输、航空运输
C. 航空运输、公路运输 D. 水路运输、铁路运输
【答案】6. B 7. D 8. A
【解析】
【6题详解】
祁连县黄菇水源来自高山冰雪融水,水质优良,①正确;该地区气候干旱,晴天多,昼夜温差大,②错误;害虫较少,但不能隔绝,③错误;祁连山走向为西北-东南走向,祁连县位于祁连山南坡,阻挡东北部风沙入侵,④正确。综上所述,B符合题意,排除ACD。故选B。
【7题详解】
夏季比秋季太阳高度角大,夏季比秋季阳光强烈,A错误;有祁连山阻挡沙源,风沙少,B错误;夏季更易形成暴雨,C错误;秋季太阳直射点开始向南半球移动,气温逐渐降低,易受北方冷空气影响形成霜冻,D正确。故选D。
【8题详解】
祁连黄菇不易腐烂、不急需,航空运输运费高,BC错误;该地区地势起伏大,河运不发达,D错误;公路运输、铁路运输运费适中,随着西部大开发,该地区公路运输、铁路运输越来越发达,A正确。故选A。
【点睛】1、铁路具有运量大、运费低、速度快、连续性好、安全可靠、受气候影响小等特点,适合运输大宗、笨重、长途货物等。2、公路具有运量小、运费高、速度快、最为机动灵活等特点,适合运输短途、量小、易变质的货物、鲜货等。3、水运具有运量最大、运费最低、速度最慢、受气候影响大等特点,适合运输运距远、运量大、时间宽松的大宗货物等。4、航空具有运量小、运费最高、速度最快等特点,适合运输运距远、贵重、急需、量少、时间紧的货物等。5、管道具有运量大、运费低、最具连续性、可昼夜运输、投资小、占地少、便于管理、安全可靠、受气候影响小等特点,适合运输液体、气体等。
印度尼西亚是东南亚经济总量和人口数量最大的国家。2018年11月,位于芝卡朗港口的Y工厂正式投入运营,这是中国M集团在东南亚建立的首个乳制品生产基地。该工厂采用本地和大洋洲的优质奶源,应用国际领先技术生产,产品深受消费者欢迎。据此完成下面小题。
9. M集团在东南亚首选在印度尼西亚建立乳制品生产基地,其主要考虑的因素有( )
①气候条件②消费市场③原料④基础设施
A. ①② B. ①④ C. ②③ D. ③④
10. 该集团在东南亚建立乳制品生产基地,这启示中国乳制品企业发展应( )
A. 依赖国际奶源 B. 共享全球资源 C. 扎根国际市场 D. 延长产业链
【答案】9. C 10. B
【解析】
【9题详解】
由材料“印度尼西亚是东南亚经济总量和人口数量最大的国家。”可知,印度尼西亚消费市场广,②正确;由材料“该工厂采用本地和大洋洲的优质奶源,应用国际领先技术生产,产品深受消费者欢迎。”可知,选在印度尼西亚建立乳制品生产基地,原料来源丰富,距离原料地近,运输成本低,③正确;印度尼西亚位于热带地区,属于热带雨林气候,全年高温多雨,不利于乳产品的保存,不是考虑气候条件,①错误;印度尼西亚是发展中国家,交通等基础设施条件较差,不是其主要考虑因素,④错误。综上所述,C正确,ABD错误。故选C。
【10题详解】
由材料“该工厂采用本地和大洋洲的优质奶源,应用国际领先技术生产,产品深受消费者欢迎”可知,该集团在东南亚建立乳制品生产基地,这启示中国乳制品企业发展应共享全球资源,B正确;不能完全依赖国际奶源,我们本国也有优质奶源生产基地,我国经济发展迅速,人口众多,消费市场广大,不能扎根国际市场,可以利用国内和国际两种资源和两种市场,AC错误。不能体现延长产业链,D错误。故选B。
【点睛】产业转移原因:①降低成本:原材料价格、工资和地价水平、公用事业费用等方面的区域差异,导致产业向低成本地区转移。②开拓市场③降低内部交易成本。影响:促进欠发达地区的经济发展,缩小区域差异。同时也会带来环境污染加重等问题。
仰天湖大草原位于湖南南部,海拔1350m,以死火山口湖为核心,在附近山脊、山坡上形成茂盛的山地草原。山脚处1月平均气温约8℃。下图示意仰天湖大草原景观。据此完成下面小题。
11. 仅考虑热量条件,仰天湖大草原的理论植被类型最可能是( )
A. 热带季雨林 B. 亚寒带针叶林
C. 温带落叶阔叶林 D. 亚热带常绿阔叶林
12. 推测仰天湖出现山地草原景观的主要影响因素有( )
①风速②土壤③降水④光照
A. ①② B. ①④ C. ②③ D. ③④
【答案】11. C 12. A
【解析】
【11题详解】
由材料可知,仰天湖大草原位于湖南南部,海拔1350m,山脚处1月平均气温约8℃,山麓为亚热带常绿阔叶林,根据气温垂直递减率计算可知山顶的1月平均气温约是-0.1℃,从热量条件考虑,则仰天湖大草原的理论植被类型最可能是温带落叶阔叶林,C正确,ABD错误。故选C。
【12题详解】
草原景观多形成于半干旱干旱地区,水分不足的区域。仰天湖大草原位于湖南南部,从大的尺度来看,其属于亚热带季风气候,降水丰沛;从小尺度来看,位于湖泊周围,空气湿润,降水丰富,③错误;仰天湖大草原位于山脊、山坡,海拔高,坡度大,土壤易流失,摩擦力小,风速大,有机质积累少,土壤贫瘠,①②正确;山脊山坡,光照条件好,④错误。综上所述,A正确,BCD错误。故选A。
【点睛】影响山体垂直自然带分布海拔高度的因素:1、山体所在纬度——同类自然带的分布,纬度低,海拔高;纬度高,海拔低。2、坡向——同一山体,同类自然带分布阳坡低,阴坡高;迎风坡(降水量多)低,背风坡(降水量少)高。
冻融侵蚀是造成季节性冻土区河流堤岸坍塌的重要原因。下图示意2020年2月1日~15日黄河内蒙古段某处河岸不同深度土体的湿度变化。该地2020年1月底曾出现多次降雪,之后半个月内无降水。据此完成下面小题。
13. 2月4日出现的天气变化最可能是( )
A. 气温回升 B. 气压升高 C. 降水量增大 D. 日温差变小
14. 与上、下土层相比,80cm深的土层( )
A. 土体颗粒大 B. 保水能力强 C. 温度波动大 D. 冻结速度快
【答案】13. A 14. B
【解析】
【13题详解】
读图,该地2月4日之后不同深度的土体的湿度均增加,到2月6日时基本达到平稳状态。再由材料“该地2020年1月底曾出现多次降雪,之后半个月内无降水”可知,2月4日应是出现气温回升的天气现象,而导致了积雪大量融化,并下渗到土体中,因此导致不同深度土体中湿度增加,A正确;材料不能看出气压的变化,B错误;由材料中可知,2月中旬前没有降水,C错误;不能由材料中得出日温差变化,D错误。故选A。
【14题详解】
读图可知,与上、下层土层相比,80cm深的土层土体湿度大,且土体湿度变化较小,说明土体颗粒较小,保水能力强,A错误,B正确;土体湿度大,比热容大,升温慢,降温也慢,温度波动较小,冻结速度较慢,CD错误。故选B。
【点睛】冻土气象观测资料对建筑、工程施工、交通运输和农田水利建设都具有重要意义。在季节性冻土地区埋设输油管道和自来水管等地下管道时,需在冬季采取加热或绝热措施,或者深埋至最大冻土层以下,以免有冻裂的危险,但过深则会造成人力、物力的浪费;房屋地基也要在最大冻土深度以下,以保证坚固安全;春季冻土融化使道路返浆,不便行走和运输、并对农业生产和人民生活造成重大影响。
某地北极星的仰角为78°,极夜期长约113天。据此完成下面小题。
15. 春分日该地正午太阳高度角为( )
A. 12° B. 20° C. 28° D. 35.5°
16. 该地极昼期结束时( )
A. 江南油菜花盛开 B. 青藏避暑游火燥 C. 华北初霜降临 D. 东北银装素裹
【答案】15. A 16. B
【解析】
【15题详解】
某地北极星的仰角为78°,故当地纬度是78°N,根据正午太阳高度角=90°-当地纬度和太阳直射点的纬度差,且春分日太阳直射点在赤道,可知当地正午太阳高度角=90°-78°=12°N,故A正确,BCD错误,故选择A。
【16题详解】
由题意可知,该地位于78°N,在北极圈以内,故极昼结束在太阳直射点在12°N,且日期在6.22-9.23之间,又因为太阳直射点每4天纬度移动1°,故该地结束极昼时距离9.23有48天,故约为8月初,江南油菜花盛开在4月份前后,故A错误;由A分析可知,该地结束极昼在8月初,属于夏季,青藏避暑游火爆,故B正确;由A分析可知,该地结束极昼在8月初,华北霜降为秋季,故C错误;由A分析可知,该地结束极昼在8月初,东北银装素裹为冬季,故D错误。故选B。
【点睛】昼夜长短的季节变化规律:若太阳直射点北移,北半球白昼就会变长,黑夜就会变短,北极圈内出现极夜现象的地区就会减少(12月22日~3月21日)或出现极昼现象的地区就会增多(3月21日~6月22日);若太阳直射点南移,北半球白昼就会变短,黑夜就会变长,北极圈内出现极昼现象的地区就会减少(6月22日~9月23日)或出现极夜现象的地区就会增多(9月23日~12月22日)。南半球则反之。春、秋分日全球昼夜平分。赤道上终年昼夜平分。
帕米尔高原位于天山、昆仑山、喀喇昆仑山、喜马拉雅山、兴都库什山交会处,地质结构复杂,但在波斯语中意为“平顶屋”。下图示意帕米尔高原地质构造。据此完成下面小题。
17. 慕士塔格山的形成过程是( )
A. 板块挤压—水平褶皱—地层断裂—垂直抬升
B 地壳下沉—形成断层—板块碰撞—地壳抬升
C. 地层断裂—垂直抬升—水平褶皱—板块挤压
D. 地壳抬升—形成断层—板块碰撞—水平收缩
18. 帕米尔高原在波斯语中意为“平顶屋”,主要是因为( )
A. 高原内部一望无际 B. 高原地层未经历褶皱构造
C. 莫霍界面分布平整 D. 高原内部地势起伏较小
【答案】17. A 18. D
【解析】
【17题详解】
据图可知,该区域位于印度洋板块和亚欧板块交界处,板块挤压,然后出现水平褶皱,岩层隆起,图中还可以看出慕士塔格山深处的岩层有明显的断裂,因此又经过了地壳断裂,而后垂直抬升之后形成慕士塔格山,故A正确,BCD错,本题选A。
【18题详解】
帕米尔高原为板块挤压形成的,高原内部平坦,地势起伏小,犹如平顶屋,故D正确,高原内部有起伏并不是一望无际,故A错,高原地层经历褶皱构造,故B错,平顶屋不在地球内部,莫霍界面在地球内部,故C错,本题选D。
【点睛】帕米尔高原位于地壳的消亡边界,印度洋板块和亚欧板块相撞,印度洋板块插入亚欧板块下面,将亚欧板块抬升而形成了帕米尔高原。
下图示意我国沿89°E地形制面。据此完成下面小题。
19. 图中①②③④代表我国地形区对应正确的是( )
A. ①一内蒙古高原 B. ②一昆仑山 C. ③一柴达木盆地 D. ④一阿尔金山
20. 图中①地形区对我国自然环境的影响是( )
A. 加速海洋气团深入内陆地区 B. 海拔低,常住人口稠密
C. 是我国大江大河的主要发源地 D. 形成独特的冰川气候
【答案】19. B 20. C
【解析】
【19题详解】
读我国沿89°E地形剖面图可知,①为青藏高原,A错误;②为昆仑山,B正确;③为塔里木盆地,C错误;④为阿尔泰山,D错误。故选B。
【20题详解】
图中①为青藏高原,阻挡海洋气团深人内陆地区,A错误;海拔高,常住人口稀疏,B错误;是我国大江大河的主要发源地,C正确;形成高原山地气候,D错误。故选C。
【点睛】影响人口分布的自然环境因素有三个方面,分别是地形、海拔、地势起伏和坡向;气候、光热和水分条件;水体、土壤和矿产资源等。人口的分布受自然条件和自然资源的强烈制约。气候适宜,土壤肥沃,资源丰富,交通便利的地区往往成为人口密集地区。社会经济条件也必然影响人口的分布。
2021年江西省提出修建连接鄱阳湖、钱塘江水系的超级工程——浙赣运河。钱塘江和信江之间的分水岭海拔大约140m,需要凿通。图示意浙赣运河的位置。据此完成下面小题。
21. 江西省规划修建浙赣运河的主要目的是( )
A. 缩短鄱阳湖出海里程 B. 扩大鄱阳湖腹地范围
C. 调节信江丰枯流量 D. 加快钱塘江河水自净
22. 浙赣运河建成后,面临的主要问题最可能是( )
A. 运河含沙量大 B. 水污染严重 C. 运河水量较小 D. 运河结冰期长
【答案】21. A 22. C
【解析】
【21题详解】
浙赣运河连通了信江与钱塘江,为鄱阳湖出海增添了新的选择,缩短了鄱阳湖出海里程,A选项正确;钱塘江与信江均与鄱阳湖相连,都作为鄱阳湖经济腹地,浙赣运河并未扩大鄱阳湖腹地范围,B选项错误;运河不具备调节河流丰枯流量的能力,C选项错误;浙赣运河修建的主要目的在于发展水运,而跨流域调水,所以主要目的不是加快钱塘江水自净,D选项错误,所以选择A选项。
【22题详解】
浙赣运河连接钱塘江与信江,连接位置位于信江的上游,河流泥沙含量较小,A选项错误;河流发源地人类活动少,污染不严重,B选项错误;浙赣运河连接在信江的上游地区,水源补给少,面临运河水量较小的问题,C选项正确,浙赣运河位于亚热带地区,无河流结冰期,D选项错误,所以选择C选项。
【点睛】经济腹地:经济腹地是一个与经济中心或中心城市相对应的概念,其内涵是经济中心的吸收和辐射能力能够达到并能促进其经济发展的地域范围。
二、非选择题:共56分,本卷包括必考题和选考题两部分,第23一25题为必考题,每个试题考生都必须作答。第26~27题为选考题,考生根据要求作答。
23. 阅读图文材料,完成下列要求。
勐腊县地处云南西双版纳,橡胶产业是动腊县的主导产业。20世纪80年代,随着甘蔗价格的提高,勐腊制糖工业起步。20世纪90年代后期,制糖产业逐渐由广东等东部沿海省份向云南、广西等西部省区转移。1997年勐腊县承接制糖产业转移,兴建勐腊糖厂。与广东、广西等地相比,勐腊当地甘蔗榨季较长,每年9月底到12月陆续采收甘蔗,压榨蔗糖可持续到次年6月初。2021年中老铁路开通,中国在勐腊县设置了客货火车站,使其在中国一中南半岛经济走廊中的枢纽地位进一步提升,这为勐腊制糖产业带来斯的机遇。右图示意勐腊县的位置。
(1)分析1997年勐腊县承接制糖产业转移的原因。
(2)勐腊当地甘蔗榨季较长,试说明原因。
(3)中老铁路的开通为勐腊制糖产业带来新的机遇,试从扩大市场的角度进行具体分析。
【答案】(1)东部沿海地区城镇化快速发展,土地、劳动力等成本上升,产业结构调整;勐腊气候温暖湿润,土地充足且价格低,适宜大规模种植甘蔗;为减轻对橡胶(单一)产业的依赖,促进经济结构多元化。
(2)甘蔗种植面积大,原料充足;地形条件复杂(地形高差大),甘蔗分阶段成熟。
(3)中老铁路的通车带动沿线地区工业化和城镇化发展,吸引人口迁入,沿线市场扩大;便于利用中老铁路向老挝人口稠密的首都地区运送蔗糖;借助中老铁路及其他铁路通过泰国出海,进一步开拓市场。
【解析】
【分析】本大题以图文结合为材料设置试题,涉及产业转移因素、交通线路对区域发展影响等相关内容,考查学生获取和解读地理信息,调动和运用地理知识和基本技能的能力,体现综合思维、区域认知、地理实践力的地理核心素养。
【小问1详解】
东部沿海地区自然地理环境优越,城镇化快速发展,土地、劳动力等成本上升,经济效益低,需要产业结构调整,产业结构升级;动腊纬度低降水丰富,气候温暖湿润,经济欠发达土地充足且价格低,生产成本低,适宜大规模种植甘蔗,原料丰富;橡胶产业是动腊县的主导产业,为减轻对橡胶(单一)产业的依赖,促进经济结构多元化。
【小问2详解】
该地区地广人稀,甘蔗种植面积大,产量大,原料充足;地形条件复杂(地形高差大),水热组合多样,甘蔗分阶段成熟,可以源源不断地供应原料。
【小问3详解】
中老铁路的通车带动沿线地区进行商品流动和经贸往来,促进沿线交流与合作,工业化和城镇化发展,吸引人口迁入,沿线市场扩大;中老铁路直通万象,便于利用中老铁路向老挝人口稠密的首都地区运送蔗糖,消费市场广阔;借助中老铁路及其他铁路通过泰国出海,进行出口,进一步开拓市场。
24. 阅读图文材料,完成下列要求。
黄土高原上的某市东临黄河,其主城区位于金城街道和新城街道。该市严格落实耕地占补平衡政策,即占用的耕地必须在该市范围内另外开辟相同面积的耕地补偿。尽管如此,近年来,该市部分地区平均耕地质量等级仍然有所降低。下图示意该市耕地质量与粮食生产区分布。
(1)分析该市高质量耕地分布区的自然优势。
(2)近年来,该市部分地区平均耕地质量等级有所降低,试对此做出合理的解释。
(3)为该市维护粮食安全提出合理建议。
【答案】(1)邻近黄河,灌溉水源充足;地势相对平坦,便于集中耕作;为河流冲积土分布区,土层深厚,土壤肥沃。
(2)高质量耕地分布区与城区几乎重合;城镇化建设占用耕地,(在占补平衡政策的影响下)新开辟的耕地自然条件较差;农业人口外流,部分耕地疏于管理。
(3)严控城镇建设对高质量耕地的占用;完善农田水利设施建设,防治水土流失;调整农业生产结构,保障粮食作物种植面积的比重。
【解析】
【分析】本题以黄土高原上的某市耕地质量为信息载体,涉及影响高质量耕地分布区的自然因素、城镇化对耕地的影响、维护粮食安全的措施等内容,旨在考查学生获取和解读地理信息,调动和运用知识、描述和阐释地理问题等地理核心素养。
【小问1详解】
结合图:可知该市高质量耕地分布区主要分布于黄河沿岸,其自然优势有,靠近黄河,灌溉水源充足;位于河流沿岸,地形相对平坦,便于耕作;河流沿岸,土层深厚,土壤肥沃。
【小问2详解】
结合上题和图:可知高质量耕地分布区主要分布在新城街道,金城街道附近,与城区几乎重合;随着城市化发展,城镇建设用地占用耕地,结合材料“该市严格落实耕地占补平衡政策,即占用的耕地必须在该市范围内另外开辟相同面积的耕地补偿”,可知在占补平衡政策的影响下,新开辟的耕地自然条件较高质量耕地分布区差;人们外出务工,部分耕地疏于管理,导致耕地荒芜,质量变差。
【小问3详解】
结合上题和所学知识:要维护该市粮食安全,应从保证该市粮食产量入手,根据产量=单产*耕地面积,可知应严控城镇建设对高质量耕地的占用,保证耕地质量,保障粮食产量;应调整农业生产结构,保障粮食作物种植面积的比重,保证耕地种植面积,保障粮食产量;结合材料可知,该市位于黄土高原上,水土流失严重,农业生产中,应完善农田水利设施建设,减少水土流失,保障耕地种植面积;还可以通过加大科技投入,提高粮食单产等来维护粮食安全。
25. 阅读图文材料,完成下列要求。
瑞士东南部阿尔卑斯山区自16世纪起发展转场游牧业,6~8月在针叶林以上的高山草甸放牧,11月~次年4月在山麓的冬牧场放牧,而春秋时节会在1800m左右的中海拔地区停留。梅思斯为中海拔地区转场集中停留点,现存大量历史悠久的小木屋,这些小木屋曾经是牧民休想、干草储存的场所。随着阿尔卑斯山转场游牧逐渐减少,部分小木屋濒临荒废,部分小木屋转型成为生态旅游的接待点。20世纪末期,当地修筑了从山麓通往梅思斯的机动车道路,该道路目前采取严格的许可证制度,仅业主和长租住户能驾驶机动车进入。下图示意梅恩斯在瑞士的位置。
(1)分析梅恩斯存在大量历史悠久的小木屋的原因。
(2)阿尔卑斯山转场游牧逐渐减少,试对此做出合理的解释。
(3)说明转场游牧的减少对梅恩斯小木屋周边植被景观的有利影响。
(4)通往梅恩斯小木屋的机动车道路采取严格的许可证制度,请从下列两个方面任选其一,说明这种制度的作用。
方面①:减轻对产业活动干扰。方面②:减少对传统景观的破坏。
【答案】(1)阿尔卑斯山森林茂密,可就地取材,适宜建造木制建筑:地处地震带,木制建筑抗震性能好:游牧业发展历史悠久:气象灾害较少,小木屋保存较好。
(2)转场游牧劳动强度大,经济效益较低;集约化农业的出现冲击游牧业:城镇化导致山区居民减少。
(3)减少牲畜对植被的破坏,地表植被覆盖率提高:随着演替过程的持续,森林面积扩大:植被多样性提高。
(4)方面①:减少汽车穿行对转场牲畜的惊扰:减少汽车拥堵及尾气排放对生态旅游环境的破坏。
[或方面②:避免大量外来现代化建材、装饰的输入,保护整体建筑风格;减少现代交通方式对慢节奏牧野景观的干扰。]
【解析】
【分析】本大题以图文结合为材料设置试题,涉及区域发展与因地制宜、自然地理环境整体性等相关内容,考查学生获取和解读地理信息,调动和运用地理知识和基本技能的能力,体现综合思维、区域认知、地理实践力的地理核心素养。
【小问1详解】
阿尔卑斯山森林茂密,可就地取材,原料充足,适宜建造木制建筑;地处非洲板块与亚欧板块交界处,地壳运动活跃,多地震,木制建筑抗震性能好,可减少人员伤亡和财产损失;瑞士东南部阿尔卑斯山区自16世纪起发展转场游牧业,游牧业发展历史悠久;气象灾害较少,小木屋保存较好。
【小问2详解】
转场游牧劳动强度大,牧民生活环境差,经济效益较低,集约化农业的出现冲击游牧业,人们从事经济收入高的农业类型;随着经济发展,更多牧民迁到生活条件更好的城市,城镇化导致山区居民减少。
【小问3详解】
转场游牧的减少,减少了牲畜对植被的破坏,地表植被可以更好的生长,地表植被覆盖率提高,随着演替过程的持续,森林面积扩大,植被进化不被人类干扰,植被多样性提高。
【小问4详解】
方面①:该地区转场游牧逐渐减少,但是还是有牲畜,机动车道路采取严格的许可证制度,减少汽车穿行对转场牲畜的惊扰;随着阿尔卑斯山转场游牧逐渐减少,部分小木屋濒临荒废,部分小木屋转型成为生态旅游的接待点,如果不管制游客可能进入,管制可以减少汽车拥堵及尾气排放对生态旅游环境的破坏。或方面②:避免大量外来现代化建材、装饰的输入,保护整体建筑风格,避免外界对该地原始景观的破坏;减少汽车进入后,减少现代交通方式对慢节奏牧野景观的干扰,保护原始生活方式和文化。
26. 阅读材料,完成下列要求。
“失传的宝物”系列是河南省博物院2020年底推出的“考古盲盒”文创产品,该产品一经推出就受到国内外市场的热捧。汀南省博物院通过当下人们喜闻乐见的盲盒形式,把仿制的“珍奇宝藏”埋藏其中,通过现场和网络渠道销售。盲盒的故式有仿制的青铜器、元宝、小铜佛、钢鉴、银牌、银圆、玉器、纪念牌、刀币、陶器等。体验者可利用内赠的迷你版考古工具来体验考古过程。“考古盲盒”销售异常火爆,河南省博物院也成为网红旅游目的地。
分析“考古盲盒”对河南省博物院旅游发展的意义。
【答案】满足潜在游客在疫情期间居家休闲娱乐的个性化需求:提高河南省博物院的知名度,吸引游客前往现场参观、体验:推动旅游相关文创产品的开发,延长旅游产业链:增加博物院收入,获得更多的资金来投入文物保护修复和旅游开发:激发人们对考古文博事业的兴趣,培育更多潜在游客,利于弘扬传统文化。
【解析】
【分析】本大题以考古盲盒为材料设置试题,涉及旅游发展的意义等相关内容,考查学生获取和解读地理信息,调动和运用地理知识和基本技能的能力,体现综合思维、区域认知、地理实践力的地理核心素养。
【详解】把仿制的“珍奇宝藏”埋藏其中,通过现场和网络渠道销售,满足潜在游客在疫情期间居家休闲娱乐的个性化需求;通过新的渠道把文化传播出去,提高河南省博物院的知名度,吸引游客前往现场参观、体验;推动旅游相关文创产品的开发,延长旅游产业链,增加产品附加值,增加经济效益;增加博物院收入,获得更多的资金来投入文物保护修复和旅游开发;体验者可利用内赠的迷你版考古工具来体验考古过程,激发人们对考古文博事业的兴趣,培育更多潜在游客,利于弘扬传统文化。
27. 阅读图文材料,完成下列要求。
在沟道侵蚀过程中,倒下横置在沟道中的树干的堵、渍粉演着重要角色。下图示意四川山区某支沟上的横置树干景观。
说明横置的树干对山区水土保持的影响。
【答案】有利影响:增加沟道的粗糙度,减慢沟道径流流速,拦截流水,增强水分下渗:促进泥沙在树干周围淤积,减少向下游的输沙量。
不利影响:一旦发生遗决,被拦蓄的水沙快速下泄,含沙量大幅增长;下游流水侵蚀作用增强,水土流失加剧;被冲毁的树干在向下游搬运的过程中可能会再次停滞,改变水沙运移形势,使大量泥沙淤积,易成为致灾隐患。
【解析】
【分析】本大题以某支沟上的横置树干景观为材料设置试题,涉及自然地理环境整体性等相关内容,考查学生获取和解读地理信息,调动和运用地理知识和基本技能的能力,体现综合思维、区域认知、地理实践力的地理核心素养。
【详解】有利影响:倒下横置在沟道中的树干,增加沟道的粗糙度,增加摩擦力,减慢沟道径流流速,拦截流水,增强水分下渗,减少水分流失;促进泥沙在树干周围淤积,减少向下游的输沙量,减少土壤流失。不利影响:掉落的树干不稳定,一旦发生遗决,被拦蓄的水沙快速下泄,含沙量大幅增长,加大水土流失强度;下游流水侵蚀作用增强,水土流失加剧;被冲毁的树干在向下游搬运的过程中可能会再次停滞,减少该地区水土流失,改变水沙运移形势,使大量泥沙淤积,易成为致灾隐患。
精品解析:青海省海东市第一中学2022-2023学年高二上学期期中地理试题(解析版): 这是一份精品解析:青海省海东市第一中学2022-2023学年高二上学期期中地理试题(解析版),共17页。试卷主要包含了本卷主要考查内容, 建设“木制小亭”的原因是, 田纳西河流域, 下图中a、b、c三处分别表示等内容,欢迎下载使用。
2023青海省海东市高一下学期6月联考地理试题含答案: 这是一份2023青海省海东市高一下学期6月联考地理试题含答案,共8页。试卷主要包含了请将各题答案填写在答题卡上,本试卷主要考试内容等内容,欢迎下载使用。
2020青海省海东市高一下学期期末联考地理试题图片版含答案: 这是一份2020青海省海东市高一下学期期末联考地理试题图片版含答案,文件包含地理试题pdf、地理393A答案pdf等2份试卷配套教学资源,其中试卷共7页, 欢迎下载使用。

