精品解析:四川省射洪中学校2022-2023学年高一上学期10月月考物理试题(解析版)
展开射洪中学高2022级高一(上)第一次学月测试
物理试题
(考试时间:60分钟 试题总分:100 分)
注意事项:
1.答卷前,考生务必将自己的姓名,准考证号填写在答题卡上。
2.回答选择题时,选出每小题答案后,用铅笔把答题卡上对应题目的答案标号涂黑。如需改动,用橡皮擦干净后,再选涂其他答案标号。回答非选择题时,将答案写在答题卡上,写在本试卷上无效。
3.考试结束后,将答题卡交回。
一.单选题(共8小题,每题只有一个选项符合题意,每题 5 分,共计 40分)
1. 现有9个描述运动的物理量:①位移;②时间; ③路程;④瞬时速度;⑤平均速度;⑥速度变化量;⑦速率;⑧加速度;⑨电流。全部是矢量的组合是( )
A. ②④⑤⑥⑧ B. ①④⑤⑥⑧
C. ①②③④⑤⑥⑨ D. ①③④⑤⑦⑧⑨
【答案】B
【解析】
【详解】既有大小又有方向,在运算时遵循平行四边形定则的量为矢量,只有大小没有方向时遵守代数运算法则的量为标量。①位移是矢量;②时间是标量; ③路程是标量;④瞬时速度是矢量;⑤平均速度是矢量;⑥速度变化量是矢量;⑦速率是标量;⑧加速度是矢量;⑨电流是标量。故①④⑤⑥⑧是矢量。
故选B。
2. 2019年1月3日10:26,嫦娥四号探测器成功在月球背面软着陆。嫦娥四号探测器在距离月面100米处稍稍悬停,接着竖直缓缓降落,约10分钟后,嫦娥四号自主降落在月球背面南极—艾特肯盆地内的冯卡门撞击坑内,下列说法正确的是( )
A. “2019年1月3日10:26”和“约10分钟”指的都是时间
B. 从悬停到着陆,探测器通过的位移大小和路程都是100米
C. 任何情况下都可以将嫦娥四号探测器看做质点
D. 在降落过程中,以嫦娥四号探测器为参考系,月球静止不动
【答案】B
【解析】
【详解】A.“2019年1月3日10:26”对应时间轴上的点,为时刻;“约10分钟”对应时间轴上的线段,指的是时间,A错误;
B.由题意知探测器的运动是相对于月球的,以月球为参考系,探测器竖直缓缓降落,做的是单向直线运动,所以从悬停到着陆探测器通过的位移大小和路程都是100米,B正确;
C.当研究嫦娥四号探测器的姿态、转动等情况时,不能将嫦娥四号探测器看作质点,C错误;
D.在降落过程中,以嫦娥四号探测器参考系,月球做直线运动,D错误。
故选B。
3. 为了使交通安全有序,公路旁边设置了许多交通标志,如图所示,甲是限速标志,表示允许行驶的最大速度是60km/h,乙是路线指示标志,表示从此处到广州还有210km,下列对这两个数据的理解正确的是( )
A. 甲表示瞬时速度,乙表示路程 B. 甲表示瞬时速度,乙表示位移
C. 甲表示平均速度,乙表示位移 D. 甲表示平均速度,乙表示路程
【答案】A
【解析】
【详解】甲图最大速度是60km/h,表示瞬时速度;乙图表示从此处到广州还有210km,表示路程。故选A。
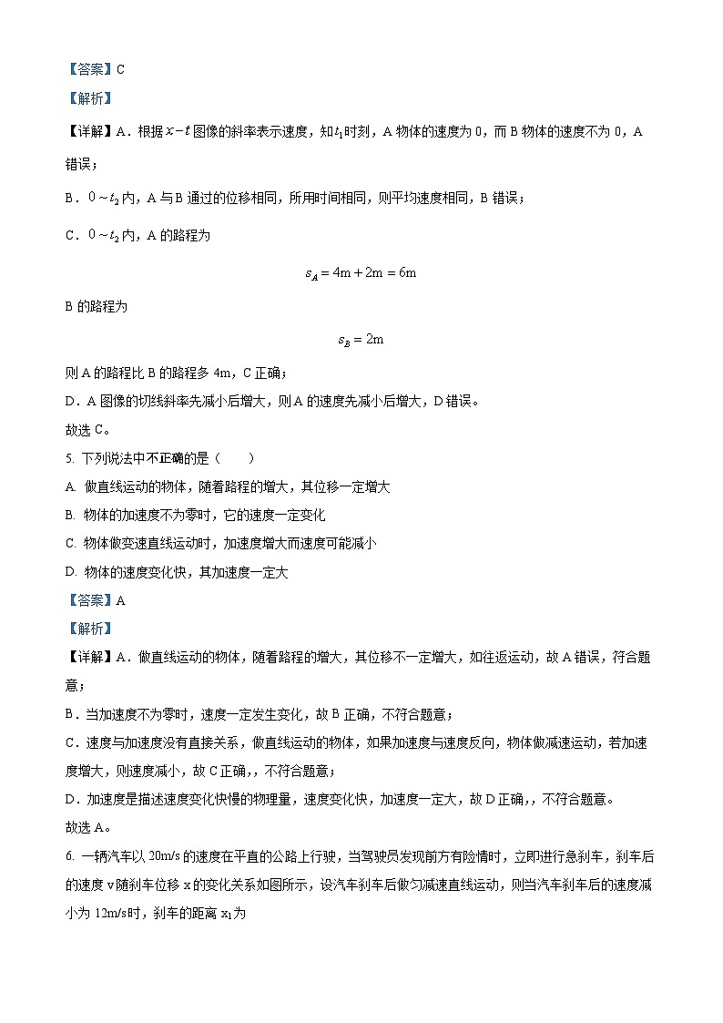
4. 、两个物体的位移—时间图像如图所示,则以下说法正确的是( )
A. 时刻,、两物体的速度都为0
B. 内,的平均速度大于的平均速度
C. 内,的路程比的路程多
D. 的速度先增大后减小
【答案】C
【解析】
【详解】A.根据图像的斜率表示速度,知时刻,A物体的速度为0,而B物体的速度不为0,A错误;
B.内,A与B通过的位移相同,所用时间相同,则平均速度相同,B错误;
C.内,A的路程为
B的路程为
则A的路程比B的路程多4m,C正确;
D.A图像的切线斜率先减小后增大,则A的速度先减小后增大,D错误。
故选C。
5. 下列说法中不正确的是( )
A. 做直线运动的物体,随着路程的增大,其位移一定增大
B. 物体的加速度不为零时,它的速度一定变化
C. 物体做变速直线运动时,加速度增大而速度可能减小
D. 物体的速度变化快,其加速度一定大
【答案】A
【解析】
【详解】A.做直线运动的物体,随着路程的增大,其位移不一定增大,如往返运动,故A错误,符合题意;
B.当加速度不为零时,速度一定发生变化,故B正确,不符合题意;
C.速度与加速度没有直接关系,做直线运动的物体,如果加速度与速度反向,物体做减速运动,若加速度增大,则速度减小,故C正确,,不符合题意;
D.加速度是描述速度变化快慢的物理量,速度变化快,加速度一定大,故D正确,,不符合题意。
故选A。
6. 一辆汽车以20m/s的速度在平直的公路上行驶,当驾驶员发现前方有险情时,立即进行急刹车,刹车后的速度v随刹车位移x的变化关系如图所示,设汽车刹车后做匀减速直线运动,则当汽车刹车后的速度减小为12m/s时,刹车的距离x1为
A. 12m B. 12.8m C. 14m D. 14.8m
【答案】B
【解析】
详解】由题意可知,汽车做匀减速直线运动,设加速度大小a,由公式,其中,代入解得:,
当时,汽车刹车的位移为,故B正确.
故选B.
7. 一物体做直线运动,其图像如图所示,以下说法正确的是( )
A. 内物体通过的路程先增大后减小
B. 内物体的位移为 0
C. 内物体的加速度为
D. 内物体的加速度方向与速度方向相同
【答案】B
【解析】
【详解】A.路程是物体运动轨迹的长度,则内物体通过的路程一直增大,故A错误;
B.根据图像面积与坐标轴所围面积表示位移,由图可知内物体的位移为0,故B正确;
C.根据图像中图线的斜率表示加速度,由图可得,内物体的加速度为
故C错误;
D.根据题意,由图可知,内物体做负方向的减速运动,则加速度方向与速度方向相反,故D错误。
故选B。
8. 如图所示,a、b、c、d为光滑斜面上的四个点。一小滑块自a点由静止开始下滑,通过ab、bc、cd各段所用时间均为T。现让该滑块自b点由静止开始下滑,则该滑块( )
A. 通过bc、cd段的时间均等于T
B. 通过c、d点的速度之比为
C. 通过bc、cd段的时间之比为
D. 通过c点的速度大于通过bd段的平均速度
【答案】D
【解析】
【分析】
【详解】A.由题意知,滑块从a点静止下滑,经过各段的时间都是T,所以ab、bc、cd各段的长度之比为1:3:5,则bc、cd段的位移之比为3:5,如果从b点开始静止下滑,则bc间距离大于ab间距离,所以通过bc、cd段的时间均大于T,选项A错误;
B.设bc间距离为3x,则cd间的距离为5x,所以bd间的距离为8x,滑块下滑的加速度为a,滑块从b点开始静止下滑,所以通过c点的速度为
通过d点的速度为
通过c、d点的速度之比为,选项B错误;
C.滑块从b点开始静止下滑,通过bc的时间
通过cd段的时间
通过bc、cd段的时间之比为,选项C错误;
D.对匀变速直线运动来说,平均速度等于中间时刻的瞬时速度,对初速度为零的匀加速直线运动来说,连续相等时间内的位移之比为1:3,所以滑块经过bc的时间大于从b到d时间的二分之一,故通过c点的速度大于bd段的平均速度,选项D正确。
故选D。
二.多选题(本题共 4 小题,共计 20 分,每题有多项符合题目要求,全部选对得5分,选对但不全的得3分,有选错或不选的得0分)
9. 一个质点沿x轴做直线运动,它的位置坐标随时间变化规律是x=3t2-4t,其中x与t的单位分别为m和s,则下列说法中正确的是( )
A. t=0时,质点的坐标是x=0
B. 在最初的1 s内,质点的位移大小为1 m,方向沿x轴负方向
C. 质点的速度随时间的变化规律是=(6t+4)m/s
D. 质点的位移一直在增大,做的是匀加速直线运动
【答案】AB
【解析】
【详解】A.当t=0时,代入题中表达式,可得
x=0
故A正确;
B.当t=1s时,代入题中表达式,可得
x=-1m
故在最初的1s内,质点的位移大小为1 m,方向沿x轴负方向,故B正确;
C.对比匀变速直线运动的位移公式
可得
故速度随时间关系为
故C错误;
D.由C的结论可知,质点先朝负方向做匀减速直线运动,当速度减小为零后朝正方向做匀加速直线运动,故D错误。
故选AB。
10. 一质点在连续的6s内做匀加速直线运动,在第一个2s内位移为12m,最后一个2s内位移为36m,下面说法正确的是( )
A. 质点的加速度大小是3m/s2
B. 质点在第1s内的位移大小是6 m
C. 质点第2s末的速度大小是12m/s
D. 质点在第1个2s内的平均速度大小是6m/s
【答案】AD
【解析】
【详解】A.设在第一个2s内位移为,第三个2s内位移为,根据
解得
故A正确;
BC.第1s内的速度等于第一个2s内的平均速度,则
则第2s末的速度大小是
在第1s内反向看为匀减速运动,则
故BC错误;
D.质点在第1个2s内的平均速度大小是
故D正确。
故选AD。
11. 一质点做匀变速直线运动,已知初速度大小为2m/s ,经过一段时间速度大小变为 4m/s ,加速度大小为 这段时间内的路程与位移大小之比为5:3,则下列叙述正确的是( )
A. 这段时间内质点运动方向一定不变
B. 这段时间为 3 s
C. 这段时间内的路程为 5m
D. 再经过相同时间质点速度大小为 8m/s
【答案】BC
【解析】
【详解】A.物体通过路程与位移不同,故物体先减速再反向加速运动,所以这段时间内质点运动方向一定变化,故A错误;
B.取初速度为正方向,则运动时间为
故B正确;
C.这段时间内减速过程的路程为
这段时间反向加速过程的路程为
这段时间内的路程为
故C正确;
D.再经过相同时间质点速度大小为
故D错误。
故选BC。
12. 雨雪天气时路面湿滑,汽车在紧急刹车时的刹车距离会明显增加。如图所示为驾驶员驾驶同一辆汽车在两种路面紧急刹车时的图像,驾驶员的反应时间为1 s。下列说法正确的有( )
A. 从到停下,汽车在干燥路面的平均速度大于在湿滑路面的平均速度
B. 从到停下,汽车在干燥路面的平均速度大于在湿滑路面的平均速度
C. 从到停下,汽车在干燥路面的行驶距离比在湿滑路面的行驶距离少10 m
D. 从到停下,汽车在湿滑路面的加速度是在干燥路面的加速度的0.75倍
【答案】AC
【解析】
【详解】A.从到停下,汽车在干燥路面的平均速度为
从到停下,汽车在湿滑路面的平均速度为
所以A正确;
B.根据匀变速度直线运动平均速度公式
则从到停下,汽车在干燥路面的平均速度等于在湿滑路面的平均速度,所以B错误;
C.根据速度与时间图像的面积表示位移,则从到停下,汽车在干燥路面的行驶距离比在湿滑路面的行驶距离少10 m,所以C正确;
D.从到停下,汽车在干燥路面的加速度为
从到停下,汽车在湿滑路面的加速度为
则从到停下,汽车在干燥路面的加速度是在湿滑路面的加速度的1.5倍,所以D错误。
故选AC。
三.计算题(共40分)。解答时应写出必要的文字说明。方程式和重要的演算步骤,只写出最后答案的不得分,有数值计算的题,答案中必须明确写出数值和单位。
13. 一质点从静止开始做匀加速直线运动,质点在第1s内的位移为3m,求:
(1)质点运动的加速度大小?
(2)质点在前3s内的位移为多大?
(3)经过的位移为12m时,质点的速度为多大?
【答案】(1)6m/s2;(2)27m;(3)12m/s
【解析】
【详解】(1)根据得,质点运动的加速度
(2)质点在前3s内的位移
(3)根据速度位移公式
解得,质点速度
14. 创建文明城市,提倡机动车礼让行人。某司机开车以速度行驶到路口附近,发现有行人准备过斑马线,经t0=0.5s的反应后立即刹车礼让行人。汽车做匀减速运动的加速度大小为。求:
(1)汽车从开始刹车开始后速度的大小;
(2)汽车从开始刹车开始5s内的位移
(3)司机发现行人时汽车离斑马线的最小距离。
【答案】(1)4m/s;(2)16m;(3)20m
【解析】
【分析】
【详解】(1)汽车减速到零所需时间为
汽车刹车后速度的大小为
(2)因为,则5s内的位移为
(3)汽车在司机反应时间内行驶距离
汽车刹车时离斑马线的最小距离
15. 有一架电梯,启动时匀加速上升加速度为,制动时匀减速上升加速度大小,中间阶段电梯可以匀速运行,电梯运行的楼层高48m。问:
(1)如果电梯先匀加速至,再匀速运动一段时间,最后匀减速停至楼顶,则电梯上升至楼顶的总时间是多少;
(2)如果电梯先匀加速上升,然后匀速上升,最后匀减速上升,全程共用时间为15s,上升的最大速度是多少;
(3)若电梯运行时最大限速为9m/s,电梯升到楼顶的最短时间t是多少。
【答案】(1)12.5 s;(2)4m/s;(3)12 s
【解析】
【详解】(1)设电梯匀加速所用时间为,则 由
解得
在时间的位移
匀速运动的时间为,匀减速运动的时间为,则
解得
所以电梯运动总时间
(2)电梯先匀加速,后以某一速度匀速,再减速,设加速时间,减速时间为,则加速的时间为
减速时间为
匀速运动的时间为
上升的高度为
联立解得
(另一解不合理舍去)
(3)要想所用时间最短即只有加速和减速过程,而没有匀速过程,设最大速度为,由位移公式得
代入数据解得
因为
符合题意,加速的时间为
减速的时间为
运动的最短时间为
2024届四川省遂宁市射洪市四川省射洪中学校高三下学期开学物理试题 (解析版): 这是一份2024届四川省遂宁市射洪市四川省射洪中学校高三下学期开学物理试题 (解析版),共17页。试卷主要包含了考试结束后,将答题卡交回,5Fe-56Cu-64, 半导体指纹传感器如图所示,1s时间内通过电阻R电荷量为0等内容,欢迎下载使用。
四川省遂宁市射洪中学校2023-2024学年高一上学期第三次月考物理试题(强基班)(Word版附解析): 这是一份四川省遂宁市射洪中学校2023-2024学年高一上学期第三次月考物理试题(强基班)(Word版附解析),共15页。试卷主要包含了答卷前,考生务必将自己的班级,考试结束后,将答题卡交回等内容,欢迎下载使用。
2022-2023学年四川省遂宁市射洪中学校高三下学期3月月考理综物理试题 (解析版): 这是一份2022-2023学年四川省遂宁市射洪中学校高三下学期3月月考理综物理试题 (解析版),文件包含四川省遂宁市射洪中学校2022-2023学年高三下学期3月月考理综物理试题Word版含解析docx、四川省遂宁市射洪中学校2022-2023学年高三下学期3月月考理综物理试题Word版无答案docx等2份试卷配套教学资源,其中试卷共24页, 欢迎下载使用。

