江苏省华罗庚中学2022-2023学年高一下学期期末生物试卷
展开2023年春学期高一创新班期末测试
生物试卷
(考试时间:75分钟;总分:100分)
第I卷(选择题 共45分)
一、单选题。每题2分,共30分。每题只有一个选项最符合题意。
1.关于真核生物的遗传信息及其传递的叙述,错误的是
A.细胞中DNA分子的碱基总数与所有基因的碱基数之和等
B.同一细胞在不同时期的转录产物可以不同
C.遗传信息可以从DNA流向RNA,也可以从RNA流向蛋白质
D.真核细胞与原核细胞的密码子完全一样
2.环状RNA是非编码的呈封闭环状结构的RNA分子。环状RNA具有多个microRNA的结合位点,发挥着像海绵那样吸收microRNA的作用,而microRNA能与mRNA结合从而参与基因表达的调控。下列叙述错误的是
A.环状RNA分子也是基因转录的产物
B.环状RNA可能参与基因表达转录水平上的调控
C.环状RNA数量和基因表达效率成正相关关系
D.microRNA与mRNA结合遵循碱基互补配对原则
3.经过漫长的探索历程,人类对遗传物质有了更加深入的了解。下列有关叙述正确的是
A.艾弗里实验证明了有些病毒的基因在RNA分子上
B.沃森和克里克研究证明了DNA半保留复制的过程
C.DNA复制和转录都是沿着产物的5'→3'方向进行
D.科学家研究发现所有密码子都与反密码子互补配对
4.Lepore和反Lepore均为血红蛋白异常病,其病因是:在减数分裂时,一条染色体上的δ基因和另一条染色体上的β基因发生了错误联会和不对等交换(如图所示)。下列说法错误的是
A.不对等交换引起染色体结构变异
B.患者体内可能只含有Lepore蛋白或反Lepore血红蛋白
C.患者体内可能同时含有Lepore蛋白和反Lepore血红蛋白
D.若上图中两条染色体上的δ和β基因整体互换,则属于基因重组
5.X染色体上F基因的某区域存在n个CGG片段重复,形成机理如图所示,可引起脆性X染色体综合征。有关叙述正确的是
A.脆性X染色体综合征是染色体结构变异的结果
B.合成子代DNA链时子链5'端容易滑落并折叠
C.模板链局部碱基序列的重复使用导致子链CGG重复次数增加
D.CGG重复扩增一定会导致相应基因编码蛋白的氨基酸数量增加
6.某地区生活的一种丽鱼包含两类群体:一类具有磨盘状齿形,专食蜗牛和贝壳类软体动物;另一类具有乳突状齿形,专食昆虫和其他软体动物。下列叙述错误的是
A.丽鱼两类齿形性状由相应基因控制,该基因的出现是自然选择的结果
B.两类齿形性状所对应的新基因的出现,丰富了该地区丽鱼种群的基因库
C.磨盘状齿形和乳突状齿形这两种齿形差异有利于丽鱼对该地区环境的适应
D.磨盘状齿形和乳突状齿形丽鱼之间未产生生殖隔离,仍能交配产生可育后代
7.研究表明脑卒中又称中风会出现血浆渗透压升高、呼吸性碱中毒和代谢性酸中毒等内环境稳态失调的脑卒中患者死亡率明显增高。下列说法错误的是
A.内环境酸碱平衡的维持与肺和肾两种器官密切相关
B.抗利尿激素分泌增加可能是高死亡率脑卒中患者的诱因
C.血液中含氧不足可能是引起酸碱性中毒的重要原因
D.静脉注射碳酸氢钠可能会纠正患者酸碱失衡的状态
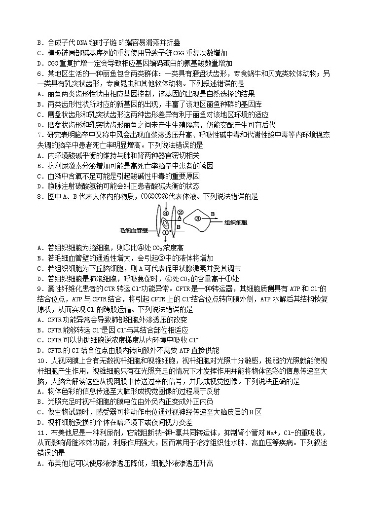
8.图中A、B代表人体内的物质,①②③④代表体液。下列说法错误的是
A.若组织细胞为脑细胞,则①比④处CO2浓度高
B.若毛细血管壁的通透性增大,会引起③中的液体将增加
C.若组织细胞为下丘脑细胞,则A可代表促甲状腺激素并受其调节
D.若组织细胞是肺泡细胞,呼吸急促时,④处CO2的含量高于①处
9.囊性纤维化患者的CTR转运Cl-功能异常。CFTR是一种转运器,其细胞质侧具有ATP和Cl-的结合位点,ATP与CFTR结合,将引起CFTR上的Cl-结合位点转向膜外侧,ATP水解后其结构恢复原状,从而实现Cl-的跨膜运输。下列说法错误的是
A.CFTR功能异常会导致肺部细胞外渗透压的改变
B.CFTR能够转运Cl-是因Cl-与其结合部位相适应
C.CFTR可以协助细胞逆浓度梯度从内环境中吸收Cl-
D.CFTR的CI-结合位点由膜内转向膜外不需要ATP直接供能
10.人视网膜上含有无数视杆细胞和视锥细胞,视杆细胞对光照十分敏感,极弱的光照就能使视杆细胞产生作用,视锥细胞只有在光照充足的情况下才发挥作用并能将物体色彩的信息传递至大脑,大脑会解读这些从视网膜中传送过来的信号,并形成视觉图像。下列说法正确的是
A.物体色彩的信息传递至大脑形成视觉图像的过程属于反射
B.光照充足时视杆细胞的膜电位由外负内正变成外正内负
C.做生物试题时,感受器可将动作电位通过视神经传递至大脑皮层的H区
D.视杆细胞受损的个体在暗环境下或夜间视力变差
11.布美他尼是一种利尿剂,它能阻断钠-钾-氯共同转运体,抑制肾小管对Na+,Cl-的重吸收,从而影响肾脏浓缩功能,利尿作用强大,因而常用于治疗组织性水肿、高血压等疾病。下列叙述错误的是
A.布美他尼可以使尿液渗透压降低,细胞外液渗透压升高
B.静脉注射布美他尼,可用于治疗抗利尿激素分泌过多的患者
C.布美他尼可能通过加快Na+,Cl-的排出及减少血容量来降低血压
D.布美他尼能促进有毒物质随尿排出,可用于抢救急性药物中毒病人
12.如图表示胰岛B细胞在较高的血糖浓度下分泌胰岛素的部分调节机制,下列叙述正确的是
A.图中K+进入细胞后除了引起细胞膜电位的变化,膜内电位由负变为正,还具有促进包含胰岛素的囊泡的形成
B.葡萄糖进入胰岛B细胞,氧化分解产生ATP,此时的ATP不仅可以作为能源物质,还可以作为信息分子的底物
C.某药物可以关闭K+通道,则该药物可以抑制胰岛素的分泌
D.胰岛素释放后,会持续使血糖水平降低
13.如图表示人体胃肠激素的不同运输途径,相关叙述正确的是
A.胃肠激素都在内环境中发挥作用
B.内分泌腺细胞不可能是自身激素作用的靶细胞
C.图中组织液含有激素、抗体、尿素等物质
D.不同胃肠激素作用的特异性主要取决于不同的运输途径
14.瘦素是动物体内参与调节能量代谢和食物摄入的一种激素。有研究表明蛋白酶P会影响瘦素的作用。分别用高脂及正常饮食饲喂实验小鼠一段时间后,发现高脂饮食组小鼠下丘脑神经组织中蛋白酶P的含量显著高于正常饮食组,小鼠细胞膜上瘦素受体的表达量情况如下图所示。下列相关叙述,错误的是
A.瘦素是一种信息分子,在体内需要源源不断地产生
B.A、B组结果比较可推测蛋白酶P能减少瘦素受体含量
C.与C组相比,A组小鼠在控制自变量上采用的是“减法原理”
D.对高脂饮食导致的肥胖患者可以开发抑制蛋白酶P基因表达的药物
15.研究发现,腺苷酸活化蛋白激酶(AMPK)可通过调控哺乳动物雷帕霉素靶蛋白(mTOR)促进细胞自噬。脂联素是由脂肪细胞分泌的一种增进胰岛素敏感性的蛋白质,其能够激活AMPK调控骨骼肌细胞自噬,改善肥胖小鼠骨骼肌细胞胰岛素敏感性和线粒体氧化代谢水平,并使小鼠炎症反应降低。下列相关说法正确的是
A.在营养缺乏的条件下,腺苷酸活化蛋白激酶的活性可能降低
B.脂联素可通过促进葡萄糖进入骨骼肌细胞合成肌糖原来对抗1型糖尿病
C.腺苷酸活化蛋白激酶被激活后,有利于葡萄糖进入线粒体氧化分解供能
D.若将肥胖小鼠骨骼肌细胞中脂联素受体相关基因敲除,该细胞炎症反应会显著升高
二、多选题。每题3分,共15分。每题有不止一个选项符合题意。每题全选对者得3分,选对但不全的得1分,错选或不答的得0分。
16.在哺乳动物细胞中,当鸟嘌呤5,端胞嘧啶碱基(CpG序列)的甲基化发生在基因启动子区附近时,它能够引起相应基因的转录抑制。研究显示基因组DNA的CpG修饰是导致抑癌基因沉默的重要途径之一。下列有关叙述正确的是
A.鸟嘌呤5,端胞嘧啶碱基(CpG序列)的甲基化可以导致基因的选择性表达
B.RNA聚合酶可以与DNA上的起始密码子结合从而启动转录
C.抑癌基因一旦突变或过量表达而导致相应蛋白质活性过强,就可能引起细胞癌变
D.基因组DNA的CpG修饰可能会引起细胞膜上糖蛋白减少,使细胞容易分散和转移
17.下列关于生物变异的说法,错误的是
A.洋葱根尖细胞能发生的变异类型有基因重组、基因突变、染色体变异
B.体细胞中含有两个染色体组的个体不一定是二倍体
C.观察细胞有丝分裂中期染色体形态可判断基因突变发生的位置
D.基因重组不能产生新基因,不是生物变异的主要来源
18.下列关于基因频率、基因型频率与生物进化的叙述,正确的是
A.一个种群中,控制一对相对性状的基因型频率的改变说明物种在不断进化
B.色盲患者中男性多于女性,所以男性群体中色盲的基因频率大于女性群体
C.Aa自交后代所形成的群体中纯合子基因型频率越来越大
D.一个种群中,控制一对相对性状的各种基因型频率之和为1
19.阿尔兹海默病的产生与某种神经元Ca2+顺浓度过量内流有关。Ca2+内流调节机制如图所示,静息电位状态下,NMDA受体的功能因其离子通道被Mg2+阻滞而受到抑制;突触前神经元兴奋释放谷氨酸(Glu),Glu与突触后膜上的AMPA受体结合,引起Na+内流,突触后膜兴奋过程中,Glu与NMDA受体相应位点结合,Mg2+阻滞被去除,NMDA受体的离子通道打开,Ca2+内流。下列叙述正确的是
A.谷氨酸属于神经递质的一种,在突触前神经元中存在于突触小泡内
B.NMDA受体的离子通道打开,Ca2+内流促进突触后膜兴奋
C. Na+通过AMPA的过程为协助扩散,但Ca2+通过NMDA为主动运输
D.通过药物减少突触间隙中Glu的含量可以减缓阿尔兹海默病的症状
20.血浆渗透压升高,刺激渗透压感受器,可引起抗利尿激素(ADH)增加,ADH与集合管上皮细胞的受体X结合后,经一系列信号转导可致管腔膜上水通道蛋白的数量增加,促进对水的重吸收,引起细胞外液渗透压下降,过程如图所示。下列说法正确的是
A.含水通道蛋白的小泡可与管腔膜发生可逆性结合
B.ATP降解产生的能量沿cAMP→蛋白激酶→磷酸蛋白传递
C.水通道蛋白以囊泡形式被转运至管腔膜,以便加快对水的重吸收
D.水分子采用相同的跨膜运输方式穿过管腔膜和基侧膜
第II卷 (非选择题 共55分)
三、非选择题。
21.(10分)科学家研究发现,正常供氧时,细胞内的一种蛋白质低氧诱导因子(HIF)会被水解。在氧气供应不足时,HIF 会积累,与低氧应答元件(非编码蛋白序列)结合,促进EPO的合成,过程如下图所示。回答下列问题:
(1)完成过程①需_____(答出2点即可)等物质从细胞质进入细胞核,②过程称为_____,该过程中核糖体在mRNA上的移动方向是_____(填“3'→5'”或“5'→3'”),该过程中还需要的RNA有_____。
(2)HIF被彻底水解的产物是_____。据图分析,HIF在_____(填“转录”或“翻译”)水平调控EPO基因的表达,促进EPO的合成。
(3)EPO是一种蛋白质类激素,可促进造血干细胞_____,产生更多的红细胞,以适应低氧环境。请用文字和箭头表示出造血干细胞中遗传信息的传递方向:_____。
(4)在氧气供应充足时,细胞内的HIF在脯氨酸羟化酶的作用下被羟基化,最终被降解。如果将细胞中的脯氨酸羟化酶基因敲除,EPO基因的表达水平会_____(填“升高”或“降低”),其原因是_____。
22.(12分)果蝇是遗传学实验的良好实验材料。如图是雄性果蝇体细胞染色体示意图。请回答下列问题:
(1)据图写出该果蝇产生的一个配子的染色体组成__________。对果蝇进行基因组测序,需要测定_________条染色体上DNA的碱基序列。
(2)若果蝇无眼性状产生的分子机制是由于控制正常眼的基因中间缺失一段较大的DNA片段所致,则该变异类型是_________。
(3)若果蝇Y染色体上的一个片段转移到IV染色体上,则该变异类型是_________。
(4)已知果蝇正常翅(B)对小翅(b)为显性,遗传学家针对果蝇该对相对性状进行了相应的遗
传实验。
实验一:
父本
母本
子一代
正常翅
小翅
正常翅(♀)∶小翅(♂)=1∶1
实验二:遗传学家将一个DNA片段导入到子一代正常翅雌蝇的体细胞中,通过DNA重组和克隆技术获得一只转基因小翅果蝇。
研究发现:插入的DNA片段本身不控制具体的性状,但会抑制B基因的表达,使个体表现为小翅,b基因的表达不受该片段影响;若果蝇的受精卵无控制该性状的基因(B、b),将造成胚胎致死。请回答:
由实验一可知,控制果蝇该对相对性状的基因位于_________染色体上,子一代雄蝇的基因型是________。
遗传学家认为该DNA片段插入到果蝇染色体上的位置有4种可能(如图),为确定具体的插入位置,进行了相应的杂交实验。实验方案:让该转基因小翅果蝇与非转基因小翅雄性果蝇杂交,统计子代的表现型种类及比例。(不考虑其他变异类型)
结果与结论:
①若子代小翅雌蝇∶正常翅雌蝇∶小翅雄蝇∶正常翅雄蝇=1∶1∶1∶1,则该DNA片段的插入位置属于第1种情况;
②若子代全为小翅,且雌雄比例为1∶1,则该DNA片段的插入位置属于第_______(2分)种情况;
③若子代小翅雌蝇∶正常翅雌蝇∶小翅雄蝇∶正常翅雄蝇=3∶1∶3∶1(或正常翅∶小翅=1∶3),则该DNA片段的插入位置属于第_______(2分)种情况;
④若子代全为小翅,且雌雄比例为2∶1(或小翅雌蝇∶小翅雄蝇=2∶1),则该DNA片段的插入位置属于第_______(2分)种情况。
23.(10分)下丘脑与垂体的功能联系方式主要有两种:一种是经垂体门脉系统与“腺垂体”(图中Ⅰ位置)联系,能产生调节腺垂体激素释放的激素;另一种是通过下丘脑垂体束将产生的神经冲动运到“神经垂体”处(图中Ⅱ位置)。如图为下丘脑与垂体调节内分泌活动的示意图,请据图回答:
(1)人体剧烈运动大量出汗后,细胞外液渗透压升高,刺激__________中的渗透压感受器,引起抗利尿激素在__________(填字母)处释放进入血液,促进__________对水分的重吸收,此过程属于__________调节。
(2)当人体受到寒冷刺激时,冷觉感受器将兴奋传到下丘脑,引起细胞①处产生兴奋,兴奋通过__________(结构)传递给细胞②,进而导致__________(器官)分泌的促甲状腺激素增加,通过体液运输,最后引起机体甲状腺激素分泌增多,使机体产热增加。图中所示的A、B和C三条血管中,能检测到甲状腺激素的血管有__________(2分)。
(3)某同学进行切除甲状腺对小鼠体长影响的实验时,观测到切除甲状腺的幼年组小鼠体长增加__________未切除组的,其机理是__________。
24.(10分)在神经元中,线粒体产生于细胞体且在极长的轴突中 ATP 的扩散能力相当有限。为使ATP供应快速适应局部能量变化,轴突线粒体通过马达蛋白(K、D)和锚蛋白(S)等蛋白质来实现复杂的运动模式:双向运动、暂停和频繁改变方向,基本过程如图 1 和图 2 所示,进而及时协调响应神经元活动的变化以及代谢和能量状态的变化。请回答:
(1)线粒体的物质和能量转变过程发生在___ __ (2分)(场所)。动作电位产生时,膜内电位变化是______。
(2) ①由图 1、2可知,动作电位产生时,首先______进入神经元与 M蛋白结合,破坏马达蛋白(K) 与线粒体的耦合,暂时阻止线粒体的运动。接着 S 通过 (填“抑制”或“促进”)马达蛋白中的 ATP水解酶活性,使马达蛋白因能量不足而稳定地锚定轴突线粒体。
②随着突触前神经元 ATP 大量消耗,ATP含量下降激活AMPK-PAK 信号通路,促进 蛋白和S将线粒体锚定在突触前膜处的_____(结构)上,可为______(过程)供能。
(3)下列实验结果中支持线粒体运动与锚定模型的有 。(2分)
A.小鼠中线粒体发生损伤后被溶酶体吞噬
B.小鼠中敲除 S 基因,则神经元的轴突中线粒体的运动加强
C.突触前神经元细胞骨架降解时,递质释放减少
25.(13分)去甲肾上腺素作为一种信息分子,参与机体多项生理活动的调节。过度紧张、焦虑等刺激不仅会导致毛囊细胞数量减少引起脱发,也会导致黑色素细胞减少引起头发变白。利用黑色小鼠进行研究得出的相关调节机制如图所示。
(1)肾上腺皮质释放的糖皮质激素的化学本质是_____________,该激素进入细胞的方式是_______。糖皮质激素对有些组织细胞无直接效应,但可给其他激素作用的发挥创造有利条件,如增强胰高血糖素的升血糖作用,这种现象体现了激素间的__________作用。
(2)下丘脑通过“下丘脑-垂体-肾上腺轴”调节肾上腺分泌 G ,这种分级调节一方面可以______________,另一方面可形成多级反馈调节,有利于_________。因过度紧张焦虑至过程②作用于MeSc属于____________调节。
(3)研究发现,NE 主要通过过程②影响 MesC,过程①作用很小。两过程中,NE作用于 Mesc 效果不同的原因可能是___________________。(2分)(答出 2 种原因即可)
(4)已知长期束缚会引起小鼠过度紧张、焦虑。为研究长期束缚及肾上腺对黑毛小鼠体毛的影响,科研人员用不同的方法处理小鼠,分别检测小鼠体毛的数量和颜色变化。请完成下表:
实验步骤的目的
简要操作过程
分组
取①___________的实验小鼠若干只,随机均分为A、B、C、D四组
②____
A组手术但不切除肾上腺也不束缚
实验组处理
B组③_________,C组④________________D组切除肾上腺并束缚。在相同且适宜的条件下饲养一定时间
检测小鼠体毛变化
观察并记录小鼠体毛的数量和颜色:A组几乎无变化;B组小鼠脱毛且体毛变白;C组体毛增多,不变白;D组⑤_______________
参考答案:
1.D 2.B 3.C 4.D 5.C 6.A 7.B 8.B 9.C 10.D 11.A 12.B 13.C 14.B 15.D
16.AD 17.ACD 18.CD 19.ABD 20.AC
21.(1) ATP、核糖核苷酸、酶(RNA聚合酶) 翻译 5'→3' tRNA,rRNA
(2) 氨基酸 转录
(3) 分裂、分化(或增殖、分化)
(4) 升高 HIF无法被降解,细胞内积累过多,促进EPO基因表达(或转录)
22.(1) Ⅱ Ⅲ Ⅳ X或Ⅱ Ⅲ Ⅳ Y 5/五
(2)基因突变
(3)染色体易位
(4) X XbY 3 2 4
23.(1) 下丘脑 E 肾小管、集合管 神经-体液
(2) 突触 腺垂体 ABC
(3) 明显低于 甲状腺激素具有促进生长发育的作用,切除甲状腺后,甲状腺激素浓度下降,导致小鼠生长发育停滞
24.(1) 基质中、内膜上(2分) 由负电位变为正电位
(2) Ca2+ 抑制 MVI蛋白 细胞骨架 突触小泡与突触前膜融合释放神经递质
(3)BC(2分)
25.(1) 类固醇(脂质) 自由扩散 协同
(2) 放大激素的调节效应 精细调控 神经
(3)两过程NE的作用方式不同(或NE分别作为激素和神经递质起作用);NE的浓度不同;NE运输到MeSC的时间不同
(4) 生理状况相同 对照组处理 束缚不切除肾上腺 切除肾上腺,不束缚 体毛增多且变白
2024江苏省华罗庚中学高三夏令营学习能力测试生物试题扫描版含答案: 这是一份2024江苏省华罗庚中学高三夏令营学习能力测试生物试题扫描版含答案,文件包含江苏省华罗庚中学2023-2024学年高三夏令营学习能力测试生物pdf、江苏省华罗庚中学2023-2024学年高三夏令营学习能力测试生物答案pdf等2份试卷配套教学资源,其中试卷共9页, 欢迎下载使用。
2022-2023学年江苏省淮安市高一(下)期末生物试卷(含解析): 这是一份2022-2023学年江苏省淮安市高一(下)期末生物试卷(含解析),共24页。试卷主要包含了单选题,多选题,探究题等内容,欢迎下载使用。
2022-2023学年江苏省泰州市高一(下)期末生物试卷(含解析): 这是一份2022-2023学年江苏省泰州市高一(下)期末生物试卷(含解析),共25页。试卷主要包含了选择题,非选择题等内容,欢迎下载使用。

