广东省茂名市化州市2022-2023学年九年级上学期期中化学试题
展开2022-2023学年度第一学期期中学科知识质量测评
九年级化学综合训练
说明:1.全卷共6页,满分100分,答题用时为60分钟。
2.可能用到的相对原子质量:H-1 C-12 N-14 Zn-65 K-39 I-127
一、选择题(本大题包括15小题,每小题3分,共45分。每小题四个选项中,只有一个是正确的)
1. 在测定锌、铟等元素的相对原子质量方面做出卓越献的中国科学家是
A. 杨振宁 B. 屠呦呦 C. 侯德榜 D. 张青莲
【答案】D
【解析】
【分析】
【详解】A、杨振宁与李政道共同提出宇称不守恒理论,不符合题意;
B、屠呦呦成功提取出青蒿素获得诺贝尔奖,不符合题意;
C、侯德榜发明联合制碱法,又称侯氏制碱法,不符合题意;
D、张青莲是测定锌、铟等元素的相对原子质量方面做出卓越献的中国科学家,符合题意;
故选:D。
2. 为了区别酱油和陈醋,有同学提出:“可用闻气味的方法区分酱油和陈醋”,这位同学的说法中“可用闻气味的方法区分酱油和陈醋”应属于科学探究环节中的
A. 猜想与假设 B. 设计实验 C. 收集证据 D. 解释与结论
【答案】B
【解析】
【详解】根据题意,为了区别酱油和陈醋,有同学提出:“可用闻气味的方法区分酱油和陈醋”,是一个设计实验过程,在猜想与假设、收集证据、设计实验、解释与结论等环节中应属设计实验的环节,故选:B。
3. 削皮的苹果放在空气中一段时间后表面颜色会变深,可能是与空气成分中哪种物质作用的结果
A. 氧气 B. 氮气 C. 二氧化碳 D. 稀有气体
【答案】A
【解析】
【详解】氧气、氮气、二氧化碳、稀有气体中氧气的化学性质比较活泼,具有氧化性,削皮的苹果放在空气中一段时间后表面颜色会变深,可能是与空气中的氧气作用的结果,故选A。
4. 嫦娥五号执行的下列探月任务一定涉及化学变化的是
A. 漫步月面 B. 采集月壤 C. 展示国旗 D. 点火返航
【答案】D
【解析】
【详解】A、漫步月面没有生成新物质,属于物理变化,A错误。
B、采集月壤没有生成新物质,属于物理变化,B错误。
C、展示国旗没有生成新物质,属于物理变化,C错误。
D、点火返航燃烧过程中生成新物质,属于化学变化,D正确。
故选:D。
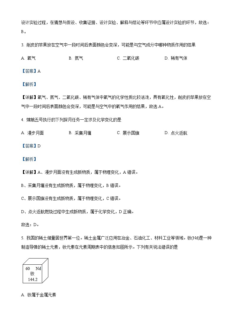
5. 我国的稀土储量居世界第一位。稀土金属广泛应用在冶金、石油化工、材料工业等领域。钕(Nd)是一种制造导弹的稀土元素,钕元素在元素周期表中的信息如图所示。下列有关说法错误的是
A. 钕属于金属元素
B. 钕原子中的质子数是60
C. 钕原子的核外电子数是60
D. 钕的相对原子质量是144.2 g
【答案】D
【解析】
【分析】在原子中,原子序数=质子数=核外电子数,相对原子质量=质子数+中子数。
【详解】A、钕元素是“金”字旁,属于金属元素,故A正确;
B、在原子中,原子序数=质子数,钕原子的原子序数为60,则钕原子中质子数为60,故B正确;
C、在原子中,原子序数=质子数=核外电子数,钕原子的核外电子数是60,故C正确;
D、相对原子质量是有单位的,其单位为“1”,钕元素的相对原子质量144.2,故D不正确。故选D。
6. 运动会上裁判员高举发令枪,一声“预备一跑!”,只见发令枪周围一股白烟冒出,下列物质燃烧能产生白烟的是
A. 红磷 B. 硫磺 C. 铁丝 D. 木炭
【答案】A
【解析】
【详解】A、红磷燃烧,产生大量白烟,符合题意;
B、硫磺在空气中燃烧,发出淡蓝色火焰,生成具有刺激性气味的气体,不符合题意;
C、铁丝在空气中不能燃烧,只能烧至红热,不符合题意;
D、木炭在空气中燃烧,生成能使澄清石灰水变浑浊的气体,不符合题意。
故选A。
7. 下列实验操作正确的是
A. 点燃酒精灯 B. 氧气验满
C. 取用固体粉末 D. 滴加液体
【答案】C
【解析】
【分析】A、根据酒精灯的点燃方法进行分析判断;B、根据氧气验满要放在集气瓶口进行分析判断;C、根据向试管中加入粉末状固体的方法进行分析判断;D、根据胶头滴管的使用方法进行分析判断。
【详解】A、点燃酒精灯应用火柴,不能用燃着的酒精灯引燃另一只酒精灯,以防着火,故A选项图中所示操作错误;
B、氧气验满方法是将带火星的木条放在集气瓶口,而不是伸入集气瓶中,故B选项图中所示操作错误;
C、取用粉末状药品,试管横放用药匙把药品送到试管底部,然后试管慢慢竖起使药品缓缓滑入试管底部,故C选项图中所示操作正确;
D、向试管中滴加液体时,胶头滴管应在试管口上方垂悬滴加,不应伸入试管内,故D选项图中所示操作错误。
故选C
【点睛】本题难度不大,熟悉各种仪器的用途及使用注意事项、掌握常见化学实验基本操作的注意事项是解答此类试题的关键。
8. “加铁酱油”“高钙奶粉”中的“铁”“钙”指的是
A. 原子 B. 元素 C. 分子 D. 单质
【答案】B
【解析】
【详解】物质是由元素组成,生活中常接触到的“高钙奶粉”、“加铁酱油”等食品中,“钙、铁”指的就是元素,不是特定的存在形态。
故选B。
9. 下列课题侧重于化学学科研究领域的是
A. 计算机动漫游戏的开发 B. “神七”飞船从地球轨道转到月球轨道
C. “新冠肺炎”传播途径的调查 D. 新型药用有机分子的研制
【答案】D
【解析】
【详解】A、计算机动漫游戏的开发属于计算机学科的研究领域,不符合题意;
B、“神七”飞船从地球轨道转到月球轨道属于物理研究的领域,不符合题意;
C、“新冠肺炎”传播途径的调查属于生物研究的领域,不符合题意;
D、新型药用有机分子研制属于化学研究的领域,符合题意。
故选D。
10. 空气质量报告中不需要监测的气体是
A. 二氧化氮 B. 二氧化硫 C. 二氧化碳 D. PM2.5
【答案】C
【解析】
【详解】计入空气质量评价的污染气体为二氧化硫、一氧化碳、二氧化氮、可吸入颗粒物、细颗粒物(PM2.5)和臭氧,不包括二氧化碳,二氧化碳是空气的组成成分之一。
故选C。
11. “嫦娥五号”月球采样带回的“无价之土”——月壤中含有大量氦—3,它是一种高效、安全、清洁的核聚变能源燃料。氦—3和氦—4属于同一种元素,这因为它们的原子具有相同的
A. 相对质量 B. 原子结构 C. 质子数 D. 中子数
【答案】C
【解析】
【详解】质子数或核电荷数决定元素的种类;氦—3和氦—4属于同一种元素,则它们具有相同的质子数或核电荷数。
故选C。
12. 航天员饮用水属于小分子团水,小分子团水由5~8个水分子构成,一次饮用125mL小分子团水可维持人6小时正常需水量。下列说法正确的是
A. 小分子团水是由水分子构成的 B. 小分子团水中的水分子是静止的
C. 小分子团水的组成元素和普通水不同 D. 小分子团水中的水分子间没有间隔
【答案】A
【解析】
【详解】A、由题意“小分子团水由5~8个水分子构成”可知:小分子团水是由水分子构成的,说法正确,符合题意;
B、小分子团水是由水分子构成的,具有分子不断运动的性质,说法错误,不符合题意;
C、小分子团水是由水分子构成的,即小分子团水也由氢氧元素组成,与普通水相同,说法错误,不符合题意;
D、小分子团水是由水分子构成的,具有分子间有间隔的性质,说法错误,不符合题意。
故选A。
13. 利用如图装置验证了空气中氧气的含量。下列叙述不正确的是
A. 实验前需检查装置气密性 B. 白磷的作用是消耗试管中的氧气
C. 白磷熄火、试管冷却后再打开止水夹 D. 最终量筒中液面约降至40mL刻度线处
【答案】D
【解析】
【详解】A、该装置是利用白磷燃烧消耗氧气,反应后,装置内压强减小,在压强差的作用下,量筒中的水进入试管,进入水的体积就是空气中氧气的体积,故实验前需检查装置的气密性,否则,装置漏气,外界空气进入,会使实验结果偏小,不符合题意;
B、白磷的作用是将试管内的氧气耗尽,使装置内压强减小,在压强差的作用下,量筒中的水进入试管,进入水的体积就是空气中氧气的体积,不符合题意;
C、白磷熄灭,试管冷却后,再打开止水夹,否则,试管内的气体受热膨胀,占据了一定的空间,会使进入水的体积偏小,从而使实验结果偏小,不符合题意;
D、空气中氧气的体积约占空气体积的,故进入水的体积大约是:130mL×=26mL,故最终量筒中液面约降至50mL-26mL=24mL刻度线处,符合题意。
故选D。
14. 蜡烛(足量)在如图1密闭装置内燃烧至熄灭,用仪器测出这一过程中瓶内氧气含量的变化如图2所示。下列判断错误的是
A. 蜡烛熄灭时瓶内气体只有二氧化碳 B. 该实验说明蜡烛燃烧消耗氧气
C. 氧气浓度小于一定值时,蜡烛无法燃烧 D. 实验后向装置内倒入澄清石灰水,澄清石灰水变浑浊
【答案】A
【解析】
【详解】A、蜡烛熄灭时瓶内气体除了二氧化碳外,还有氮气,同时还有氧气剩余,故A错误;
B、从图像可看出,氧气的含量逐渐减少,蜡烛燃烧消耗了氧气,故B正确;
C、从图像可看出,蜡烛熄灭时,氧气的含量为15.96%,说明氧气浓度小于一定值时,蜡烛无法燃烧,故C正确;
D、蜡烛燃烧生成了二氧化碳,二氧化碳和石灰水反应生成碳酸钙沉淀,实验后向装置内倒入澄清石灰水,澄清石灰水变浑浊,故D正确;
故选A。
15. 下图中不同的圆圈表示不同的原子。下列物质的分类,错误的是
A. 混合物 B. 单质
C. 化合物 D. 氧化物
【答案】D
【解析】
【详解】A、混合物是由不同种分子构成,故A正确,不符合题意;
B、单质是由同种元素组成的纯净物,故B正确,不符合题意;
C、化合物是由不同种元素组成的纯净物,故C正确,不符合题意;
D、氧化物是两种元素组成的化合物,其中含有O元素,故D错误,符合题意;
故选D。
二、填空题(本大题包括6小题,共55分)
16. 填空
(1)请用化学用语填空。
①铝元素___________。
②保持水的化学性质的最小粒子___________。
③硫酸根离子___________。
④标出五氧化二磷中磷元素的化合价___________。
(2)写出“3CO2”中数字的含义。
①“3”表示:___________。
②“2”表示:___________。
【答案】(1) ①. Al ②. H2O ③. ④.
(2) ①. 3个二氧化碳分子 ②. 1个二氧化碳分子中含有2个氧原子
【解析】
【小问1详解】
①铝元素符号为Al。
②水是由水分子构成,保持水的化学性质的最小粒子,则符号为H2O。
③硫酸根的符号为。
④五氧化二磷中,磷元素的化合价为+5价,则标出其中磷元素的化合价为。
小问2详解】
①化学式前的数字表示分子个数,则“3”表示3个二氧化碳分子。
②元素符号右下角的数字表示分子中原子个数,则“2”表示1个二氧化碳分子中含有2个氧原子。
17. 兴趣小组通过研究水的电解了解水的组成,回答下列问题:
(1)请写出电解水的文字表达式___________。
(2)此过程中没有发生改变的微粒是___________。
(3)玻璃管b中产生的气体是___________(填化学式)。
(4)此实验得出的结论是:水是由___________组成的。
【答案】(1)水氢气+氧气
(2)氢原子和氧原子 (3)O2
(4)氢元素和氧元素
【解析】
【小问1详解】
水在通电的条件下反应生成氢气和氧气,故反应的文字表达式写为:水氢气+氧气。
【小问2详解】
水在通电的条件下反应生成氢气和氧气,从微观上,该反应是水分子被破坏成氢原子和氧原子,然后氢原子两两自相组合形成氢分子,同时氧原子两两自相组合构成氧分子,所以此过程中没有发生改变的微粒是氢原子和氧原子,故填氢原子和氧原子。
【小问3详解】
由图可知,玻璃管b连接电源的正极,其中生成的体积较小的气体为氧气,氧气由氧分子构成,1个氧分子由2个氧原子构成,故氧气的化学式写为O2。
【小问4详解】
水在通电的条件下反应生成氢气和氧气,氢气由氢元素组成,氧气由氧元素组成,化学反应中元素的种类不变,则由该实验可知,水是由氢元素和氧元素组成的,故填氢元素和氧元素。
18. 实验室常用下列装置制取气体,请根据所学知识回答下列问题:
(1)写出指定仪器的名称:a___________,b___________。
(2)实验室用高锰酸钾制取氧气可选用的装置是___________(填序号),该反应的文字表达式为:___________。检验氧气是否收集满的方法是___________。
(3)若用过氧化氢溶液和二氧化锰制取氧气,可选用的装置是___________(填序号),二氧化锰在反应中充当___________,该反应属于___________(填反应的基本类型)。
(4)图中D、E是收集到的两瓶氧气,若进行“铁丝在氧气中燃烧”的实验,应选用的一瓶是___________。
【答案】(1) ①. 酒精灯 ②. 试管
(2) ①. A ②. 高锰酸钾锰酸钾+二氧化锰+氧气 ③. 把带火星木条放在集气瓶口,若木条复燃,则集满
(3) ①. C ②. 催化剂 ③. 分解反应
(4)E
【解析】
【小问1详解】
由图可知,a是酒精灯;b是试管;
【小问2详解】
实验室用用高锰酸钾制取氧气,发生装置属于固体加热型,且试管口需要放一小团棉花,防止加热时粉末状物质进入导管,堵塞导管,由于氧气密度比空气大,收集方法可用向上排空气法,故装置选择A;
高锰酸钾加热分解生成锰酸钾、二氧化锰和氧气,该反应的文字表达式为 :;
由于氧气具有助燃性,检验氧气是否收集满的方法是:把带火星木条放在集气瓶口,若木条复燃,则集满;
【小问3详解】
用过氧化氢溶液和二氧化锰制取氧气,发生装置属于固体、液体常温型,由于氧气不易溶于水,收集方法可用排水法,故装置选择C;
二氧化锰在反应中充当催化剂,加快反应速率,过氧化氢在二氧化锰的催化下分解生成水和氧气,该反应是由一种物质生成2种物质,符合一变多的特征,属于分解反应;
【小问4详解】
若进行“铁丝在氧气中燃烧”的实验,应选用的一瓶是E,理由是瓶底需要预留少量的水,防止生成的高温熔融物溅落,炸裂瓶底。
19. 化学小组用排水法收集到了呼出气体,且通过【实验1】比较了吸入空气和呼出气体的成分差异。
【实验1】
序号
实验目的
实验操作
实验现象
①
比较空气和呼出气体中二氧化碳的含量
向呼出气体中倒入少量澄清石灰水,振荡
___________
②
比较空气和呼出气体中氧气的含量
分别将燃着的木条伸入空气和呼出气体中
空气中的木条无明显变化,呼出气体中的木条熄灭
③
___________
取两块干燥玻璃片,对着其中一块哈气
哈气的玻璃片上出现无色液滴,另一块无明显变化
(1)实验①的现象为___________。
(2)实验③的目的是___________。
(3)小明指出实验①的操作不足以达到其实验目的,还需补充的实验操作为:___________。
小芳对实验②中燃着木条熄灭的原因提出了如下合理猜想,并设计【实验2】进行验证。
猜想1:木条熄灭是因为呼出气体比吸入空气中的含量高
猜想2:木条熄灭是因为呼出气体比吸入空气中的含量低
猜想3:木条熄灭是因为呼出气体比吸入空气中的含量高
【实验2】
实验序号
a
b
c
d
实验操作
实验现象
燃着的木条无明显变化
燃着的木条无明显变化
燃着的木条熄灭
燃着的木条熄灭
(4)对比实验___________(填实验序号),可得出猜想___________不成立。
(5)对比实验___________(填实验序号),可得出猜想___________成立。
(6)把燃着的木条伸入体积比为1:1的和混合气体中会观察到的现象是___________。
【答案】(1)澄清石灰水变浑浊
(2)比较空气和呼出气体中水蒸气的含量
(3)向等量的空气中倒入澄清石灰水
(4) ①. a、b ②. 1
(5) ①. a和c ②. 2
(6)木条熄灭
【解析】
【小问1详解】
向呼出气体中倒入少量澄清石灰水,振荡,可观察到澄清石灰水变浑浊,说明人体呼吸产生了二氧化碳。
【小问2详解】
对着干燥的玻璃片哈气,哈气的玻璃片上出现水雾,说明呼出的气体中含有水蒸气,因此实验③的目的是比较空气和呼出气体中水蒸气的含量;
【小问3详解】
实验需要有对照组,因此除了向呼出气体中倒入少量澄清石灰水外,还需要向盛有等量空气的烧杯中倒入少量澄清石灰水,振荡,观察实验现象进行对比;
【小问4详解】
燃着的木条在盛有空气的集气瓶和盛有氧气和二氧化碳的集气瓶中现象相同,说明二氧化碳的含量对木条燃烧无影响,因此由实验a和b得出猜想1不成立;
【小问5详解】
猜想2为木条熄灭是因为呼出气体比吸入空气中O2的含量低,因此实验的变量应该是氧气的含量,而实验a、c和d变量均为氧气的含量不同,而实验a为对照组,必须选择,故能证明猜想2成立的实验序号有:a和c(a和d)(a、c、d);
【小问6详解】
把燃着木条伸入体积比为1:1的O2和CO2混合气体中,根据二氧化碳和氮气均不支持燃烧和不可燃烧的性质,即可等同于视为氧气和氮气的混合气体中,会观察到木条熄灭。
20. 水是生命之源,是人类宝贵的自然资源。
I:节约用水
(1)下列图标是我国“国家节水标志”的是___________(填字母);
A. B. C. D.
(2)预防和治理水污染,保护和改善水质,下列做法错误的是___________(填字母序号);
A. 生活污水处理后再排放 B. 合理使用农药和化肥 C. 降低成本,工业废水直接排放
Ⅱ:水的净化
(3)“沉降池”中可用明矾作混凝剂,其作用为___________。
(4)过滤的操作可以除去难溶性杂质,实验室中过滤操作如图所示:
①过滤中使用玻璃棒的作用是___________。
②欲判断实验室过滤得到的水是硬水还是软水,可加入___________进行检验,生活中常通过___________的方法降低水的硬度;
③在过滤后,发现滤液仍是浑浊的,请写出可能的原因___________。(答一条即可)
(5)“吸附池”中常用___________(填物质名称)吸附色素和异味。
【答案】(1)B (2)C
(3)加速水中悬浮颗粒物的沉降
(4) ①. 引流 ②. 肥皂水 ③. 煮沸
④. 滤纸破损
(5)活性炭
【解析】
【小问1详解】
A、为回收标志,错误;
B、为节水标志,正确;
C、为中国环境标志,错误;
D、为节能标志,错误。
故选B。
【小问2详解】
A. 生活污水处理后再排放,利于防止水体污染,正确;
B. 合理使用农药和化肥,利于水资源保护,正确;
C. 为降低成本,工业废水直接排放,会导致水污染,错误。
故选C。
【小问3详解】
明矾可以加速水中悬浮颗粒物的沉降,净化水质。
【小问4详解】
①过滤中使用玻璃棒的作用是引流,防止液体洒出。
②硬水是含较多可溶性钙、镁矿物质的水;鉴别硬水和软水可以使用肥皂水,泡沫较少浮渣较多的是硬水,泡沫较多浮渣较少的是软水;生活中常用加热煮沸的方法降低水的硬度。
③在过滤后,发现滤液仍是浑浊的,可能原因为滤纸破损、仪器不干净等,滤液未经过滤或过滤后又沾染了杂质。
【小问5详解】
活性炭具有吸附性,“吸附池”中常用活性炭吸附色素和异味。
21. 如表是市场销售的一种“碘盐”包装袋上的部分说明。请回答:
【配料表】氯化钠、碘酸钾()
【食用方法】勿长时间炖炒
【贮存指南】避光,避热、密封防潮
(1)氯化钠由___________构成。
(2)碘酸钾中碘元素的化合价为___________。
(3)碘元素的质量分数是___________?(结果保留一位小数)
(4)根据说明推测碘酸钾的一条化学性质___________。
(5)正常人每天需要补充大约0.15mg碘元素。若1000g碘盐中约含30mg碘酸钾,那么一个正常人一天大约需要___________克这种含碘盐?(结果保留一位小数)
【答案】(1)钠离子和氯离子
(2)+5 (3)
59.3%
(4)受热易分解
(5)8.4
【解析】
【小问1详解】
氯化钠是含有金属元素和非金属元素的化合物,氯化钠是由钠离子和氯离子构成的。
【小问2详解】
碘酸钾((KIO3)中钾的化合价是+1,氧的化合价是-2,设:碘的化合价是。根据化合价规则可得:(+1)++(-2)×3=0,解得:=+5。
【小问3详解】
KIO3的相对分子质量=39+127+16×3=214,KIO3中碘元素的质量分数=。
【小问4详解】
根据勿长时间炖炒,可推测碘酸钾受热易分解。
【小问5详解】
正常人每天需要补充大约0.15mg碘元素。若1000g碘盐中约含30mg碘酸钾,一个正常人一天需要这种含碘盐为0.15mg÷59.3%÷30mg×1000g≈8.4g
广东省茂名市信宜市2023-2024学年九年级上学期10月期中化学试题: 这是一份广东省茂名市信宜市2023-2024学年九年级上学期10月期中化学试题,共28页。
广东省茂名市化州市2022-2023学年九年级上学期11月期中化学试题: 这是一份广东省茂名市化州市2022-2023学年九年级上学期11月期中化学试题,共9页。
广东省茂名市化州市第四中学2022-2023学年九年级上学期期中模拟化学试题: 这是一份广东省茂名市化州市第四中学2022-2023学年九年级上学期期中模拟化学试题,文件包含广东省茂名市化州市第四中学2022-2023学年九年级上学期期中模拟化学试题解析版docx、广东省茂名市化州市第四中学2022-2023学年九年级上学期期中模拟化学试题原卷版docx等2份试卷配套教学资源,其中试卷共28页, 欢迎下载使用。

