2023年湖北省武汉市中考化学真题及答案解析
展开2023年武汉市初中毕业生学业考试
物理、化学试卷
亲爱的同学:在你答题前,请认真阅读下面的注意事项。
1.本试卷由第I卷(选择题)和第Ⅱ卷(非选择题)两部分组成。全卷共12页,两大题,满分120分。考试用时120分钟。
2.答题前,请将你的姓名、准考证号填写在“答题卡”相应位置,并在“答题卡”背面左上角填写姓名和座位号,将条形码横贴在答题卡第1页右上“贴条形码区”。
3.答第I卷(选择题)时,选出每小题答案后,用2B铅笔把“答题卡”上对应题目的答案标号涂黑。如需改动,用橡皮擦干净后,再选涂其他答案,答在“试卷”上无效。
4.答第Ⅱ卷(非选择题)时,答案用0.5豪米黑色笔迹签字笔书写在“答题卡”上,答在“试卷”上无效。
5.认真阅读答题卡上的注意事项。
预祝你取得优异成绩!
可能用到的相对原子质量:H-1 C-12 N-14 O-16 Na-23 S-32 C1-35.5 Ca-40 Fe-56 Cu-64 Zn-65 Ag-108 Ba-137
第I卷(选择题 共60分)
一、选择题(本题包括20小题,每小题只有一个选项符合题意。每小题3分,共60分)
1. 《天工开物》被誉为“中国17世纪的工艺百科全书”,其中记载的下列工艺涉及化学变化的是
A. 纺纱织布 B. 伐木制舟 C. 烧制陶瓷 D. 海水晒盐
【答案】C
【解析】
详解】A、纺纱织布过程中没有新物质生成,属于物理变化,故选项A不符合题意;
B、伐木制舟过程中没有新物质生成,属于物理变化,故选项B不符合题意;
C、烧制陶瓷过程中有新物质生成,属于化学变化,故选项C符合题意;
D、海水晒盐过程中没有新物质生成,属于物理变化,故选项D不符合题意;
故选:C。
2. 实验操作应严谨规范。下列实验操作正确的是
A. 取用锌粒 B. 移走蒸发皿
C. 稀释浓硫酸 D. 读取液体体积
【答案】D
【解析】
【详解】A、向试管中加入固体颗粒时,先将试管横放,用镊子把固体颗粒放在试管口,再慢慢将试管竖立起来,故选项A错误;
B、蒸发时移走蒸发皿应使用坩埚钳,故选项B错误;
C、浓硫酸稀释时,一定要浓硫酸沿器壁慢慢注入水里,并不断用玻璃棒搅拌,切不可将水直接倒入浓硫酸中,倒入液体时瓶塞倒放,标签朝向手心,故选项C错误;
D、用量筒量取液体时,视线要与量筒内液体凹液面的最低处保持水平,故选项D正确;
故选:D。
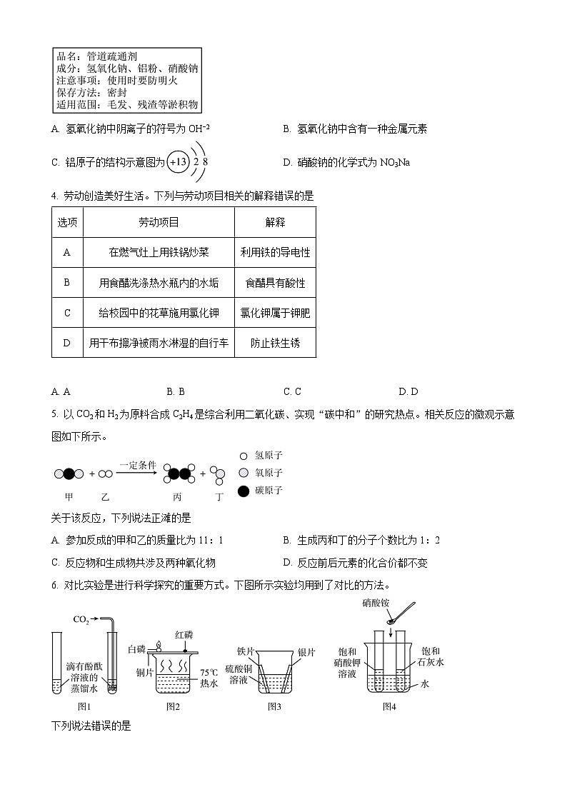
3. 某管道疏通剂标签上的部分文字如图所示。下列说法正确的是
A. 氢氧化钠中阴离子的符号为OH-2 B. 氢氧化钠中含有一种金属元素
C. 铝原子的结构示意图为 D. 硝酸钠的化学式为NO3Na
【答案】B
【解析】
【详解】A、氢氧化钠是由钠离子和氢氧根离子构成的化合物,阴离子为氢氧根离子,其离子符号为OH-,故选项说法不正确;
B、氢氧化钠中的钠元素属于金属元素,而氢元素、氧元素属于非金属元素,故选项说法正确;
C、铝原子的质子数为13,核外电子数为13,核外电子分三层排布,第一层排2个电子,第二层排8个电子,第三层排3个电子,其原子的结构示意图为 ,故选项说法不正确;
D、硝酸钠中钠元素的化合价为+1价,硝酸根的化合价为-1价,其化学式为NaNO3,故选项说法不正确。
故选B。
4. 劳动创造美好生活。下列与劳动项目相关的解释错误的是
选项
劳动项目
解释
A
在燃气灶上用铁锅炒菜
利用铁的导电性
B
用食醋洗涤热水瓶内的水垢
食醋具有酸性
C
给校园中的花草施用氯化钾
氯化钾属于钾肥
D
用干布擦净被雨水淋湿的自行车
防止铁生锈
A. A B. B C. C D. D
【答案】A
【解析】
【详解】A、在燃气灶上用铁锅炒菜,利用了铁的导热性,故选项A错误;
B、用食醋洗涤热水瓶内的水垢,是因为食醋含有醋酸具有酸性,能和水垢的主要成分碳酸钙反应生成醋酸钙、水和二氧化碳,和氢氧化镁反应产生醋酸镁和水,故选项B正确;
C、给校园中的花草施用氯化钾,氯化钾含氮、磷、钾三种营养元素中的钾元素,属于钾肥,故选项C正确;
D、用干布擦净被雨水淋湿的自行车,使铁与水隔绝,从而防止铁生锈,故选项D正确;
故选:A。
5. 以CO2和H2为原料合成C2H4是综合利用二氧化碳、实现“碳中和”的研究热点。相关反应的微观示意图如下所示。
关于该反应,下列说法正滩的是
A. 参加反成的甲和乙的质量比为11:1 B. 生成丙和丁的分子个数比为1:2
C. 反应物和生成物共涉及两种氧化物 D. 反应前后元素的化合价都不变
【答案】C
【解析】
【分析】由反应的微观示意图可知,该反应的化学方程式为:;
【详解】A、由反应的化学方程式可知,参加反成的甲和乙的质量比为(2×44):(6×2)=22:3,故选项A说法错误;
B、由反应的化学方程式可知,生成丙和丁的分子个数比为1:4,故选项B说法错误;
C、反应物和生成物共涉及二氧化碳和水两种氧化物,故选项C说法正确;
D、反应前氢元素的化合价为0价,反应后氢元素的化合价为+1价,反应前后氢元素的化合价发生了改变,故选项D说法错误;
故选:C
6. 对比实验是进行科学探究的重要方式。下图所示实验均用到了对比的方法。
下列说法错误的是
A. 图1实验能验证二氧化碳与水发生了反应
B. 图2实验能说明红磷的着火点比白磷的高
C. 图3实验能验证金属活动性顺序为Fe>Cu>Ag
D. 图4实验能说明硝酸铵固体溶于水会吸收热量
【答案】A
【解析】
【详解】A、图1实验中蒸馏水和通入二氧化碳的蒸馏水都不能使酚酞溶液变色,所以图1实验不能验证二氧化碳与水发生了反应。A错误;
B、图2实验75℃热水提供的热量使铜片上白磷燃烧,不能使铜片上红磷燃烧,说明红磷的着火点比白磷的高。B正确;
C、图3实验中铁片和硫酸铜反应生成铜和硫酸亚铁,说明铁比铜活泼;银片不能和硫酸铜反应,说明银不如铜活泼。即图3实验能验证金属活动性顺序为Fe>Cu>Ag。C正确;
D、图4实验将硝酸铵固体加入烧杯中的水里,饱和硝酸钾溶液中有白色晶体析出;饱和石灰水未变浑浊。温度降低,硝酸钾溶解度变小,氢氧化钙溶解度变大。即图4实验能说明硝酸铵固体溶于水会吸收热量。D正确。
综上所述:选择A。
7. 归纳整理是学习化学的重要方法。下图涉及的是初中化学常见物质及反应,甲、乙、丁中至少含有一种相同的元素。其中“→”表示一种物质通过一步反应可以转化为另一种物质,“一”表示相连两种物质可以反应。(反应条件、部分反应物、生成物已略去)
下列说法错误的是
A. 若甲能使带火星木条复燃,则丁可能具有还原性
B. 若丁可用于治疗胃酸过多,则甲可能是胃液中含有的酸
C. 若乙、丙含有相同的金属元素,则丙、丁可以发生复分解反应
D. 若丙、丁常温下都是黑色固体,则乙→CO2的反应可以为置换反应
【答案】D
【解析】
【详解】A、若甲能使带火星木条复燃,则甲为氧气,甲能转化为乙,乙能转化为CO2,乙能与丁反应,丁能转化为二氧化碳,铜在氧气中加热生成氧化铜,一氧化碳与氧化铜加热时生成二氧化碳和铜,乙可能是氧化铜,丁可能是一氧化碳;丙能与甲反应,能与CO2反应,碳在氧气中燃烧生成二氧化碳,在高温条件下与二氧化碳反应生成一氧化碳,丙可能是碳,综上所述:丁可能是一氧化碳,具有还原性,说法正确;
B、若丁可用于治疗胃酸过多,丁能转化为CO2,碳酸氢钠能与盐酸生成氯化钠、水和二氧化碳,可用于治疗胃酸过多,则丁可能是碳酸氢钠;甲能转化乙,乙能与丁(碳酸氢钠)反应,盐酸能与硝酸银反应生成氯化银沉淀和硝酸,硝酸能与碳酸氢钠反应生成硝酸钠、水和二氧化碳,乙可能是硝酸;甲能与丙反应,丙与二氧化碳反应,氢氧化钙能与盐酸反应生成氯化钙,能与二氧化碳反应生成碳酸钙和水,丙可能是氢氧化钙,综上所述:甲可能是胃液中含有的酸(盐酸),说法正确;
C、若乙、丙含有相同的金属元素,丙能与二氧化碳反应,乙能转化为二氧化碳,氢氧化钙能与二氧化碳反应生成碳酸钙和水,碳酸钙能与盐酸反应生成氯化钙、水和二氧化碳,则丙可能是氢氧化钙,乙可能是碳酸钙;丁能与乙反应,丁能转化为CO2,碳酸钙与硫酸反应生成硫酸钙、水和二氧化碳,丁可能是硫酸;甲、乙、丁中至少含有一种相同的元素,该元素根据以上分析为可能氧元素,甲能与丙(氢氧化钙)反应,能转化为乙(碳酸钙),能转化为二氧化碳,碳酸钠能与氢氧化钙反应生成碳酸钙和氢氧化钠,能与盐酸反应生成氯化钠、水和二氧化碳,甲可能是碳酸钠;综上所述:丙是氢氧化钙,丁是硫酸发生的反应是氢氧化钙与硫酸反应生成硫酸钙和水,该反应是由两种化合物相互交换成分生成两种化合物的反应,属于复分解反应,说法正确;
D、若丙、丁常温下都是黑色固体,丙能与二氧化碳反应,丁能转化为二氧化碳,碳与二氧化碳在高温条件下生成一氧化碳,氧化铜能与碳加热时生成铜和二氧化碳,丙可能是碳,丁可能是氧化铜;丁能与乙反应,一氧化碳与氧化铜加热时生成铜和二氧化碳,则乙可能是一氧化碳;甲、乙、丁中至少含有一种相同的元素,该元素根据以上分析为可能氧元素,甲能与丙(碳)反应,能转化为乙(一氧化碳),能转化为二氧化碳,氧气与碳在点燃时,完全燃烧生成二氧化碳,不完全燃烧生成一氧化碳,则甲可能是氧气;综上所述:乙→CO2的反应可以为氧化铜与一氧化碳在加热条件下生成铜和二氧化碳,该反应是由两种化合物反应生成一种单质和一种化合物的反应,不属于置换反应,也可以一氧化碳在氧气中燃烧生成二氧化碳,该反应是由两种物质生成一种物质的反应,属于化合反应,即乙→CO2的反应不可能是置换反应,说法错误。
故选D。
8. 化学兴趣小组探究酸碱盐的化学性质,进行如图1所示实验。实验后将甲、乙两支试管内的物质倒入烧杯,如图2所示,充分反应,静置,为探究烧杯内溶液的组成,取适量上层清液,向其中逐滴滴入质量分数为1.71%的氢氧化钡溶液,产生沉淀的质量与加入氢氧化钡溶液质量的变化关系如图3所示。
下列说法错误的是
A. 图1充分反应静置后,乙试管内上层清液中一定含有两种酸
B. 图2烧杯内可以观察到沉淀逐渐减少,最终只剩余白色沉淀
C. 图2充分反应静置后,烧杯内上层清液中含有三种阳离子和两种阴离子
D. 图3中加入30.0g氢氧化钡溶液时,生成沉淀的质量为0.797g
【答案】D
【解析】
【详解】A、氢氧化钠溶液和硫酸铜溶液反应生成硫酸钠和氢氧化铜沉淀,稀硫酸和氯化钡溶液反应生成硫酸钡沉淀和盐酸,将甲、乙试管溶液混合后,滴加氢氧化钡溶液,有沉淀生成,依据复分解反应条件可知:钡离子和硫酸根离子结合生成硫酸钡沉淀,氢氧根离子和铜离子结合生成氢氧化铜沉淀,硫酸根和铜离子与氢氧化钡是同时反应,但中间出现折点,说明溶液中存在硫酸,图1充分反应静置后,乙试管内上层清液中一定含有两种酸,说法正确;
B、由A可知图2混合后溶液中存在稀硫酸,甲试管中有氢氧化铜生成,氢氧化铜与稀硫酸反应生成硫酸铜和水,氢氧化铜与稀盐酸反应生成氯化铜和水,乙试管有白色沉淀生成,白色沉淀硫酸钡与稀硫酸、稀盐酸不反应,即图2烧杯内可以观察到沉淀逐渐减少,最终只剩余白色沉淀,说法正确;
C、 由以上分析可知,甲、乙两支试管物质混合,溶液中溶质有稀盐酸、稀硫酸、硫酸钠、硫酸铜和氯化铜,其中阳离子有氢离子、钠离子和铜离子三种,阴离子有硫酸根、氯离子两种,说法正确;
D、由图3产生沉淀的质量与加入氢氧化钡溶液质量的变化关系图可知:滴加10g氢氧化钡溶液,只有钡离子与硫酸根离子结合生成硫酸钡沉淀,设10g氢氧化钡溶液反应生成硫酸钡沉淀为
x=0.233g
10g氢氧化钡溶液反应生成硫酸钡沉淀0.233g,由于溶液具有均一、稳定性,加入30.0g氢氧化钡溶液时,生成硫酸钡沉淀= ,加入30g氢氧化钡溶液,前10g氢氧根与酸反应,后20g氢氧根与铜离子反应生成氢氧化铜沉淀,设生成氢氧化铜沉淀的质量为y
y=0.196g
图3中加入30.0g氢氧化钡溶液时,生成沉淀的质量=0.196g+0.699g=0.895g,说法错误。
答案:D。
第Ⅱ卷(非选择题共60分)
二、非选择题(本题包括12小题,共60分)
9. 石墨、活性炭和木炭在生产生活中有着广泛的应用。
回答下列问题:
(1)石墨的用途可以是______。
A. 用于制铅笔芯 B. 用作电极 C. 用于切割大理石
(2)活性炭作冰箱除味剂,是利用其______(填“物理”或“化学”)性质。
(3)木炭可用作燃料。木炭完全燃烧的化学方程式为______。
【答案】(1)AB (2)物理
(3)
【解析】
【小问1详解】
A、石墨具有滑腻感,且为深灰色,可用于制铅笔芯,故选项正确;
B、石墨具有导电性,可用作电极,故选项正确;
C、石墨很软,不能用于切割大理石,故选项错误;
故选:AB;
【小问2详解】
活性炭作冰箱除味剂,不需要通过化学变化表现出来,是利用其物理性质;
【小问3详解】
碳和氧气在点燃条件下生成二氧化碳,反应化学方程式为:。
10. 化学兴趣小组探究碳酸氢钠、氯化钾、氯化钠和氯化铵的溶解性时,查阅资料如下:
表1物质在不同温度时的溶解度
温度/℃
0
10
20
30
溶解度/g
NaHCO3
6.9
8.2
9.6
11.1
KCl
27.6
31.0
34.0
37.0
NaCl
35.7
35.8
36.0
36.3
NH4Cl
29.4
33.3
37.2
41.4
表2溶解度的相对大小(20℃)
溶解度/g
一般称为
<0.01
难溶
0.01~1
微溶
1~10
可溶
>10
易溶
回答下列问题:
(1)10℃时,NaCl的溶解度为______。
(2)根据20℃时上述四种物质的溶解度,判断其中属于“可溶”的物质是______。
(3)将30℃时上述四种物质的饱和溶液各ag分别降温到0℃,析出同体质量最大的物质是______。
(4)20℃时,将氯化钠和氯化铵各mg分别放入两只烧杯中,再分别加入ng水,充分搅拌。下列说法正确的是______。(填标号)
A. 若两只烧杯中均无固体剩余,则所得氯化铵溶液一定是不饱和溶液
B. 若两只烧杯中均有固体剩余,则所得溶液中溶质的质量分数:氯化铵>氯化钠
C. 若m≤0.36,则所得溶液中溶质的质量分数:氯化铵=氯化钠
D. 若所得溶液中只有一种是饱和溶液,则0.36n≤m≤0.372n
【答案】(1)35.8g
(2)碳酸氢钠##NaHCO3
(3)氯化铵##NH4Cl (4)AB
【解析】
【小问1详解】
由表1知,10℃时,NaCl的溶解度为35.8g;
【小问2详解】
20℃时,固体物质的溶解度为1~10g,为可溶,由表1可知,20℃时,NaHCO3的溶解度为9.6g,为可溶;
【小问3详解】
由表1可知,0℃~30℃氯化铵的溶解度受温度影响最大,所以将30℃时上述四种物质的饱和溶液各ag分别降温到0℃,析出同体质量最大的物质是NH4Cl;
【小问4详解】
A、20℃时,氯化铵的溶解度比氯化钠的溶解度大,若两只烧杯中均无固体剩余,则所得氯化铵溶液一定是不饱和溶液,故选项说法正确;
B、20℃时,氯化铵的溶解度比氯化钠的溶解度大,若两只烧杯中均有固体剩余,则所得溶液中溶质的质量分数:氯化铵>氯化钠,故选项说法正确;
C、若m≤0.36,由于20℃时,氯化铵的溶解度大于36.0g,氯化钠的溶解度为36.0g,只给了ng水,但不知道具体的量,如果固体全部溶解溶质质量分数相等,但无法判断是否全部溶解,故选项说法错误;
D、20℃时,氯化铵的溶解度为37.2g,氯化钠的溶解度为36.0g,若所得溶液中只有一种是饱和溶液,则饱和溶液一定是氯化钠饱和溶液,氯化铵不饱和,则0.36n≤m<0.372n,故选项说法错误;
故选:AB。
11. 硫酸锌可制备各种含锌材料,在防腐、医学上有很多应用。菱锌矿的主要成分是ZnCO3,还含有少量的二氧化硅和氧化铁。以菱锌和为原料制备ZnSO4·7H2O的工艺流程如下图所示。(二氧化硅难溶于水,也不与稀硫酸反应)
回答下列问题:
(1)菱锌矿属于______(填“纯净物”或“混合物”)。
(2)“酸浸”中观察到的现象是______。
(3)滤液1中含有的阳离子是______。(填离子符号)
(4)“转化”中加入足量锌粉,反应的化学方程式有:和______(写一个即可)。
(5)下列说法正确的是______(填标号)。
A. “粉碎”是为了使菱锌矿在“酸浸”中与稀硫酸充分反应
B. 在“转化”中加入锌粉,若无气泡冒出,说明锌粉已足量
C. 滤渣甲、滤渣乙均能与稀硫酸反应产生气体
D. 滤液2的质量一定比滤液1的质量大
【答案】(1)混合物 (2)固体部分溶解,溶液中有气泡产生,溶液颜色变为黄色
(3)H+、Zn2+、Fe3+
(4) (5)AD
【解析】
【小问1详解】
菱锌矿的主要成分是ZnCO3,还含有少量的二氧化硅和氧化铁,属于混合物;
【小问2详解】
“酸浸”中,碳酸锌和稀硫酸反应生成硫酸锌、水和二氧化碳,氧化铁和稀硫酸反应生成硫酸铁和水,所以在实验过程中,固体部分溶解,溶液中有气泡产生,溶液颜色变为黄色;
【小问3详解】
“酸浸”中加入了过量稀硫酸,碳酸锌和稀硫酸反应生成硫酸锌、水和二氧化碳,氧化铁和稀硫酸反应生成硫酸铁和水,所以滤液1中含有的阳离子是H+、Zn2+、Fe3+;
【小问4详解】
“转化”中加入足量锌粉,锌和过量的稀硫酸反应生成硫酸锌和氢气,反应的化学方程式为:Zn+H2SO4=ZnSO4+H2↑;
【小问5详解】
A、“粉碎”是为了增大反应物的接触面积,使菱锌矿在“酸浸”中与稀硫酸充分反应,故选项说法正确;
B、在“转化”中加入锌粉,锌先将硫酸铁转化为硫酸亚铁,之后和过量的硫酸反应生成硫酸锌和氢气,加入锌到无气泡冒出说明硫酸铁和硫酸完成转化,但生成的硫酸亚铁是否被锌完全转化为硫酸锌无法通过无气泡显示判断是否完成,所以不能说明锌粉已足量,故选项说法错误;
C、滤渣甲中的主要成分是二氧化硅,不与稀硫酸发生反应,滤渣乙含有锌粉,能与稀硫酸反应产生气体,故选项说法错误;
D、加入锌粉后,锌和过量的稀硫酸反应生成硫酸锌和氢气,加入锌的质量比生成氢气的质量大,溶液质量增加。锌和硫酸铁反应生成硫酸亚铁和硫酸锌,加入固体物理气体、沉淀析出,溶液质量增加。锌再继续和硫酸亚铁反应生成硫酸锌和铁,由于锌的相对原子质量大于铁,且硫酸锌和硫酸亚铁中锌和铁的化合价都为+2价,溶液质量增加。所以滤液2的质量一定比滤液1的质量大,故选项说法正确;
故选:AD。
12. 分类回收塑料制品是环境保护的重要研究课题。化学兴趣小组利用过氧化氢溶液取氧气,并用燃烧法探究塑料的组成。
I、设计氧气的发生装图
(1)图1中仪器X的名称为______(填“集气瓶”或“锥形瓶”)。
(2)图2中铂丝可催化过氧化氢分解产生氧气。实验过程中,若观察到安全管内液面上升,说明装置内压强过大,此时可以采取的安全措施是______。
Ⅱ、探究某塑料的组成
某塑料含有碳、氢元素,可能还含有氧和氯元素中的一种或两种。该塑料充分燃烧除生成二氧化碳和水蒸气外,还可能生成氯化氢气体。取mg该塑料样品与足量干燥的氧气充分反应,用图3所示装置吸收生成的气体。实验过程中,观察到装置乙溶液中产生白色沉淀。当气体被充分吸收后,测得装置甲、乙、丙的质量在反应前后分别增加m1g、m2g和m3g。(无水氯化钙可作干燥剂,装置气密性良好,装置甲、乙、丙、丁中试剂均足量)
(3)装置乙溶液中产生白色沉淀,说明该塑料含有氯元素。产生白色沉淀的化学方程式为______。
(4)该塑料样品中氢元素的质量为______(用代数式表示)。
(5)关于该实验,下列说法正确是______。(填标号)
A. 该塑料中碳原子与氯原子的个数比为73m3:88m2
B. 若,则该塑料不含氧元素
C. 若将装置乙与丙互换,也能够达到实验目的
D. 若去除装置丁,则对测定氢元素的质量无影响
【答案】(1)锥形瓶 (2)移动铂丝与溶液脱离##打开止水夹
(3)
(4) (5)ABD
【解析】
【小问1详解】
由图可知,仪器X的名称为锥形瓶,故填:锥形瓶;
【小问2详解】
实验过程中,若观察到安全管内液面上升,说明装置内压强过大,此时可以采取的安全措施是将铂丝抽离H2O2溶液,使反应停止或打开止水夹,让多余的气体从止水夹逸出,从而减小瓶内压强,故填:移动铂丝与溶液脱离或打开止水夹;
【小问3详解】
装置乙溶液中产生白色沉淀,说明该塑料含有氯元素,即塑料充分燃烧后生成氯化氢气体,氯化氢与硝酸银反应生成氯化银沉淀和硝酸,反应化学方程式为,故填:;
【小问4详解】
由图可知,甲装置的作用是吸收生成的水,乙装置的作用是吸收生成的氯化氢气体,丙装置的作用是吸收生成的二氧化碳气体,根据题干的信息可知,生成的水、氯化氢、二氧化碳质量分别为m1g、m2g、m3g,则塑料样品中氢元素的质量为m1g××100%+ m2g××100%=,故填:;
【小问5详解】
A、m3g二氧化碳中碳元素质量为m3g××100%= g,m2g氯化氢中氯元素的质量为m2g××100%=g,根据质量守恒定律,反应前后元素种类不变,则塑料中碳原子与氯原子的个数比为:=73m3:88m2,故选项说法正确;
B、反应后生成的二氧化碳、水、氯化氢中碳元素、氢元素和氯元素的质量和(也可以是二氧化碳中的碳元素质量、水中的氢元素质量和氯化氢的质量和)为g +g+ m2g,根据质量守恒定律,反应前后元素种类不变,若,则说明该塑料不含氧元素,故选项说法正确;
C、装置乙与丙不能互换,原因是氯化氢、二氧化碳都能与氢氧化钠反应,有氯化氢存在的情况下,氯化氢先与氢氧化钠反应,使硝酸银无法检验气体中是否含有氯化氢,即无法确定塑料中是否含有氯元素,故选项说法不正确;
D、实验中甲装置将反应中生成的水、乙装置将反应中生成的氯化氢气体已经全部吸收,因此去除装置丁,对测定氢元素的质量无影响,故选项说法正确。
故选ABD。
13. 实验室有一瓶未知浓度的盐酸。为测定该盐酸中溶质的质量分数,化学兴趣小组向25.0g盐酸样品中逐滴滴入质量分数为20.0%的氢氧化钠溶液,所得溶液温度与加入氢氧化钠溶液质量的变化关系如图所示。
回答下列问题:
(1)氢氧化钠与盐酸反应______(填“放出”或“吸收”)热量。
(2)计算该盐酸中溶质的质量分数(精确到0.1%)。
【答案】(1)放出 (2)14.6%
解:设盐酸样品中HCl的质量为x
盐酸中溶质的质量分数
答:盐酸中溶质的质量分数为14.6%。
【解析】
【小问1详解】
由图可知,氢氧化钠与盐酸反应后的溶液温度逐渐升高,说明该反应放出热量,故填:放出;
【小问2详解】
见答案。
2023年湖北省武汉市中考化学真题(含解析): 这是一份2023年湖北省武汉市中考化学真题(含解析),共15页。试卷主要包含了本试卷由第I卷两部分组成,认真阅读答题卡上的注意事项等内容,欢迎下载使用。
2023年湖北省武汉市中考化学真题(含解析): 这是一份2023年湖北省武汉市中考化学真题(含解析),共15页。试卷主要包含了本试卷由第I卷两部分组成,认真阅读答题卡上的注意事项等内容,欢迎下载使用。
2023年湖北省武汉市中考化学真题(解析版): 这是一份2023年湖北省武汉市中考化学真题(解析版),共14页。试卷主要包含了本试卷由第I卷两部分组成,认真阅读答题卡上的注意事项等内容,欢迎下载使用。

