(新高考)高考生物二轮复习第3部分 题型增分练 仿真训练 仿真训练(二)(含解析)
展开仿真训练(二)
一、选择题(本题共15小题,每小题2分,共30分。每小题只有一个选项符合题目要求)
1.(2020·济宁调研)下列关于生物体内元素和化合物的叙述中,错误是( )
A.C、H、O、N、P是ATP、核糖体共有的化学元素
B.细胞膜上的受体、载体都具有特异性
C.肝糖原和蔗糖彻底水解后得到的产物完全相同
D.甲状腺激素的受体和呼吸酶可以在人体同一个细胞中产生
答案 C
解析 ATP的组成元素是C、H、O、N、P,核糖体由RNA和蛋白质组成,因此核糖体的元素组成也包括C、H、O、N、P,A正确;细胞膜上的受体(糖蛋白)能识别特定的信号分子,载体能特异性运输物质,B正确;肝糖原彻底水解得到的产物是葡萄糖,蔗糖彻底水解后得到的产物是葡萄糖和果糖,C错误;人体中所有活细胞均可产生呼吸酶,而人体几乎全身细胞的表面均有甲状腺激素受体,所以甲状腺激素受体和呼吸酶可以在人体同一个细胞中产生,D正确。
2.用含32P的磷酸盐培养液培养动物细胞,一段时间后,细胞的结构以及化合物中均具有放射性的是( )
①脱氧核糖 ②核膜 ③ATP ④脂肪 ⑤转运RNA
A.①③ B.①③⑤ C.②③⑤ D.②③④⑤
答案 C
解析 脱氧核糖属于糖类,只含C、H、O,不含P元素;①不具有;核膜的主要成分是磷脂(组成元素有C、H、O、N、P)和蛋白质(主要组成元素有C、H、O、N),所以核膜的组成元素有C、H、O、N、P等,②具有;ATP中含有腺嘌呤、核糖和磷酸基团,则其组成元素有C、H、O、N、P,③具有;脂肪中不含有P元素,④不具有;转运RNA的组成元素有C、H、O、N、P,⑤具有。
3.(2020·盐城四模)细胞呼吸原理广泛应用于生产生活中。下表中有关措施与对应的目的不相符的是( )
选项
应用
措施
目的
A
种子储存
晒干
降低自由水含量,降低细胞呼吸强度
B
包扎伤口
用透气的纱布
避免伤口周围的细胞缺氧坏死
C
水果保鲜
低温
降低酶的活性,降低细胞呼吸强度
D
栽种农作物
疏松土壤
促进根细胞有氧呼吸,利于吸收无机盐
答案 B
解析 种子的储存,必须降低自由水含水量,使种子处于风干状态,从而使呼吸作用降至最低,以减少有机物的消耗,A正确;由于氧气的存在能抑制破伤风芽孢杆菌等厌氧菌的繁殖,所以选用透气的消毒纱布包扎伤口,可以避免厌氧菌的繁殖,从而有利于伤口的痊愈,B错误;水果保鲜的目的既要保持水分,又要降低细胞呼吸,低温是最好的储藏方法,可降低酶的活性,降低细胞呼吸,但温度不能太低,否则会冻坏水果,C正确;植物根对矿质元素的吸收过程是一个主动运输的过程,需要能量和载体蛋白,植物生长过程中的松土,可以提高土壤中氧气的含量,有利于根细胞的有氧呼吸作用,从而为根吸收矿质离子提供更多的能量,D正确。
4.(2020·扬州期末)如图为人体内基因对性状的控制过程,据图分析不正确的是( )
A.该图反映了基因对性状的直接和间接控制
B.X1与X2的区别主要是核糖核苷酸排列顺序的不同
C.基因2与白化病基因互为等位基因
D.人体成熟的红细胞中可进行①②过程,而不进行③④过程
答案 D
解析 上图反映了基因通过控制蛋白质的结构直接控制生物体的性状及控制酶的合成来间接控制生物体的性状,A正确;X1与X2都为RNA,故它们的区别主要是核糖核苷酸排列顺序的不同,B正确;基因2是控制合成酪氨酸酶的基因,因此与白化病基因(控制合成酪氨酸酶基因的突变基因)互为等位基因,C正确;人体成熟的红细胞没有细胞核和细胞器,因此不能进行①②③④过程,D错误。
5.(2020·泰州二模)下列有关细胞衰老、凋亡和癌变的说法,正确的是( )
A.衰老细胞内所有酶的活性均降低
B.细胞癌变后遗传物质发生了改变
C.细胞严重冻伤后的死亡属于凋亡
D.细胞都会经历衰老、凋亡和癌变的过程
答案 B
解析 细胞衰老时,细胞内有些酶的活性降低,但是与细胞衰老有关的酶活性升高,A错误;细胞癌变的根本原因是基因突变,因此细胞中遗传物质发生了改变,B正确;细胞凋亡是由基因决定的细胞自动结束生命的过程,而细胞严重冻伤后的死亡,属于细胞在不利因素的影响下发生的坏死,C错误;细胞衰老和细胞凋亡都属于正常的生命历程,对生物体都是有利的,但是细胞癌变是受到内外因素的影响导致基因突变的结果,引起恶性肿瘤的发生,对生物体不利,不是细胞必须经历的生命历程,D错误。
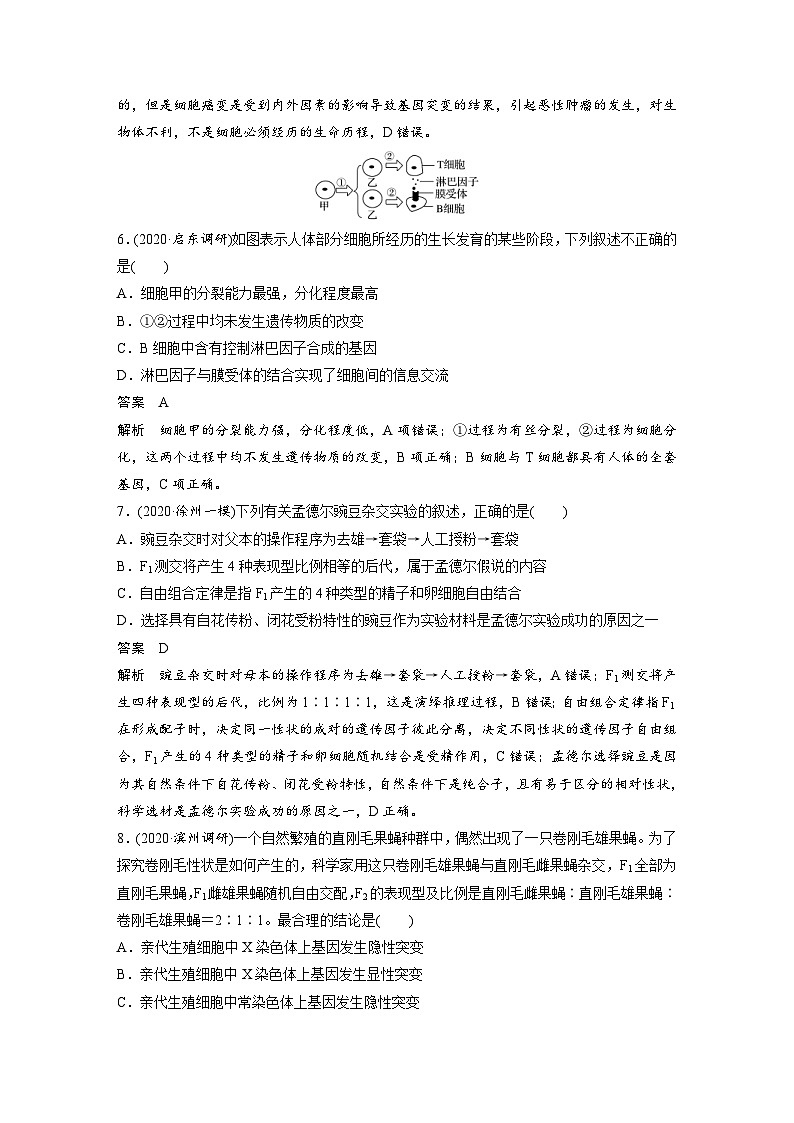
6.(2020·启东调研)如图表示人体部分细胞所经历的生长发育的某些阶段,下列叙述不正确的是( )
A.细胞甲的分裂能力最强,分化程度最高
B.①②过程中均未发生遗传物质的改变
C.B细胞中含有控制淋巴因子合成的基因
D.淋巴因子与膜受体的结合实现了细胞间的信息交流
答案 A
解析 细胞甲的分裂能力强,分化程度低,A项错误;①过程为有丝分裂,②过程为细胞分化,这两个过程中均不发生遗传物质的改变,B项正确;B细胞与T细胞都具有人体的全套基因,C项正确。
7.(2020·徐州一模)下列有关孟德尔豌豆杂交实验的叙述,正确的是( )
A.豌豆杂交时对父本的操作程序为去雄→套袋→人工授粉→套袋
B.F1测交将产生4种表现型比例相等的后代,属于孟德尔假说的内容
C.自由组合定律是指F1产生的4种类型的精子和卵细胞自由结合
D.选择具有自花传粉、闭花受粉特性的豌豆作为实验材料是孟德尔实验成功的原因之一
答案 D
解析 豌豆杂交时对母本的操作程序为去雄→套袋→人工授粉→套袋,A错误;F1测交将产生四种表现型的后代,比例为1∶1∶1∶1,这是演绎推理过程,B错误;自由组合定律指F1在形成配子时,决定同一性状的成对的遗传因子彼此分离,决定不同性状的遗传因子自由组合,F1产生的4种类型的精子和卵细胞随机结合是受精作用,C错误;孟德尔选择豌豆是因为其自然条件下自花传粉、闭花受粉特性,自然条件下是纯合子,且有易于区分的相对性状,科学选材是孟德尔实验成功的原因之一,D正确。
8.(2020·滨州调研)一个自然繁殖的直刚毛果蝇种群中,偶然出现了一只卷刚毛雄果蝇。为了探究卷刚毛性状是如何产生的,科学家用这只卷刚毛雄果蝇与直刚毛雌果蝇杂交,F1全部为直刚毛果蝇,F1雌雄果蝇随机自由交配,F2的表现型及比例是直刚毛雌果蝇∶直刚毛雄果蝇∶卷刚毛雄果蝇=2∶1∶1。最合理的结论是( )
A.亲代生殖细胞中X染色体上基因发生隐性突变
B.亲代生殖细胞中X染色体上基因发生显性突变
C.亲代生殖细胞中常染色体上基因发生隐性突变
D.亲代生殖细胞中常染色体上基因发生显性突变
答案 A
解析 由于这只卷刚毛雄果蝇与直刚毛雌果蝇杂交,F1的表现型全部为直刚毛,说明直刚毛是显性性状。而让F1雌雄果蝇交配,F2的表现型及比例是直刚毛雌果蝇∶直刚毛雄果蝇∶卷刚毛雄果蝇=2∶1∶1,说明卷刚毛与直刚毛与性别相关联,控制刚毛形态的基因不在常染色体上,所以很可能是亲代生殖细胞中X染色体上的基因发生隐性突变。假设控制刚毛形态的基因用A、a表示,则卷刚毛雄果蝇(XaY)与直刚毛雌果蝇(XAXA)杂交,F1全部为直刚毛果蝇(XAXa、XAY),其随机自由交配,F2的表现型及比例是直刚毛雌果蝇(XAXa、XAXA)∶直刚毛雄果蝇(XAY)∶卷刚毛雄果蝇(XaY)=2∶1∶1,A正确。
9.为了解赤霉素(GA3)和烯效唑(一种植物生长调节剂)对大豆幼苗生长的影响,研究人员先分别用60 mg/L的GA3和0.25 μmol/L的烯效唑浸种,再在适宜条件播种,测得大豆幼苗光合速率如图。下列有关叙述错误的是( )
A.GA3和烯效唑实验浓度的确定应来自预实验
B.应以清水浸种作为对照,其他条件与实验组相同
C.GA3对大豆幼苗生长作用表现出两重性
D.适宜浓度的烯效唑能提高大豆幼苗的光合速率
答案 C
解析 实验开始前进行预实验是为进一步的实验摸索出较为可靠的浓度范围,以避免由于设计不当,盲目开展实验,A正确;根据实验设计的对照原则,对照组应不添加实验变量,故应以清水组作为对照,按照实验的无关变量一致原则,其他条件应与实验组相同,B正确;两重性是指低浓度促进,高浓度抑制的作用,与对照组相比,出苗14 d后随浓度升高,GA3对大豆幼苗生长均表现为促进,不能体现两重性,C错误;据实验结果可知,在实验浓度下,使用烯效唑的实验组对于幼苗光合速率的提高均有促进效果,故适宜浓度的烯效唑能提高大豆幼苗的光合速率,D正确。
10.下图中a、b、c三个神经元构成了1、2两个突触,甲、乙、丙3条曲线为不同刺激引起神经元c上的电位变化。下列叙述正确的是( )
A.曲线甲表明刺激a时兴奋以电信号形式迅速传导给c
B.曲线乙表明兴奋在突触间的传递是单向的
C.曲线乙也可表示只刺激b时,神经元a的电位变化
D.曲线丙表明b神经元能释放抑制性神经递质
答案 D
解析 据图分析,曲线甲表示只刺激a,c神经元产生了电位变化,即兴奋通过突触1由a传到了c,但是不能说明两者之间以电信号形成传递,A错误;由于没有设置对照实验,因此不能说明兴奋在突触间是单向传递的,B错误;曲线乙表示只刺激b,结果c没有产生电位变化;曲线丙表示同时刺激a、b,结果c产生了电位变化,但是与单独刺激a相比减弱了,说明刺激b抑制了a向c传递兴奋,进而说明b神经元能释放抑制性神经递质,故只刺激b,神经元a会发生电位变化,C错误,D正确。
11.(2020·盐城四模)新冠肺炎患者会出现腹泻、呕吐、发热等症状。下列有关叙述错误的是( )
A.病人通过垂体释放的抗利尿激素增加
B.病人在体温上升过程中,毛细血管舒张
C.机体发热可能是产热过多或散热不畅造成的
D.此例说明,人体免疫系统的调节能力是有限的
答案 B
12.(2020·南京三模)生态浮床是指将植物种植于浮于水面的床体上,充分利用各种生物有效进行水体修复的技术。如图为秦淮河中生态浮床示意图,下列叙述正确的是( )
A.生态浮床中的植物属于生态系统成分中的生产者
B.该生态系统的总能量为生产者固定的全部太阳能
C.生态浮床具有处理污水的功能体现了生物多样性的直接价值
D.污水流入后该水域仍能保持动态平衡,体现了生态系统的恢复力稳定性
答案 A
解析 生态浮床中的植物是生态系统中的主要成分,应该属于生态系统成分中的生产者,A正确;该生态系统的总能量为生产者固定的全部太阳能以及流入该生态系统的污水中的有机物储存的能量,B错误;生态浮床具有处理污水的功能体现了生物多样性的间接价值,从而维持了生态系统的稳定,C错误;污水流入后该水域仍能保持动态平衡,体现了生态系统的抵抗力稳定性,同时也说明生态系统具有自我调节能力,D错误。
13.(2020·南京二模)下列关于在探索遗传物质过程中相关实验的叙述,错误的是( )
A.格里菲思实验中,从病死小鼠中分离得到的肺炎双球菌既有S型细菌也有R型细菌
B.艾弗里的实验中出现S型菌落的原因是R型细菌发生基因重组的结果
C.在噬菌体侵染细菌实验中,保温时间过短或过长,32P标记组上清液的放射性会变强
D.烟草花叶病毒的重建实验中证明烟草花叶病毒的遗传物质是RNA
答案 A
解析 格里菲思实验中,只注射活的S型细菌的病死小鼠体内只能分离出活的S型细菌;注射加热杀死的S型细菌和活的R型细菌的病死小鼠体内可分离出活的S型细菌和活的R型细菌,A错误;艾弗里的实验中出现S型菌落的原因是R型细菌发生基因重组的结果,B正确;噬菌体侵染细菌的实验中,32P标记组若保温时间过短,则部分噬菌体未侵入大肠杆菌,导致上清液放射性变强;若保温时间过长,则部分子代噬菌体释放出来,也会导致上清液放射性变强,C正确;烟草花叶病毒的重建实验是将RNA和蛋白质分开,重新构建新的病毒,观察下一代病毒的类型,可以证明烟草花叶病毒的遗传物质是RNA,D正确。
14.研究小组利用稀释涂布平板法来探究某河流中大肠杆菌的数量,每一个浓度涂布四个平板,并且设置空白对照组。下列关于操作步骤的叙述正确的是( )
A.涂布前,将沾有少量酒精的涂布器在火焰上引燃,燃尽后还要冷却8~10 s
B.涂布完成后,在培养皿的皿盖上做标记,以避免混淆,并将培养皿倒置培养
C.计算平板上的菌落数时,四个培养皿上的菌落数无论多少,都要全部计数算出平均值
D.若空白对照组上有7个菌落,则在实验组数据基础上减去7,以获得最准确数据
答案 A
解析 使用涂布器在酒精灯火焰旁涂布时,要先将涂布器沾有少量酒精进行灼烧灭菌,燃尽后还要冷却8~10 s再进行涂布,A正确;涂布完成后,在培养皿的皿底上做标记,B错误;计算平板上的菌落数时,应选择菌落数在30~300个的平板进行计数,C错误;若空白对照组上有7个菌落,说明培养基灭菌不彻底,需要重新进行实验,D错误。
15.CCR5是HIV入侵人体T细胞的主要辅助受体之一。有科学家为了使婴儿一出生就具有抵抗艾滋病的能力,通过基因编辑破坏了受精卵中的CCR5基因,该做法引起了民众普遍的担忧。下列各项不属于担忧依据的是( )
A.CCR5基因可能还参与了其他生理过程的调控
B.基因编辑技术有可能因编辑对象错误(脱靶)造成不可预知的后果
C.被编辑个体受其他疾病感染的风险可能会提高
D.该技术虽然符合人类伦理道德,但可能存在潜在的安全风险
答案 D
解析 该技术不符合人类伦理道德,D符合题意。
二、选择题(本题共5小题,每小题3分,共15分。每小题有一个或多个选项符合题目要求,全部选对得3分,选对但不全的得1分,有选错的得0分)
16.科学家设计了仅1纳米宽的分子转子,该转子由紫外光驱动,能以每秒200~300万的转速进行旋转,从而在单个细胞的膜上钻孔。当分子转子与特定的靶细胞结合后,就有望将治疗试剂运送到这些细胞中,或者直接诱导这些细胞死亡。图为分子转子钻孔过程的示意图,下列有关说法正确的是( )
A.将治疗试剂运送到细胞中,分子转子需要钻开两层生物膜
B.钻孔后才可以运送治疗试剂,说明了细胞膜具有选择透过性
C.该过程体现出磷脂分子具有流动性,而蛋白质分子无流动性
D.一个细胞是否能成为靶细胞,很可能与表面的糖蛋白有关
答案 BD
解析 细胞膜为单层膜结构,A错误;正常情况下,治疗试剂不能进入细胞,而分子转子钻孔破坏细胞膜后治疗试剂进入细胞,说明细胞膜具有选择透过性,B正确;该过程没有体现磷脂分子具有流动性,也没有体现蛋白质分子无流动性,C错误;糖蛋白具有识别功能,分子转子与特定靶细胞的识别依靠细胞膜上的糖蛋白,D正确。故选BD。
17.(2020·镇江模拟)如图是某遗传病的家族系谱图,其中Ⅱ3不携带致病基因,Ⅲ6和Ⅲ7是异卵双生,不考虑基因突变的情况下,下列有关叙述错误的是( )
A.Ⅱ5所患遗传病不可能是染色体异常引起的
B.该病的遗传方式不可能是常染色体显性遗传和伴X染色体显性遗传
C.若该病是常染色体隐性遗传,则Ⅱ4携带致病基因的概率为2/3
D.若该病是伴X染色体隐性遗传,则Ⅲ6和Ⅲ7都不携带致病基因的概率为3/16
答案 AD
解析 Ⅱ5的双亲均正常,其所患遗传病可能是染色体异常引起的,可能是正常双亲减数分裂过程中染色体异常导致,如21三体综合征,A错误;该病的遗传方式可能是常染色体隐性遗传或伴X染色体隐性遗传,B正确;若该病是常染色体隐性遗传(相关基因用A、a表示),则Ⅰ1和Ⅱ2的基因型都为Aa,Ⅱ4的基因型为AA或Aa,故Ⅱ4携带致病基因的概率为2/3,C正确;若该病是伴X染色体隐性遗传病(相关基因用B、b表示),Ⅱ4的基因型为1/2XBXB或1/2XBXb,Ⅱ3的基因型为XBY,则Ⅲ6不携带致病基因的概率为3/4,Ⅲ7的基因型为XBY,不携带致病基因的概率为1,二者都不携带致病基因的概率为3/4,D错误。故选AD。
18.(2020·济南模拟)下列研究课题中,实验材料与试剂选择最合理的是( )
选项
研究课题
选用材料与试剂
A
验证pH对酶活性的影响
新制3%的H2O2溶液、肝脏研磨液、质量分数为5%的盐酸和NaOH溶液、蒸馏水、带火星的卫生香
B
探究温度对酶活性的影响
新制的淀粉酶溶液、淀粉溶液、蒸馏水、斐林试剂
C
探究Cu2+对酶活性的影响
新制的淀粉酶溶液、淀粉溶液、Cu2+溶液、蒸馏水、斐林试剂
D
验证酶的专一性
新制3%的H2O2溶液、FeCl3溶液、土豆研磨液、蒸馏水
答案 A
解析 可用新制3%的H2O2溶液、肝脏研磨液为实验材料验证pH对酶活性的影响,A正确;用新制的淀粉酶溶液、淀粉溶液、蒸馏水、斐林试剂为材料探究温度对酶活性的影响时,斐林试剂使用时需水浴加热,会对实验的结果造成干扰,B错误;探究Cu2+对酶活性影响的实验中斐林试剂的使用会对实验结果造成干扰,C错误;用新制3%的H2O2溶液、FeCl3溶液、土豆研磨液、蒸馏水为材料能验证酶的高效性,D错误。
19.(2020·荷泽一调)当膜电位变化时,突触前膜上的Ca2+通道会由关闭状态转为开放状态,胞外的Ca2+迅速涌进胞内,造成一个突然的钙高峰。下列相关叙述正确的是( )
A.突触小体中的Ca2+浓度高于突触间隙中的Ca2+浓度
B.突触前膜此时释放的是兴奋性递质
C.突触间隙内含有将神经递质中肽键水解的酶
D.突触体现了细胞膜的信息传递和物质运输功能
答案 BD
解析 突触前膜上的Ca2+通道会由关闭状态转为开放状态,胞外的Ca2+迅速涌进胞内,不消耗能量,说明突触小体中的Ca2+浓度低于突触间隙中的Ca2+浓度,A错误;突触前膜此时释放的神经递质能使Na+通过突触后膜内流,说明是兴奋性递质,B正确;神经递质的化学本质不是蛋白质,将神经递质水解不需要水解肽键的酶,C错误;兴奋在两个神经元之间传递是通过突触进行的,突触体现了细胞膜的信息传递和物质运输功能,D正确。故选BD。
20.布氏田鼠是内蒙古某草原的主要鼠种,主要啃食牧草,在牧草短缺时,会挖掘牧草的根来弥补食物的匮乏。鹰、隼等布氏田鼠的天敌偏向捕食体重较大的田鼠。下列分析错误的是( )
A.能量和信息沿“牧草→布氏田鼠→鹰”食物链单向传递
B.布氏田鼠和牲畜对牧草的取食加快了草原生态系统的物质循环
C.鹰、隼对布氏田鼠的捕食偏好不会影响田鼠种群的年龄组成
D.过度放牧时,布氏田鼠过多挖掘草根能加速草原的风沙化
答案 AC
解析 能量单向传递,但信息并非单向传递,A错误;体重较大的田鼠一般为老年个体,所以鹰、隼对布氏田鼠的捕食偏好会影响田鼠种群的年龄组成,C错误。故选AC。
三、非选择题(本题共5小题,共55分)
21.(12分)某兴趣小组研究温度及氮肥(硝酸盐)使用量对植物总光合速率的影响。他们将生理状态相同的实验植物随机分成9组,分别设置不同的温度和施氮量,给予适宜的光照,一段时间后分别测量实验容器内CO2的减少量。结果如图所示,请回答问题:
(1)NO被植物根细胞吸收的方式是____________。氮元素吸收后被运送到叶肉细胞内可用于合成多种化合物,其中NADPH的作用是______________________________________
________________________。
(2)与其他组比较,3、6、9组结果出现的最可能原因是____________________________。
(3)上述实验数据不足以得出实验结论,原因是____________________________________,完善的方法是___________________________________________________________
________________________________________________________________________
________________________________________________________________________。
答案 (1)主动运输 为光合作用暗反应阶段提供还原剂 (2)所施氮肥浓度过高,根细胞渗透失水,影响植株的生命活动 (3)仅测量获得实验条件下的净光合速率 在黑暗条件下重复上述实验,测量获得各组实验条件下的呼吸速率,进而计算获得总光合速率
解析 本实验探究的是温度及氮肥(硝酸盐)使用量对植物总光合速率的影响,实验的自变量是温度和氮肥使用量,因变量是总光合速率,图中测得数据是净光合速率,因此还需要测量呼吸速率的值,两者相加就是总光合速率。(1)植物细胞吸收无机盐离子的方式是主动运输。光合作用光反应产生NADPH用于C3的还原。(2)图中的3、6、9组是不同温度下的高施氮量处理,据图发现,3、6、9组的净光合速率低于对照组,可能原因是所施氮肥浓度过高,根细胞渗透失水,影响植株的生命活动。(3)本实验研究温度及氮肥(硝酸盐)使用量对植物总光合速率的影响,图中仅仅测量了实验条件下的净光合速率,还缺少呼吸速率的值,因此还需要在黑暗条件下重复上述实验,测量获得各组实验条件下的呼吸速率,进而计算获得总光合速率。
22.(12分)炎症发生时,疼痛是一种防御性的保护反应。研究发现,炎症因子ILs能够促进痛觉的形成,其作用机制如图所示。但过量的炎症因子会造成免疫过强,自身器官受到损伤。2019年底出现的由新型冠状病毒引起的肺炎,部分重症患者体内细胞产生了过量的炎症因子,在治疗方法上可酌情使用糖皮质激素来对抗强大的炎症反应。请回答下列相关问题:
(1)某些细胞释放的炎症因子使相关神经元更易产生兴奋,传到____________从而产生痛觉。兴奋传导过程中,突触后膜发生的变化有_______________________、____________。
(2)在研究过程中发现,炎症因子ILs能通过系列信号通路促使Ca2+内流增加,据图分析炎症因子使Ca2+内流增加的原因是_______________________________________________。
(3)若使用Ca2+阻滞剂抑制神经细胞膜Ca2+通道的开放,则能减缓炎症因子引起的疼痛,为探究Ca2+的作用机制,进行了如下实验:
对照组:对突触前神经纤维施加适宜电刺激,检测神经递质的释放量。实验组:向突触小体施加适量的Ca2+通道阻滞剂,对突触前神经纤维施加适宜电刺激,检测神经递质的释放量。
结果是实验组神经递质的释放量小于对照组。由实验结果能得出的结论是______________。为进一步验证上述结论,请再补充一个实验组:______________________________。
(4)糖皮质激素属于类固醇物质,其靶细胞广泛分布于肝、肺、脑、淋巴组织等处,能有效抑制炎症因子ILs的合成。糖皮质激素与胞内受体结合后,“激素—受体复合物”能够进入细胞核,请推测糖皮质激素产生抗炎作用的途径是__________________________________
________________________________________________________________________。
答案 (1)大脑皮层 神经递质与突触后膜的特异性受体结合 Na+内流,产生动作电位 (2)促进Ca2+通道蛋白合成(翻译),促进Ca2+通道与细胞膜结合 (3)Ca2+能促进神经递质的释放 向突触小体中施加适量的Ca2+ (4)激素—受体复合物能抑制炎症因子相关基因的转录,从而抑制相关蛋白质的合成
解析 (1)产生痛觉的部位是大脑皮层。兴奋传导过程中,突触前膜释放神经递质到达突触间隙中,通过扩散到达突触后膜,与突触后膜的特异性受体结合,引起突触后膜Na+通道打开,Na+内流,产生动作电位。(3)根据信息“Ca2+阻滞剂抑制神经细胞膜Ca2+通道的开放,则能减缓炎症因子引起的疼痛”,实验组施加适量的Ca2+通道阻滞剂,对照组只给予和实验组相同且适宜的电刺激,通过检测突触前膜神经递质的释放量,发现实验组神经递质的释放量小于对照组,由此说明Ca2+能促进神经递质的释放,为了验证这一结论,可向突触小体中施加适量的Ca2+,并检测突触前膜释放的神经递质即可。(4)糖皮质激素能抑制炎症因子ILs的合成,糖皮质激素作为信号分子,化学本质又是脂质,可推测其具体的作用途径是糖皮质激素与胞内受体结合后,“激素—受体复合物” 抑制炎症因子相关基因的转录,从而抑制相关蛋白质的合成。
23.(10分)(2020·盐城三模)初步研究表明,新型冠状病毒是蛋白包裹的单链正链RNA病毒,通过S蛋白与人ACE2互作的分子机制,来感染人的呼吸道上皮细胞。下图1为新型冠状病毒结构示意图,图2表示病毒侵染宿主细胞的增殖过程。请据图分析回答问题:
(1)新型冠状病毒在结构组成上与噬菌体的主要区别是____________。戴口罩可预防该病毒感染,原因是能增强人体免疫的第______道防线。
(2)图2中,RDRP的作用是参与过程③④,推测它最可能是____________酶;若病毒+RNA分子用32P标记,其中含有碱基A 400个,碱基U 600个,宿主细胞含31P,则产生四个含31P的子代病毒,至少需消耗宿主细胞____________个游离的尿嘧啶核糖核苷酸。
(3)抑制逆转录酶的药物______(填“能”或“不能”)治疗该病,由此提出一种类似的治疗思路:______________。
(4)新型冠状病毒的蛋白质组成中,你认为最可能研制为疫苗的是____________。
(5)分析图2可知,可与病毒+RNA发生碱基互补配对的核酸是________________。
(6)病毒感染后,免疫系统对肺细胞的攻击引发肺炎,此时可通过适度使用________________对病人进行治疗,以避免肺部严重受损。
答案 (1)新型冠状病毒的遗传物质是RNA 一
(2) RNA聚合 2 800 (3)不能 抑制RDRP的功能 (4)S蛋白 (5) -RNA和tRNA (6)免疫抑制剂
解析 (1)新型冠状病毒在结构组成上与噬菌体的主要区别是新型冠状病毒的遗传物质是RNA,噬菌体的为DNA。戴口罩可预防该病毒感染,原因是能增强人体免疫的第一道防线。(2)图2中,RDRP的作用是参与过程③④,过程③④是合成RNA的过程,因此推测它最可能是RNA聚合酶;若病毒+RNA分子用32P标记,其中+RNA含有碱基A 400个,碱基U 600个,以病毒+RNA为模板合成一条子代+RNA的过程,需要先合成一条-RNA,然后再以-RNA为模板合成+RNA,4个含有31P的子代病毒需要合成4个+RNA,每个含有600个U,合计2 400个U,还需一个-RNA含有400个U,合计2 800个。(3)由于该病毒不进行逆转录,因此抑制逆转录酶的药物不能治疗该病,由此提出一种类似的治疗思路:抑制RDRP的功能。(4)由题可知,新型冠状病毒是通过S蛋白与人ACE2互作的分子机制,来感染人的呼吸道上皮细胞,因此最可能研制为疫苗的是S蛋白。
24.(12分)(2020·连云港六校联考)高等植物凤眼莲可用于治理水体富营养化,蓝藻爆发程度对凤眼莲的治理效果会造成影响,研究者进行了相关实验,结果如图所示。请回答下列问题:
(1)从细胞的结构特点来看,蓝藻与凤眼莲的主要不同是蓝藻______________________。凤眼莲能够治理水体富营养化这一功能体现了生物多样性的________价值。
(2)分析图1可知,蓝藻水华聚集后,导致凤眼莲根区______________,会抑制凤眼莲根细胞的__________,造成根系发黑、发臭,老根大量脱落。
(3)蓝藻水华聚集造成的环境变化对凤眼莲有不利影响,但分析图2实验数据发现60 g·L-1蓝藻实验组凤眼莲根系活力________________________________,结合图1推测其原因是凤眼莲对逆境产生了抗逆性。120 g·L-1蓝藻实验组凤眼莲根系活力的变化情况说明__________。
(4)结合上述实验结果,在利用凤眼莲治理水体富营养化时,要尽量避免________________,以充分发挥凤眼莲的生态净化功能。
答案 (1)无核膜包被的细胞核 间接 (2)溶解氧含量低 有氧呼吸 (3)呈上升趋势且高于对照组 蓝藻浓度过高,会影响凤眼莲的根系活力(或凤眼莲的抗逆性是有一定限度的) (4)蓝藻浓度过高
25.(9分)2019年7月13日,某制药公司宣布,该公司的GT-EPIC平台基于DNA的个性化新生抗原靶向疫苗进行了第一位癌症患者治疗。GT-EPIC平台进行的DNA疫苗的研究是继病原体疫苗和亚单位疫苗之后的第三代疫苗。GT-EPIC平台的独特之处在于,他们没有创建或制造免疫抗原,将其植入人体,诱导所需的免疫反应,而是创造了一个DNA片段,它为一个或多个新生抗原编码,并将DNA放入身体的细胞中,允许自身的细胞产生所需的新抗原,激活机体的免疫系统,从而诱导特异性的体液免疫和细胞免疫应答。请回答下列问题:
(1)研制DNA疫苗时需要将抗原决定基因与质粒构建重组表达载体,目的是
________________________________________________________________________
________________________________________________________________________;
科研人员用图所示的质粒为载体,应选用________________________酶将该质粒与抗原决定基因构建为重组质粒。检测抗原决定基因是否成功表达的方法是______________________。
(2)获取抗原决定基因时,通常是在肿瘤病变细胞内提取mRNA,通过逆转录酶的作用获取____________用于PCR扩增,扩增时同时需要设计____________种引物,原因是
________________________________________________________________________
________________________________________________________________________。
(3)DNA疫苗所利用的DNA编码序列通常只是单一的一段病原体基因,而非整个基因组,这样做的优点是_________________________________________________________
________________________________________________________________________
________________________________________________________________________。
答案 (1)使目的基因在受体细胞中稳定存在并且可以遗传给下一代,同时使目的基因能够表达和发挥作用 BamHⅠ及DNA连接 抗原—抗体杂交 (2)cDNA 两 DNA是两条反向平行的双链结构,DNA聚合酶只能从3′端延伸子链,用两种引物才能确保DNA两条链同时被扩增 (3)比较安全,能够产生相应的抗原刺激免疫系统,又不会产生完整的病原体造成危害
(新高考)高考生物二轮复习第3部分 题型增分练 选择题专练 第11练 综合练A(含解析): 这是一份(新高考)高考生物二轮复习第3部分 题型增分练 选择题专练 第11练 综合练A(含解析),共8页。试卷主要包含了选择题等内容,欢迎下载使用。
(新高考)高考生物二轮复习第3部分 题型增分练 选择题专练 第9练 文字信息(含解析): 这是一份(新高考)高考生物二轮复习第3部分 题型增分练 选择题专练 第9练 文字信息(含解析),共5页。试卷主要包含了选择题等内容,欢迎下载使用。
(新高考)高考生物二轮复习第3部分 题型增分练 选择题专练 第8练 实验题(含解析): 这是一份(新高考)高考生物二轮复习第3部分 题型增分练 选择题专练 第8练 实验题(含解析),共6页。试卷主要包含了选择题等内容,欢迎下载使用。

