(新高考)高考生物二轮复习第3部分 题型增分练 选择题专练 第8练 实验题(含解析)
展开第8练 实验题
一、选择题:每小题给出的四个选项中只有一个符合题目要求。
1.将同一红色月季花瓣制成两组相同的临时装片,分别浸润在甲、乙两种溶液中,测得液泡直径的变化情况如图所示。下列相关叙述正确的是( )
A.溶液乙的浓度大于溶液甲的浓度
B.2~6 min溶液乙中细胞的吸水能力逐渐增大
C.溶液甲中的溶质分子在2 min后开始进入细胞
D.溶液甲中细胞体积与液泡体积的变化量相等
答案 B
解析 从图中曲线可知,最初2 min内,溶液甲中细胞失水速度快于溶液乙中细胞,所以溶液甲的浓度大于溶液乙的浓度,A错误;处于溶液甲中的液泡直径在2 min前减小的幅度变缓,说明溶液甲的溶质分子在2 min前开始进入细胞,C错误;植物细胞的细胞壁伸缩性小,细胞体积变化比液泡体积变化小,D错误。
2.用物理和化学方法可以提取和分离细胞的物质和结构。下列实验中的相关叙述错误的是( )
A.通过搅拌促使子代的T2噬菌体与细菌分离
B.可用差速离心法将各种细胞器分离开
C.可用丙酮从人的红细胞中提取脂质
D.利用无水乙醇能提取绿叶中的色素
答案 A
解析 通过搅拌促使亲代的T2噬菌体与细菌分离,A错误;不同细胞器的比重不同,因此可以用差速离心法分离各种细胞器,B正确;获得纯净的细胞膜要选择哺乳动物的成熟红细胞,因为该细胞无细胞核和细胞器,故无其他各种细胞器膜和核膜的干扰,细胞膜上含有脂质,可以采用丙酮提取,C正确;根据色素易溶于有机溶剂的特点,欲提取叶绿体中的色素可以利用无水乙醇,D正确。
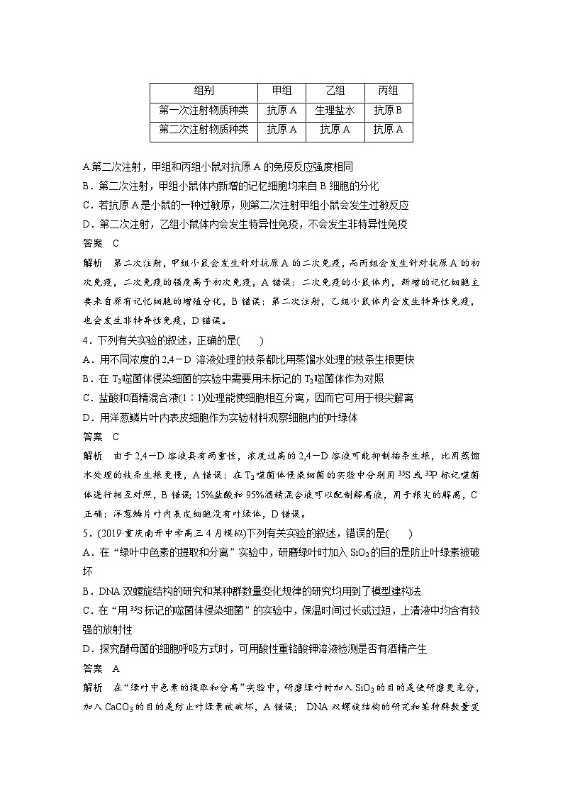
3.用若干只从未被抗原A和抗原B(两者的抗原种类均不同)感染过的健康小鼠做如表所示的三组实验。据表分析,下列叙述正确的是( )
组别
甲组
乙组
丙组
第一次注射物质种类
抗原A
生理盐水
抗原B
第二次注射物质种类
抗原A
抗原A
抗原A
A.第二次注射,甲组和丙组小鼠对抗原A的免疫反应强度相同
B.第二次注射,甲组小鼠体内新增的记忆细胞均来自B细胞的分化
C.若抗原A是小鼠的一种过敏原,则第二次注射甲组小鼠会发生过敏反应
D.第二次注射,乙组小鼠体内会发生特异性免疫,不会发生非特异性免疫
答案 C
解析 第二次注射,甲组小鼠会发生针对抗原A的二次免疫,而丙组会发生针对抗原A的初次免疫,二次免疫的强度高于初次免疫,A错误;二次免疫的小鼠体内,新增的记忆细胞主要来自原有记忆细胞的增殖分化,B错误;第二次注射,乙组小鼠体内会发生特异性免疫,也会发生非特异性免疫,D错误。
4.下列有关实验的叙述,正确的是( )
A.用不同浓度的2,4-D 溶液处理的枝条都比用蒸馏水处理的枝条生根更快
B.在T2噬菌体侵染细菌的实验中需要用未标记的T2噬菌体作为对照
C.盐酸和酒精混合液(1∶1)处理能使细胞相互分离,因而它可用于根尖解离
D.用洋葱鳞片叶内表皮细胞作为实验材料观察细胞内的叶绿体
答案 C
解析 由于2,4-D溶液具有两重性,浓度过高的2,4-D溶液可能抑制插条生根,比用蒸馏水处理的枝条生根更慢,A错误;在T2噬菌体侵染细菌的实验中分别用35S或32P标记噬菌体进行相互对照,B错误;15%盐酸和95%酒精混合液可以配制解离液,用于根尖的解离,C正确;洋葱鳞片叶内表皮细胞没有叶绿体,D错误。
5.(2019·重庆南开中学高三4月模拟)下列有关实验的叙述,错误的是( )
A.在“绿叶中色素的提取和分离”实验中,研磨绿叶时加入SiO2的目的是防止叶绿素被破坏
B.DNA双螺旋结构的研究和某种群数量变化规律的研究均用到了模型建构法
C.在“用35S标记的噬菌体侵染细菌”的实验中,保温时间过长或过短,上清液中均含有较强的放射性
D.探究酵母菌的细胞呼吸方式时,可用酸性重铬酸钾溶液检测是否有酒精产生
答案 A
解析 在“绿叶中色素的提取和分离”实验中,研磨绿叶时加入SiO2的目的是使研磨更充分,加入CaCO3的目的是防止叶绿素被破坏,A错误; DNA双螺旋结构的研究和某种群数量变化规律的研究均用到了模型建构法,前者建构的是物理模型,后者建构的是数学模型,B正确;在“用35S标记的噬菌体侵染细菌”的实验中,无论保温时间过短或过长,上清液中放射性都较强,C正确;探究酵母菌的细胞呼吸方式时,可用酸性重铬酸钾溶液检测是否有酒精产生。
6.下列有关实验操作的描述,正确的是( )
A.鉴定待测样液中的蛋白质时,先加NaOH溶液,振荡后再加CuSO4溶液
B.制作细胞的有丝分裂装片时,洋葱根尖解离后直接用龙胆紫溶液染色
C.观察植物细胞质壁分离时,应选取洋葱鳞片叶内表皮细胞
D.探究温度对酶活性的影响时,将酶与底物溶液在室温下混合后于不同温度下保温
答案 A
解析 鉴定蛋白质的试剂为双缩脲试剂,该试剂使用时应先加NaOH溶液,再加CuSO4溶液,A项正确;制作洋葱根尖细胞有丝分裂装片的正确顺序是:解离→漂洗→染色→制片,B项错误;观察植物细胞质壁分离时,应该选用洋葱鳞片叶外表皮细胞,因为其有大而明显(含紫色色素)的液泡,C项错误;探究温度对酶活性的影响时,不同组的酶和底物混合前应先保温到实验温度,若在室温下混合再在不同温度下保温,则达到实验温度时,反应已发生,D项错误。
7.颜色变化常作为生物实验结果观察的一项重要指标,下面是某同学对一些实验的操作或判断,其中正确的是( )
A.用滴管在花生子叶薄片上滴加苏丹Ⅲ染液,发现满视野都呈现橘黄色,于是滴1~2滴体积分数为50%的盐酸洗去浮色
B.取新鲜菠菜叶,加少许SiO2和无水乙醇,研磨液呈黄绿色,是由于菠菜叶用量太少所致
C.稀释的蛋清溶液与唾液淀粉酶溶液都可以与双缩脲试剂产生紫色反应
D.番茄汁中含有丰富的葡萄糖,可与斐林试剂反应生成砖红色沉淀来进行鉴定
答案 C
解析 用滴管在花生子叶薄片上滴加苏丹Ⅲ染液,发现满视野都呈现橘黄色,应该滴1~2滴体积分数为50%的酒精溶液洗去浮色,A错误;取新鲜菠菜叶,加少许SiO2和无水乙醇,研磨液呈黄绿色,其原因是没有加入CaCO3,导致部分叶绿素被破坏,B错误;蛋清和唾液淀粉酶都是蛋白质,均可与双缩脲试剂产生紫色反应,C正确;番茄汁中含有丰富的葡萄糖,但由于番茄汁呈红色,会对还原糖与斐林试剂反应生成的砖红色沉淀产生干扰,故不适合作为还原糖的鉴定材料,D错误。
8.下列关于生物学经典实验的叙述,错误的是( )
A.恩格尔曼用水绵和好氧细菌进行实验,证明光合作用释放的氧气来自水
B.赫尔希和蔡斯用放射性同位素标记法,证明DNA是T2噬菌体的遗传物质
C.达尔文以金丝雀草为实验材料,证实了胚芽鞘尖端是感受单侧光刺激的部位
D.林德曼定量分析赛达伯格湖的能量流动,发现了生态系统能量流动的特点
答案 A
解析 恩格尔曼用水绵和好氧细菌进行实验,证明氧气是由叶绿体释放的,并未证明释放的氧气来自水,A错误。
9.洋葱是一种重要的实验材料,下列有关叙述正确的是( )
A.经染色后,在高倍镜下能观察到洋葱根尖细胞有丝分裂过程中染色体数目加倍的过程
B.经染色后,在高倍镜下能观察到洋葱根尖分生区多数细胞的染色体
C.洋葱鳞片叶外表皮细胞在发生质壁分离复原时,细胞液的颜色逐渐变浅
D.用洋葱提取DNA的过程和红细胞提取DNA的过程都可用蒸馏水使细胞涨破
答案 C
解析 细胞在解离的同时已被杀死,在显微镜下不可能观察到洋葱根尖细胞染色体数目加倍的过程,A错误;由于细胞分裂间期时间长,所以显微镜下绝大多数分生区细胞处于间期,细胞中不能观察到染色体,B错误。
10.下列有关实验材料、试剂、实验方法或原理的说法中,正确的是( )
A.摩尔根以白眼雄果蝇为实验材料,利用类比推理法证明了基因位于染色体上
B.紫色洋葱鳞片叶外表皮细胞可以用于观察细胞的吸水和失水
C.龙胆紫染液属于活体染色剂,细胞能在这种染液中存活数小时
D.恩格尔曼的水绵实验中好氧细菌可以选用乳酸菌
答案 B
解析 摩尔根以白眼雄果蝇为实验材料,利用假说—演绎法证明了基因位于染色体上,A错误;乳酸菌属于厌氧型菌,D错误。
11.下列探究实验中使用的研究方法正确的是( )
A.探究酵母菌细胞呼吸方式的实验中,需设置有氧和无氧两种条件的对比实验,两组均为实验组
B.探究光照强弱对光合作用强度的影响实验中,CO2浓度为实验的自变量
C.探究培养液中酵母菌种群数量的变化实验中使用了标志重捕法
D.调查土壤中小动物类群的丰富度实验中使用了样方法
答案 A
解析 探究光照强弱对光合作用强度的影响实验中,CO2浓度为实验的无关变量,光照强度为实验的自变量,B错误;探究培养液中酵母菌种群数量的变化实验中使用了血细胞计数板计数法,C错误;调查土壤中小动物类群的丰富度实验中,常用取样器取样的方法采集、调查,用记名计算法或目测估计法统计土壤中小动物类群的丰富度,D错误。
12.在下列科学研究中,没有设置对照或对比的是( )
A.科学家用蝾螈受精卵横缢实验证明了细胞核的功能
B.萨顿基于实验观察提出了基因位于染色体上的假说
C.鲁宾和卡门用同位素标记法证明光合作用释放的氧全部来自水
D.赫尔希和蔡斯用噬菌体侵染细菌的实验证明DNA是遗传物质
答案 B
解析 蝾螈受精卵横缢实验中,有核部分和无核部分可以相互对照,A不符合题意;萨顿基于实验观察,利用类比推理法提出了基因位于染色体上的假说,B符合题意;鲁宾和卡门采用18O分别标记CO2和H2O中的氧进行实验证明光合作用释放的氧来自水,二者形成相互对照,C不符合题意;噬菌体侵染细菌的实验中,分别用35S或32P标记的噬菌体侵染未被标记的细菌,二者形成相互对照,D不符合题意。
二、选择题:每小题给出的四个选项中有一个或多个符合题目要求。
13.实验与调查是研究生命科学的重要方法。下列叙述正确的是( )
A.用同位素标记法追踪元素在细胞内的转移途径
B.用引流法改变临时装片中细胞周围的液体环境
C.调查患者家系中某遗传病发病情况可确定该遗传病的遗传类型及发病率
D.用样方法调查马尾松林中马尾松的种群密度及林下植被的丰富度
答案 ABD
解析 同位素标记法追踪元素及物质的去向是生物学的重要手段,如用14C标记CO2最终探明了CO2中碳元素在光合作用中的转移途径,A正确;引流法可以使临时装片中的细胞浸润在所用溶液中,故可改变临时装片中细胞周围的液体环境,B正确;调查发病率应在人群中随机取样,且保证样本数量足够大,C错误;样方法适用于植物及活动能力弱、活动范围小的动物,故马尾松的种群密度及林下植被的丰富度可用样方法调查,D正确。
14.下列关于生物学实验的叙述,正确的是( )
A.“染色排除法”利用了活细胞的细胞膜能够控制物质进出细胞的原理
B.在洋葱鳞片叶表皮细胞质壁分离过程中,细胞的吸水能力逐渐减弱
C.孟德尔通过豌豆杂交实验证明了等位基因随同源染色体的分离而分离
D.探究酶活性的最适温度时,进行预实验可减小实验误差
答案 A
解析 活细胞的细胞膜具有选择透过性,可以控制物质的进出,因此利用“染色排除法”可以鉴定细胞的死活,A正确;在发生质壁分离的过程中,细胞的吸水能力逐渐增强,B错误;孟德尔进行豌豆杂交实验时,还没有基因等相关概念,C错误;探究酶活性的最适温度时,进行预实验可避免由于设计不周,盲目开展实验而造成人力、物力、财力的浪费,而不是减小实验误差,D错误。
15.下列有关DNA研究实验的叙述,正确的是( )
A.根据DNA衍射图谱有关数据推算出DNA呈双链
B.通过DNA酶处理叶绿体,发现细胞质DNA的存在
C.运用同位素示踪技术和密度梯度离心法证明DNA半保留复制
D.用32P和35S同时标记噬菌体并侵染细菌,证明DNA是遗传物质
答案 BC
解析 沃森和克里克根据DNA衍射图谱的有关数据,推算出DNA分子呈双螺旋结构,A错误;叶绿体中有细纤维存在,用DNA酶处理后细纤维消失,说明叶绿体中含有DNA,B正确;证明DNA的半保留复制利用了密度梯度离心法和同位素示踪技术,C正确;在证明DNA是遗传物质的实验中,用32P、35S分别标记的噬菌体侵染细菌,D错误。故选BC。
(新高考)高考生物二轮复习第3部分 题型增分练 选择题专练 第12练 综合练B(含解析): 这是一份(新高考)高考生物二轮复习第3部分 题型增分练 选择题专练 第12练 综合练B(含解析),共8页。试卷主要包含了选择题等内容,欢迎下载使用。
(新高考)高考生物二轮复习第3部分 题型增分练 选择题专练 第11练 综合练A(含解析): 这是一份(新高考)高考生物二轮复习第3部分 题型增分练 选择题专练 第11练 综合练A(含解析),共8页。试卷主要包含了选择题等内容,欢迎下载使用。
(新高考)高考生物二轮复习第3部分 题型增分练 选择题专练 第10练 图表信息题(含解析): 这是一份(新高考)高考生物二轮复习第3部分 题型增分练 选择题专练 第10练 图表信息题(含解析),共7页。试卷主要包含了选择题等内容,欢迎下载使用。

