2023年高考真题和模拟题生物分项汇编(全国通用)专题03 细胞呼吸与光合作用(解析版)
展开专题03 细胞呼吸与光合作用
一、单选题
1.(2023·全国·统考高考真题)植物可通过呼吸代谢途径的改变来适应缺氧环境。在无氧条件下,某种植物幼苗的根细胞经呼吸作用释放CO2的速率随时间的变化趋势如图所示。下列相关叙述错误的是( )
A.在时间a之前,植物根细胞无CO2释放,只进行无氧呼吸产生乳酸
B.a~b时间内植物根细胞存在经无氧呼吸产生酒精和CO2的过程
C.每分子葡萄糖经无氧呼吸产生酒精时生成的ATP比产生乳酸时的多
D.植物根细胞无氧呼吸产生的酒精跨膜运输的过程不需要消耗ATP
1.C
【分析】1、 无氧呼吸分为两个阶段:第一阶段:葡萄糖分解成丙酮酸和[H],并释放少量能量;第二阶段丙酮酸在不同酶的作用下转化成乳酸或酒精和二氧化碳,不释放能量。整个过程都发生在细胞质基质。
2、 有氧呼吸的第一、二、三阶段的场所依次是细胞质基质、线粒体基质和线粒体内膜。有氧呼吸第一阶段是葡萄糖分解成丙酮酸和[H],合成少量ATP;第二阶段是丙酮酸和水反应生成二氧化碳和[H],合成少量ATP;第三阶段是氧气和[H]反应生成水,合成大量ATP。
【详解】A、植物进行有氧呼吸或无氧呼吸产生酒精时都有二氧化碳释放,图示在时间a之前,植物根细胞无CO2释放,分析题意可知,植物可通过呼吸代谢途径的改变来适应缺氧环境,据此推知在时间a之前,只进行无氧呼吸产生乳酸,A正确;
B、a阶段无二氧化碳产生,b阶段二氧化碳释放较多,a~b时间内植物根细胞存在经无氧呼吸产生酒精和CO2的过程,是植物通过呼吸途径改变来适应缺氧环境的体现,B正确;
C、无论是产生酒精还是产生乳酸的无氧呼吸,都只在第一阶段释放少量能量,第二阶段无能量释放,故每分子葡萄糖经无氧呼吸产生酒精时生成的ATP和产生乳酸时相同,C错误;
D、酒精跨膜运输方式是自由扩散,该过程不需要消耗ATP,D正确。
故选C。
2.(2023·山西·统考高考真题)我国劳动人民在漫长的历史进程中,积累了丰富的生产、生活经验,并在实践中应用。生产和生活中常采取的一些措施如下。
①低温储存,即果实、蔬菜等收获后在低温条件下存放
②春化处理,即对某些作物萌发的种子或幼苗进行适度低温处理
③风干储藏,即小麦、玉米等种子收获后经适当风干处理后储藏
④光周期处理,即在作物生长的某一时期控制每天光照和黑暗的相对时长
⑤合理密植,即栽种作物时做到密度适当,行距、株距合理
⑥间作种植,即同一生长期内,在同一块土地上隔行种植两种高矮不同的作物
关于这些措施,下列说法合理的是( )
A.措施②④分别反映了低温和昼夜长短与作物开花的关系
B.措施③⑤的主要目的是降低有机物的消耗
C.措施②⑤⑥的主要目的是促进作物的光合作用
D.措施①③④的主要目的是降低作物或种子的呼吸作用强度
2.A
【分析】常考的细胞呼吸原理的应用:1、用透气纱布或“创可贴”包扎伤口:增加通气量,抑制致病菌的无氧呼吸。2、酿酒时:早期通气--促进酵母菌有氧呼吸,利于菌种繁殖,后期密封发酵罐--促进酵母菌无氧呼吸,利于产生酒精。3、做馒头或面包时,加入酵母菌,酵母菌经过发酵可以分解面粉中的葡萄糖,产生二氧化碳,二氧化碳是气体,遇热膨胀而形成小孔,使得馒头或面包暄软多孔。4、食醋、味精制作:向发酵罐中通入无菌空气,促进醋酸杆菌、谷氨酸棒状杆菌进行有氧呼吸。5、土壤松土,促进根细胞呼吸作用,有利于主动运输,为矿质元素吸收供应能量。6、稻田定期排水:促进水稻根细胞有氧呼吸。7、提倡慢跑:促进肌细胞有氧呼吸,防止无氧呼吸产生乳酸使肌肉酸胀。
【详解】A、措施②春化处理是为了促进花芽形成,反映了低温与作物开花的关系,④光周期处理,反映了昼夜长短与作物开花的关系,A正确;
B、措施③风干储藏可以减少自由水,从而减弱细胞呼吸,降低有机物的消耗,⑤合理密植的主要目的是提高能量利用率,促进光合作用,B错误;
C、措施②春化处理是为了促进花芽形成,⑤⑥的主要目的是促进作物的光合作用,C错误;
D、措施①③的主要目的是降低作物或种子的呼吸作用强度,④光周期处理,目的是促进或抑制植物开花,D错误。
故选A。
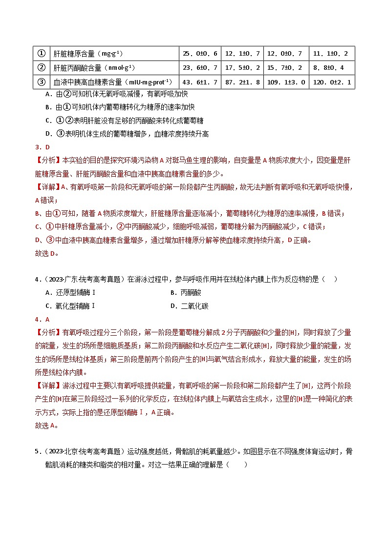
3.(2023·湖北·统考高考真题)为探究环境污染物A对斑马鱼生理的影响,研究者用不同浓度的污染物A溶液处理斑马鱼,实验结果如下表。据结果分析,下列叙述正确的是( )
A物质浓度(μg·L-1)
指标
0
10
50
100
①
肝脏糖原含量(mg·g-1)
25.0±0.6
12.1±0.7
12.0±0.7
11.1±0.2
②
肝脏丙酮酸含量(nmol·g-1)
23.6±0.7
17.5±0.2
15.7±0.2
8.8±0.4
③
血液中胰高血糖素含量(mIU·mg·prot-1)
43.6±1.7
87.2±1.8
109.1±3.0
120.0±2.1
A.由②可知机体无氧呼吸减慢,有氧呼吸加快
B.由①可知机体内葡萄糖转化为糖原的速率加快
C.①②表明肝脏没有足够的丙酮酸来转化成葡萄糖
D.③表明机体生成的葡萄糖增多,血糖浓度持续升高
3.D
【分析】本实验的目的是探究环境污染物A对斑马鱼生理的影响,自变量是A物质浓度大小,因变量是肝脏糖原含量、肝脏丙酮酸含量和血液中胰高血糖素含量的多少。
【详解】A、有氧呼吸第一阶段和无氧呼吸的第一阶段都产生丙酮酸,故无法判断有氧呼吸和无氧呼吸快慢,A错误;
B、由①可知,随着A物质浓度增大,肝脏糖原含量逐渐减小,葡萄糖转化为糖原的速率减慢,B错误;
C、①中肝糖原含量减小,②中丙酮酸减少,细胞呼吸减弱,葡萄糖分解为丙酮酸减少,C错误;
D、③中血液中胰高血糖素含量增多,通过增加肝糖原分解等使血糖浓度持续升高,D正确。
故选D。
4.(2023·广东·统考高考真题)在游泳过程中,参与呼吸作用并在线粒体内膜上作为反应物的是( )
A.还原型辅酶Ⅰ B.丙酮酸
C.氧化型辅酶Ⅰ D.二氧化碳
4.A
【分析】有氧呼吸过程分三个阶段,第一阶段是葡萄糖分解成2分子丙酮酸和少量的[H],同时释放了少量的能量,发生的场所是细胞质基质;第二阶段丙酮酸和水反应产生二氧化碳[H],同时释放少量的能量,发生的场所是线粒体基质;第三阶段是前两个阶段产生的[H]与氧气结合形成水,释放大量的能量,发生的场所是线粒体内膜。
【详解】游泳过程中主要以有氧呼吸提供能量,有氧呼吸的第一阶段和第二阶段都产生了[H],这两个阶段产生的[H]在第三阶段经过一系列的化学反应,在线粒体内膜上与氧结合生成水,这里的[H]是一种简化的表示方式,实际上指的是还原型辅酶Ⅰ,A正确。
故选A。
5.(2023·北京·统考高考真题)运动强度越低,骨骼肌的耗氧量越少。如图显示在不同强度体育运动时,骨骼肌消耗的糖类和脂类的相对量。对这一结果正确的理解是( )
A.低强度运动时,主要利用脂肪酸供能
B.中等强度运动时,主要供能物质是血糖
C.高强度运动时,糖类中的能量全部转变为ATP
D.肌糖原在有氧条件下才能氧化分解提供能量
5.A
【分析】如图显示在不同强度体育运动时,骨骼肌消耗的糖类和脂类的相对量,当运动强度较低时,主要利用脂肪酸供能;当中等强度运动时,主要供能物质是肌糖原,其次是脂肪酸;当高强度运动时,主要利用肌糖原供能。
【详解】A、由图可知,当运动强度较低时,主要利用脂肪酸供能,A正确;
B、由图可知,中等强度运动时,主要供能物质是肌糖原,其次是脂肪酸,B错误;
C、高强度运动时,糖类中的能量大部分以热能的形式散失,少部分转变为ATP,C错误;
D、高强度运动时,机体同时进行有氧呼吸和无氧呼吸,肌糖原在有氧条件和无氧条件均能氧化分解提供能量,D错误。
故选A。
6.(2023·湖南·统考高考真题)食品保存有干制、腌制、低温保存和高温处理等多种方法。下列叙述错误的是( )
A.干制降低食品的含水量,使微生物不易生长和繁殖,食品保存时间延长
B.腌制通过添加食盐、糖等制造高渗环境,从而抑制微生物的生长和繁殖
C.低温保存可抑制微生物的生命活动,温度越低对食品保存越有利
D.高温处理可杀死食品中绝大部分微生物,并可破坏食品中的酶类
6.C
【分析】食物腐败变质是由于微生物的生长和大量繁殖而引起的,根据食物腐败变质的原因,食品保存就要尽量的杀死或抑制微生物的生长和大量繁殖。
【详解】A、干制能降低食品中的含水量,使微生物不易生长和繁殖,进而延长食品保存时间,A正确;
B、腌制过程中添加食盐、糖等可制造高渗环境,从而微生物的生长和繁殖,B正确;
C、低温保存可以抑制德生物的生命活动,但不是温度越低越好,一般果蔬的保存温度为零上低温,C错误;
D、高温处理可杀死食品中绝大部分微生物,并通过破坏食品中的酶类,降低酶类对食品有机物的分解,有利于食品保存,D正确。
故选C。
7.(2023·湖南·统考高考真题)关于细胞结构与功能,下列叙述错误的是( )
A.细胞骨架被破坏,将影响细胞运动、分裂和分化等生命活动
B.核仁含有DNA、RNA和蛋白质等组分,与核糖体的形成有关
C.线粒体内膜含有丰富的酶,是有氧呼吸生成CO2的场所
D.内质网是一种膜性管道系统,是蛋白质的合成、加工场所和运输通道
7.C
【分析】细胞骨架是真核细胞中由蛋白质聚合而成的三维的纤维状网架体系。细胞骨架具有锚定支撑细胞器及维持细胞形态的功能,细胞骨架在细胞分裂、细胞生长、细胞物质运输、细胞壁合成等等许多生命活动中都具有非常重要的作用。
【详解】A、细胞骨架与细胞运动、分裂和分化等生命活动密切相关,故细胞骨架破坏会影响到这些生命活动的正常进行,A正确;
B、核仁含有DNA、RNA和蛋白质等组分,核仁与某种RNA的合成以及核糖体的形成有关,B正确;
C、有氧呼吸生成CO2的场所是线粒体基质,C错误;
D、内质网是由膜连接而成的网状结构,是一种膜性管道系统,是蛋白质的合成、加工场所和运输通道,D正确。
故选C。
8.(2023·山东·高考真题)水淹时,玉米根细胞由于较长时间进行无氧呼吸导致能量供应不足,使液泡膜上的H+转运减缓,引起细胞质基质内H+积累,无氧呼吸产生的乳酸也使细胞质基质pH降低。pH降低至一定程度会引起细胞酸中毒。细胞可通过将无氧呼吸过程中的丙酮酸产乳酸途径转换为丙酮酸产酒精途径,延缓细胞酸中毒。下列说法正确的是( )
A.正常玉米根细胞液泡内pH高于细胞质基质
B.检测到水淹的玉米根有CO2的产生不能判断是否有酒精生成
C.转换为丙酮酸产酒精途径时释放的ATP增多以缓解能量供应不足
D.转换为丙酮酸产酒精途径时消耗的[H]增多以缓解酸中毒
8.B
【分析】无氧呼吸全过程:(1)第一阶段:在细胞质基质中,一分子葡萄糖形成两分子丙酮酸、少量的[H]和少量能量,这一阶段不需要氧的参与。(2)第二阶段:在细胞质基质中,丙酮酸分解为二氧化碳和酒精或乳酸。
【详解】A、玉米根细胞由于较长时间进行无氧呼吸导致能量供应不足,使液泡膜上的H+转运减缓,引起细胞质基质内H+积累,说明细胞质基质内H+转运至液泡需要消耗能量,为主动运输,逆浓度梯度,液泡中H+浓度高,正常玉米根细胞液泡内pH低于细胞质基质,A错误;
B 、玉米根部短时间水淹,根部氧气含量少,部分根细胞可以进行有氧呼吸产生CO2,检测到水淹的玉米根有CO2的产生不能判断是否有酒精生成,B正确;
C、转换为丙酮酸产酒精途径时,无ATP的产生,C错误;
D、丙酮酸产酒精途径时消耗的[H]与丙酮酸产乳酸途径时消耗的[H]含量相同,D错误。
故选B。
9.(2023·湖北·统考高考真题)快速分裂的癌细胞内会积累较高浓度的乳酸。研究发现,乳酸与锌离子结合可以抑制蛋白甲的活性,甲活性下降导致蛋白乙的SUMO化修饰加强,进而加快有丝分裂后期的进程。下列叙述正确的是( )
A.乳酸可以促进DNA的复制
B.较高浓度乳酸可以抑制细胞的有丝分裂
C.癌细胞通过无氧呼吸在线粒体中产生大量乳酸
D.敲除蛋白甲基因可升高细胞内蛋白乙的SUMO化水平
9.D
【分析】癌细胞主要进行无氧呼吸,无氧呼吸发生于细胞质基质,无氧呼吸的第一阶段葡萄糖分解成丙酮酸,第二阶段丙酮酸转化成乳酸。
【详解】A、根据题目信息可知乳酸与锌离子结合可以抑制蛋白甲的活性,甲活性下降导致蛋白乙的SUMO化修饰加强,进而加快有丝分裂后期的进程,乳酸不能促进DNA复制,能促进有丝分裂后期,A错误;
B、乳酸能促进有丝分裂后期,进而促进分裂,B错误;
C、无氧呼吸发生在细胞质基质,不发生在线粒体,C错误;
D、根据题目信息,甲活性下降导致蛋白乙的SUMO化修饰加强,故敲除蛋白甲基因可升高细胞内蛋白乙的SUMO化水平,D正确。
故选D。
10.(2023·湖北·统考高考真题)高温是制约世界粮食安全的因素之一,高温往往使植物叶片变黄、变褐。研究发现平均气温每升高1℃,水稻、小麦等作物减产约3%~8%。关于高温下作物减产的原因,下列叙述错误的是( )
A.呼吸作用变强,消耗大量养分
B.光合作用强度减弱,有机物合成减少
C.蒸腾作用增强,植物易失水发生萎蔫
D.叶绿素降解,光反应生成的NADH和ATP减少
10.D
【分析】温度能影响呼吸作用,主要是影响呼吸酶的活性,一般而言,在一定的温度范围内,呼吸强度随着温度的升高而增强。
【详解】A、高温使呼吸酶的活性增强,呼吸作用变强,消耗大量养分,A正确;
B、高温使气孔导度变小,光合作用强度减弱,有机物合成减少,B正确;
C、高温使作物蒸腾作用增强,植物易失水发生萎蔫,C正确;
D、高温使作物叶绿素降解,光反应生成的NADPH和ATP减少,D错误。
故选D。
11.(2023·浙江·统考高考真题)为探究酵母菌的细胞呼吸方式,可利用酵母菌、葡萄糖溶液等材料进行实验。下列关于该实验的叙述,正确的是( )
A.酵母菌用量和葡萄糖溶液浓度是本实验的自变量
B.酵母菌可利用的氧气量是本实验的无关变量
C.可选用酒精和CO2生成量作为因变量的检测指标
D.不同方式的细胞呼吸消耗等量葡萄糖所释放的能量相等
11.C
【分析】探究酵母菌的细胞呼吸方式的实验中,酵母菌用量和葡萄糖溶液是无关变量;氧气的有无是自变量;需氧呼吸比厌氧呼吸释放的能量多。
【详解】A、酵母菌用量和葡萄糖溶液是无关变量,A选项错误;
B、氧气的有无是自变量,B选项错误;
C、有氧呼吸不产生酒精,无氧呼吸产生酒精和CO2且比值为1:1,因此可选用酒精和CO2生成量作为因变量的检测指标,C选项正确;
D、等量的葡萄糖有氧呼吸氧化分解彻底,释放能量多,无氧呼吸氧化分解不彻底,大部分能量还储存在酒精中,释放能量少,D选项错误;
故选C。
12.(2023·湖北·统考高考真题)植物光合作用的光反应依赖类囊体膜上PSⅠ和PSⅡ光复合体,PSⅡ光复合体含有光合色素,能吸收光能,并分解水。研究发现,PSⅡ光复合体上的蛋白质LHCⅡ,通过与PSⅡ结合或分离来增强或减弱对光能的捕获(如图所示)。LHCⅡ与PSⅡ的分离依赖LHC蛋白激酶的催化。下列叙述错误的是( )
A.叶肉细胞内LHC蛋白激酶活性下降,PSIⅡ光复合体对光能的捕获增强
B.Mg2+含量减少会导致PSⅡ光复合体对光能的捕获减弱
C.弱光下LHCⅡ与PSⅡ结合,不利于对光能的捕获
D.PSⅡ光复合体分解水可以产生H+、电子和O2
12.C
【分析】由题干信息可知,强光下LHC蛋白激酶的催化LHCⅡ与PSⅡ的分离,弱光下LHCⅡ与PSⅡ结合,来改变对光能的捕获强度。
【详解】A、叶肉细胞内LHC蛋白激酶活性下降,LHCⅡ与PSⅡ分离减少,PSIⅡ光复合体对光能的捕获增强,A正确;
B、Mg2+是叶绿素的组成成分,其含量减少会导致PSⅡ光复合体上的叶绿素含量减少,导致对光能的捕获减弱 ,B正确;
C、弱光下LHCⅡ与PSⅡ结合,增强对光能的捕获,C错误;
D、PSⅡ光复合体能吸收光能,并分解水,水的光解产生H+、电子和O2,D正确。
故选C。
13.(2023·北京·统考高考真题)在两种光照强度下,不同温度对某植物CO2吸收速率的影响如图。对此图理解错误的是( )
A.在低光强下,CO2吸收速率随叶温升高而下降的原因是呼吸速率上升
B.在高光强下,M点左侧CO2吸收速率升高与光合酶活性增强相关
C.在图中两个CP点处,植物均不能进行光合作用
D.图中M点处光合速率与呼吸速率的差值最大
13.C
【分析】本实验的自变量为光照强度和温度,因变量为CO2吸收速率。
【详解】A、CO2吸收速率代表净光合速率,低光强下,CO2吸收速率随叶温升高而下降的原因是呼吸速率上升,需要从外界吸收的CO2减少,A正确;
B、在高光强下,M点左侧CO2吸收速率升高主要原因是光合酶的活性增强,B正确;
C、CP点代表呼吸速率等于光合速率,植物可以进行光合作用,C错误;
D、图中M点处CO2吸收速率最大,即净光合速率最大,也就是光合速率与呼吸速率的差值最大,D正确。
故选C。
14.(2023·全国·统考高考真题)植物叶片中的色素对植物的生长发育有重要作用。下列有关叶绿体中色素的叙述,错误的是( )
A.氮元素和镁元素是构成叶绿素分子的重要元素
B.叶绿素和类胡萝卜素存在于叶绿体中类囊体的薄膜上
C.用不同波长的光照射类胡萝卜素溶液,其吸收光谱在蓝紫光区有吸收峰
D.叶绿体中的色素在层析液中的溶解度越高,随层析液在滤纸上扩散得越慢
14.D
【分析】1、叶绿体色素提取色素原理是色素能溶解在酒精或丙酮等有机溶剂中,所以可用无水酒精等提取色素;分离色素原理是各色素随层析液在滤纸上扩散速度不同,从而分离色素,溶解度大,扩散速度快;溶解度小,扩散速度慢。
2、叶绿素主要吸收蓝紫光和红橙光,类胡萝卜素主要吸收蓝紫光。
【详解】A、叶绿素的元素组成是C、H、O、N、Mg,氮元素和镁元素是构成叶绿素分子的重要元素,A正确;
B、光反应的场所是类囊体的薄膜,需要光合色素吸收光能,叶绿素和类胡萝卜素存在于叶绿体中类囊体的薄膜上,B正确;
C、类胡萝卜素主要吸收蓝紫光,用不同波长的光照射类胡萝卜素溶液,其吸收光谱在蓝紫光区有吸收峰,C正确;
D、叶绿体中的色素在层析液中的溶解度越高,随层析液在滤纸上扩散得越快,D错误。
故选D。
二、多选题
15.(2023·山东·高考真题)某种植株的非绿色器官在不同O2浓度下,单位时间内O2吸收量和CO2释放量的变化如图所示。若细胞呼吸分解的有机物全部为葡萄糖,下列说法正确的是( )
A.甲曲线表示O2吸收量
B.O2浓度为b时,该器官不进行无氧呼吸
C.O2浓度由0到b的过程中,有氧呼吸消耗葡萄糖的速率逐渐增加
D.O2浓度为a时最适合保存该器官,该浓度下葡萄糖消耗速率最小
15.BC
【分析】据图分析,甲曲线表示二氧化碳释放量,乙曲线表示氧气吸收量。氧浓度为0时,细胞只释放CO2不吸收O2,说明细胞只进行无氧呼吸;图中氧浓度为a时CO2的释放量大于O2的吸收量,说明既进行有氧呼吸又进行无氧呼吸;贮藏植物器官应选择CO2产生量最少即细胞呼吸最弱时的氧浓度。
【详解】A、分析题意可知,图中横坐标是氧气浓度,据图可知,当氧气浓度为0时,甲曲线仍有释放,说明甲表示二氧化碳的释放量,乙表示氧气吸收量,A错误;
B、O2浓度为b时,两曲线相交,说明此时氧气的吸收量和二氧化碳的释放量相等,细胞呼吸分解的有机物全部为葡萄糖,故此时植物只进行有氧呼吸,不进行无氧呼吸,B正确;
C、O2浓度为0时,植物只进行无氧呼吸,氧气浓度为a时,植物同时进行有氧呼吸和无氧呼吸,氧气浓度为b时植物只进行有氧呼吸,故O2浓度由0到b的过程中,有氧呼吸消耗葡萄糖的速率逐渐增加,C正确;
D、O2浓度为a时并非一定最适合保存该器官,因为无氧呼吸会产生酒精,不一定能满足某些生物组织的储存,且该浓度下葡萄糖的消耗速率一定不是最小, 据图,此时气体交换相对值 CO2为0.6,O2为0.3,其中CO2有0.3是有氧呼吸产生,0.3是无氧呼吸产生。 按有氧C6 : O2 : CO2=1:6:6,无氧呼吸C6:CO2=1:2,算得C6(葡萄糖)的相对消耗量为0.05+0.15=0.2。 而无氧呼吸消失点时,O2和CO2的相对值为0.6,算得C6的相对消耗量为0.1,明显比a点时要低!所以a点时葡萄糖的消耗速率一定不是最小,D错误。
故选BC。
三、选择题组
(2023·浙江·统考高考真题)阅读下列材料,完成下面小题。
小曲白酒清香纯正,以大米、大麦、小麦等为原料,以小曲为发酵剂酿造而成。小曲中所含的微生物主要有好氧型微生物霉菌、兼性厌氧型微生物酵母菌,还有乳酸菌、醋酸菌等细菌。酿酒的原理主要是酵母菌在无氧条件下利用葡萄糖发酵产生酒精。传统酿造工艺流程如图所示。
16.小曲白酒的酿造过程中,酵母菌进行了有氧呼吸和无氧呼吸。关于酵母菌的呼吸作用,下列叙述正确的是( )
A.有氧呼吸产生的[H]与O2结合,无氧呼吸产生的[H]不与O2结合
B.有氧呼吸在线粒体中进行,无氧呼吸在细胞质基质中进行
C.有氧呼吸有热能的释放,无氧呼吸没有热能的释放
D.有氧呼吸需要酶催化,无氧呼吸不需要酶催化
17.关于小曲白酒的酿造过程,下列叙述错误的是( )
A.糖化主要是利用霉菌将淀粉水解为葡萄糖
B.发酵液样品的蒸馏产物有无酒精,可用酸性重铬酸钾溶液检测
C.若酿造过程中酒变酸,则发酵坛密封不严
D.蒸熟并摊晾的原料加入糟醅,立即密封可高效进行酒精发酵
16.A 17.D
【分析】有氧呼吸的第一、二、三阶段的场所依次是细胞质基质、线粒体基质和线粒体内膜。有氧呼吸第一阶段是葡萄糖分解成丙酮酸和[H],合成少量ATP;第二阶段是丙酮酸和水反应生成二氧化碳和[H],合成少量ATP;第三阶段是氧气和[H]反应生成水,合成大量ATP。
【详解】16.A、有氧呼吸产生的[H]在第三阶段与O2结合生成水,无氧呼吸产生的[H]不与O2结合,A正确;
B、有氧呼吸的第一阶段在细胞质基质中进行,第二和第三阶段分别在线粒体基质和线粒体内膜中进行,无氧呼吸的两个阶段都在细胞质基质中进行,B错误;
C、酵母菌有氧呼吸和无氧呼吸过程中释放的能量均大多以热能散失,但无氧呼吸是不彻底的氧化分解过程,大部分能量存留在酒精,C错误;
D、有氧呼吸和无氧呼吸过程都需要酶的催化,只是酶的种类不同,D错误。
故选A。
17.A、由于酿酒酵母不能直接利用淀粉发酵产生酒精(乙醇),故糖化过程主要是利用霉菌分泌的淀粉酶将淀粉分解为葡萄糖,以供发酵利用,A正确;
B、发酵液样品的蒸馏产物有无酒精,可用酸性重铬酸钾溶液检测,若存在酒精,则酒精与酸性的重铬酸钾反应呈灰绿色,B正确;
C、酿造过程中应在无氧条件下进行,若密封不严,会导致醋酸菌在有氧条件下发酵产生醋酸而使酒变酸,C正确;
D、蒸熟并摊晾的原料需要冷却后才可加入糟醅,以免杀死菌种,且需要在有氧条件下培养一段时间,让酵母菌大量繁殖,此后再密封进行酒精发酵,D错误。
故选D。
四、综合题
18.(2023·山东·高考真题)当植物吸收的光能过多时,过剩的光能会对光反应阶段的PSⅡ复合体(PSⅡ)造成损伤,使PSⅡ活性降低,进而导致光合作用强度减弱。细胞可通过非光化学淬灭(NPQ)将过剩的光能耗散,减少多余光能对PSⅡ的损伤。已知拟南芥的H蛋白有2个功能:①修复损伤的PSⅡ;②参与NPQ的调节。科研人员以拟南芥的野生型和H基因缺失突变体为材料进行了相关实验,结果如图所示。实验中强光照射时对野生型和突变体光照的强度相同,且强光对二者的PSⅡ均造成了损伤。
(1)该实验的自变量为______。该实验的无关变量中,影响光合作用强度的主要环境因素有_________(答出2个因素即可)。
(2)根据本实验,____(填“能”或“不能”)比较出强光照射下突变体与野生型的PSⅡ活性强弱,理由是__________。
(3)据图分析,与野生型相比,强光照射下突变体中流向光合作用的能量__________(填“多”或“少”)。若测得突变体的暗反应强度高于野生型,根据本实验推测,原因是__________。
18.(1)光、H蛋白 CO2浓度、温度
(2)不能 突变体PS11系统光损伤小但不能修复,野生型光PS11系统损伤大但能修复
(3)少 突变体PNQ高,PS11系统损伤小,虽然损伤不能修复,但是PS11活性高,光反应产物多
【分析】光合作用过程:
(1)光反应场所在叶绿体类囊体薄膜,发生水的光解、ATP和NADPH的生成;
(2)暗反应场所在叶绿体的基质,发生CO2的固定和C3的还原,消耗ATP和NADPH。
【详解】(1)据题意拟南芥的野生型和H基因缺失突变体为材料进行了相关实验,实验中强光照射时对野生型和突变体光照的强度相同,结合题图分析实验的自变量有光照、H蛋白;影响光合作用强度的主要环境因素有CO2浓度、温度、水分等。
(2)据图分析,强光照射下突变体的NPQ/相对值比野生型的NPQ/相对值高,能减少强光对PSⅡ复合体造成损伤。但是野生型含有H蛋白,能对损伤后的PSⅡ进行修复,故不能确定强光照射下突变体与野生型的PSⅡ活性强弱。
(3)据图分析,强光照射下突变体中NPQ/相对值,而NPQ能将过剩的光能耗散,从而使流向光合作用的能量减少;突变体的NPQ强度大,能够减少强光对PSII的损伤且减少作用大于野生型H蛋白的修复作用,这样导致突变体的PSⅡ活性高,能为暗反应提供较多的NADPH和ATP促进暗反应进行,因此突变体的暗反应强度高于野生型。
19.(2023·浙江·统考高考真题)植物工厂是一种新兴的农业生产模式,可人工控制光照、温度、CO2浓度等因素。不同光质配比对生菜幼苗体内的叶绿素含量和氮含量的影响如图甲所示,不同光质配比对生菜幼苗干重的影响如图乙所示。分组如下:CK组(白光)、A组(红光:蓝光=1:2)、B组(红光:蓝光=3:2)、C组(红光:蓝光=2:1),每组输出的功率相同。
回答下列问题:
(1)光为生菜的光合作用提供______,又能调控生菜的形态建成。生菜吸收营养液中含氮的离子满足其对氮元素需求,若营养液中的离子浓度过高,根细胞会因______作用失水造成生菜萎蔫。
(2)由图乙可知,A、B、C组的干重都比CK组高,原因是______。由图甲、图乙可知,选用红、蓝光配比为______,最有利于生菜产量的提高,原因是______。
(3)进一步探究在不同温度条件下,增施CO2对生菜光合速率的影响,结果如图丙所示。由图可知,在25℃时,提高CO2浓度对提高生菜光合速率的效果最佳,判断依据是______。植物工厂利用秸秆发酵生产沼气,冬天可燃烧沼气以提高CO2浓度,还可以______,使光合速率进一步提高,从农业生态工程角度分析,优点还有______。
19.(1)能量 渗透
(2)光合色素主要吸收红光和蓝紫光 红光:蓝光=3:2 叶绿素和含氮物质的含量最高,光合作用最强
(3)光合速率最大且增加值最高 升高温度 减少环境污染,实现能量多级利用和物质循环再生
【分析】影响光合作用的因素有温度、光照强度、二氧化碳浓度、叶绿素的含量,酶的含量和活性等。
【详解】(1)植物进行光合作用需要在光照下进行,光为生菜的光合作用提供能量,又能作为信号调控生菜的形态建成。生菜吸收营养液中含氮的离子满足其对氮元素需求,若营养液中的离子浓度过高,造成外界溶液浓度高于细胞液浓度,根细胞会因渗透作用失水使植物细胞发生质壁分离,造成生菜萎蔫。
(2)分析图乙可知,与CK组相比,A、B、C组的干重都较高。结合题意可知,CK组使用的是白光照射,而A、B、C组使用的是红光和蓝紫光,光合色素主要吸收红光和蓝紫光,故A、B、C组吸收的光更充分,光合作用速率更高,积累的有机物含量更高,植物干重更高。由图乙可知,当光质配比为B组(红光:蓝光=3:2)时,植物的干重最高;结合图甲可知,B组植物叶绿素和氮含量都比A组(红光:蓝光=1:2)、C组(红光:蓝光=2:1)高,有利于植物充分吸收光能用于光合作用,即B组植物的光合作用速率大于A组(红光:蓝光=1:2)、C组(红光:蓝光=2:1)两组,有机物积累量最高,植物干重最大,最有利于生菜产量的增加。
(3)由图可知,在25℃时,提高CO2浓度时光合速率增幅最高,因此,在25℃时,提高CO2浓度对提高生菜光合速率的效果最佳。植物工厂利用秸秆发酵生产沼气,冬天可燃烧沼气以提高CO2浓度,还可以升高温度,使光合作用有关的酶活性更高,使光合速率进一步提高。从农业生态工程角度分析,优点还有减少环境污染,实现能量多级利用和物质循环再生等。
20.(2023·北京·统考高考真题)学习以下材料,回答下面问题。
调控植物细胞活性氧产生机制的新发现,能量代谢本质上是一系列氧化还原反应。在植物细胞中,线粒体和叶绿体是能量代谢的重要场所。叶绿体内氧化还原稳态的维持对叶绿体行使正常功能非常重要。在细胞的氧化还原反应过程中会有活性氧产生,活性氧可以调控细胞代谢,并与细胞凋亡有关。我国科学家发现一个拟南芥突变体m(M基因突变为m基因),在受到长时间连续光照时,植株会出现因细胞凋亡而引起的叶片黄斑等表型。M基因编码叶绿体中催化脂肪酸合成的M酶。与野生型相比,突变体m中M酶活性下降,脂肪酸含量显著降低。为探究M基因突变导致细胞凋亡的原因,研究人员以诱变剂处理突变体m,筛选不表现细胞凋亡,但仍保留m基因的突变株。通过对所获一系列突变体的详细解析,发现叶绿体中pMDH酶、线粒体中mMDH酶和线粒体内膜复合物I(催化有氧呼吸第三阶段的酶)等均参与细胞凋亡过程。由此揭示出一条活性氧产生的新途径(如图):A酸作为叶绿体中氧化还原平衡的调节物质,从叶绿体经细胞质基质进入到线粒体中,在mMDH酶的作用下产生NADH([H])和B酸,NADH被氧化会产生活性氧。活性氧超过一定水平后引发细胞凋亡。
在上述研究中,科学家从拟南芥突变体m入手,揭示出在叶绿体和线粒体之间存在着一条A酸-B酸循环途径。对A酸-B酸循环的进一步研究,将为探索植物在不同环境胁迫下生长的调控机制提供新的思路。
(1)叶绿体通过___________作用将CO2转化为糖。从文中可知,叶绿体也可以合成脂肪的组分___________。
(2)结合文中图示分析,M基因突变为m后,植株在长时间光照条件下出现细胞凋亡的原因是:_____,A酸转运到线粒体,最终导致产生过量活性氧并诱发细胞凋亡。
(3)请将下列各项的序号排序,以呈现本文中科学家解析“M基因突变导致细胞凋亡机制”的研究思路:___________。
①确定相应蛋白的细胞定位和功能②用诱变剂处理突变体m③鉴定相关基因④筛选保留m基因但不表现凋亡的突变株
(4)本文拓展了高中教材中关于细胞器间协调配合的内容,请从细胞器间协作以维持稳态与平衡的角度加以概括说明___________。
20.(1)光合 脂肪酸
(2)长时间光照促进叶绿体产生NADH,M酶活性降低,pMDH酶催化B酸转化为A酸
(3)②④①③
(4)叶绿体产生的A酸通过载体蛋白运输到线粒体,线粒体代谢产生的B酸,又通过载体蛋白返回到叶绿体,从而维持A酸-B酸的稳态与平衡
【分析】本实验为探究M基因突变导致细胞凋亡的原因,由此揭示A酸作为叶绿体中氧化还原平衡的调节物质,从叶绿体经细胞质基质进入到线粒体中,在mMDH酶的作用下产生NADH([H])和B酸,NADH被氧化会产生活性氧。
【详解】(1)叶绿体通过光合作用将CO2转化为糖。由于M基因编码叶绿体中催化脂肪酸合成的M酶。可推测叶绿体也可以合成脂肪的组分脂肪酸。
(2)M基因突变为m后,植株在长时间光照条件下出现细胞凋亡的原因是:长时间光照促进叶绿体产生NADH,M酶活性降低,pMDH酶催化B酸转化为A酸,A酸转运到线粒体,最终导致产生过量活性氧并诱发细胞凋亡。
(3)“M基因突变导致细胞凋亡机制”的研究思路:②用诱变剂处理突变体m,④筛选保留m基因但不表现凋亡的突变株,①确定相应蛋白的细胞定位和功能,③鉴定相关基因,正确顺序为②④①③。
(4)细胞器间协作以维持稳态与平衡的过程:叶绿体产生的A酸通过载体蛋白运输到线粒体,线粒体代谢产生的B酸,又通过载体蛋白返回到叶绿体,从而维持A酸-B酸的稳态与平衡。
21.(2023·广东·统考高考真题)光合作用机理是作物高产的重要理论基础。大田常规栽培时,水稻野生型(WT)的产量和黄绿叶突变体(ygl)的产量差异不明显,但在高密度栽培条件下ygl产量更高,其相关生理特征见下表和图。(光饱和点:光合速率不再随光照强度增加时的光照强度;光补偿点:光合过程中吸收的CO2与呼吸过程中释放的CO2等量时的光照强度。
水稻材料
叶绿素(mg/g)
类胡萝卜素(mg/g)
类胡萝卜素/叶绿素
WT
4.08
0.63
0.15
ygl
1.73
0.47
0.27
分析图表,回答下列问题:
(1)ygl叶色黄绿的原因包括叶绿素含量较低和_______,叶片主要吸收可见光中的_______光。
(2)光照强度逐渐增加达到2000μmol m-2 s-1时,ygl的净光合速率较WT更高,但两者净光合速率都不再随光照强度的增加而增加,比较两者的光饱和点,可得ygl________WT(填“高于”、“低于”或“等于”)。ygl有较高的光补偿点,可能的原因是叶绿素含量较低和________。
(3)与WT相比,ygl叶绿素含量低,高密度栽培条件下,更多的光可到达下层叶片,且ygl群体的净光合速率较高,表明该群体________,是其高产的原因之一。
(4)试分析在0~50μmol m-2 s-1范围的低光照强度下,WT和ygl净光合速率的变化,在给出的坐标系中绘制净光合速率趋势曲线_________。在此基础上,分析图a和你绘制的曲线,比较高光照强度和低光照强度条件下WT和ygl的净光合速率,提出一个科学问题________。
21.(1)类胡萝卜素/叶绿素比例上升 红光和蓝紫
(2)高于 呼吸速率较高
(3)有机物积累较多
(4) 为什么达到光饱和点时,ygl的净光合速率高于WT?
【分析】分析题表和题图:与WT相比,ygl植株的叶绿素和类胡萝卜素含量都较低,但类胡萝卜素/叶绿素较高,光饱和点较高,呼吸速率较高。
【详解】(1)根据表格信息可知,ygl植株叶绿素含量较低且类胡萝卜素/叶绿素比值比较高,故叶片呈现出黄绿色。叶绿素主要吸收红光和蓝紫光,类胡萝卜素主要吸收蓝紫光,由ygl叶色呈黄绿可推测,主要吸收红光和蓝紫光。
(2)根据图a净光合速率曲线变化可知,WT先到达光饱和点,即ygl的光饱和点高于WT。光补偿点是光合速率等于呼吸速率的光照强度,据图b和图c可知,ygl有较高的光补偿点是因为叶绿素含量较低导致相同光照强度下光合速率较低,且由图c可知ygl呼吸速率较高。
(3)净光合速率较高则有机物的积累量较多,更有利于植株生长发育,因此产量较多。
(4)由于ygl呼吸速率较高,且有较高的光补偿点,因此在0~50μmol m-2 s-1范围的低光照强度下,WT和ygl的净光合速率如下图:
分析图a和图示曲线,高光照强度和低光照强度条件下WT和ygl的净光合速率不同,根据两图可提出问题:为什么达到光饱和点时,ygl的净光合速率高于WT?
22.(2023·湖南·统考高考真题)下图是水稻和玉米的光合作用暗反应示意图。卡尔文循环的Rubisco酶对CO2的Km为450μmol·L-1(K越小,酶对底物的亲和力越大),该酶既可催化RuBP与CO2反应,进行卡尔文循环,又可催化RuBP与O2反应,进行光呼吸(绿色植物在光照下消耗O2并释放CO2的反应)。该酶的酶促反应方向受CO2和O2相对浓度的影响。与水稻相比,玉米叶肉细胞紧密围绕维管束鞘,其中叶肉细胞叶绿体是水光解的主要场所,维管束鞘细胞的叶绿体主要与ATP生成有关。玉米的暗反应先在叶肉细胞中利用PEPC酶(PEPC对CO2的Km为7μmol·L-1)催化磷酸烯醇式丙酮酸(PEP)与CO2反应生成C4,固定产物C4转运到维管束鞘细胞后释放CO2,再进行卡尔文循环。回答下列问题:
(1)玉米的卡尔文循环中第一个光合还原产物是______(填具体名称),该产物跨叶绿体膜转运到细胞质基质合成______(填"葡萄糖""蔗糖"或"淀粉")后,再通过_____长距离运输到其他组织器官。
(2)在干旱、高光照强度环境下,玉米的光合作用强度_____(填"高于"或"低于")水稻。从光合作用机制及其调控分析,原因是 ____________(答出三点即可)。
(3)某研究将蓝细菌的CO2浓缩机制导入水稻,水稻叶绿体中CO2浓度大幅提升,其他生理代谢不受影响,但在光饱和条件下水稻的光合作用强度无明显变化。其原因可能是_____________(答出三点即可)。
22.(1) 3-磷酸甘油醛 蔗糖 维管组织
(2)高于 高光照条件下玉米可以将光合产物及时转移;玉米的PEPC酶对CO2的亲和力比水稻的Rubisco酶更高;玉米能通过PEPC酶生成C4,使维管束鞘内的CO2浓度高于外界环境,抑制玉米的光呼吸
(3)酶的活性达到最大,对CO2的利用率不再提高;受到ATP以及NADPH等物质含量的限制;原核生物和真核生物光合作用机制有所不同
【分析】本题主要考查的光合作用过程中的暗反应阶段,也就是卡尔文循环,绿叶通过气孔从外界吸收的 CO2,在特定酶的作用下,与 C5(一种五碳化合物)结合,这个过程称作 CO2 的固定。一分子的 CO2 被固定后,很快形成两个 C3 分子。在有关酶的催化作用下,C3 接受 ATP 和 NADPH 释放的能量,并且被 NADPH 还原。随后,一些接受能量并被还原的 C3,在酶的作用下经过一系列的反应转化为糖类;另一些接受能量并被还原的 C3,经过一系列变化,又形成 C5。这些 C5 又可以参与 CO2 的固定。这样,暗反应阶段就形成从 C5 到 C3再到 C5 的循环,可以源源不断地进行下去,因此暗反应过程也称作卡尔文循环。
【详解】(1)玉米的光合作用过程与水稻相比,虽然CO2的固定过程不同,但其卡尔文循环的过程是相同的,结合水稻的卡尔文循环图解,可以看出CO2固定的直接产物是3-磷酸甘油酸,然后直接被还原成3-磷酸甘油醛。3-磷酸甘油醛在叶绿体中被转化成淀粉,在叶绿体外被转化成蔗糖,蔗糖是植物长距离运输的主要糖类,蔗糖在长距离运输时是通过维管组织。
(2)干旱、高光强时会导致植物气孔关闭,吸收的CO2减少,而玉米的PEPC酶对CO2的亲和力比水稻的Rubisco酶更高;玉米能通过PEPC酶生成C4,使维管束鞘内的CO2浓度高于外界环境,抑制玉米的光呼吸;且玉米能将叶绿体内的光合产物通过维管组织及时转移出细胞。因此在干旱、高光照强度环境下,玉米的光合作用强度高于水稻。
(3)将蓝细菌的CO2浓缩机制导入水稻叶肉细胞,只是提高了叶肉细胞内的CO2浓度,而植物的光合作用强度受到很多因素的影响;在光饱和条件下如果光合作用强度没有明显提高,可能是水稻的酶活性达到最大,对CO2的利用率不再提高,或是受到ATP和NADPH等物质含量的限制,也可能是因为蓝细菌是原核生物,水稻是真核生物,二者的光合作用机制有所不同。
23.(2023·全国·统考高考真题)某同学将从菠菜叶中分离到的叶绿体悬浮于缓冲液中,给该叶绿体悬浮液照光后糖产生。回答下列问题。
(1)叶片是分离制备叶绿体的常用材料,若要将叶肉细胞中的叶绿体与线粒体等其他细胞器分离,可以采用的方法是_____(答出1种即可)。叶绿体中光合色素分布_____上,其中类胡萝卜素主要吸收_____(填“蓝紫光”“红光”或“绿光”)。
(2)将叶绿体的内膜和外膜破坏后,加入缓冲液形成悬浮液,发现黑暗条件下悬浮液中不能产生糖,原因是_____。
(3)叶片进行光合作用时,叶绿体中会产生淀粉。请设计实验证明叶绿体中有淀粉存在,简要写出实验思路和预期结果。_____
23.(1)差速离心 类囊体(薄)膜 蓝紫光
(2)悬液中具有类囊体膜以及叶绿体基质暗反应相关的酶,但黑暗条件下,光反应无法进行,暗反应没有光反应提供的原料ATP和NADPH,所以无法形成糖类。
(3)思路:将生长状况良好且相同的植物叶片分为甲乙两组,两组植物应均进行饥饿处理(置于黑暗中一段时间消耗有机物),甲组放置在有光条件下,乙组放置在其他环境相同的黑暗状态下,一段时间后,用差速离心法提取出甲乙两组的叶绿体,脱绿后制作成匀浆,分别加入碘液后观察。结果:甲组匀浆出现蓝色,有淀粉产生;乙组无蓝色出现,无淀粉产生。
【分析】叶绿体中的光合色素分布在类囊体膜上,光合色素叶绿素主要吸收红光和蓝紫光,类胡萝卜素主要吸收红光。
【详解】(1)植物细胞器的分离方法可用差速离心法,叶绿体中的光合色素分布在类囊体膜上,光合色素叶绿素主要吸收红光和蓝紫光,类胡萝卜素主要吸收蓝紫光。
(2)光合作用光反应和暗反应同时进行,黑暗条件下无光,光反应不能进行,无法为暗反应提供原料ATP和NADPH,暗反应无法进行,产物不能生成。
(3)要验证叶绿体中有光合作用产物淀粉,需要将叶绿体提取出来并检测其中淀粉。因此将生长状况良好且相同的植物叶片分为甲乙两组,先进行饥饿处理,排除原有淀粉的干扰。之后甲组放置在有光条件下,乙组放置在其他环境相同的黑暗状态下,一段时间后,用差速离心法提取出甲乙两组的叶绿体,需要脱绿处理,制作成匀浆,分别加入碘液后观察。
预期的结果:甲组匀浆出现蓝色,有淀粉产生;乙组无蓝色出现,无淀粉产生。
24.(2023·浙江·统考高考真题)叶片是给植物其他器官提供有机物的“源”,果实是储存有机物的“库”。现以某植物为材料研究不同库源比(以果实数量与叶片数量比值表示)对叶片光合作用和光合产物分配的影响,实验结果见表1。
表1
项目
甲组
乙组
丙组
处理
库源比
1/2
1/4
1/6
单位叶面积叶绿素相对含量
78.7
75.5
75.0
净光合速率(μmol·m-2·s-1)
9.31
8.99
8.75
果实中含13C光合产物(mg)
21.96
37.38
66.06
单果重(g)
11.81
12.21
19.59
注:①甲、乙、丙组均保留枝条顶部1个果实并分别保留大小基本一致的2、4、6片成熟叶,用13CO2供应给各组保留的叶片进行光合作用。②净光合速率:单位时间单位叶面积从外界环境吸收的13CO2量。
回答下列问题:
(1)叶片叶绿素含量测定时,可先提取叶绿体色素,再进行测定。提取叶绿体色素时,选择乙醇作为提取液的依据是__________。
(2)研究光合产物从源分配到库时,给叶片供应13CO2,13CO2先与叶绿体内的__________结合而被固定,形成的产物还原为糖需接受光反应合成的__________中的化学能。合成的糖分子运输到果实等库中。在本实验中,选用13CO2的原因有__________(答出2点即可)。
(3)分析实验甲、乙、丙组结果可知,随着该植物库源比降低,叶净光合速率__________(填“升高”或“降低”)、果实中含13C光合产物的量__________(填“增加”或“减少”)。库源比降低导致果实单果重变化的原因是__________。
(4)为进一步研究叶片光合产物的分配原则进行了实验,库源处理如图所示,用13CO2供应给保留的叶片进行光合作用,结果见表2。
果实位置
果实中含13C光合产物(mg)
单果重(g)
第1果
26.91
12.31
第2果
18.00
10.43
第3果
2.14
8.19
根据表2实验结果,从库与源的距离分析,叶片光合产物分配给果实的特点是__________。
(5)综合上述实验结果,从调整库源比分析,下列措施中能提高单枝的合格果实产量(单果重10g以上为合格)的是哪一项?__________
A.除草 B.遮光 C.疏果 D.松土
24.(1)叶绿体中的色素易溶于无水乙醇
(2) ATP和NADPH 研究光合产物从源分配到库生成过程;研究净光合积累有机物的量
(3)降低 增加 库源比降低,植株总的叶片光合作用制造的有机物增多,运输到单个果实的有机物量增多,因此单果重量增加。
(4)离叶片越近的果实分配到的有机物越多,即库与源距离越近,库得到的有机物越多
(5)C
【分析】本题研究研究不同库源比(以果实数量与叶片数量比值表示)对叶片光合作用和光合产物分配的影响,自变量为库源比,即以果实数量与叶片数量比值;因变量为光合作用以及光合产物分配情况。
【详解】(1)叶绿体中的色素易溶于无水乙醇,因此用乙醇作为提取液;
(2)研究光合产物从源分配到库时,给叶片供应13,13先与叶绿体内的结合而被固定,形成的产物还原为糖需接受光反应合成的ATP和NADPH中的化学能,合成的糖分子运输到果实等库中。
在本实验中,选用13的原因有研究光合产物从源分配到库生成过程,研究净光合积累有机物的量等。
(3)分析实验甲、乙、丙组结果可知,随着该植物库源比降低,叶净光合速率降低;
果实中含光合产物的量增多;
库源比降低导致果实单果重变化的原因是植株总的叶片光合作用制造的有机物增多,运输到单个果实的有机物量增多,因此单果重量增加。
(4)根据表2实验结果,从库与源的距离分析,叶片光合产物分配给果实的特点是离叶片越近的果实分配到的有机物越多,即库与源距离越近,库得到的有机物越多。
(5)综合上述实验结果,从调整库源比分析,能提高单枝的合格果实产量的是疏果,减小库和源的比值,能提高果实产量,故选C。
一、单选题
1.(2023·河北·河北巨鹿中学校联考三模)在动物肠道内,芽孢杆菌会消耗大量氧气以维持肠道内的低氧环境,从而促进厌氧的双歧杆菌等益生菌的生长,抑制致病菌的生长。下列叙述错误的是( )
A.芽孢杆菌细胞呼吸消耗O2的同时伴随NADPH的利用
B.肠道细胞线粒体内膜N的含量高于外膜
C.消耗等量的葡萄糖,芽孢杆菌释放的能量大于双歧杆菌
D.芽孢杆菌在肠道中的活动不利于酵母菌的大量繁殖
1.A
【分析】1、有氧呼吸的第一、二、三阶段的场所依次是细胞质基质、线粒体基质和线粒体内膜。有氧呼吸第一 阶段是葡萄糖分解成丙酮酸和[H],合成少量ATP;第二阶段是丙酮酸和水反应生成二氧化碳和[H],合成少量ATP;第三阶段是氧气和[H]反应生成水,合成大量ATP。
2、无氧呼吸的场所是细胞质基质,无氧呼吸的第一阶段和有氧呼吸的第一阶段相同。无氧呼吸由于不同生物体中相关的酶不同,在植物细胞和酵母菌中产生酒精和二氧化碳,在动物细胞和乳酸菌中产生乳酸。
【详解】A、芽孢杆菌细胞呼吸消耗O2的同时伴随NADH的利用,NADPH可被光合作用暗反应过程所利用,A错误;
B、N是组成蛋白质的重要元素,有氧呼吸第三阶段在线粒体内膜上进行,内膜具有比外膜更多的蛋白质,因此肠道细胞线粒体内膜N的含量高于外膜,B正确;
C、芽孢杆菌进行有氧呼吸,三个阶段都释放出能量;双歧杆菌进行无氧呼吸,只在细胞呼吸的第一阶段释放出少量能量,C正确;
D、酵母菌大量繁殖需要依赖有氧呼吸提供大量的能量,而芽孢杆菌的活动会消耗氧气,故不利于酵母菌大量繁殖,D正确。
故选A。
2.(2023·河北·河北巨鹿中学校联考三模)下列关于高中生物学实验,叙述最合理的是( )
A.与噬菌体相比,高倍显微镜下的新型冠状病毒表面多了“冠状样”的囊膜结构
B.DNA粗提取与鉴定实验中,利用了DNA可溶于体积分数为95%冷酒精的原理
C.探究酵母菌细胞呼吸方式的实验中,检测酒精时应将酵母菌培养液中的葡萄糖耗尽
D.观察植物细胞的质壁分离时,先在低倍镜下找到质壁分离的细胞,再换高倍镜观察
2.C
【分析】酒精是生物实验常用试剂之一,如检测脂肪实验中需用体积分数为50%的酒精溶液洗去浮色;观察植物细胞有丝分裂实验和低温诱导染色体数目加倍实验中都需用体积分数为95%的酒精对材料进行解离;绿叶中色素的提取和分离实验中需用无水酒精来提取色素;果酒和果醋制作实验中可用体积分数为70%的酒精进行消毒;DNA的粗提取和鉴定中可以体积分数为95%的冷酒精进一步纯化DNA等。
【详解】A、观察病毒需用电子显微镜,A不合理;
B、DNA粗提取与鉴定实验中,利用了DNA不溶于体积分数为95%冷酒精的原理,B不合理;
C、由于葡萄糖也能与酸性重铬酸钾发生颜色反应,所以检测酒精时应将酵母菌的培养时间适当延长以耗尽溶液中的葡萄糖,C合理;
D、观察植物细胞的质壁分离现象时,只需低倍镜即可完成,D不合理。
故选C。
3.(2023·浙江·统考三模)细胞色素C氧化酶(CytC)是细胞呼吸中电子传递链末端的蛋白复合物,缺氧时,随着膜的通透性增加,外源性CytC进入线粒体内,参与[H]和氧气的结合,从而增加ATP的合成,提高氧气利用率,外源性CytC因此可用于各种组织缺氧的急救或辅助治疗,下列叙述错误的是( )
A.真核细胞中,线粒体内膜折叠形成嵴增加了CytC的附着位点
B.正常情况下,有(需)氧呼吸第三阶段中与氧气结合的[H]部分来自丙酮酸
C.相对缺氧时,外源性CytC进入线粒体发挥作用抑制了肌细胞中乳酸的产生
D.相对缺氧时,外源性CytC的使用提高了有(需)氧呼吸释放能量转化到ATP中的效率
3.D
【分析】 有氧呼吸的第一、二、三阶段的场所依次是细胞质基质、线粒体基质和线粒体内膜。有氧呼吸第一阶段是葡萄糖分解成丙酮酸和[H],合成少量ATP;第二阶段是丙酮酸和水反应生成二氧化碳和[H],合成少量ATP;第三阶段是氧气和[H]反应生成水,合成大量ATP。
【详解】A、分析题意可知,Cytc是细胞呼吸中电子传递链末端的蛋白复合物,是有氧呼吸第三阶段的物质,场所是线粒体内膜,故线粒体内膜折叠形成嵴增加了CytC的附着位点,A正确;
B、正常情况下,有(需)氧呼吸第三阶段中与氧气结合的[H]来自丙酮酸和葡萄糖的分解,B正确;
C、分析题意可知,缺氧时,外源性CytC进入线粒体内,参与[H]和氧气的结合,从而增加ATP的合成,即促进了有氧呼吸第三阶段的进行,促进丙酮酸的利用抑制乳酸的产生,C正确;
D、据题可知,外源性CytC的使用提高了无氧条件下ATP的合成,但无法得出提高了有(需)氧呼吸释放能量转化到ATP中的效率的结论,D错误。
故选D。
4.(2023·山东淄博·统考三模)在耐盐植物根细胞的细胞膜、液泡膜上有质子泵(H+-ATPase),能将H+逆浓度运出细胞或运入液泡内。在根细胞膜上有SOS1转运蛋白,在液泡膜上有NHX转运蛋白,二者利用H+的电化学梯度,将Na+反向运出细胞或运入液泡内,从而减少Na+在细胞内的积累,提高植物的耐盐能力。下列说法错误的是( )
A.H+-ATPase同时具有水解酶活性和物质运输能力
B.耐盐植物的根细胞中,细胞质基质的pH高于细胞液
C.根细胞的呼吸速率下降时植物的耐盐能力下降
D.SOS1和NHX转运Na+时的能量直接来自ATP
4.D
【分析】小分子物质跨膜运输的方式包括:自由扩散、协助扩散、主动运输。自由扩散高浓度到低浓度,不需要载体,不需要能量;协助扩散是从高浓度到低浓度,不需要能量,需要载体;主动运输从高浓度到低浓度,需要载体,需要能量。大分子或颗粒物质进出细胞的方式是胞吞和胞吐,不需要载体,消耗能量。
【详解】A、H+-ATPase具有运输H+的作用,也可以催化ATP水解,即同时具有水解酶活性和物质运输能力,A正确;
B、分析题意可知,质子泵能将H+逆浓度运出细胞或运入液泡内,说明H+在液泡中多于细胞质基质,故耐盐植物的根细胞中,细胞质基质的pH高于细胞液,B正确;
C、分析题意可知,H+逆浓度梯度运输需要能量,主要来自细胞呼吸,故根细胞的呼吸速率下降时植物的耐盐能力下降,C正确;
D、SOS1和NHX转运Na+时的能量来自H+的电化学梯度,而非直接来自ATP,D错误。
故选D。
5.(2023·河北·统考模拟预测)研究表明,烟草细胞吸收与利用NO3主要是通过硝酸盐转运蛋白(NRT)完成的,过程如图所示。下列叙述错误的是( )
A.NO₃-通过NRT进入烟草细胞和H+运出烟草细胞的方式相同
B.在一定范围内,烟草细胞吸收NO₃⁻的速率与膜内外H'浓度梯度呈正相关H+
C.NRT可以同时运输NO₃⁻和H+,因此其不具有特异性
D.中耕松土可以促进烟草对NO₃⁻的吸收,提高烟草的产量
5.C
【分析】小分子物质跨膜运输的方式包括:自由扩散、协助扩散、主动运输。自由扩散高浓度到低浓度,不需要载体,不需要能量;协助扩散是从高浓度到低浓度,不需要能量,需要载体;主动运输从高浓度到低浓度,需要载体,需要能量。大分子或颗粒物质进出细胞的方式是胞吞和胞吐,不需要载体,消耗能量。
【详解】A、据图可知 ,NO3-通过NRT进入烟草细胞,需消耗H+的电化学势能,属于主动运输,与H+运出细胞的方式相同,A正确;
B、H+进入细胞的过程属于协助扩散,与其膜内外的浓度梯度有关,在一定范围内,浓度梯度越大,H+内流越多,烟草细胞吸收NO3-的速率越快,B正确;
C、NRT可以同时运输NO3-和H+,但其仍具有特异性,C错误;
D、中耕松土可以促进烟草细胞进行有氧呼吸,使ATP的生成量增加,从而促进烟草对NO3-的吸收,提高烟草的产量,D正确。
故选C。
6.(2023·海南省直辖县级单位·嘉积中学校考模拟预测)“开花生热现象”指一些植物的花器官在开花期能够在短期内迅速产生并累积大量热能,使花器官温度显著高于环境温度,促使花部气味挥发,从而吸引昆虫传粉。研究表明,该现象通过有氧呼吸的主呼吸链及交替氧化酶(AOX)参与的交替呼吸途径实现(如图所示)。其中交替呼吸途径不发生H+跨膜运输,故不能形成驱动ATP合成的膜质子势差。下列叙述错误的是( )
A.有机物经过交替呼吸途径氧化分解后大部分能量以热能的形式释放
B.图中的ATP合成酶既可以转运H+也可以催化ATP的合成
C.寒冷早春,某些植物可以通过提高花细胞中AOX基因的表达以吸引昆虫传粉
D.图中表示的是线粒体内膜,建立膜两侧H+浓度差不需要消耗能量
6.D
【分析】有氧呼吸分为三个阶段:第一阶段发生于细胞质基质,1分子葡萄糖分解为两分子丙酮酸,产生少量[H]并释放少量能量;第二阶段发生于线粒体基质,丙酮酸和水彻底分解为二氧化碳和[H]并释放少量能量;第三阶段发生于线粒体内膜,[H]与氧气结合生成水并释放大量能量。
【详解】A、由题干可知,交替呼吸发生在有氧呼吸第三阶段,该阶段会产生大量的能量,而交替呼吸途径不发生H+跨膜运输,不能形成驱动ATP合成的膜质子势差,不会产生ATP,故有机物经过交替呼吸途径氧化分解后大部分能量以热能的形式释放,A正确;
B、由图可知,ATP合成酶可以催化ATP的合成和运输H+,B正确;
C、寒冷早春,某些植物可以提高花细胞中AOX基因的表达,产生更多的交替氧化酶(AOX),从而发生交替呼吸,产生的热能增多,使花器官温度显著高于环境温度,促使花部气味挥发,从而吸引昆虫传粉,C正确;
D、图中发生的是有氧呼吸第三阶段,故题图中表示的是线粒体内膜,建立膜两侧H+浓度差,需要依靠膜蛋白Ⅰ、Ⅲ、Ⅳ,都是主动运输,需要消耗能量,D错误。
故选D。
7.(2023·江西·江西省宜春市第一中学校联考模拟预测)2019年诺贝尔生理学或医学奖授予了三位发现细胞感知和适应氧气供应机制的科学家。研究发现在体内氧含量降低时,低氧诱导因子(HIF)会大量生成,调节促红细胞生成素基因,增加红细胞的数量从而促使细胞适应低氧环境,而在正常的含氧条件下,细胞内的HIF会被蛋白酶体降解,如图所示。下列叙述不正确的是( )
A.正常含氧条件下,HIF 的生成与降解处于动态平衡,HIF 含量较低
B.在低氧或正常含氧条件下,人体成熟红细胞都只能通过呼吸产生乳酸供能
C.低氧环境下, HIF 在红细胞中发挥功能,有利于氧气的运输
D.通过促进HIF的活性可治疗贫血等缺氧性疾病
7.C
【分析】分析题图:正常氧气条件下,细胞内的低氧诱导因子(HIF) 会被蛋白酶体降解;低氧环境下,HIF会促进缺氧相关基因表达,导致HIF含量增加,促使细胞适应低氧环境。
【详解】A、根据题意可知,在低氧时低氧诱导因子(HIF)会大量生成;正常含氧条件下,HIF的生成与降解处于动态平衡,使HIF含量较低,A正确;
B、人体成熟红细胞没有细胞核和复杂的细胞器,因此没有有氧呼吸的场所线粒体,只能以无氧呼吸的方式分解葡萄糖,产生乳酸,而获取能量,B正确;
C、低氧诱导因子(HIF)能调节促红细胞生成素基因,而人体成熟的红细胞没有细胞核和细胞器,不含基因,说明HIF发挥功能的场所不在红细胞中,C错误;
D、HIF能促使细胞适应低氧环境,因此通过升高HIF的活性可治疗贫血等缺氧性疾病,D正确。
故选C。
8.(2023·河北沧州·校考模拟预测)下图是绿色植物光合作用光反应的过程示意图。据图分析,下列叙述错误的是( )
A.据图可知,光反应产生的氧气用于有氧呼吸至少需要通过5层磷脂双分子层
B.ATP和NADPH中的化学能可用于暗反应中CO2的固定
C.光能在该膜上最终以化学能的形式储存在ATP和NADPH中
D.合成ATP所需的能量直接源于H+顺浓度梯度转运释放的能量
8.B
【分析】光合作用:①光反应场所在叶绿体类囊体薄膜,发生水的光解、ATP和NADPH的生成;②暗反应场所在叶绿体的基质,发生CO2的固定和C3的还原,消耗ATP和NADPH。
【详解】A、由图可知,氧气产生于类囊体腔中,用于有氧呼吸至少需要通过类囊体膜、叶绿体的内膜和外膜、线粒体的外膜和内膜,即5层磷脂双分子层,A正确;
B、光反应的产物ATP和NADPH中的化学能可用于暗反应中C3的还原,B错误;
C、由图可知,光能首先转化为电能,然后电能最终以化学能的形式储存在ATP和NADPH中,C正确;
D、由图可知,类囊体腔中H+浓度大于叶绿体基质,H+顺浓度梯度运输产生的化学势能驱动ATP的合成,D正确。
故选B。
9.(2023·陕西商洛·镇安中学校考模拟预测)夏季晴朗的白天,取某种绿色植物顶部向阳的叶片(阳叶)和下部荫蔽的叶片(阴叶)进行不离体光合作用测试;在8:00~18:00,每隔1h测定一次,结果如下图所示。下列相关叙述错误的是( )
A.一天之内,阳叶在18:00时的有机物积累总量大于8:00时的
B.8:00时,阴叶消耗NADPH的场所为线粒体基质
C.由图可知,阴叶的胞间CO2浓度与净光合速率呈负相关
D.阴叶的胞间CO2浓度比阳叶的高的最终原因可能是阴叶的光照强度相对弱
9.B
【分析】光合作用是指绿色植物通过叶绿体,利用光能,将二氧化碳和水转化成储存着能量的有机物,并且释放出氧气的过程。有氧呼吸是指细胞在氧的参与下,通过多种酶的催化作用,把葡萄糖等有机物彻底氧化分解,产生二氧化碳和水,释放能量,生成大量ATP的过程。
【详解】A、8:00~18:00阳叶的净光合速率大于0,故阳叶在18:00时的有机物积累总量大于8:00时的,A正确;
B、NADPH用于C3的还原,消耗NADPH的场所在叶绿体基质,B错误;
C、由图中曲线的变化趋势可知,阴叶的胞间CO2浓度与净光合速率呈负相关,C正确;
D、阴叶的净光合速率比阳叶的低,但胞间CO2浓度比阳叶的高,原因可能是与阳叶相比,阴叶的光照强度相对弱,光反应速率低,产生的[H]和ATP少,C3还原速率低,进而造成CO2固定速率低,而阴叶、阳叶呼吸速率接近,从而导致阴叶的胞间CO2浓度高,D正确;
故选B。
10.(2023·山东淄博·统考三模)研究发现,光照条件下,当外界CO2浓度突然降至极低水平时,某植物叶肉细胞中的五碳化合物含量突然上升,三碳化合物含量下降。若在降低CO2浓度的同时停止光照,则不出现上述情况。下列说法正确的是( )
A.叶肉细胞中的五碳化合物是三碳化合物固定CO2后的产物
B.在五碳化合物上升的同时,叶肉细胞中的NADP+/NADPH上升
C.光反应产生的NADPH和ATP能促进五碳化合物的形成
D.五碳化合物和三碳化合物间的转化需要光能的直接驱动
10.C
【分析】光合作用包括光反应和暗反应两个阶段。光反应发生场所在叶绿体的类囊体薄膜上,色素吸收、传递和转换光能,并将一部分光能用于水的光解生成NADPH和氧气,另一部分光能用于合成ATP,暗反应发生场所是叶绿体基质中,首先发生二氧化碳的固定,即二氧化碳和五碳化合物结合形成两分子的三碳化合物,三碳化合物利用光反应产生的NADPH和ATP被还原。
【详解】A、暗反应过程中二氧化碳的固定是二氧化碳和五碳化合物结合形成两分子的三碳化合物,即三碳化合物是五碳化合物固定二氧化碳后的产物,A错误;
B、二氧化碳浓度降低时,二氧化碳的固定减弱,五碳化合物消耗减少,C5增加,C3的生成减少,C3的还原减慢,NADPH消耗减少,NADPH积累增多,则叶肉细胞中的NADP+/NADPH下降,B错误;
C、光反应产生的NADPH和ATP参与C3的还原,促进五碳化合物的形成,C正确;
D、五碳化合物和三碳化合物间的转化需要光反应的产物NADPH和ATP的参与,不是光能的直接驱动,D错误。
故选C。
11.(2023·河南·校联考模拟预测)研究人员从菠菜中分离出叶绿体的类囊体,并将其和CETCH循环(一种人工固定CO2的方法体系)一起包裹在类似膜泡的小液滴中,成功研制出了半天然半合成的人造叶绿体,其技术途径如图所示。下列说法错误的是( )
A.光照越强,CETCH循环的速率就越快
B.可使用差速离心法从菠菜叶肉细胞中分离出叶绿体
C.人造叶绿体的研制体现了结构与功能相适应的原理
D.若上述技术得到广泛应用,则在一定程度上有助于抵消碳排放的影响
11.A
【分析】光合作用的光反应阶段(场所是叶绿体的类囊体膜上):水的光解产生NADPH与氧气,以及ATP的形成;光合作用的暗反应阶段(场所是叶绿体的基质中):CO2被C5固定形成C3,C3在光反应提供的ATP和NADPH的作用下还原生成糖类等有机物。
【详解】A、由题图可知,CETCH循环需要消耗来自光反应的NADPH和ATP,因此在一定光照强度范围内,光照越强,CETCH循环的速率越快;若超过了光饱和点,CETCH循环的速率可能不再随光照的增强而加快,A错误;
B、分离细胞器的方法是差速离心法,,故可使用差速离心法从菠菜叶肉细胞中分离出叶绿体,B正确;
C、根据叶绿体结构特点,人造叶绿体可进行光合作用,体现了细胞中物质结构与功能相适应的原理,C正确;
D、CETCH循环能将CO2转化为有机物,在一定程度上可抵消碳排放的影响,D正确。
故选A。
12.(2023·海南·统考模拟预测)光合作用过程中,CO2在特定酶的作用下被固定后形成C3,C3会先被还原成中间产物磷酸丙糖(TP),再经过一系列反应转化为蔗糖或淀粉。下图为叶肉细胞中该过程的部分代谢途径示意图,下列说法正确的是( )
A.CO2转化为TP的场所为类囊体薄膜
B.淀粉需水解成TP等产物,通过载体运出叶绿体
C.TP运出过多,也不会影响CO2的固定
D.推测TR、GR和运出蔗糖的载体空间结构相同
12.B
【分析】光合作用,通常是指绿色植物(包括藻类)吸收光能,把二氧化碳和水合成有机物,同时释放氧气的过程。光合作用分为光反应阶段和暗反应阶段。光反应阶段的特征是在光驱动下生成氧气、ATP和NADPH的过程。暗反应阶段是利用光反应生成NADPH和ATP使气体二氧化碳还原为糖。由于这阶段基本上不直接依赖于光,而只是依赖于NADPH和ATP的提供,故称为暗反应阶段。
【详解】A、CO2转化为TP为暗反应过程,因此CO2转化为TP的场所为叶绿体基质,A错误;
B、淀粉需水解成TP等产物,通过TR等载体运出叶绿体,B正确;
C、若TP运出过多,TP的含量下降,可能会影响CO2的固定,C错误;
D、TR、GR和运出蔗糖的载体功能不同,空间结构也不同,D错误。
故选B。
二、综合题
13.(2023·陕西商洛·镇安中学校考模拟预测)小杂粮营养丰富,在现代绿色保健食品中占有重要地位。为了确定小杂粮作为林果行间套种作物的适宜性,研究小组通过田间试验和盆栽试验,测定了全光和弱光(全光的48%)条件下两个小杂粮品种的光合作用特性,结果如下表所示。请据表回答下列问题:
品种
处理
最大净光合速率/
(umolCO2.m-2.s-1)
光补偿点
(mol.m-2.s-1)
叶绿素含量/
(mg.g-1)
气孔导度/
(molH2O.m-2.s-1)
A
全光组
14.99
45.9
2.29
0.22
弱光组
9.59
30.7
4.36
0.12
B
全光组
16.16
43.8
2.88
0.16
弱光组
8.85
41.7
3.21
0.09
(1)据表可知,在弱光条件下,两个品种的小杂粮叶肉细胞中叶绿素的含量均增加,其意义是叶肉细胞通过增加叶绿素的含量来增强对_____的吸收,以适应弱光环境。
(2)分析表格中数据可知,遮光会降低小杂粮的最大净光合速率,从暗反应的角度分析,其原因是_____。
(3)若弱光条件下小杂粮品种B的净光合速率为0,则在相同条件下,小杂粮品种A的干重会增加,理由是弱光条件下小杂粮品种A的光补偿点_____(填“大于”、“小于”或“等于”)小杂粮品种B的,当小杂粮品种B处于光补偿点时,小杂粮品种A的光照强度_____(填“大于”、“小于”或“等于”)光补偿点,其_____大于0,会积累有机物,干重增加。
(4)将一株正常生长的小杂粮置于密闭容器中,在适宜条件下光照培养,其成熟叶肉细胞的部分结构以及部分生理过程如下图所示。
I.过程③和过程⑤⑥都能产生[H],二者的差别是_____。
Ⅱ.该植物在培养过程中,光合作用速率下降首先是因为图中的过程④受到影响,这是由于_____。
13.(1)光能
(2)遮光导致气孔导度变小,使叶肉细胞从外界环境吸收的CO2减少,从而使叶肉细胞暗反应固定产生的C3减少
(3)小于 大于 净光合速率
(4)过程③产生的为还原型辅酶Ⅱ(NADPH),过程⑤⑥产生的为还原型辅酶I(NADH) 该植物位于密闭容器中,随着光合作用的进行,容器中CO2浓度下降,光合作用暗反应速率减慢
【分析】据表分析:该实验的自变量是农作物的品种和光照强度,因变量是叶绿素含量、气孔导度、光补偿点和最大净光合速率。表格中数据表明,弱光处理后叶绿素的含量上升,气孔导度下降,光补偿点降低,最大净光合速率降低。
【详解】(1)据表格信息可知,与全光组相比,弱光组的叶绿素含量增加,其意义是叶肉细胞通过增加叶绿素的含量来增强对光能的吸收,以适应弱光环境。
(2)光合作用的暗反应过程包括CO2的固定和C3的还原,据表格数据可知,遮光会降低小杂粮的最大净光合速率,原因可能是遮光导致气孔导度变小,使叶肉细胞从外界环境吸收的CO2减少,从而使叶肉细胞暗反应固定产生的C3减少。
(3)据表格可知,弱光条件下小杂粮品种A的光补偿点低于小杂粮品种B的,当小杂粮品种B处于光补偿点时,净光合速率为0,则在相同条件下,小杂粮品种A的光照强度大于光补偿点,其净光合速率大于0,会积累有机物,干重增加。
(4)I、过程③产生的[H]是NADPH,过程⑤⑥产生的[H]为NADH。
Ⅱ、过程④表示暗反应,场所是叶绿体基质。该植物位于密闭容器中,随着光合作用进行,容器中CO2浓度下降,光合作用暗反应速率减慢,故过程④会先受到影响。
14.(2023·江西·江西省宜春市第一中学校联考模拟预测)苹果名称最早是见于明代王世懋的《学圃余疏》“北土之苹婆果,即花红一种之变也。”主要分布在新疆、宁夏地区,一般生长在山坡梯田、平原矿野以及丘陵等地。苹果喜光、耐寒、要求较冷凉及干燥的气候,不耐瘠薄,适生于土质疏松、深厚肥沃、排水良好的中性或微酸性的砂质壤土。繁殖方式有块茎法、嫁接法、播种法、扦插法,自然繁殖后代方式用种子进行传播,其中嫁接繁殖最快。图1表示上午10时记录的苹果树某枝条上不同位置叶片的净光合速率。图2表示某装置中氧浓度对苹果种子CO2释放量的影响,请回答下列问题:
(1)图1中,限制第5片叶光合速率的主要环境因素可能是_____________。图2中影响A点位置高低的主要环境因素是_____________。
(2)图1中,第10片叶的叶绿体固定的CO2来自_____________。
(3)图2中,B点时,苹果种子细胞内可以产生CO2的场所是_____________。为了有利于贮存苹果种子,贮藏室内的氧气浓度应该调节到_____________点(填“A”或“B”)所对应的氧气浓度。
(4)图1中,第5片和第15片叶的总光合速率______________(填“相等”“不相等”或“不一定相等”),原因是____________________。
(5)图1中,第11-15片叶(幼叶)接受的光照、水分、CO2充足,温度适宜,但测定发现其总光合速率却比第10片叶(成熟叶)低。从影响光合作用的因素分析,可能的原因是____________________________。
(6)图1中,净积累在叶片中的有机物量少于叶片实际制造的有机物量的原因是:①叶片自身的呼吸作用消耗一部分有机物;②___________________。
14.(1)光照(强度) 温度
(2)线粒体(基质)和外界环境(空气)
(3)细胞质基质和线粒体基质 B
(4)不一定相等 总光合速率为净光合速率与呼吸速率之和,图中两片叶的净光合速率相等,但呼吸速率不一定相等
(5)叶龄较小,叶绿素含量较少
(6)一部分有机物输出到其他部位
【分析】1、总光合速率等于呼吸速率加上净光合速率。
2、影响光合速率的外界因素有二氧化碳浓度,光照强度,温度,矿质元素,水等;内部因素有酶的活性,数量,光合色素的含量等。
3、图1表示在上午10时测定的苹果树某枝条上不同位置叶片的净光合速率,可以从图中看出,第10片叶片的净光合速率最大,是测定净光合速率的最佳叶片。
4、当氧浓度为0,苹果种子只进行无氧呼吸,当氧浓度逐渐上升,无氧呼吸逐渐受到抑制,有氧呼吸加快。
【详解】(1)图1中,第5片叶位于枝条的下端,光照强度不足导致其光合作用速率较低;图2中,A点时,氧浓度为0,苹果种子细胞只进行无氧呼吸,影响无氧呼吸强度的主要原因是相关酶活性的大小,而影响酶活性的主要环境因素是温度,则影响A点位置高低的主要环境因素是温度。
(2)第10片叶的净光合速率大于0,说明其光合速率大于呼吸速率,那么利用的二氧化碳就来自于两部分,一部分是呼吸作用产生(来自于线粒体),一部分是来自于外界环境(空气中)。
(3)分析图2,随着氧浓度增加,无氧呼吸被抑制,有氧呼吸增强,因此B点既能进行有氧呼吸,也能进行无氧呼吸。有氧呼吸在线粒体基质产生CO2,无氧呼吸在细胞质基质产生CO2,因此B点时,苹果种子细胞内可以产生CO2的场所是细胞质基质和线粒体基质;在氧浓度为5%(B点对应氧浓度)时,CO2释放的相对值最低,说明此时细胞呼吸强度最低,有机物消耗得最慢,因此,为了有利于贮存苹果种子,贮藏室内的氧气量应该调节到图1中的B点所对应的浓度。
(4)总光合作用速率等于净光合作用速率加上呼吸作用速率,从图上可以看出第5片叶和第15片叶的净光合速率相等,但是此时二者的呼吸速率未知,因此二者的总光合作用速率不一定相等。
(5)第11-15片叶所接受的外界条件都是最适宜的,但是其光合速率低,应考虑内因,叶片自身的原因,故可能的原因是叶龄较小,叶绿素含量较少。
(6)叶肉细胞内光合作用制造的有机物一部分用于自身呼吸消耗,一部分转移到不进行光合作用的部位,其余积累在细胞内,因此净积累在叶片中的有机物量少于叶片实际制造的有机物量的原因是:①叶片自身的呼吸作用消耗一部分有机物;②一部分有机物输出到其他部位。
15.(2023·江苏扬州·江苏省高邮中学校考模拟预测)水稻等谷物类种子结构分为种皮、胚、胚乳三部分。下图1为萌发种子部分代谢示意图,胚利用可溶性糖的氧化供能发育成幼苗,并有一个吸收并转运营养的器官-盾片;胚乳储藏营养,由淀粉胚乳和糊粉层构成。赤霉素(GA)在促进种子萌发过程中起主要作用,下图2为图1中某部位细胞的部分代谢活动。根据图1、图2及所学知识回答下列问题:
(1)在植物体内,赤霉素的主要合成部位是幼根、幼芽、__________________。
(2)图2对应图1中的具体结构名称是__________________(填“胚”“淀粉胚乳”或“糊粉层”),此结构细胞中GA的受体分布于_________________(写细胞结构)。
(3)据图2,GA激活细胞内两条信号转导途径:一条是不依赖于钙离子的信号途径,调控___________;另一条依赖钙离子的信号途径,调控__________________。该物质排出细胞后促进胚发育的大致过程:到达__________________内催化__________________水解成可溶性糖,可溶性糖经过盾片吸收并转移到胚,供胚发育所需。
(4)图3表示某植物种子萌发时的干重变化。有人认为这不是水稻等谷物种子萌发时的干重变化,理由是种子萌发后3~6天干重增加,符合油料作物种子萌发初期___________________________先转化成可溶性糖,__________________元素含量和比例增加,造成干重__________________;而谷物类种子萌发期间进行__________________(代谢过程)干重一般减少。
(5)图3中种子萌发后第10天的呼吸速率__________________光合速率。(填“大于”“小于”或“等于”)
15.(1)未成熟的种子
(2)糊粉层 细胞质(基质)和细胞核
(3)α-淀粉酶的产生(α-淀粉酶基因的转录) α-淀粉酶的分泌 淀粉胚乳 淀粉
(4)脂肪 O 增加 细胞呼吸
(5)等于
【分析】赤霉素合成部位:未成熟的种子,幼根,幼芽。作用:①促进细胞伸长,从而引起植株增高②促进种子萌发、开花、果实发育③促进细胞分裂与分化。分析图2可知,GA可以在细胞质调控α-淀粉酶的分泌和细胞核α-淀粉酶基因的转录。分析图1可知,α-淀粉酶从糊粉层细胞中排出后,进入淀粉胚乳中催化淀粉分解成可溶性糖,可溶性糖最终进入胚中供其发育所需。分析图3可知,该种子在萌发过程中,100粒种子干重先增加后降低,最后又逐渐升高。初期干重增加是因为油料作物种子脂肪转变为可溶性糖的过程中,O元素增加导致的,后期干重增加主要是因为植物光合速率大于呼吸速率,植物积累有机物。
【详解】(1)赤霉素是植物产生的一种激素,其主要合成部位是未成熟的种子,幼根,幼芽。
(2)分析图2可知,GA可以在细胞质中调控α-淀粉酶的分泌,也可以进入细胞核中调控α-淀粉酶基因的转录,所以此结构细胞中GA的受体分布于细胞质和细胞核。结合题干和图1可知,贮藏物质(主要是淀粉)在水解酶(α-淀粉酶)的催化作用下,水解成可溶性糖,而诱导该水解酶即α-淀粉酶合成和分泌的场所在糊粉层,因此图2细胞对应的是图1中的糊粉层。
(3)由图2可知,进入细胞质中的GA可以通过依赖钙离子的信号途径,促进含有α-淀粉酶的分泌囊泡与细胞膜融合,进而释放α-淀粉酶。另一方面,GA还可以进入到细胞核中(这种信号转导途径不依赖钙离子),通过调控α-淀粉酶基因的转录来影响α-淀粉酶的合成。
分析图1可知,α-淀粉酶从糊粉层细胞中排出后,进入淀粉胚乳中催化淀粉分解成可溶性糖,可溶性糖最终进入胚中供其发育所需。
(4)由图3可知,该种子在萌发过程中,100粒种子干重先增加后降低,最后又逐渐升高。若是油料作物种子,由于其细胞内脂肪C、H元素比例较高,O元素比例较低,在萌发初期,脂肪转化成可溶性糖的过程中,O元素含量逐渐升高,导致其干重增加;而谷物类种子细胞内淀粉较多,淀粉转化成可溶性糖的过程中,O元素含量无显著变化,而且随着呼吸作用对可溶性糖的消耗,其干重一般减少。
(5)图3中,第6天至第10天,干重逐渐减少,第10天后干重逐渐增加,第10天干重不增不减,说明第10天时,植物光合作用制造有机物的速率等于呼吸作用消耗有机物的速率,即光合速率等于呼吸速率。
16.(2023·河南·校联考模拟预测)在光合作用的研究中,植物光合产物产生的部位称为“源”,光合产物消耗和储存的部位称为“库”,光合产物可在细胞内转化为蔗糖,蔗糖是光合作用产物由“源”向“库”运输的重要形式。某实验小组以油茶为实验材料,探究了不同的库源比对植物光合作用的影响,实验处理如图所示,实验结果如表所示(单位略)。已知叶绿体中淀粉的堆积会破坏类囊体薄膜的结构,保卫细胞中淀粉的积累会降低气孔的开放程度。请回答下列问题:
项目
甲组
乙组
丙组
光合速率
9.57
8.26
8.05
叶绿素相对含量
79.5
71.3
62.5
(1)光合色素能吸收、传递和转化光能,其中叶绿素主要吸收的光为_____。根据实验结果可知,当库源比减小时,叶绿素的相对含量_____(填“升高” “降低”或“不变”),试结合所给信息说明原因:_____。
(2)根据实验结果可知,适当减“源”可以增大叶片的光合速率,试结合所给信息从暗反应的角度分析原因:_____。
(3)欲设计实验探究蔗糖浓度对叶绿体光合速率的影响,可先利用_____法从油茶的叶肉细胞中分离出叶绿体,再将叶绿体分别置于_____中,给予相同且适宜的光照等条件,一段时间后,测定_____(填具体的表示方法)。
16.(1)红光和蓝紫光 降低 库源比减小会阻碍叶肉细胞中淀粉的输出,淀粉在叶绿体中积累会破坏其类囊体薄膜的结构,而叶绿素分布在类囊体薄膜上
(2)适当减“源”会促进叶片中淀粉的输出,从而防止保卫细胞内淀粉积累,使气孔的开放程度增大,促进CO2的吸收
(3)差速离心 不同浓度的蔗糖溶液 单位时间内氧气的释放量(或单位时间内二氧化碳的吸收量,或单位时间内有机物的产生量)
【分析】根据表格中的实验结果可知,当库源比减小,即果实数量不变,叶片数量增多时,叶绿素的相对含量下降。
【详解】(1)植物的光合色素中,叶绿素主要吸收红光和蓝紫光,类胡萝卜素主要吸收蓝紫光。
根据实验结果可知,当库源比减小,即果实数量不变,当叶片数量增多时,叶绿素的相对含量下降。结合题意分析,其原因可能是库源比减小会阻碍叶肉细胞中淀粉的输出,淀粉在叶绿体中积累会破坏其类囊体薄膜的结构,而叶绿素分布在类囊体薄膜上。
(2)根据实验结果可知,适当减“源”,即果实数量不变,减少叶片数量,会增大叶片的光合速率,结合题意分析,其原因可能是适当减“源”会促进叶片中淀粉的输出,从而防止保卫细胞内淀粉积累,使气孔的开放程度增大,从而可吸收更多的CO2供光合作用的暗反应利用。
(3)若要探究蔗糖浓度对叶绿体光合速率的影响,应先获得叶绿体,实验室通常采用差速离心法分离细胞中的细胞器。
分离得到叶绿体后,将其置于不同浓度的蔗糖溶液中,给予相同且适宜的光照等条件。离体叶绿体光合速率的大小可用单位时间内氧气的释放量、单位时间内二氧化碳的吸收量或单位时间内有机物的产生量表示。
17.(2023·全国·模拟预测)下图是在不同条件下,光照强度对光合作用的影响曲线图。回答下列问题:
(1)得到该曲线图的实验中,自变量是__________,得到1、4两条曲线的两组实验应该在相同的___________条件下进行,得到2、3两条曲线的两组实验应该在相同的__________条件下进行。
(2)根据图中曲线分析,光照强度低于A时,限制光合作用速率的主要因素是__________,从光合作用过程分析其原因是___________。
17.(1)光照强度、CO2浓度、温度 CO2浓度 温度
(2)光照强度 低光照条件下,光反应较弱,合成的ATP和NADPH较少,进而影响暗反应,光合速率低。
【分析】分析题图可知,图中自变量有光照强度、温度和二氧化碳浓度,不同处理条件下植物的光饱和点不同,光饱和点之前影响光合速率的因素为光照强度,光饱和点之后影响光合速率的因素为温度、二氧化碳浓度等。
【详解】(1)分析题图可知,该实验的自变量有三个,分别是光照强度、温度和二氧化碳浓度,在分析数据时要注意控制单一变量,得到1、4两条曲线的两组实验应该在相同的二氧化碳浓度条件下进行,得到2、3两条曲线的两组实验应该在相同的温度条件下进行。
(2)不同处理条件下植物的光饱和点不同,光饱和点之前影响光合速率的因素为光照强度,故光照强度低于A时,限制光合作用速率的主要因素是光照强度,分析原因是低光照条件下,光反应较弱,合成的ATP和NADPH较少,进而影响暗反应,光合速率低。
18.(2023·广东汕头·统考三模)芒萁属蕨类植物,是酸性土壤指示植物,对生态条件的考察具有重要意义。为研究森林植被退化和恢复过程中的光照强度和土壤氮素含量变化对芒萁光合生理的影响,科研人员设置遮阴与氮素双因素控制试验,分别测定净光合速率、气孔导度、总叶绿素含量,实验结果如下图所示。请回答下列问题:
注:NO(不施氮)、N1(低氮)、N2(中氮)、N3(高氮)
(1)测定不同条件处理对芒萁叶绿体内光合色素含量的影响,需要提取和分离色素。在研磨芒萁叶片提取光合色素时,需要加入______溶解色素。而纸层析法可分离各种光合色素,其原理是___________________________________。
(2)由实验结果可知,净光合速率最高的是______处理组。测定芒萁叶片净光合速率时,可以使用仪器测定单位叶面积单位时间的_______________________________。
(3)已知芒萁是阴生植物,在高光条件下存在光抑制现象,若不考虑呼吸作用的细微差别,请结合图1与图2推测,在没有施氮干预的情况下,轻度遮阴时是否存在光抑制现象?__________________。判断依据是:________________________________________________________。
(4)科研人员又进一步发现,遮阴程度与总叶绿素含量呈正相关(图3),试分析其生理意义:____________。
18.(1)无水乙醇 不同色素在层析液中的溶解度不同
(2)轻度遮阴和中氮 吸收的CO2量、释放的氧气量或有机物的积累量表示
(3)不存在 不同遮阴条件下净光合速率差别不大,且气孔导度在轻度遮阴时最大
(4)以吸收更多的光能,以适应光照不足的环境
【分析】分析题意,本实验目的是研究森林植被退化和恢复过程中的光照强度和土壤氮素含量变化对芒萁光合生理的影响,实验的自变量是光照强度和土壤氮素含量,因变量是芒萁光合生理,通过净光合速率、气孔导度、总叶绿素含量进行测定,据此分析作答。
【详解】(1)色素易溶于有机溶剂,故在实验中常用无水乙醇溶解色素;分离色素的方法是纸层析法,原理是各色素随层析液在滤纸上扩散速度不同,从而分离色素:溶解度大,扩散速度快,溶解度小,扩散速度慢。
(2)据图1可知,在轻度遮阴+N2处理条件下净光合速率最高,即轻度遮阴和中氮条件下净光合速率最高;净光合速率可用单位时间单位叶面积吸收的CO2量、单位时间单位叶面积释放的氧气量或有机物的积累量表示,可使用仪器进行测定。
(3)比较图1和图2可知,在没有施氮干预(NO处理)的情况下,不同遮阴条件下净光合速率差别不大,且气孔导度在轻度遮阴时最大,说明轻度遮阴时不存在光抑制现象。
(4)叶绿素能够吸收、利用光能,参与光反应过程,遮阴程度与总叶绿素含量呈正相关的意义是:可以吸收更多的光能,以适应光照不足的环境。
19.(2023·河北沧州·校考模拟预测)草莓含有丰富的维生素、磷、铁等营养物质。大棚草莓主要在秋冬季生长,为了弥补大棚草莓生产光照不足的问题,我国科研人员以“红颜草莓”为实验材料,研究不同类型补光灯的补光效果,实验处理和实验结果如下表所示。回答下列问题:
光源
叶绿素含量/
气孔导度/
净光合速率/
单果质量/(g·果-1)
结果数(个·株-1)
CK组
1.13
308
16.04
12.11
9.9
T1组
2.31
343
16.32
14.51
13.2
T2组
1.79
340
15.39
18.07
12.7
注:CK组的处理为不补光;T1组的处理为红色荧光灯补光;组的处理为白色LED灯补光;产量=单果质量×结果数×株数。
(1)人从草莓中吸收的磷可用于合成___________(答出1点即可)等化合物。
(2)测定叶绿素含量时,每组应选取多株草莓相同位置的叶片,原因是___________。进行叶绿素的提取和分离时,色素提取的原理是___________,分离色素时使用的试剂是___________。
(3)与CK组相比,T1组“红颜草莓”的净光合速率___________,据表推测原因是___________.
(4)科研人员建议,在“红颜草莓”营养生长阶段用红色荧光灯补光,在生殖生长阶段用白色LED灯补光,依据是___________。
(5)该实验研究的意义是___________。
19.(1)磷脂(或核酸、DNA、RNA、ATP等)
(2)排除取材部位和实验材料数量对叶绿素含量的影响,保证实验结果仅由不同补光方式导致 经叶中的色素能够溶解在有机溶剂无水乙醇中 层析液(或石油醚、丙酮和苯的混合液)
(3)较高 与CK组相比,组“红颜草莓”的叶绿素含量高,其吸收光能多,光反应合成ATP和NADPH多;气孔导度大,吸收增多经固定、还原形成的有机物多
(4)由表中数据可知,红色荧光灯补光组(组)的净光合速率大于CK组和T2}组,利于早期有机物积累:白色LED灯补光组(组)的单果质量与结果数之积均大于CK组和组,有助于产量增加
(5)为秋冬季节光照不足地区大棚草莓的补光光源选择提供参考
【分析】由表可知:与CK组相比,T1组,T2组“红草莓”的叶绿素含量高,两组气孔导度均增大,有利于光合作用的进行。T1组的净光合速率大于CK组和T2组,利于进行营养生长;T2组的单果质量与结果数之积均大于CK组和T1组,利于进行生殖生长。
【详解】(1)磷脂、ATP、DNA、RNA等化合物含有磷元素,人吸收的磷能合成含磷化合物。
(2)为排除取材部位和实验材料数量对叶绿素含量的影响,保证实验结果仅由不同补光方式导致,在测定叶绿素含量时,应选取相同数量,同一部位的叶片进行测定,进行叶绿素的提取和分离时,色素提取的原理是叶绿素能够溶解在有机溶剂无水乙醇中,分离所用试剂是层析液(或石油酸,丙酮和苯的混合液)。
(3)由表可知:与CK组相比,T1组“红草莓”的叶绿素含量高,其吸收光能多,光反应合成的ATP和NADPH多;此外T1组“红颜草莓”的气孔导度大,吸收CO2增多、CO2经固定、还原形成的有机物多;因此,与CK组相比,T1组“红颜草莓”的净光合速率较高。
(4)由表中数据可知:红色荧光灯补光组(T1组)的净光合速率大于CK组和T2组,利于进行营养生长:白色LED灯补光组(T2组)的单果质量与结果数之积均大于CK组和T1组,利于进行生殖生长。
(5)该实验研究可以为秋冬季节光照不是地区大棚草莓的补充光源选择提供参考。
20.(2023·山东菏泽·山东省鄄城县第一中学校考三模)为了研究温度对绿色植物光合作用与呼吸作用的影响,某生物兴趣小组利用植物光合测定装置进行实验(如图甲),在适宜的光照和不同的温度条件下测定的CO2的吸收量与释放量绘制了乙图。结合相关知识,回答下列问题:(提示:有色液滴移动1cm相当于乙图中的1个单位)
(1)若用甲图装置测定20℃条件下的光合速率,则X应为___________溶液,同时需要适宜的光照强度;为了排除环境中无关因素的影响,还需要设计除__________外均与实验组相同的对照组。
(2)用甲图装置测定20℃条件下该植物的呼吸速率,需要对该装置做__________处理;根据乙图的相关数据,计算此时植物的呼吸速率为__________mg/h。
(3)若在5℃和一定的光照条件下,发现甲图装置的有色液滴在1小时内没有移动,其原因是__________;若在适宜的光照和5℃的条件下,有色液滴在1小时内向右移动了1cm,这1cm代表的含义是__________,结合乙图的相关数据,可知此时该植物的光合速率等于__________mg/h。
(4)在光照等其他条件适宜的情况下,在__________℃条件下,有色液滴向右移动的距离最大。b点代表的含义是__________,b点的光合速率-__________(填“大于”“等于”或“小于”)35℃的光合速率。
20.(1) NaHCO3 绿色植物
(2)黑暗 1.5
(3)光合速率=呼吸速率 植物的净光合速率是1mg/h 1.5
(4)25 净光合速率=呼吸速率 等于
【分析】净光合作用(即光照下测定的CO2吸收量)=实际光合作用-呼吸作用(黑暗下测定的CO2释放量),乙图虚线表示净光合作用,实线表示呼吸作用,因此可以根据公式计算相关值。
【详解】(1)若用甲图装置测定20℃条件下的光合速率,则X应为NaHCO3溶液,为植物的光合作用提供CO2,同时需要适宜的光照强度;为了排除环境中无关因素的影响,还需要设计除绿色植物(将植物换做死的植物)外均与实验组相同的对照组。
(2)呼吸作用是消耗氧气排出二氧化碳的过程,为排除光合作用的影响,故用甲图装置测定20℃条件下该植物的呼吸速率,需要对该装置做黑暗处理;乙图中黑暗条件下二氧化碳的释放量表示呼吸强度,据图可知,此时(20℃)植物的呼吸速率为1.5mg/h。
(3)图甲装置中若液滴右移,表示有氧气的释放,植物的光合速率>呼吸速率,若左移,证明呼吸速率>光合速率,若在5℃和一定的光照条件下,发现甲图装置的有色液滴在1小时内没有移动,其原因是植物的光合速率与呼吸速率相等;若在适宜的光照和5℃的条件下,有色液滴在1小时内向右移动了1cm,这1cm代表的含义是1h内氧气的释放量,即植物的净光合速率是1mg/h(有色液滴移动1cm相当于乙图中的1个单位);结合乙图的相关数据,可知此时该植物的光合速率=净光合速率+呼吸速率=1mg/h+0.5mg/h=1.5mg/h。
(4)有色液滴向右移动表示净光合速率,据乙图可知,在光照等其他条件适宜的情况下,在25℃条件下光照下二氧化碳的吸收量最大,表示净光合速率最大;b点时净光合速率与呼吸速率的交点,表示净光合速率=呼吸速率;b点的光合速率≈3.25×2=6.5mg/h,35℃的光合速率=(3+3.5)mg/h=6.5mg/h,两者相等。
专题03 光合作用和细胞呼吸-十年(2013-2022)高考生物真题分项汇编(全国通用): 这是一份专题03 光合作用和细胞呼吸-十年(2013-2022)高考生物真题分项汇编(全国通用),文件包含专题03光合作用和细胞呼吸-十年2013-2022高考生物真题分项汇编全国通用解析版docx、专题03光合作用和细胞呼吸-十年2013-2022高考生物真题分项汇编全国通用学生版docx等2份试卷配套教学资源,其中试卷共138页, 欢迎下载使用。
2023年高考真题和模拟题生物分项汇编(全国通用)专题03+细胞呼吸与光合作用: 这是一份2023年高考真题和模拟题生物分项汇编(全国通用)专题03+细胞呼吸与光合作用,文件包含专题03细胞呼吸与光合作用解析版docx、专题03细胞呼吸与光合作用原卷版docx等2份试卷配套教学资源,其中试卷共59页, 欢迎下载使用。
2023年高考真题和模拟题生物分项汇编(全国通用)专题03 细胞呼吸与光合作用(原卷版): 这是一份2023年高考真题和模拟题生物分项汇编(全国通用)专题03 细胞呼吸与光合作用(原卷版),共20页。试卷主要包含了单选题,多选题,选择题组,综合题等内容,欢迎下载使用。

