精品解析:2023年陕西省汉中市西乡县初中学业水平模拟化学试题(解析版)
展开2023年陕西省初中学业水平考试模拟试卷
化学
注意事项:
1.本试卷分为第一部分(选择题)和第二部分(非选择题)。全卷共4页,总分60分。考试时间60分钟。
2.领到试卷和答题卡后,请用0.5毫米黑色墨水签字笔,分别在试卷和答题卡上填写姓名和准考证号,同时用2B铅笔在答题卡上填涂对应的试卷类型信息点(A或B)。
3.请在答题卡上各题的指定区域内作答,否则作答无效。
4.考试结束,本试卷和答题卡一并交回。
可能用到的相对原子质量:
第一部分(选择题,共18分)
一、选择题(共9小题,每小题2分,计18分。每小题只有一个选项是符合题意的)
1. 自然界的物质大多以混合物和纯净物中的化合物存在。下列物质属于化合物的是
A. 空气 B. 赤铁矿 C. 贝壳 D. 水蒸气
【答案】D
【解析】
【详解】A. 空气属于混合物,此选项不符合题意;
B. 赤铁矿主要成分是氧化铁,属于混合物,此选项不符合题意;
C. 贝壳主要成分是碳酸钙,属于混合物,此选项不符合题意;
D. 水蒸气是由两种元素组成的纯净物,属于化合物,此选项符合题意。
故选D。
2. 变化观是化学基本观念。下列物质发生的变化不涉及化学变化的是
A. 发射火箭 B. 燃气燃烧
C. 酒精挥发 D. 水的电解
【答案】C
【解析】
【详解】A、发射火箭,发生了燃烧,一定有新物质生成,属于化学变化;
B、燃气燃烧,一定有二氧化碳等新物质生成,属于化学变化;
C、酒精挥发,只是状态的改变,无新物质生成,属于物理变化;
D、水的电解,有新物质氢气、氧气生成,属于化学变化。
故选C。
3. 物质的性质决定用途。下列关于物质的性质与用途对应正确的是
A. 氢气密度小,作燃料 B. 氮气化学性质不活泼,作制冷剂
C. 石墨具有导电性,作润滑剂 D. 活性炭具有吸附性,作除味剂
【答案】D
【解析】
【详解】A、氢气具有可燃性,用作燃料,故A选项物质的性质与用途对应不正确,不符合题意;
B、氮气化学性质不活泼,可用作保护气;液氮易汽化吸热,可用作制冷剂,故B选项物质的性质与用途对应不正确,不符合题意;
C、石墨具有导电性,可用作电极;石墨具有滑腻性,可作润滑剂,故C选项物质的性质与用途对应不正确,不符合题意;
D、活性炭具有吸附性,作除味剂,故D选项物质的性质与用途对应正确,符合题意。
故选D。
4. 化学来源于生活,服务于生活。下列说法正确的是
A. 利用洗洁精的溶解作用可以洗去油污 B. 家庭中常通过蒸馏将硬水转化为软水
C. 添加适量小苏打可使面包松软可口 D. 发现厨房燃气泄漏应立即打开抽油烟机
【答案】C
【解析】
【详解】A、洗洁精中含有乳化剂,具有乳化作用,能将油污乳化为细小油滴,随水冲走,故利用洗洁精的乳化作用可洗去油污,不符合题意;
B、可溶性钙、镁化合物在加热时,能形成沉淀,故家庭中常用煮沸的方法降低水的硬度,不符合题意;
C、小苏打是碳酸氢钠的俗称,碳酸氢钠受热分解生成二氧化碳,且碳酸氢钠能与发酵过程中产生的酸反应生成二氧化碳,使面包松软可口,符合题意;
D、燃气具有可燃性,混有一定量的空气,遇到明火或电火花,容易发生爆炸,故发现厨房燃气泄漏,不能立即打开抽油烟机,应先关闭阀门,然后打开门窗,不符合题意。
故选C。
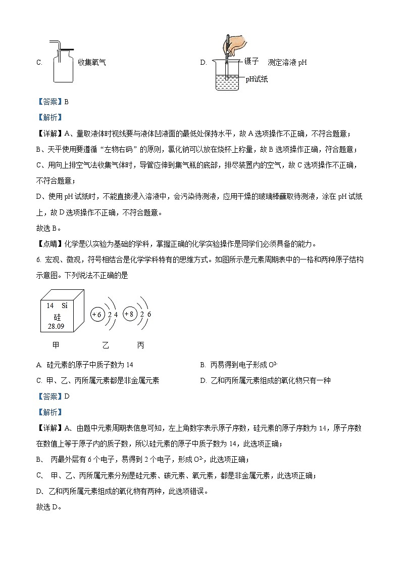
5. 规范的实验操作是实验成功的基础。下列操作正确的是
A. 量取液体 B. 称量氯化钠
C. 收集氧气 D. 测定溶液pH
【答案】B
【解析】
【详解】A、量取液体时视线要与液体凹液面的最低处保持水平,故A选项操作不正确,不符合题意;
B、天平使用要遵循“左物右码”的原则,氯化钠可以放在烧杯上称量,故B选项操作正确,符合题意;
C、用向上排空气法收集气体时,导管应伸到集气瓶的底部,排尽装置内的空气,故C选项操作不正确,不符合题意;
D、使用pH试纸时,不能直接浸入溶液中,会污染待测液,应用干燥的玻璃棒蘸取待测液,涂在pH试纸上,故D选项操作不正确,不符合题意。
故选B。
【点睛】化学是以实验为基础的学科,掌握正确的化学实验操作是同学们必须具备的能力。
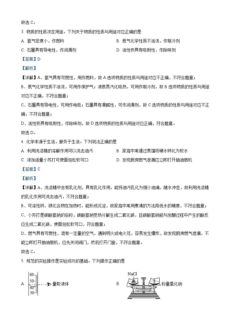
6. 宏观、微观,符号相结合是化学学科特有的思维方式。如图所示是元素周期表中的一格和两种原子结构示意图。下列说法不正确的是
A. 硅元素的原子中质子数为14 B. 丙易得到电子形成O2-
C. 甲、乙、丙所属元素都是非金属元素 D. 乙和丙所属元素组成的氧化物只有一种
【答案】D
【解析】
【详解】A、由题中元素周期表信息可知,左上角数字表示原子序数,硅元素的原子序数为14,原子序数在数值上等于原子内的质子数,所以硅元素的原子中质子数为14,此选项正确;
B、 丙最外层有6个电子,易得到2个电子,形成O2-,此选项正确;
C、 甲、乙、丙所属元素分别是硅元素、碳元素、氧元素,都是非金属元素,此选项正确;
D、乙和丙所属元素组成的氧化物有两种,此选项错误。
故选D。
7. 对比分析是化学学习中常用的方法之一、对下列三个化学反应进行对比后分析正确的是
① ② ③
A. 三个反应均属于化合反应 B. 反应物中氧元素的化合价相同
C. 反应都放出热量 D. C、CO和CO2均具有还原性
【答案】A
【解析】
【详解】A、 由两种或两种以上的物质发生化学反应生成另一种物质的反应是化合反应,三个反应均属于化合反应,此选项正确;
B、反应物中氧元素的化合价分别为0、-2,此选项错误;
C、①、②反应放出热量,③反应吸收热量,此选项错误;
D、C、CO具有还原性,CO2无还原性,此选项错误。
故选A。
8. 下列各组实验方法不能达到实验目的的是
选项
实验目的
实验方法
A
除去FeCl2溶液中混有的CuCl2
加入过量的铁粉,过滤
B
鉴别化肥NH4Cl和K2SO4
取样,分别加入熟石灰,混合研磨后闻气味
19
配制质量分数为5%的NaCl溶液
将5gNaCl固体加入100g水中,搅拌至完全溶解
D
氯酸钾制取氧气后回收MnO2固体
加足量的水溶解、过滤、洗涤、干燥
A. A B. B C. C D. D
【答案】C
【解析】
【详解】A、加入过量的铁粉,铁和氯化铜反应生成氯化亚铁和铜,过滤,除去过量的铁和反应生成的铜,可除去杂质,不符合题意;
B、取样,分别加入熟石灰,氯化铵属于铵态氮肥,能与熟石灰反应生成氨气,产生刺激性气味,硫酸钾和熟石灰不反应,现象不同,可以区分,不符合题意;
C、将5gNaCl固体加入100g水中,搅拌至完全溶解,所得氯化钠溶液的溶质质量分数为:,符合题意;
D、氯酸钾在二氧化锰的催化下受热分解生成氯化钾和氧气,剩余固体是氯化钾和二氧化锰,氯化钾溶于水,二氧化锰难溶于水,故可加入足量的水溶解、过滤、洗涤、干燥,得到二氧化锰,不符合题意。
故选C。
9. 取一定量碳酸钠、氢氧化钠、硝酸钠的混合溶液,先加入过量氯化钡溶液,再加入过量硫酸铜溶液,生成沉淀的质量与加入溶液的质量关系如图所示。下列分析正确的是
A. a点对应溶液中共有三种溶质
B. b~c段(不含b、c点)有两种沉淀生成
C. 0~a和b~c段反应现象完全相同
D. d点对应溶液的pH最大
【答案】B
【解析】
【分析】向碳酸钠、氢氧化钠、硝酸钠的混合溶液中,先加入过量氯化钡溶液,氯化钡溶液和碳酸钠反应生成碳酸钡沉淀和氯化钠;再加入过量硫酸铜溶液,硫酸铜溶液和过量的氯化钡溶液反应生成硫酸钡沉淀和氯化铜,硫酸铜溶液和氢氧化钠反应生成氢氧化铜沉淀和硫酸钠,反应结束后沉淀质量不再增加。结合图像可知,0~a段为氯化钡溶液和碳酸钠反应,a~b段为加入的过量氯化钡溶液,b~c段为硫酸铜溶液与氢氧化钠反应,以及硫酸铜溶液与氯化钡溶液反应,c~d段为加入的过量硫酸铜溶液。
【详解】A、由分析可知,0~a段为氯化钡溶液和碳酸钠反应生成碳酸钡沉淀和氯化钠,故a点对应溶液中含有的溶质是NaCl、NaOH、NaNO3和BaCl2,共四种,故选项错误;
B、b~c段为硫酸铜溶液与氢氧化钠反应生成氢氧化铜沉淀和硫酸钠,以及硫酸铜溶液与氯化钡溶液反应生成硫酸钡沉淀和氯化铜,故b~c段(不含b、c点)的过程中有硫酸钡和氢氧化铜两种沉淀生成,故选项正确;
C、0~a段为氯化钡和碳酸钠反应生成碳酸钡和氯化钠,现象为产生白色沉淀,b~c段是硫酸铜溶液与氢氧化钠反应生成氢氧化铜和硫酸钠,以及硫酸铜溶液与氯化钡溶液反应生成硫酸钡和氯化铜,现象分别为产生蓝色和白色沉淀,两段反应现象不完全相同,故选项错误;
D、a点溶液中碳酸钠全部反应,c点对应溶液中氢氧化钠全部反应。因此c点之前,溶液呈碱性;c点时,溶液不显碱性;c点之后,随着硫酸铜溶液(该溶液呈酸性)的继续加入至d点时,溶液的pH还会略有减小,故选项错误;
故选B。
第二部分(非选择题,共42分)
二、填空及简答题(共6小题,计24分)
10. 化学与生活息息相关。
(1)西红柿炒鸡蛋是以西红柿和鸡蛋为主料制作的家常菜,西红柿富含的基本有机营养素是_。
(2)面粉包装袋通常由无纺布(聚酯+涤纶)制成,涤纶属于____(填“天然”或“合成”)纤维。
(3)酸性土壤不利于农作物的生长,改良酸性土壤可以加入_______。(填名称)
(4)热水壶用久后,内胆壁常附着一层水垢【主要成分为CaCO3和Mg(OH)2】,厨房中能除去水垢的物质是_______(填“食醋”或“食盐水”)。
【答案】(1)维生素 (2)合成
(3)熟石灰 (4)食醋
【解析】
【小问1详解】
西红柿炒鸡蛋是以西红柿和鸡蛋为主料制作的家常菜,西红柿富含的基本有机营养素是维生素。
【小问2详解】
面粉包装袋通常由无纺布(聚酯+涤纶)制成,涤纶属于合成纤维。
【小问3详解】
酸性土壤不利于农作物的生长,改良酸性土壤可以加入熟石灰,利用的是酸碱中和的原理。
【小问4详解】
热水壶用久后,内胆壁常附着一层水垢[主要成分为CaCO3和Mg(OH)2],厨房中能除去水垢的物质是食醋,因为食醋属于酸,能将碳酸钙、氢氧化镁反应掉,而食盐水不与碳酸钙、氢氧化镁反应。
11. 能源、环境和安全已成为人类日益关注的问题。
(1)生活中使用的燃料大多来自化石燃料,化石燃料中较为清洁的是_______。
(2)碳汇可理解为绿色植物吸收并储存二氧化碳的能力,绿色植物通过___作用吸收二氧化碳。
(3)化石燃料不完全燃烧时会产生CO,环境监测部门利用PdCl2检测CO对空气的污染情况时,反应原理为,则X的化学式为_______。
(4)推动绿色发展,倡导“低碳”生活。下列做法不符合“低碳生活”的是_______(填字母)。
A. 教室无人时及时关灯 B. 经常使用一次性餐具就餐 C. 步行或骑自行车上学
【答案】(1)天然气 (2)光合
(3)HCl (4)B
【解析】
【小问1详解】
化石燃料包括煤、石油和天然气,煤燃烧,会产生二氧化硫等污染物,石油燃烧会产生氮氧化物等污染物,天然气的主要成分是甲烷,甲烷完全燃烧生成二氧化碳和水,故化石燃料中较为清洁的是天然气;
【小问2详解】
绿色植物通过光合作用吸收二氧化碳,放出氧气;
【小问3详解】
根据质量守恒定律, 化学反应前后,原子的种类和数目不变,反应物中含C、O、Pd、Cl、H的个数分别是1、2、1、2、2、,生成物中含C、O、Pd、Cl、H的个数分别是1、2、1、0、0,故生成物中还应含2个Cl、2个H,故X的化学式为:HCl;
【小问4详解】
A、教室无人时及时关灯,可以节约能源,符合“低碳生活”,不符合题意;
B、经常使用一次性餐具就餐,会造成资源的浪费,不符合“低碳生活”,符合题意;
C、步行或骑自行车上学,可以减少化石燃料的使用,减少二氧化碳的排放,符合“低碳生活”,不符合题意。
故选B。
12. 水是生命之源。如图所示为电解水实验。
(1)试管a、b中产生气体的体积比约为_______。
(2)该实验证明水是由_______组成。
(3)市售“自热米饭”的发热剂主要是生石灰发热原理是利用水与生石灰反应放热,用化学方程式表示为_______。
【答案】(1)2:1 (2)氢元素和氧元素
(3)
【解析】
小问1详解】
在电解水实验中,“正氧负氢”,生成氢气和氧气的体积比约为2:1,试管a与负极相连,产生的是氢气,试管b与正极相连,产生的是氧气,故试管a、b中产生气体的体积比约为:2:1;
【小问2详解】
电解水生成氢气和氧气,氢气由氢元素组成,氧气由氧元素组成,根据质量守恒定律,化学反应前后,元素的种类不变,可得水是由氢元素和氧元素组成;
【小问3详解】
生石灰是氧化钙的俗称,氧化钙和水反应生成氢氧化钙,放出大量的热,该反应的化学方程式为:。
13. NaCl和Na2CO3在一定温度范围内的溶解度如下表,溶解度曲线图如图所示。
温度/℃
0
10
20
30
40
溶解度/g
NaCl
35.7
35.8
36.0
363
36.6
Na2CO3
7.0
12.5
21.5
39.7
49.0
(1)20℃时,NaCl的溶解度是_______g。
(2)某些盐湖“冬天捞碱(纯碱),夏天晒盐”,其中“冬天捞碱”的原理是_______(填“蒸发结晶”或“降温结晶”)。
(3)取其中一种物质M进行如图所示操作:
①C中溶液是_______(填“饱和”或“不饱和”)溶液。
②D中溶液的质量为_______g。
【答案】(1)36.0
(2)降温结晶 (3) ①. 饱和 ②. 136.2
【解析】
【小问1详解】
由溶解度表可知,20℃时,NaCl的溶解度是36.0g。
【小问2详解】
纯碱是碳酸钠的俗称,碳酸钠的溶解度随温度的降低而减小,冬天气温低,碳酸钠的溶解度减小,不能溶解的碳酸钠结晶析出,所以某些盐湖“冬天捞碱(纯碱),夏天晒盐”,其中“冬天捞碱”的原理是降温结晶。
【小问3详解】
由A中信息可知,20℃时,M物质的溶解度小于30g,结合溶解度表可知,M物质是碳酸钠。
①由溶解度曲线可知,t2℃时,碳酸钠的溶解度是40g,C中溶液中含有100g的水、30g+10g=40g的碳酸钠,所以C中溶液是饱和溶液。
②D中溶液的质量为:100g+30g+10g-3.8g=136.2g。
14. 金属材料的使用作为一个时代的标志,见证了人类文明发展的进程。
(1)明代著作《天工开物》中记载“凡金箔每金七分造方寸金一千片”,这体现了金具有良好的_____性。
(2)西汉时期的《淮南万毕术》记载了湿法炼铜工艺:“曾青(硫酸铜溶液)得铁则化为铜”,体现该反应原理的化学方程式为_______。
(3)战国时期的《周礼·考工记》中有关于将铜、锡以不同比例熔合制成功能各异的青铜器的记载。将铜片和锡片分别放入稀盐酸中,锡片表面产生气泡而铜片没有,说明_______(填“锡”或“铜”)的金属活动性更强。
【答案】(1)延展 (2)
(3)锡
【解析】
【小问1详解】
“凡金箔每金七分造方寸金一千片”,这体现了金具有良好的延展性;
【小问2详解】
“曾青(硫酸铜溶液)得铁则化为铜”,该反应原理为铁和硫酸铜反应生成硫酸亚铁和铜,该反应的化学方程式为:;
【小问3详解】
将铜片和锡片分别放入稀盐酸中,锡片表面产生气泡而铜片没有,说明在金属活动性顺序里,锡排在氢前,铜排在氢后,说明锡的金属活动性更强。
15. 化学课上,同学们利用下列实验探究碱的部分化学性质。(提示信息:CaCl2溶液和NaC1溶液均为中性)
(1)C试管中的溶液呈_______性。
(2)D试管中产生白色沉淀的化学方程式为_______。
(3)结合上述实验现象,下列对D试管中溶质成分的分析正确的是_______(填字母)。
①可能存在Na2CO3②一定不存在稀盐酸 ③一定存在NaCl和CaCl2
【答案】(1)酸
(2)
(3)②
【解析】
【小问1详解】
D试管中有有气泡产生,是碳酸钠与稀盐酸反应生成的二氧化碳气体,所以C试管中有盐酸剩余,溶液呈显酸性。
【小问2详解】
C中有盐酸剩余,盐酸与B中的氢氧化钙反应生成氯化钙和水,所以C中是盐酸和氯化钙。加入碳酸钠,碳酸钠先和盐酸反应生成氯化钠、水和二氧化碳,有气泡产生,之后碳酸钠和氯化钙反应生成碳酸钙沉淀和氯化钠,有沉淀生成。化学方程式为。
【小问3详解】
根据有白色沉淀,则D中不会有盐酸剩余。根据溶液为无色,则不会有碳酸钠剩余,否则碳酸钠溶液为碱性,能使酚酞变红。则溶液中一定有碳酸钠和盐酸反应生成的氯化钠,可能有氯化钙未反应完。故选②。
三、实验及探究题(共2小题,计13分)
16. 如图所示是实验室制取氧气并验证其相关性质的实验装置。
(1)实验室选用A作为制取氧气的发生装置时,反应的化学方程式是_______。
(2)若用B装置收集氧气,验满时应将带火星的木条放在_______(填“a”或“b”)处;若用B装置干燥氧气,则B装置中盛放的试剂为_______。
(3)将A与C、D装置连接,打开弹簧夹。
①一段时间后,观察到C装置中铁钉与水面接触处生锈,水面下的铁钉设有生锈,说明铁钉生锈的条件之一是_______。
②向D装置热水中的白磷通入氧气后,现象是_______。
【答案】(1)2H2O22H2O+O2↑
(2) ①. b ②. 浓硫酸
(3) ①. 与氧气接触 ②. 热水中的白磷燃烧起来
【解析】
【小问1详解】
装置A是固液常温型发生装置,实验室选用A作为制取氧气的发生装置时,反应的化学方程式是:2H2O22H2O+O2↑。
【小问2详解】
氧气密度比空气大,氧气由a端进入,则验满时应将带火星的木条放在b处;浓硫酸具有吸水性,可用来干燥不与浓硫酸反应的气体,所以若用B装置干燥氧气,则B装置中盛放的试剂为浓硫酸。
【小问3详解】
①一段时间后,观察到C装置中铁钉与水面接触处生锈,水面下的铁钉设有生锈,差别是铁钉是否和氧气接触,说明铁钉生锈的条件之一是与氧气接触。
②可燃物燃烧需要温度达到着火点、与氧气接触,向D装置热水中的白磷通入氧气后,现象是热水中的白磷燃烧起来。
17. 某化学兴趣小组同学在实验室用大理石和一定浓度的盐酸反应制取CO2,将制得的气体通入澄清石灰水时,澄清石灰水未变浑浊,于是对此产生兴趣,展开了如下探究活动。
【提出问题】澄清石灰水未变浑浊的原因是什么?
【猜想假设】猜想一:石灰水变质
猜想二:制得的气体中无CO2
猜想三:制得的CO2中含有HCl
【进行实验】为探究上述猜想是否成立,小组同学取原试剂瓶中澄清石灰水和紫色石蕊溶液进行如下实验:
实验方案
实验现象
_______
试管1中澄清石灰水未变浑浊,试管2中澄清石灰水变浑浊
紫色石蕊溶液变为___色
实验结论
说明石灰水未变质
制得的气体中_______(填“有”或“无”)CO2
制得的气体中含有HCl
【交流反思】小组中有一名同学认为上述实验方案中不能用紫色石蕊溶液证明制得的气体中一定含有HCl,原因是_______(用化学方程式表示其原理)。
【查阅资料】HCl气体通入AgNO3溶液会生成AgCl,该物质为白色,且不溶于水也不溶于酸。
【实验验证】将制得的气体通入AgNO3溶液,产生_______,由此证明猜想三成立。
【总结应用】实验室制取气体要考虑诸多因素,如反应速率是否适中、制得气体是否纯净等,因此实验室制取CO2时应该选择大理石(或石灰石)和_______(填“浓”或“稀”)盐酸。
【答案】 ①. 澄清石灰水变浑浊 ②. 红 ③. 有 ④. ⑤. 白色沉淀 ⑥. 稀
【解析】
【详解】进行实验:
呼出气体中含二氧化碳,二氧化碳和氢氧化钙反应生成碳酸钙和水,故澄清石灰水变浑浊,说明石灰水未变质;
试管2中澄清石灰水变浑浊,二氧化碳能使澄清石灰水变浑浊,说明制得的气体中有二氧化碳;
结论为制得的气体中含HCl,氯化氢溶于水形成盐酸,盐酸显酸性,能使紫色石蕊试液变为红色;
交流反思:
二氧化碳能与水反应生成碳酸,碳酸显酸性,也能使紫色石蕊试液变红,该反应的化学方程式为:;
实验验证:
由题干信息可知,HCl气体通入AgNO3溶液会生成AgCl,该物质白色,且不溶于水也不溶于酸,故产生白色沉淀,说明猜想三成立;
总结应用:
浓盐酸具有挥发性,会使制得的二氧化碳中混有氯化氢气体,故实验室制取CO2时应该选择大理石(或石灰石)和稀盐酸。
四、计算与分析题
18. 为测定某种黄铜(铜锌合金)中锌的质量分数,取20.0g样品粉碎成粉末,放入质量为180.0g的烧杯中,加入100.0g稀盐酸完全反应,称得烧杯及其中物质的总质量为299.8g。
(1)生成气体质量为_______g。
(2)计算该黄铜样品中锌的质量分数。
【答案】(1)0.2 (2)32.5%
解:样品中的铜不与稀硫酸反应,锌能与稀硫酸反应生成氢气。设黄铜样品中锌的质量为x。
,x=6.5g
=32.5%
答:生成气体的质量为0.2g,该黄铜样品中锌的质量分数为32.5%。
【解析】
【小问1详解】
根据质量守恒定律,生成氢气的质量为:20.0g+180.0g+100.0g-299.8g=0.2g。
【小问2详解】
见答案
2022-2023学年陕西省汉中市初中学业水平考试全真模拟化学试题: 这是一份2022-2023学年陕西省汉中市初中学业水平考试全真模拟化学试题,共8页。试卷主要包含了5 Ba-137, 以下实验操作正确的是, 推理是在化学学习中常用方法等内容,欢迎下载使用。
2023年陕西省渭南市某县初中学业水平模拟化学试题(含解析): 这是一份2023年陕西省渭南市某县初中学业水平模拟化学试题(含解析),共16页。试卷主要包含了单选题,填空题,实验题,科学探究题,计算题等内容,欢迎下载使用。
精品解析:2023年山西省运城市部分学校初中学业水平模拟化学试题(解析版): 这是一份精品解析:2023年山西省运城市部分学校初中学业水平模拟化学试题(解析版),共13页。试卷主要包含了选择题,生活,科普阅读题,物质组成与变化分析题,定量分析题,实验探究题等内容,欢迎下载使用。

