【暑假高三预备】课标全国卷地区英语高二(升高三)暑假预习-第13讲 阅读理解七选五 讲学案
展开2023年新高三英语【暑假自学课】(课标全国卷)
第13讲 阅读理解七选五 解析版
1. 掌握阅读理解七选五高考考向。
2. 掌握阅读理解七选五答题技巧。
3. 掌握阅读理解七选五位置规律和空格前后逻辑关系。
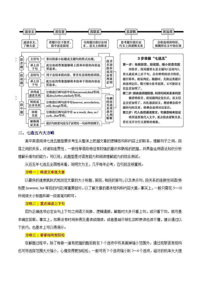
一、阅读理解七选五思维导图
二、七选五六大方略
高中英语阅读七选五题型要求考生从整体上把握文章的逻辑结构和内容上的联系,理解句子之间、段落之间的关系,对诸如连贯性、一致性等语段特征有较强的意识和熟练的把握,并具备运用语法知识分析理解长难句的能力。可以说,此题型是对语言能力和阅读理解能力的综合测试。
从近五年七选五全国卷来看,说明文为主,几乎每年必考,应引起足够重视。
方略一 | 略读文章抓大意
以最快的速度跳跃式地浏览文章的大小标题、首段、每段的首句,以及表示句、段关系的连接性词语(特别是however, but等后的内容)等重要部分,以了解文章的基本结构和内容大意。事实上,一般只需花5~10秒阅读大小标题和第一段首尾句即可。
方略二 | 重点阅读上下句
因为正确选项必定会与上下句之间语义衔接、逻辑通顺,解题时大多只看上句,或只看下句,就可基本确定答案。事实上,如果没有时间来得及通读或细读,或者基础不够扎实即使读也读不懂,建议通过以下技巧,也基本上可以得满分。
方略三 | 看看结构变轻松
在解题过程中,除了每做一道有把握的题后就在7个选项中将其画掉缩小范围外,通过观察语言结构也可将选择范围大大缩小,心情变得更加轻松,一般可将7个选项缩小到2~4个选项,碰对的机率大大提高。
方略四 | 词语复现显神功
作者或说话人在谈论某个话题或主题时,与主题相关的词语必定会以原词、同义词或近义词等形式在上下文中重复出现,这种现象叫词语复现。同一个词的重复出现叫原词复现;以同义词的形式重复出现,叫同义复现;以近义词或近义表达(意思相近,表达方式不同)的形式重复出现,叫近义复现;以词义相同而词性不同的形式重复出现,叫同根复现。还有上义词与下义词的复现(adult是teacher, parent的上义词,而teacher, parent就是adult的下义词)。
方略五 | 代词逻辑亦管用
我们知道,七选五就是考查上下文之间的衔接,而代词是语篇衔接的重要手段之一,故解题中要善于利用这一衔接手段。如:
方略六 | 篇章需要基本功
有的题利用文章或段落的“总—分”结构关系来解,也很管用,但需要以下基本功:懂得整篇文章的基本结构或段落的语篇结构通常是主题句(总)+支撑句(分)(分述主题的具体内容/说明原因/举例证明等)。如:
三、七选五六十大技巧
技巧一 | 从细节逻辑上判断——因果关系
在做题时最重要的是要读懂空白前后的句子,明白这几句话的确切意思,然后根据意思的连贯性或逻辑性从选项中选取正确答案。在读懂意思的基础上,判断它们之间的关系来进一步确认答案。
因果关系主要指前后的句子有着原因和结果之间的关系,这种关系往往说明了前因后果或者前果后因等情况。表示因果关系的连词有as a result结果,thus/therefore因此,so (such)...如此……以至于等。
技巧二 | 从细节逻辑上判断——转折关系
转折关系主要指英语行文中后句对前句构成逆转逻辑关系。如果空格前后两句话之间是逻辑上的逆转,则空格处很有可能是个转折逻辑的句子。表示转折关系的连接词有:however然而等。
技巧三 | 从细节逻辑上判断——例证关系
前后句的某句是为了证明另一句而举的例子。例证的形式多样,但就其本质而言无非是思维上的形象(例子、类比等)和抽象(观点)的辩证关系,用到的思维过程无非就是基本的归纳(从例子到观点)和推理(从观点到例子)。
技巧四 | 从细节逻辑上判断——递进关系
递进关系主要指英语行文中后句对前句是一种顺承逻辑关系。如果空格前后两句话之间是逻辑上的层进关系,则空格处很有可能是个递进的句子。表示递进关系的连词有:also也, 而且, further另外(的), furthermore而且,此外等。
技巧五 | 从细节逻辑上判断——平列关系
表示列举关系的有:firstly第一, 首先secondly第二, thirdly第三in the first place第一,首先for one thing首先等。
技巧六 | 从词汇线索上判断——代词指代
英语表达中的代词出现的频率极高,代词的作用是指代前面提及的名词或形容词概念,巧妙利用这样的指代关系和根据代词的单复数差异可以准确而快速地解题。
技巧七 | 从词汇线索上判断——同义词/近义词
英语前言后语之间往往有同义词、近义词、近义表达语甚至相同词汇的重复使用,这是我们解题的一个很好的判断线索。其实就其本质而言,上文讲的代词和下文将涉及的上下义词和同一范畴词都是特殊的同义/近义词。
技巧八 | 从词汇线索上判断——同畴词
上下义词和同一范畴词就是前者包含了后者,或可以说后者是前者的一个子集。利用前后句中这样的特殊的同义关系常常可以很轻松地解题
技巧九 | 从试题位置上判断——问题在段首
假如问题出现在段首,它通常是段落主题句。认真阅读后文内容,根据段落一致性原则,查找同义词或其他相关的词,推断出主题句。通常正确答案的最后一句与空白后的第一句在意思上是紧密衔接的,因此这两句间会有某种的衔接手段,尤其当选项是几句话时。
技巧十 | 从试题位置上判断——问题在段尾
所选答案是引出下一段的内容。如果在选项中找不出与前文之间的关联,此时可考虑与下一段开头是否有一定的衔接。认真阅读下一段开头几句,看是否与选项的最后一句紧密连接起来。分析与前文是转折或是对比关系。此时要注意在选项中查找表示转折、对比的关联词,同时注意选项中所讲内容是否与前文在同一主题上形成对立、对比关系。
如果第一段的段尾是空白,要认真阅读,看此处是细节还是主题。通常文章第一段要提出文章的主题,如果在段尾提出主题,会用一些信号词如转折词引出来,正确答案中应有这样的特征词。
段尾通常是结论、概括性语句。注意在选项中查找表示结果、结论、总结等的信号词,如therefore, as a result, thus, hence, in short, to sum up, to conclude, in a word等词语,选项中也可发现前文的同义词句。
考点一:规律1:段首设空——段落主题+承上启下
策略1:把握形似, 确定语段标题句
例1.【典题示例】(2016·全国III卷·节选)
· 37
Some people may think that a garden is no more than plants, flowers, patterns and masses of color. Others are concerned about using gardening methods that require less water and fewer fertilizers(肥料). 38 Still others may simply enjoy being outdoors and close to plants. However, there are a number of other reasons that might explain why you want to garden. One of them comes from our earliest years.
·Recall(回忆)your childhood memories
A. Know why you garden
B. Find a good place for your own garden
【解析】本题考查对段落小标题的选择。首先根据下文的另一个小标题· Recall(回忆)your childhood memories(祈使句), 可以将选择范围缩小到A项和B项之间, 再根据段落中的there are a number of other reasons that might explain why you want to garden. One of them comes from our earliest years. 可以发现该段主要是分析从事园艺的原因, 故选 A 。
策略2:根据一致, 确定段落主题句
例2.【典题示例】 (2021·全国乙卷·节选)
36 , if you’re out of your comfort zone or if you’re wandering into somebody’s house for the first time. So the main thing is just to show up and be adventurous, trying different foods and talking to strangers.
A. How do you know the host
B. The first step is to go exploring
C. If you ask the question “How did you get here? ”
D. Be prepared to have awkward conversations with strangers
E. Or turn the conversation into a topic where they have little to say
F. What about that person who has had too much to drink or won’t stop talking
G. He or she is the person who is feeling the weight of that awkwardness the most
【解析】本题考查段落主题句。从本段中的“if you’re out of your comfort zone or if you’re wandering into somebody’s house for the first time”, 及“be adventurous, trying different foods and talking to strangers”可知本段主要谈论了走出了自己的舒适区, 或者第一次走进别人的家里, 敢于冒险, 尝试不同的食物, 和陌生人交谈。选项“B. The first step is to go exploring”符合语境。故选 B 。
策略3:瞻前顾后, 确定段落过渡句
例3.【典题示例】 (2021·全国甲卷·节选)
Swap, Don’t Shop!
You keep hearing about recycling, right? But it doesn’t end with bottles, cans, and paper. Clothing takes a huge amount of natural resources (资源) to make, and buying loads of new clothing (or throwing out old clothing) is not healthy for the environment. So what to do with all those perfectly-good-but-you’re-maybe-a-little-sick-of-them clothes piled on your bedroom floor?
16 . It’s the best way to get rid of your used clothes, score clothes from your friends, and have a party all at the same time.
A. Less people than that
B. Hold a clothing swap
C. If two people are competing
D. Just keep music playing throughout
E. Donate whatever clothes are left over
F. Have everyone put their clothes in the right spots
【解析】本题考查段落过渡句。本题前段尾句问“那么, 该如何处理那些堆在卧室地板上的虽完好但可能有点厌倦的衣服呢? ”, 后句提到“这是扔掉旧衣服、从朋友那里得到衣服并同时开派对的最好方法”, B选项“进行衣物交换”是对前句的回答, 同时引起下文, 故选 B 。
考点二:规律2:段中设空——“七种关系”助力解题
通常考查与前后句子之间的逻辑关系和上下文的衔接。考查要点有: 总分关系、解释关系、例证关系、转折关系、因果关系、递进关系和并列关系。有时会出现下列衔接词汇或短语结构: first, second, then, next, later, soon, so, but, however, additionally, what’s more, that is, namely, in other words, for one thing. . . for another等, 这些词汇和短语结构在文章中起到提示逻辑关系的作用, 是解题时需要重点关注的部分。
策略1:根据总分关系确定答案
例4. 【典题示例】
The friends who introduced me to camping thought that it meant to be a pioneer. 37 We slept in a tent, cooked over an open fire, and walked a long distance to take the shower and use the bathroom. This brief visit with Mother Nature cost me two days off from work, recovering from a bad case of sunburn and the doctor’s bill for my son’s food poisoning.
C. The trip they took me on was a rough one.
F. After the trip, my family became interested in camping.
【解析】本题考查总分关系。根据下文的描述“我们睡在帐篷里、在篝火上做饭、走很远的路去洗澡和上厕所”可知, 这次野营比较艰难, 设空处是总体评价, 后面是详细描述。故选 C 。
策略2:根据解释关系确定答案
例5.【典题示例】 (2021·新高考Ⅰ卷·节选)
In France, quality of life is much more important than efficiency (效率). You can tell this by cafés life. French cafés are always crowded. 40 When do these people work? The French take their 35-hour workweek seriously — so seriously that some labor unions recently struck a deal with a group of companies limiting the number of hours that independent contractors can be on call.
A. Not all the customers are tourists.
B. The quality of life in France is equally excellent.
C. There was a nice kitchen and a comfortable bed.
D. The amazing food is mainly consumed by local farmers.
E. That’s not the only reason the French eat less than we do.
F. Our aim was to see if we could live, in some way, like real Parisians.
G. The food is so delicious that you don’t need much of it to make you happy.
【解析】本题考查解释关系。设空前介绍法国咖啡厅常常很拥挤, 设空处“并非所有的顾客都是游客”符合语境, 空后通过设问“这些人什么时候工作呢? ”, 用回答该问题的方式来解释为什么当地人有时间享受咖啡馆生活。故选 A 。
策略3:根据例证关系确定答案
例6.【典题示例】 (2021·新高考Ⅰ卷·节选)
The place wasn’t entirely authentic, though. Unlike a normal Parisian apartment, the plumbing (水管) worked. 37 Our building even had a tiny lift with a female voice that said, “Ouverture des portes, ” in perfect French. That is the only French phrase I mastered, and it’s a shame I don’t have much use for it.
A. Not all the customers are tourists.
B. The quality of life in France is equally excellent.
C. There was a nice kitchen and a comfortable bed.
D. The amazing food is mainly consumed by local farmers.
E. That’s not the only reason the French eat less than we do.
F. Our aim was to see if we could live, in some way, like real Parisians.
G. The food is so delicious that you don’t need much of it to make you happy.
【解析】本题考查例证关系。本段句首提出观点: “可是, 这个地方并不完全像地道的巴黎”, 接下来要举例说明, 再结合空前一句讲的是“管道正常工作”, 空后一句讲的是“甚至还有小电梯”, 本句内容应该涉及房子的好处“公寓里有不错的厨房和舒适的床”, 故选 C 。
策略4:根据转折关系确定答案
表示转折关系的连接词有: but但是, however/whereas然而, nevertheless仍然, 然而, 不过, nonetheless尽管如此, 依然, 然而, still还; 然而, though可是, 不过, 然而, yet然而, in spite of不顾, 不管, at any rate无论如何, 至少, in any case无论如何, 不管怎样, whoever无论是谁, whatever无论什么, on the contrary正相反, in contrast与此相反, 相比之下, by contrast相反, 相比之下, in comparison比较起来, 比较地, by comparison相比之下, conversely相反(地), otherwise否则; 除此以外, not. . . but不是……而是, as well也等。
例7.【典题示例】 (2021·浙江高考·节选)
“I often send postcards to family and friends.” he says to China Daily, “but you can imagine that after a while, you never receive as many as you send, and you realize that not everyone is into it. 32 ”Seeking other like-minded souls, however, Paulo started looking in a somewhat unlikely place: online. Many would say the Internet is a place for people who have given up on the traditional postal service, but Paulo’s hunch (直觉)paid off.
A. And that’s totally fine.
B. That makes it extra hard to learn and practice it.
C. He likes to think of sending postcards as a family-friendly hobby.
D. Many love to make a connection with someone from across the world.
E. On August 5, the number of postcards exchanged by members topped 31 million.
F. Similarly, if you speak only Chinese, receiving a card in Swedish takes part of the fun away.
G. In short, he loves postcards, and the excitement of getting a hand-written note from someone far away.
【解析】本题考查转折关系。设空处前一句的句意为“过了一段时间你会发现自己收到的明信片没有发出去的多”。设空处后一句的句意为“然而, Paulo没有放弃自己的爱好, 而是采取了网络的方式”根据逻辑判断, 设空处应与其前一句构成转折关系, 意为“那完全不成问题”。故选 A 。
策略5:根据因果关系确定答案
表示因果关系的连词有as a result/consequently结果, thus/therefore因此, so (such). . . that. . . 如此……以至于……等。
例8.【典题示例】 (2021·新高考Ⅰ卷·节选)
My husband and I just spent a week in Paris. 36 So the first thing we did was rent a fantastically expensive sixth-floor apartment the size of a cupboard. It was so tiny that we had to leave our suitcases in the hallway.
A. Not all the customers are tourists.
B. The quality of life in France is equally excellent.
C. There was a nice kitchen and a comfortable bed.
D. The amazing food is mainly consumed by local farmers.
E. That’s not the only reason the French eat less than we do.
F. Our aim was to see if we could live, in some way, like real Parisians.
G. The food is so delicious that you don’t need much of it to make you happy.
【解析】本题考查因果关系。根据空后的句子中的So可知, 该句与设空处是因果关系。F项“我们的目的是想看看我们能否像真正的巴黎人一样生活”是作者和她丈夫在巴黎租住公寓的原因。故选 F 。
策略6:根据递进关系确定答案
表示递进关系的连词有: also也, 而且, further另外(地), furthermore而且, 此外, likewise同样地, 照样地; 也, 又, similarly相似地, 类似地, moreover而且, 再者, 此外, in addition另外, 加之, what’s more更重要的是, too也, 还, either也, neither两者都不, not only. . . but also不但……而且等。
例9.【典题示例】 (2021·浙江高考·节选)
Language is certainly a barrier for many people. For postcrossing to work worldwide, a common communication language is needed so that everyone can understand each other. As cool as it may be to receive a postcard written in Chinese, the concept doesn’t work if one doesn’t understand it. 34 So a common language is required and in postcrossing that’s English since it’s widely spoken.
A. And that’s totally fine.
B. That makes it extra hard to learn and practice it.
C. He likes to think of sending postcards as a family-friendly hobby.
D. Many love to make a connection with someone from across the world.
E. On August 5, the number of postcards exchanged by members topped 31 million.
F. Similarly, if you speak only Chinese, receiving a card in Swedish takes part of the fun away.
G. In short, he loves postcards, and the excitement of getting a hand-written note from someone far away.
【解析】本题考查递进关系。As cool as it may be to receive a postcard written in Chinese, the concept doesn’t work if one doesn’t understand it. “虽然收到一张汉语卡片很酷, 但如果你不懂汉语, 你就看不懂意思”, 而F项Similarly, if you speak only Chinese, receiving a card in Swedish takes part of the fun away. “同样, 如果你只会说中文, 收到一张瑞典语的卡片也会让你失去一部分乐趣”与前句构成递进关系。故选 F 。
策略7:根据并列关系确定答案
例10.【典题示例】 (2021·全国乙卷·节选)
38 What about that person who has had too much to drink or won’t stop talking? If you can’t take their wine away, you should certainly try to take away their soapbox (讲台). If you’re the host, you can ask them to help you in the kitchen with something and just remove them from the situation. 39 .
A. How do you know the host
B. The first step is to go exploring
C. If you ask the question “How did you get here? ”
D. Be prepared to have awkward conversations with strangers
E. Or turn the conversation into a topic where they have little to say
F. What about that person who has had too much to drink or won’t stop talking
G. He or she is the person who is feeling the weight of that awkwardness the most
【解析】本题考查并列关系。空处与空格前的“If you’re the host, you can ask them to help you in the kitchen with something and just remove them from the situation. ”构成并列句中的选择关系, 并与首句中“won’t stop talking”呼应, 故E项(或者把谈话变成一个他们无话可说的话题)符合语境。故选 E 。
考点三:规律3:段尾设空——“总结概括”+“过渡衔接”
策略1:利用主题句或总结句确定答案
例11.【典题示例】 (2021·浙江高考·节选)
You’ve got mail. . . and it’s a postcard
Paulo Magalhaes, a 34-year-old Portuguese computer engineer, loves to open his mailbox and find a brightly colored picture of Rome’s Colosseum. Or Africa’s Victoria Falls. Or China’s Great Wall. 31
A. And that’s totally fine.
B. That makes it extra hard to learn and practice it.
C. He likes to think of sending postcards as a family-friendly hobby.
D. Many love to make a connection with someone from across the world.
E. On August 5, the number of postcards exchanged by members topped 31 million.
F. Similarly, if you speak only Chinese, receiving a card in Swedish takes part of the fun away.
G. In short, he loves postcards, and the excitement of getting a hand-written note from someone far away.
【解析】本题考查段落总结句。前面提到Paulo Magalhaes 喜欢世界各地明信片的内容“罗马圆形大剧场的彩色图片, 或者是非洲维多利亚瀑布, 或者是中国的长城”, 设空处对上文进行总结“总之, 他喜欢明信片……”。故选 G 。
策略2:利用段落过渡句确定答案
例12.【典题示例】
If anyone had told me three years ago that I would be spending most of my weekends camping, I would have laughed heartily. Campers, in my eyes, were people who enjoyed insect bites, ill-cooked meals, and uncomfortable sleeping bags. They had nothing in common with me. 36
The friends who introduced me to camping thought that it meant to be a pioneer. The trip they took me on was a rough one. We slept in a tent, cooked over an open fire, and walked a long distance to take the shower and use the bathroom. This brief visit with Mother Nature cost me two days off from work, recovering from a bad case of sunburn and the doctor’s bill for my son’s food poisoning.
D. I was to learn a lot about camping since then, however.
E. I must say that I have certainly come to enjoy camping.
【解析】本题考查段落过渡句。文章首段是说“如果三年前有人告诉我以后大部分的周末时间都会露营, 我会放声大笑。”而设空处后面讲的是“介绍我去露营的朋友们认为这注定是一次具有开创性的露营。”两段内容上有转折关系, 所以要填一个承上启下的过渡句“然而, 自从那时以来我学到了很多有关露营的知识。”故选 D 。
策略3:利用补充信息句确定答案
例13.【典题示例】
●Don’t share personal information or stories. Professors are not trained nurses, financial aid experts or your best friends. If you are in need of a deadline extension, simply explain the situation to the professor. 39 .
B. Turn to an online instructor for help.
C. If more information is needed, they will ask.
【解析】本题考查补充信息句。本段主要讲的是: 不要把个人信息和经历告诉教授, 如果你需要延长最后期限, 只需要向教授解释处境即可。最后应该补充说明: 如果需要了解更多信息, 他们会询问的。故选 C 。
考点四:规律4:词汇复现法——破解语篇衔接难题
策略1:原词复现法
例14.【典题示例】 (2021·全国乙卷·节选)
And what about that other dinner-party killer: awkward silence? If you’re faced with an awkward silence at a dinner party, the only thing that always gets everyone talking again is to give the host a compliment (赞扬). 40 . Just quickly turn around and say, “This cake is extremely delicious and you have to tell me all about it. ”
A. How do you know the host
B. The first step is to go exploring
C. If you ask the question “How did you get here? ”
D. Be prepared to have awkward conversations with strangers
E. Or turn the conversation into a topic where they have little to say
F. What about that person who has had too much to drink or won’t stop talking
G. He or she is the person who is feeling the weight of that awkwardness the most
【解析】本题考查原词复现。根据段落主题句可知, 本段主要讲面对“other dinner-party killer: awkward silence(宴会杀手: 尴尬的沉默)”我们该怎么办。由“the only thing that always gets everyone talking again is to give the host a compliment”和G选项“He or she is the person who is feeling the weight of that awkwardness the most(他或她是最能感受到这种尴尬的人)”中的“He or she(指代host)”及“awkwardness(原词复现)”可知G项符合语境。故选 G 。
策略2:代词复现法
it可指代单数名词、不可数名词或整个句子; they或them指代复数名词; one指代单数可数名词; that指代不可数名词或句子; this指代单数名词或句子; these或those指代前句的复数名词。还有反身代词、指示代词、关系代词等。
例15.【典题示例】 (2021·全国乙卷·节选)
People love to talk about themselves. If you can start the conversation with a question other than “What do you do for a living? ”, you’ll be able to get a lot more interesting conversation out of whomever it is you’re talking to. 37 , it can bring in “I have this old, broken-down vehicle” or “I rode the bus with these crazy people who were laughing at silly jokes in the back. ” It just opens up conversation.
A. How do you know the host
B. The first step is to go exploring
C. If you ask the question “How did you get here? ”
D. Be prepared to have awkward conversations with strangers
E. Or turn the conversation into a topic where they have little to say
F. What about that person who has had too much to drink or won’t stop talking
G. He or she is the person who is feeling the weight of that awkwardness the most
【解析】本题考查代词复现。从此空后的标点符号可推知此空应该填入一个从句。再根据后面句子it can bring in “I have this old, broken-down vehicle” or “I rode the bus with these crazy people who were laughing at silly jokes in the back. ” (它可以带来“我有一辆旧的, 坏了的车”或者“我和这些疯狂的人一起坐在公共汽车上, 他们在后面笑着愚蠢的笑话”的回答)中的it代指前面提出的问题, 可知C. If you ask the question “How did you get here? ”(如果你问“你怎么来的? ”)符合语境。故选 C 。
策略3:派生复现法
例16.【典题示例】
40 While the sun’s rays can age and harm our skin, they also give us beneficial Vitamin D. To make sure you get enough Vitamin D — but still protect your skin — put on sunscreen right as you head outside. It takes sunscreen about fifteen minutes to start working, and that’s plenty of time for your skin to absorb a day’s worth of Vitamin D.
A. Fresh air cleans our lungs.
B. So what are you waiting for?
C. Being in nature refreshes us.
D. Another side benefit of getting fresh air is sunlight.
E. But is fresh air really as good for you as your mother always said?
F. Just as importantly, we tend to associate fresh air with health care.
G. All across the country, recovery centers have begun building Healing Gardens.
【解析】本题考查派生复现。下文中的“beneficial”与 D 项中的“benefit”属于同根词, 属于派生词重复信息。
策略4:同义复现法
例17.【典题示例】 (2021·新高考Ⅰ卷·节选)
Parisians are different from you and me. They never look lazy or untidy. As someone noted in this paper a couple of weeks ago, they eat great food and never gain weight. 38 French strawberries do not taste like cardboard. Instead, they explode in your mouth like little flavor bombs.
A. Not all the customers are tourists.
B. The quality of life in France is equally excellent.
C. There was a nice kitchen and a comfortable bed.
D. The amazing food is mainly consumed by local farmers.
E. That’s not the only reason the French eat less than we do.
F. Our aim was to see if we could live, in some way, like real Parisians.
G. The food is so delicious that you don’t need much of it to make you happy.
【解析】本题考查同义复现。G项中的delicious与设空前的great形成同义词复现关系, 而且空后又具体例证了巴黎人吃的食物很美味。故选 G 。
策略5:反义复现法
例18.【典题示例】 (2021·全国甲卷·节选)
·Invite 5—10 people so you have a nice selection. 17 , and there may not be enough things to choose from; more than that, and it becomes uncontrollable.
A. Less people than that
B. Hold a clothing swap
C. If two people are competing
D. Just keep music playing throughout
E. Donate whatever clothes are left over
F. Have everyone put their clothes in the right spots
G. Tell everyone to bring clean clothes in good condition
【解析】 本题考查反义复现。本题要求选择一个半句, 与下文的“more than that. . . ”形成对比, 要有less than that, less与more构成反义词, 句意: 人比这少, 可能没有足够的东西可供选择; 人比这多, 它变得无法控制。其中, 选项A中的that指代前文的5—10 people, 故选 A 。
(2023·浙江卷)With gas prices rising and airport security lines snaking longer than ever, why not book your next domestic vacation on a train? Compared to other alternatives, it’s comfortable and relaxing. Here is some advice on how to make a trip by rail as pleasant as possible.
Plan ahead. Most long-distance trains, especially the sleeping car accommodations, sell out very quickly. 1 But no matter when you travel, it’s a good idea to make your reservations at least 90 days in advance.
Use a travel agent. Consider turning your travel plan over to a travel agent and letting him double-check all the details, make suggestions, and then handle the actual reservations. A good one can sometimes find you discounted tickets. 2 Then you won’t have to walk through several cars on a moving train three times a day for your meals.
Bring a blanket. When you’re riding on trains, you won’t be provided with a blanket for free, even if your trip is an overnight one. 3 In the summer in particular, the air conditioning can make them quite cold.
Arrive early. Most trains operate just once a day and some run only three times a week, so missing yours can be a disaster. 4 Note: The times listed on the schedules are departure times, not arrival times.
Have fun. 5 Read a book, knit, do a crossword puzzle, or simply watch the world unfold outside the window. To calculate your speed as you do, divide 3,600(the number of seconds in an hour)by the number of seconds it takes you to travel one mile(the distance between two mileposts). If it takes the train 53 seconds to travel one mile, you’re going 67.92 mph.
A.Train trips aren’t for impatient types.
B.You’ll have views from both sides of the train.
C.The temperature on rail cars is often hard to control.
D.That’s particularly true during busy summer months.
E.You might have to wait longer than 24 hours to catch the next one.
F.Chances are the cost will be a lot less than the cost of one bedroom.
G.He may also book you in a sleeping car that’s right next to the diner.
【答案】1.D 2.G 3.C 4.E 5.A
【导语】本文是说明文。文章讲述一些关于如何使坐火车旅行尽可能愉快的建议。
1.根据上文“Plan ahead. Most long-distance trains, especially the sleeping car accommodations, sell out very quickly.(提前计划。大多数长途火车,尤其是卧铺,很快就卖光了。)”以及下文“But no matter when you travel, it’s a good idea to make your reservations at least 90 days in advance. (但无论你什么时候去旅行,最好至少提前90天预订。)”可知,大多数长途火车的卧铺很容易被定完,所以要提前安排预定,D项“在繁忙的夏季尤其如此。”符合语境,D项中“busy summer months”与前后文呼应,说明忙碌的夏季尤其需要提前计划。故选D项。
2.根据上文“A good one can sometimes find you discounted tickets. (一个好的旅行社有时可以帮你找到打折的票。)”以及下文“Then you won’t have to walk through several cars on a moving train three times a day for your meals. (这样你就不必为了吃饭而每天三次在行驶的火车上穿过几节车厢了。)”可知,好的旅行社帮你预定,不仅可以找到打折的票,还可以节省从卧铺到餐车的距离,G项中“book you in a sleeping car that’s right next to the diner”与前后文对应,因此推断G项“他可能还会给你预订餐厅旁边的卧铺车厢。”符合语境。故选G项。
3.根据上文“When you’re riding on trains, you won’t be provided with a blanket for free, even if your trip is an overnight one.(当你乘坐火车时,你不会免费获得一条毯子,即使你的旅行是过夜的。)”以及下文“In the summer in particular, the air conditioning can make them quite cold. (特别是在夏天,空调会让他们很冷。)”可知,这里提到了车厢内温度的问题,提醒乘客最好自备毛毯,C项中“The temperature on rail cars”与前后文对应,因此推断C项“列车上的温度通常很难控制。”符合语境。故选C项。
4.根据上文“Most trains operate just once a day and some run only three times a week, so missing yours can be a disaster.(大多数火车每天只开一趟,有些火车一周只开三趟,所以错过你的火车可能是一场灾难。)”以及下文“Note: The times listed on the schedules are departure times, not arrival times. (注意:时刻表上列出的时间是出发时间,不是到达时间。)”可知,本段提醒要提前安排时间,错过时间是很麻烦的事情,E项中“You might have to wait longer”与前后文对应,说明错过火车导致的结果,因此推断E项“你可能要等上超过24小时才能赶上下一班。”符合语境。故选E项。
5.根据上文“Have fun.(玩得开心)”以及下文“To calculate your speed as you do, divide 3,600(the number of seconds in an hour)by the number of seconds it takes you to travel one mile(the distance between two mileposts).”(要计算你的速度,用3600(一小时的秒数)除以你走一英里(两个里程碑之间的距离)所花费的秒数。)”可知,本段讲述如何度过乘车时间,A项中讲到火车旅行不适合没有耐心的人与后文要计算时间,用不同的方式打发时间对应,符合语境。故选A项。
(2022·浙江卷)I have a drawer full of letters to Santa. Each year my children would write up their Christmas wish lists. They were polite requests for the latest game or toy. As the children got older, they would give Santa some hints(提示)on where to buy their presents. 6
Those letters taught my children a valuable lesson about writing: It has a purpose. Sometimes our purpose is to achieve something;other times it may be to entertain, inform, or persuade. 7 And when writing doesn’t seem to have any purpose or get any kind of meaningful response, then it can be hard to get excited about doing it.
Christmas is a great time of year for children to communicate with others through writing. When children write for real audiences and real purposes, they can learn to choose their words accordingly. 8 You write “Dear Santa” because you don’t know him personally and you want to show him respect.
9 Texting, online messaging, live chats while playing video games all mean that they are constantly producing written messages. However, because they are usually writing to family and friends, they use informal language most of the time.
There is nothing wrong with this kind of writing. It suits the audience and the purpose and gets the job done. 10 This type of writing won’t be rewarded by the school examiner, nor by a future employer or a potential client. The very best communicators are those who know how to adjust their language to match their audience.
A.It isn’t that these young people can’t write.
B.But it is always purposeful-or at least it should be.
C.The age of pen-and-paper letter writing may have passed.
D.As a result, each year they received something they wanted.
E.You write “Hi Nanna and Pop” because you are close to them.
F.As technology develops, young people are writing more than they ever have.
G.But if this is the only kind of writing young people do, it will cause problems.
【答案】6.D 7.B 8.E 9.F 10.G
【导语】本文是一篇议论文。作者通过讲述孩子们通过给圣诞老人写信暗示得到自己心仪的礼物,从而论证观点:人们写作都是带有某种目的的。
6.根据空前“As the children got older, they would give Santa some hints(提示)on where to buy their presents. (随着孩子们逐渐长大,他们会给圣诞老人一些提示,告诉他去哪里买礼物。)”可知,孩子们给圣诞老人提示去哪买礼物。结合选项可知,D项“As a result, each year they received something they wanted. (结果,他们每年都会收到他们想要的东西。)”为孩子们提示的结果:收到心仪的礼物。前后为明显的因果关系。故选D项。
7.根据空前“Sometimes our purpose is to achieve something;other times t may be to entertain, inform, or persuade. (有时我们的目的是为了获得东西,有时可能是为了娱乐、告知或说服。)”可知,我们写作都是带着目的的。结合选项B“But it is always purposeful-or at least it should be. (但它总是有目的的——或者至少应该是这样。)”可知,前后语意一致,说明写作是带有目的的。故选B项。
8.根据空前“When children write for real audiences and real purposes, they can learn to choose their words accordingly. (当孩子们为真正的读者和真正的目的写作时,他们就能学会相应地选择用词。)”以及空后“You write “Dear Santa” because you don’t know him personally and you want to show him respect. (你写“亲爱的圣诞老人”是因为你不认识他,你想表达对他的尊重。)”可知,空后句和空前句之间是“理论——实践”的关系,由此可推知,空处也应为具体的实践。结合选项E“You write “Hi Nanna and Pop” because you are close to them. (你写“嗨,奶奶和爸爸”,因为你和他们很亲近。)”可知,符合这一逻辑。而且和空后结构一致。故选E项。
9.根据空后“Texting, online messaging, live chats while playing video games all mean that they are constantly producing written messages. (在玩电子游戏时发短信、在线消息、实时聊天都意味着他们在不断地产生书面信息。 )”可知,科技的发展让人们的写作变得更普遍。结合选项F“As technology develops, young people are writing more than they ever have. (随着科技的发展,年轻人写的东西比以前更多了。)”可知,前后语意一致,符合语境。故选F项。
10.根据空前“There is nothing wrong with this kind of writing. It suits the audience and the purpose and gets the job done. (这种写作方式并没有错。它迎合了观众和目的,完成了任务。)”可知,作者在评价这种科技影响下的写作方式。结合选项G“But if this is the only kind of writing young people do, it will cause problems. (但如果这是年轻人唯一的写作方式,那就会造成问题。)”可知,前后语意一致,从正反两方面评价科技带来的写作。故选G项。
(2022·北京卷)Health and fitness help a person live a good and healthy life. Often due to various pressures, we tend to ignore our health. 11 It is the fitness level of our body that helps us fight these diseases.
12 We need to be fit to have a healthy body. Similarly, if we are healthy we shall naturally be attracted towards maintaining the fitness of our body. Health is the state of our body at a given time. We may not have any disease but still have a weak body, which is ready to be targeted by viruses. 13 This does not definitely mean that we are not healthy. It means the fitness level is not in accordance with our age and the climatic conditions we live in.
It is important for everyone to devote some time to health and fitness. 14 For instance, we must exercise daily regardless of our age and working style. There are different levels of exercises for different age groups and we must do them according to our own health and age.
Additionally, it is important to relax our body. We should have at least six to eight hours of sleep every day. It helps in improving our immune (免疫) system and protects us against diseases. 15 This, in turn, gives us new goals of health and fitness.
A.Fitness levels decide the quality of life.
B.Health and fitness are interrelated to each other.
C.It also helps in keeping us calm and relaxes our mind.
D.For instance, we may have a tendency to catch a cold easily.
E.If we keep our body fit, we can enjoy life in a better manner.
F.There are some activities which everyone should do in our life.
G.This makes our body suffer and we will catch other diseases.
【答案】11.G 12.B 13.D 14.F 15.C
【导语】这是一篇说明文。文章主要讲的是健康和健身之间密不可分的关系以及我们应该通过哪些健身的方式来让自己有一个健康的身体。
11.根据空前“Health and fitness help a person live a good and healthy life. Often due to various pressures, we tend to ignore our health.(健康和健身帮助一个人过上良好和健康的生活。由于各种各样的压力,我们往往会忽视自己的健康。)”可知因为各种压力,我们的健康容易被忽视,根据空后“It is the fitness level of our body that helps us fight these diseases.(正是我们身体的健康水平帮助我们对抗这些疾病。)”可知身体的健康可以让我们应对各种疾病,空处承上启下,所以空处应该讲忽视健康对我们的身体及生活的影响。G项“This makes our body suffer and we will catch other diseases.(这使我们的身体遭受痛苦,而且我们会感染其他疾病。)”承接上文,引出下文,而且G项中的other diseases与空后的these diseases相互照应,符合上下文语境。故选G项。
12.根据空后“We need to be fit to have a healthy body. Similarly, if we are healthy we shall naturally be attracted towards maintaining the fitness of our body.(为了拥有一个健康的身体我们需要健康。同样,如果我们是健康的,我们自然会被保持健康的身体所吸引。)”可知健康的身体与健身是密不可分的,空处位于句首,应是本段的主旨句,B项“Health and fitness are interrelated to each other.(健康和健身是相互关联的。)”概括全段的主要内容,符合上下文语境。故选B项。
13.根据空前“Health is the state of our body at a given time. We may not have any disease but still have a weak body, which is ready to be targeted by viruses.(健康是在特定时间内我们身体的状态。我们可能没有任何疾病,但身体仍然虚弱,随时会被病毒攻击。)”可知我们的身体虽然没有生病,但也很虚弱,随时会生病,根据空后“This does not definitely mean that we are not healthy.(这并不一定意味着我们不健康。)”可知生病并不一定表明我们是不健康的。空处承上启下,所以空处应该举例说明我们的身体在虚弱的情况下会生病这样一种状况,D项“For instance, we may have a tendency to catch a cold easily.(例如,我们可能很容易感冒。)”举例说明我们的身体会在虚弱的情况下生病,承接上文,引出下文,而且空后的This指代D项的we may have a tendency to catch a cold easily这种情况,符合上下文语境。故选D项。
14.根据空前“It is important for everyone to devote some time to health and fitness.(对每个人来说,花些时间在健康和健身方面是很重要的。)”可知我们应该花时间去健身,根据空后“For instance, we must exercise daily regardless of our age and working style.(例如,我们必须每天锻炼,不管我们的年龄和工作方式。)”可知我们应该每天坚持锻炼,空处承上启下,所以空处应该讲的是我们应该通过哪些活动来进行锻炼,F项“There are some activities which everyone should do in our life.(在我们的生活中有一些活动是每个人都应该做的。)”承接上文,引出下文,符合上下文语境。故选F项。
15.根据空前“We should have at least six to eight hours of sleep every day. It helps in improving our immune (免疫) system and protects us against diseases.(我们每天至少应该有6到8个小时的睡眠。它有助于改善我们的免疫系统,保护我们抵抗疾病。)”可知我们应该保障充足的睡眠,根据空后“This, in turn, gives us new goals of health and fitness.(这反过来又给了我们健康和健身的新目标。)”可知充足的睡眠会对我们的健康和健身目标很有好处,空处承上启下,所以空处应该继续讲充足的睡眠的好处,C项“It also helps in keeping us calm and relaxes our mind.(它也帮助我们保持冷静和放松我们的大脑。)”进一步讲了充足的睡眠对于我们的好处,承接上文,引出下文,符合上下文语境。故选C项。
(2022·全国卷)Writing an essay is a difficult process for most people. However, the process can be made easier if you learn to practice three simple techniques.
16 When you are first trying to think of ideas for an essay, put your pen to your paper and write nonstop for ten or fifteen minutes without letting your pen leave the paper. Stay loose and free. 17 Don’t worry about grammar or spelling. Even though this technique won’t work for everyone, it helps many people get a good store of ideas to draw on.
The next technique is to write your draft rapidly without worrying about being perfect. 18 Yet, by learning to live with imperfection, you will save yourself headaches and a wastepaper basket full of crumpled (弄皱) paper. Think of your first draft as a path cut out of the jungle—as part of an exploration, not as a complete highway.
The third technique is to try printing out a triple—spaced (三倍行距) copy to allow space for revision. 19 As a result, these writers never get in the habit of crossing out chunks (大块) of their draft and writing revisions in the blank space. After you have revised your draft until it is too messy to work from anymore, you can enter your changes into your word processor. 20 The resulting blank space invites you to revise.
A.Make sure your handwriting is neat.
B.Let your pen follow the waves of thought.
C.The second draft of the essay should be better.
D.First of all, learn the technique of nonstop writing.
E.Too many writers try to get their drafts right the first time.
F.Many beginning writers don’t leave enough space to revise.
G.Then you can print out a fresh draft, again setting your text on triple-space.
【答案】16.D 17.B 18.E 19.F 20.G
【导语】本文是一篇说明文,主要讲的是写文章的技巧。
16.空格处是本段的主题句,由空后的“When you are first trying to think of ideas for an essay, put your pen to your paper and write nonstop for ten or fifteen minutes without letting your pen leave the paper.(当你第一次想写一篇文章的时候,把笔放在纸上,不间断地写10到15分钟,不要让笔离开纸。)”可知,本段主要讲的是要学会不间断地写,D选项“First of all, learn the technique of nonstop writing.(首先,学习不间断写作的技巧。)”概括了本段的主要内容,可作为主题句,故选D。
17.空前说“Stay loose and free.(保持宽松和自由。)”,空后说“Don’t worry about grammar or spelling.(不要担心语法和拼写。)”,因此空格处应说按心里想的写,自由发挥,B选项“Let your pen follow the waves of thought.(让你的笔跟随思想的波浪。)”说明了按自己的思路和想法来写,因此承上启下,符合语境,故选B。
18.空前说“The next technique is to write your draft rapidly without worrying about being perfect.(下一个技巧是快速写草稿,不要担心是否完美。)”,空后说“Yet, by learning to live with imperfection, you will save yourself headaches and a wastepaper basket full of crumpled (弄皱) paper.(然而,通过学习与不完美共存,你将避免自己的头痛和一个装满皱巴巴的废纸篓。)”,E选项“Too many writers try to get their drafts right the first time.(太多的作家试图在第一次就把草稿写好。)”中的“get their drafts”和上文的“write your draft”相呼应,说明了有很多人想一次就写好,这是不合理的,要学会允许不完美的存在,因此E选项承上启下,符合语境,故选E。
19.空前说“The third technique is to try printing out a triple—spaced (三倍行距) copy to allow space for revision.(第三种方法是打印出三倍行距的副本,以便有修改的空间。)”,F选项“Many beginning writers don’t leave enough space to revise.(许多初来乍到的作者没有留出足够的修改空间。)”中的“revise”和前面的“revision”一致,指出了新手作者的常见做法,且其中的“Many beginning writers”和后文的“these writers”相互呼应,因此F选项承上启下,符合语境,故选F。
20.空前说“After you have revised your draft until it is too messy to work from anymore, you can enter your changes into your word processor.(当你修改你的草稿,直到它太乱以至于无法继续工作,你可以把你的修改输入到你的文字处理器中。)”,空后说“The resulting blank space invites you to revise.(由此产生的空白允许您修改。)”,因此空格处应说输入到文字处理器后应该做什么,G选项“Then you can print out a fresh draft, again setting your text on triple-space.(然后你可以打印一份新的草稿,同样将文本设置为三倍行距。)”说的是输入到你的文字处理器后的做法,其中的“triple-space”和后文的“The resulting blank space”相呼应,因此G选项承上启下,符合语境,故选G。
(2022·全国甲卷)Fitness Magazine recently ran an article titled “Five Reasons to Thank Your Workout Partner.” One reason was: “You’ll actually show up if you know someone is waiting for you at the gym, ” while another read: “ 21 ” With a workout partner, you will increase your training effort as there is a subtle (微妙) competition.
So, how do you find a workout partner?
First of all, decide what you want from that person. 22 Or do you just want to be physically fit, able to move with strength and flexibility? Think about the exercises you would like to do with your workout partner.
You might think about posting what you are looking for on social media, but it probably won’t result in a useful response. 23 If you plan on working out in a gym, that person must belong to the same gym.
My partner posted her request on the notice board of a local park. Her notice included what kind of training she wanted to do, how many days a week and how many hours she wanted to spend on each session, and her age. It also listed her favorite sports and activities, and provided her phone number. 24
You and your partner will probably have different skills. 25 Over time, both of you will benefit—your partner will be able to lift more weights and you will become more physically fit. The core (核心) of your relationship is that you will always be there to help each other.
A.Your first meeting may be a little awkward.
B.A workout partner usually needs to live close by.
C.You’ll work harder if you train with someone else.
D.Do you want to be a better athlete in your favorite sport?
E.How can you write a good “seeking training partner” notice?
F.Just accept your differences and learn to work with each other.
G.Any notice for a training partner should include such information.
【答案】21.C 22.D 23.B 24.G 25.F
【导语】本文是一篇说明文。文章主要介绍了如何找到一个一起锻炼的伙伴。
21.根据前文“Fitness Magazine recently ran an article titled “Five Reasons to Thank Your Workout Partner.” One reason was: “You’ll actually show up if you know someone is waiting for you at the gym,”(《健身杂志》最近刊登了一篇题为《感谢健身伙伴的五个理由》的文章。一个理由是:“如果你知道有人在健身房等你,你就会去锻炼。”)”以及后文“With a workout partner, you will increase your training effort as there is a subtle (微妙) competition. (有一个锻炼伙伴,你将会努力训练,因为你们之间有一个微妙的竞争)”可知,空处陈述另一个和别人一起锻炼的理由,故选项应与后文是顺承关系,选项C中的“train with someone else”与后文的“With a workout partner”相对应,选项C“You’ll work harder if you train with someone else.(如果你和别人一起训练,你会更努力)”符合语意。故选C项。
22.根据前文“First of all, decide what you want from that person. (首先,决定你想从那个人身上得到什么)”和后文“Or do you just want to be physically fit, able to move with strength and flexibility?(或者你只是想要身体健康,能够移动的力量和灵活性?)”可知,这里是一个问句,反问自己结伴锻炼的目的,故空处与后文是选择关系,你要知道你锻炼是为了什么。所以选项D“Do you want to be a better athlete in your favorite sport? (你想在你最喜欢的运动项目上成为更好的运动员吗?)”与后文在语意上构成选择关系。故选D项。
23.根据前文“You might think about posting what you are looking for on social media, but it probably won't result in a useful response. (你可能会考虑在社交媒体上发布你想要的东西,但可能不会得到有用的回应)”和后文“If you plan on working out in a gym, that person must belong to the same gym.(如果你打算在健身房锻炼,那个人一定是同一个健身房的)”可知,寻找的锻炼伙伴要具有便利性的特点。选项B中的“live close by”与后文的“belong to the same gym”相对应,选项B“A workout partner usually needs to live close by. (锻炼伙伴通常需要住在附近)”与下文是顺承关系。故选B项。
24.根据前文“My partner posted her request on the notice board of a local park. Her notice included what kind of training she wanted to do, how many days a week and how many hours she wanted to spend on each session, and her age. It also listed her favorite sports and activities, and provided her phone number. (我的搭档把她的要求贴在了当地公园的布告栏上。她的注意事项包括她想要做什么样的锻炼,每周多少天,每次培训要花多少小时,以及她的年龄。它还列出了她最喜欢的运动和活动,并提供了她的电话号码)”可知,本段作者以自己的锻炼伙伴为例,说明寻找锻炼伙伴布告所要包括的信息。所以选项G“Any notice for a training partner should include such information. (任何锻炼伙伴的布告都应包括这些信息)”是对上文内容的总结,符合语意。故选G项。
25.根据前文“You and your partner will probably have different skills. (你和你的伴侣可能有不同的技能)”和后文“Over time, both of you will benefit—your partner will be able to lift more weights and you will become more physically fit. The core (核心) of your relationship is that you will always be there to help each other. (久而久之,你们双方都会受益—你的伴侣会举起更多的重量,你也会变得更健康。你们关系的核心是你们永远在一起互相帮助)”可知,要学会求同存异,一起合作,共同提高。选项F中的“differences”对应前文的“different skills”,选项中的“work with each other”对应后文的“be there to help each other”,故选项F“Just accept your differences and learn to work with each other. (接受你们的不同,学会彼此合作)”起到承上启下的作用,符合语意。故选F项。
(2022·全国乙卷)Friendship needs care and attention to keep it in good health. Here are five ways to sustain (保持) long-distance friendships.
·Set a regular date
Long-lasting friendships share the characteristic that both sides equally contact (联系) and share with one another. With busy schedules, squeezing in phone calls can be a challenge. 26 .
·More isn’t always merrier
Make sure you have communicated with your friend about how frequently each of you wants to be contacted and what method works best for you both. 27 . There are alternatives to constant written communication, such as leaving voice messages or having a group chat.
·Practise empathy (共情)
28 . The friend who is remaining needs to be sensitive to all the additional time demands placed on the friend who has moved. The one in the new environment should be sympathetic to the fact that your friend may feel abandoned.
· 29
Anniversaries and birthdays carry even more weight in long-distance friendships. Although technology might make day-to-day communication possible, extra effort goes a long way on special days. Simply keeping a diary that keeps track of friends’ birthdays and other important dates will make sure nothing slips by you.
·Don’t rely on technology alone
30 , but long-distance friendships — even close ones — may require more conscious effort to sustain. Try to seek out chances to renew friendships. How to do it? Just spend face-to-face time together whenever possible.
A.Remember important dates
B.Compensate by writing letters
C.It is also helpful for you to be a friendship keeper
D.Try to find a time that works for both of you and stick to it
E.Friends need to talk about their preferred methods of communication
F.It is easy to have a sense of connectedness through social media
G.You may be the friend who left or the one who was left behind
【答案】26.D 27.E 28.G 29.A 30.F
【导语】本文是一篇应用文,介绍了五种维系异地友谊的方法。
26.根据上文“With busy schedules, squeezing in phone calls can be a challenge.”(平日繁忙,很难抽出时间打电话)讲的是双方都很忙碌,很难有时间给对方打电话,D项“尽量找个双方都有空的时间去打电话,并坚持下去” 给出了解决没时间打电话这个问题的方法,符合题意。故选D项。
27.根据上文“Make sure you have communicated with your friend about how frequently each of you wants to be contacted and what method works best for you both.”(确保你已经和你的朋友沟通过,了解你们想要联系的频率,以及哪种方法对你们双方都最有效)提到异地朋友之间要商量沟通方式,E项“朋友需要谈论他们喜欢的交流方式”承接上文,进一步提出对交流的方法的沟通,下文“There are alternatives to constant written communication, such as leaving voice messages or having a group chat.”(除了持续的文字交流,还有其他选择,比如留下语音信息或进行群聊)对E项中的“methods of communication”进行了举例说明,上下文语意连贯。故选E项。
28.根据下文“The friend who is remaining”(留下来的朋友)和“The one in the new environment”(在新环境中的那个)提到朋友的两个不同处境,G项“你可能是朋友中离开的那一方,也可能是被留下的那一方”指出了异地友谊中分为离开的一方和留下的一方,其中“the friend who left”和“the one who was left behind”分别对应下文“The one in the new environment”和“The friend who is remaining”,所以G项符合题意。故选G项。
29.分析文章结构可知,设空处的内容是维系异地友谊的第四个方法,是第五段的小标题。下文“Anniversaries and birthdays carry even more weight in long-distance friendships.”(周年纪念日和生日对于异地友谊而言是非常重要的)讲的是诸如周年纪念日和生日等重要的日子对于维系异地友谊是非常重要的,由此推知,这段对应的维系异地友谊的方法是A项“Remember important dates”(记得重要的日子),所以A项符合题意。故选A项。
30.设空处所在句子的后半句“but long-distance friendships — even close ones — may require more conscious effort to sustain.”(但是异地友谊——甚至是关系亲密的友谊——可能需要更加自觉地去维系)讲的是我们要更加自觉地维系异地友谊,其中“but”说明后半句与设空处形成转折,而F项“朋友之间很容易通过社交媒体产生一种联结感”讲的是可以通过社交媒体这种方式很容易与朋友产生联结,与后半句“require more conscious effort to sustain”形成转折,而且其中的“social media”呼应了该段的小标题“Don’t rely on technology alone”(不要仅仅依赖技术)中的“technology”。故选F项。
(2022·浙江卷)I have the same 24 hours in a day as you do, but I have made specific choice that allow me to make the most of every day and still feel happy and relaxed. 31
Pick the most important.
32 Focus on spending time that for you is fun and productive. I chose the life of an adviser because I like to work with companies, but don't want the life of a big company CEO. My choices are based on the lifestyle I want.
Combine your activities.
Many people go crazy trying to figure out how to spend time with friends, family, work, play, etc. 33 Find ways to enjoy them in a combined manner. Build your social life around people in your work environment. Find people in your company who share common interests and develop your career (职业) around the people and activities you love.
34
You would think learning takes more time from you, but actually there are always new ways of doing things that can save you time on daily tasks, freeing you up for the most important. Always be looking for a new way to gain back an hour here or there.
Lighten up.
The world won't come to an end in most cases just because you left a few things undone. Celebrate progress and keep refining (改进) toward a happy productive existence. 35 Every completion is a small victory that adds up in a big way.
A.Speed up.
B.Be an active learner.
C.Stop trying to balance time between them all.
D.Make choices about what is meaningful in your life.
E.The things you do well usually give you greater joy.
F.Perhaps these tips will help you make the most of your time.
G.This is why making lists is important in any productivity handbook.
【答案】31.F 32.D 33.C 34.B 35.G
【分析】本文是说明文。作者给出了既可以充分利用时间又可以快乐放松的有效建议。
31.上文“I have the same 24 hours in a day as you do, but 1 have made specific choice that allow me to make the most of every day and still feel happy and relaxed.(我和你一样,每天都有24小时,但我做了具体的选择,让我充分利用每一天,仍然感到快乐和放松)”说明作者做出选择,充分利用每一天,但仍旧感到快乐和轻松,根据下文段落小标题可知,下文就如何充分利用每一天给出了建议,因此空格处应是承上启下,F项中的“help you make the most of your time”与上文“to make the most of every day”一致,“tips”引出下文的建议,因此F项“也许这些建议会帮助你充分利用你的时间”符合语境,承上启下。故选F。
32.根据段落标题“Pick the most important.”可知,本段建议挑选最重要的,下文“Focus on spending time that for you is fun and productive.(把时间花在那些对你来说有趣和富有成效的事情上)”说明要挑选一些有趣的和富有成效的事情去做,D项中的“what is meaningful in your life”与标题中的“the most important”一致,下文是对“Make choices”具体解释。因此推断D项“选择你生活中有意义的东西”符合语境。故选D。
33.上文“Many people go crazy trying to figure out how to spend time with friends, family, work, play, etc.(许多人疯狂地试图弄清楚如何在朋友,家庭,工作,娱乐等方面度过时间)”说明许多人想要弄清楚在生活中如何分配好时间,下文“Find ways to enjoy them in a combined manner.(找到一种结合的方式来享受它们)”说明可以把事情组合在一起享受,因此推断空格处与上文是转折关系,说明不要试图均衡时间,C项“不要试图在它们之间平衡时间”符合语境。故选C。
34.空格处为段落小标题。根据下文“You would think learning takes more time from you, but actually there are always new ways of doing things that can save you time on daily tasks, freeing you up for the most important. Always be looking for a new way to gain back an hour here or there. Always be looking for a new way to gain back an hour here or there. (你可能会认为学习需要花费了你更多的时间,但实际上总有一些新的方法可以为你节省出做日常事务的时间,为你腾出时间去做最重要的事情。寻找在这里或者那里赢回一个小时的新方法)”可推断,本段讲述学习虽然花费很多时间,但总是能有一些方法为你节省时间做其他事情,因此要做有效的学习者。因此推断B项“做有效的学习者”为段落标题,故选B。
35.下文“Every completion is a small victory that adds up in a big way.(每一次的完成都是一个小的胜利,累积起来就是一个大的胜利)”说明事情要一件一件去做,G项中的“making lists”与之呼应,因此推断G项“这就是为什么列清单在任何生产手册中都很重要的原因”符合语境,this指代上文“The world won't come to an end in most cases just because you left a few things undone. Celebrate progress and keep refining (改进) toward a happy productive existence.(在大多数情况下,世界不会因为你没做完几件事而走向末日。庆祝进步,不断改进走向一个快乐而富有成效的存在)”解释了列出清单一件一件完成任务的原因。故选G。
(2021·北京卷)Music has long been considered to be an enjoyable pastime for many people. 36 The mental health benefits from music can't be argued.Music could also be helping you with many other health problems behind the scenes.
37 However,for the same reason,music can be very beneficial if one is in pain.By distracting (分心) the mind from the pain,music,people say,can lower stress and anxiety levels.This,of course,can lead to less pain.
Many people enjoy relaxing music in the evening prior to going to bed. 38 While the validity of the idea is still being assessed,the lowered stress can even be tied back to blood pressure.Similarly, according to researchers,listening to just 30 minutes of soft music every day may help with healthy blood sugar levels, through the lowering of stress and anxiety.
When it comes to heart health,there is speculation (推测) that it's not the style of music, but rather the tempo that makes it so good for your heart health.In one European study,participants listened to music as the researchers monitored their heart rates and blood pressure. 39 On the other hand,when the music slowed,the participants' stress and anxiety levels became lower and the effects on heart rates appeared to follow suit.
40 But there is a whole range of other health issues that turning up the radio could be beneficial for,which is what makes music so valuable.
A.This feeling can also result in many other health problems.
B.Some experts say that music can be harmful if it is too loud.
C.This idea is a little off-the-wall but still has scientific backing.
D.They say it can play a big role in calming the brain enough to sleep.
E.The implications of music on overall well-being are really impressive.
F.It is also highly popular due to the individualized effects on stress and anxiety.
G.Interestingly,the more cheerful the music was,the faster their heart rates were.
【答案】36.F 37.B 38.D 39.G 40.E
【分析】本文是一篇说明文,主要讲的是音乐对身体的好处。
36.空格后说“The mental health benefits from music can't be argued”(音乐对心理健康的益处是毋庸置疑的),F选项It is also highly popular due to the individualized effects on stress and anxiety中的stress and anxiety照应了mental health benefits,因此F选项切合题意,故选F。
37.空格后说“However,for the same reason,music can be very beneficial if one is in pain”(然而,出于同样的原因,当一个人处于痛苦中时,音乐是非常有益的),However表转折,因此空格处为对音乐的负面评价,B选项Some experts say that music can be harmful if it is too loud中的harmful就是负面评价,因此B选项切合题意,故选B。
38.空格前说“Many people enjoy relaxing music in the evening prior to going to bed”(许多人喜欢在晚上睡觉前听些轻松的音乐),D选项They say it can play a big role in calming the brain enough to sleep中的sleep和going to bed相呼应,因此D选项切合题意,故选D。
39.空格前说“In one European study,participants listened to music as the researchers monitored their heart rates and blood pressure”(在欧洲的一项研究中,参与者听音乐,研究人员监测他们的心率和血压),G选项Interestingly,the more cheerful the music was,the faster their heart rates were中的heart rates和前面的heart rates相照应,因此G选项切合题意,故选G。
40.空格后说“But there is a whole range of other health issues that turning up the radio could be beneficial for,which is what makes music so valuable”(但是,开着收音机还可以对一系列其他的健康问题有益,这就是音乐如此有价值的原因),因此本段讲的是音乐对身体总的好处,E选项The implications of music on overall well-being are really impressive讲的是音乐对整体健康的影响是非常令人印象深刻的,因此E选项切合题意,故选E。
(2021·全国卷)Swap, Don’t shop!
You keep hearing about recycling, right? But it doesn’t end with bottles, cans, and paper. Clothing takes a huge amount of natural resources(资源)to make, and buying loads of new clothing(or throwing out old clothing)is not healthy for the environment. So what to do with all those perfectly-good-but-you’re-maybe-a-little-sick-of-them clothes piled on your bedroom floor? 41 . It’s the best way to get rid of your used clothes, score clothes from your friends, and have a party all at the same time.
A successful swap depends on the selection of clothes, the organization of the event, and, obviously, how much fun is had. It’s really easy to do! Here are a few pointers.
●Invite 5—10 people so you have a nice selection. 42 , and there may not be enough things to choose from; more than that, and it becomes uncontrollable.
● 43 . They should also prepare plenty of reusable bags to carry their “new” clothes home.
●Put different types of clothing on different surfaces in the room. 44 . Place a few mirrors around your room so people can see how things look when they try them on. One of the ground rules of the swap should be that everyone must try on the clothes before they take them—things always look different when you put them on.
●Set a starting time. Maybe you say “go,” or turn on a certain song, or whatever. 45 . And don’t forget to put out some cookies and fruits. Remember, it’s a party!
A.Less people than that
B.Hold a clothing swap
C.If two people are competing
D.Just keep music playing throughout
E.Donate whatever clothes are left over
F.Have everyone put their clothes in the right spots
G.Tell everyone to bring clean clothes in good condition
【答案】41.B 42.A 43.G 44.F 45.D
【导语】本文是一篇说明文。文章介绍了通过衣物交换来处理旧衣服的方法——衣物交换派对,以及一些具体的流程。
41.根据上文“So what to do with all those perfectly- good-but-you ’re- maybe-little-sick-of-them clothes piled on your bedroom floor?(那么,该如何处理那些堆在卧室地板上的看起来完好但你可能有点厌倦的衣服呢?)”可知此处提出关于如何解决旧衣物的问题。根据下文“It’s the best way to get rid of your used clothes, score clothes from your friends, and have a party all at the same time.(这是扔掉旧衣服、从朋友那里买衣服、同时开派对的最好方法。)”可知此处提到了具体处理旧衣物的方法,空处应起承上启下的作用,承接上文讲到的问题,启下提出的方法,所以空处应该提出一种处理旧衣物的好方法。B项“Hold a clothing swap.(进行衣物交换。)”给出了一种处理旧衣物的方法,承上启下,符合上下文语境。故选B项。
42.根据上文“Invite 5-10 people so you have a nice selection.(邀请5到10个人,这样你就有一个很好的选择。)”可知此处说明了应该邀请的人数。根据下文“and there may not be enough things to choose from; more than that, and it becomes uncontrollable.(可能没有足够的东西可供选择;多于这个数量,它就变得无法控制。)可知多于或少于一定数量的人数将会导致一些麻烦。所以空处应是针对下文中的“more than that ,and it becomes uncontrollable. (超过这个数,就会变得无法控制。)”提出的相反假设。A项“Less people than that(少于这些人)”提出一种假设,和下文中“more than that”相对,说明人数不宜太多,也不能太少,符合上下文语境。故选A项。
43.空处位于段首,是本段的主旨句。根据下文“They should also prepare plenty of reusable bags to carry their “new” clothes home.(他们还应该准备大量的可重复使用的袋子,把他们的“新”衣服带回家。)说明去的时候应该为交换所得的“新衣服”准备袋子,所以空处应该讲对每个来参加交换派对的人所带衣物的要求。G项“Tell everyone to bring clean clothes in good condition.(告诉每个人带来品相完好的衣服。)”说明去参加衣物交换的时候应该带完好的衣服,其中的bring和下文中carry相对,下文中的also也是提示词,并且空后的They指代G项的everyone,概括本段文意,符合上下文语境。故选G项。
44.根据段首句“Put different types of clothing on different surfaces in the room.(把不同类型的衣服放在房间的不同地方。)”可知本段主要讲衣服带来以后的相关问题,根据下文“Place a few mirrors around your room so people can see how things look when they try them on.(在房间周围放几面镜子,这样人们试穿时就能看到衣服的样子。)可知在房间里要放置一面镜子,方便人们试穿衣服,空处承上启下,所以空处应该讲的是在房间里人们对于带来的衣服应该怎么做。F项“Have everyone put their clothes in the right spots.(让每个人的衣服都放在相应的位置上。)”说明每个人应该按照不同类型把衣服摆放在相应的位置,而且F项的spots对应空前的surfaces,符合上下文语境。故选F项。
45.根据上文“Set a starting time. Maybe you say “go,” or turn on a certain song, or whatever.(设置开始时间。也许你说“开始”,或者打开一首歌,或者无论什么。)可知本段主要讲的是和聚会有关的事情。根据下文“And don’t forget to put out some cookies and fruits. Remember, it’s a party!(别忘了拿出一些饼干和水果。记住,这是个派对!)”可知此处讲的是聚会上应该提供一些派对该有的服务。空处承上启下,所以也应该讲述和聚会有关的内容。D项“Just keep music playing throughout.(要始终播放音乐。)”承接上文,启出下文,而且D项中的music对应空前的a certain song,与前文形成意义上的一致,符合上下文语境。故选D项。
(2021·全国卷)According to Jessica Hagy, author of How to Be Interesting, it’s not difficult to make yourself interesting at a dinner party.
46 , if you’re out of your comfort zone or if you’re wandering into somebody’s house for the first time. So the main thing is just to show up and be adventurous, trying different foods and talking to strangers.
People love to talk about themselves. If you can start the conversation with a question other than “What do you do for a living?”, you’ll be able to get a lot more interesting conversation out of whomever it is you’re talking to. 47 , it can bring in “I have this old, broken-down vehicle” or “I rode the bus with these crazy people who were laughing at silly jokes in the back.” It just opens up conversation.
48 ? If you can’t take their wine away, you should certainly try to take away their soapbox (讲台). If you’re the host, you can ask them to help you in the kitchen with something and just remove them from the situation. 49 .
And what about that other dinner-party killer: awkward silence? If you’re faced with an awkward silence at a dinner party, the only thing that always gets everyone talking again is to give the host a compliment (赞扬). 50 . Just quickly turn around and say, “This cake is extremely delicious and you have to tell me all about it.”
So being interesting at a dinner party isn’t that hard.
A.How do you know the host
B.The first step is to go exploring
C.If you ask the question “How did you get here?”
D.Be prepared to have awkward conversations with strangers
E.Or turn the conversation into a topic where they have little to say
F.What about that person who had too much to drink or won’t stop talking
G.He or she is the person who is feeling the weight of that awkwardness the most
【答案】46.B 47.C 48.F 49.E 50.G
【导语】本文是一篇说明文。主要介绍了在晚宴上让自己表现得有趣的一些方法。
46.上文“it’s not difficult to make yourself interesting at a dinner party (在晚宴上让自己变得有趣并不难)”说明晚宴上让自己变得有趣是不太困难的,以及下文“So the main thing is just to show up and be adventurous, trying different foods and talking to strangers. (所以最主要的事情就是去尝试,去冒险,尝试不同的食物,和陌生人交谈)”说明在晚宴上让自己变得有趣的方法,B项“第一步是去探索”承上启下,符合题意。故选B项。
47.下文“it can bring in “I have this old, broken-down vehicle” or “I rode the bus with these crazy people who were laughing at silly jokes in the back.” It just opens up conversation. (它可以引入“我有这辆破旧的车”或“我和那些在后面嘲笑愚蠢笑话的疯子一起乘坐公共汽车。”它只是开启了对话)”说明得到回答,开启对话,C项“如果你问问题“你是怎么到达这里的?”提出问题,引出下文,符合题意。故选C项。
48.下文“If you can’t take their wine away, you should certainly try to take away their soapbox. (如果你不能拿走他们的酒,你当然应该让他们离开讲话的地方)”说明要采取方法,拿走他们的酒或者让他们离开讲话的地方,F项“喝太多酒或一直说个不停的人怎么办”提出问题,引出下文的解决办法,符合题意。故选F项。
49.上文“If you can’t take their wine away, you should certainly try to take away their soapbox (讲台). If you’re the host, you can ask them to help you in the kitchen with something and just remove them from the situation. (如果你不能拿走他们的酒,你当然应该让他们离开讲话的地方。如果你是主人,你可以让他们到厨房帮你做点什么,只是为了让他们从那种情景中离开)”说明面对喝太多酒或者一直说个不停的人时,可以采取的方法,E项“或者把谈话变成他们没什么可说的话题”提出另一种解决办法,承接上文,符合题意。故选E项。
50.上文“If you’re faced with an awkward silence at a dinner party, the only thing that always gets everyone talking again is to give the host a compliment.(如果你在晚宴上遭遇了尴尬的沉默,唯一能让大家再次交谈的方法就是赞美主人)”说明赞美主人可以缓解尴尬的沉默,以及下文“This cake is extremely delicious and you have to tell me all about it.(这蛋糕特别好吃,你得告诉我它的一切)”说明对主人进行赞美的具体做法,G项中He or she 指代上文中的主人,G项“他或她是最能感受到那种尴尬的人”承上启下,符合题意。故选G项
(2023·浙江·校联考三模)Pets should not be left alone for too long during the day. But our busy lifestyles will sometimes tear us away. 1 Here are some tips to keep your pets content.
Cats don’t simply curl up and sleep when you leave. 2 If they have a friend or sibling they will create games and comfort one another but if they are alone they will need more stimuli (刺激物). Leaving the TV or radio on can help, and while you work out their favorite channel, you can’t go far wrong with classical music.
3 They will keep your cat physically and mentally busy, which will lessen the separation anxiety. Some of the toys are also practical for your home, such as scratching posts to prevent the furniture from being scratched.
It’s not just cats that suffer from separation anxiety. Dogs also dislike being left alone and unfortunately they can’t tell whether it’s been ten minutes or ten hours: the displeasure felt is very similar.
4 Background noise from the TV or radio can help them to feel less alone. There is even a dog TV channel designed to create happy and calm thoughts in dogs, showing idyllic scenes of fields, beaches and other dogs.
You can also gradually lengthen the distance and time of your separation until your dogs can be left alone for 20 minutes without showing their usual symptoms of sadness and stress. 5
A.A number of cat toys are also helpful.
B.Schedule daily play sessions with your cats.
C.But you can help ease the negative feeling at least.
D.That creates a lot of guilt and worry for their well-being.
E.In this way, they can disassociate your absence with negativity.
F.They need stimulation for the period when they will be left alone.
G.Over time, they will look forward to their separation to get a reward.
【答案】1.D 2.F 3.A 4.C 5.E
【导语】这是一篇说明文。文章主要说明了一些满足宠物独自呆着需要陪伴的方法。
1.根据上文“Pets should not be left alone for too long during the day. But our busy lifestyles will sometimes tear us away. (宠物不应该在白天独自呆太久。但我们忙碌的生活方式有时会让我们分心)”可知,本句应当说明宠物独自待太久的不良影响:产生内疚以及给它们的健康带来担忧。故D选项“这会产生内疚以及给它们的健康带来担忧”符合语境,故选D。
2.根据上文“Cats don’t simply curl up and sleep when you leave. (猫不会在你离开的时候蜷缩起来睡觉)”以及后文“If they have a friend or sibling they will create games and comfort one another but if they are alone they will need more stimuli (刺激物). Leaving the TV or radio on can help, and while you work out their favorite channel, you can’t go far wrong with classical music. (如果它们有朋友或兄弟姐妹,它们会创造游戏,互相安慰,但如果它们独自呆着,他们会需要更多的刺激。让电视或收音机开着会有帮助,当你找出他们最喜欢的频道时,古典音乐不会出错)”可知,后文提到了猫独自呆着的时候,需要更多刺激,故F选项“他们在独处的时候需要刺激”符合语境,故选F。
3.根据后文“They will keep your cat physically and mentally busy, which will lessen the separation anxiety. Some of the toys are also practical for your home, such as scratching posts to prevent the furniture from being scratched. (它们会让你的猫在身体上和精神上都很忙,这将减轻分离的焦虑。有些玩具对你的家也很实用,比如抓木桩,防止家具被抓伤)”可知,本句是在说明猫玩具可以帮助猫缓解分离焦虑,A选项A number of cat toys对应后文They。故A选项“一些猫玩具也很有帮助”符合语境,故选A。
4.根据上一段“It’s not just cats that suffer from separation anxiety. Dogs also dislike being left alone and unfortunately they can’t tell whether it’s been ten minutes or ten hours: the displeasure felt is very similar. (患有分离焦虑的不仅仅是猫。狗也不喜欢一个人呆着,不幸的是,它们分不清是呆了十分钟还是十小时:它们感受到的不快是非常相似的)”后文“Background noise from the TV or radio can help them to feel less alone. There is even a dog TV channel designed to create happy and calm thoughts in dogs, showing idyllic scenes of fields, beaches and other dogs. (电视或收音机的背景噪音可以帮助他们减少孤独感。甚至还有一个狗狗电视频道,旨在让狗狗产生快乐和平静的想法,展示田野、海滩和其他狗狗的田园诗般的场景)”可知,本段与上文构成转折,指出缓解猫狗宠物分离焦虑情绪的办法,故C选项“但至少你可以帮助缓解这种负面情绪”符合语境,故选C。
5.根据上文“You can also gradually lengthen the distance and time of your separation until your dogs can be left alone for 20 minutes without showing their usual symptoms of sadness and stress. (你也可以逐渐延长你的距离和时间,直到你的狗可以单独呆20分钟,而不会表现出他们通常的悲伤和压力症状)”可知,上文提到了“延长你的距离和时间”这种方法,本句为本段最后一句,应说明这种方法的作用:它们可以把你的缺席和消极联系起来。故E选项“通过这种方式,它们可以把你的缺席和消极联系起来”符合语境,故选E。
(2023春·重庆·巴蜀中学校考)How can positive psychology help in trying times?
“Positive psychology is not about denying difficult emotions. It’s about opening to what is happening here and now, and cultivating and enjoying the good in your life,” says Ron Siegel, assistant professor of psychology at Harvard Medical School.
Growing evidence suggests that positive psychology techniques can indeed be valuable in times of stress, grief, or other difficulties. 6 . Here are three positive psychology practices you can try.
Be more mindful
Mindfulness is the practice of purposely focusing your attention on the present moment and accepting it without judgement. 7 . Formal mindfulness-based stress reduction programs have been shown to help reduce physical and psychological symptoms in people facing a variety of challenges, including cancer and chronic pain.
8
Research suggests that people who volunteer their time tend to be happier than those who don’t. 9 . Try this exercise: When you have a free afternoon, flip a coin. Heads, do something for yourself. Tails, do something to help your community or another person. Notice how you feel at the time and in the hours and days that follow.
Practice gratitude
Gratitude is a thankful appreciation for what you receive, whether tangible or intangible. With gratitude, you acknowledge the goodness in your life. 10 .Our brains are wired to take note of when things go wrong. But keeping a gratitude journal — writing down things you’re thankful for — makes you more aware of when things go right.
A.Spend time wisely
B.Share some kindness
C.You can apply this to your past, the present, and the future
D.They may also help you recover more rapidly after unpleasant events
E.Those who give charitable donations may even get a small mood boost
F.Positive psychology focused mainly on pursuing rewarding experiences
G.Learning to live more in the present is especially helpful when the future is uncertain
【答案】6.D 7.G 8.B 9.E 10.C
【导语】本文是一篇说明文。主要介绍的是帮助你更容易处理困难所采取的三种积极心理学的方法。
6.根据空前的“Growing evidence suggests that positive psychology techniques can indeed be valuable in times of stress, grief, or other difficulties.(越来越多的证据表明,积极心理学技术在压力、悲伤或其他困难时期确实很有价值。)”可知,在有困难时积极心理学的方法的确很有价值,D选项“They may also help you recover more rapidly after unpleasant events(它们还可以帮助你在不愉快的事件后更快地恢复过来)”讲述的内容是积极心理学技能的积极作用,其中的“unpleasant events”与空前中“stress, grief, or other difficulties”内容一致,且代词they指代的内容与空前的positive psychology techniques一致。故选D项。
7.根据空前的“Mindfulness is the practice of purposely focusing your attention on the present moment and accepting it without judgement.(正念是有意识地把注意力集中在当下,不加评判地接受它的一种练习。)”可知,正念是将注意力关注当下,不加评判地接受的训练,G选项“Learning to live more in the present is especially helpful when the future is uncertain(当未来不确定时,学会更多地活在当下尤其有用)”讲述的是在未来不明确时,学会活在当下特别有用,其中的“Learning to live more in the present”与空前内容一致。故选G项。
8.分析语篇可知,此处应为本段的主题句,其它段落的主题句为祈使句,所以此空处应为祈使句,根据下文中的“Research suggests that people who volunteer their time tend to be happier than those who don’t.(研究表明,自愿奉献时间的人往往比不这样做的人更快乐。)”可知,研究发现,愿意贡献时间的人比不愿贡献时间的人快乐,以及“Try this exercise: When you have a free afternoon, flip a coin. Heads, do something for yourself. Tails, do something to help your community or another person.(试试这个练习:当你下午有空的时候,抛硬币。正面,为自己做点什么。反面,做一些帮助你的社区或其他人的事情。)”可知,选择做一些帮助社区或者他人的事情,由此可知,本段讲述的与做善事有关系,B选项“Share some kindness”为祈使句,且内容与本段内容相关,概括本段的主题。故选B项。
9.根据空前的“Research suggests that people who volunteer their time tend to be happier than those who don’t.(研究表明,自愿奉献时间的人往往比不这样做的人更快乐。)”以及空后的“Try this exercise: When you have a free afternoon, flip a coin. Heads, do something for yourself. Tails, do something to help your community or another person.(试试这个练习:当你下午有空的时候,抛硬币。正面,为自己做点什么。反面,做一些帮助你的社区或其他人的事情。)”可知空前与空后讲述的内容均与做善事有关系,由此可以推断,该空处应与做善事有关系,E选项“Those who give charitable donations may even get a small mood boost(那些进行慈善捐赠的人甚至可能会得到一点情绪上的提升)”讲述的是做慈善的人的情绪可以到的小小的提升,符合本段的主题,与空前和空后的内容吻合。故选E项。
10.根据空前的“With gratitude, you acknowledge the goodness in your life.(带着感激,你承认生活中的美好。)”可知,怀着感恩之心,你会感谢生活中的美好,根据空后的“Our brains are wired to take note of when things go wrong. But keeping a gratitude journal — writing down things you’re thankful for — makes you more aware of when things go right.(我们的大脑会记录下什么时候出错。但是写感恩日记——写下你感激的事情——会让你更清楚事情什么时候进展顺利。)”可知,写感恩日记会让你记得什么时候事情更顺利,C选项“You can apply this to your past, the present, and the future(你可以把它应用到你的过去、现在和未来)”讲述的是可以把心怀感激之情用到过去、现在和将来,与空后讲述的写感恩日记相关,且其中的this指代的内容为空前的内容一致。故选C项。
(2022·四川泸州·校联考模拟预测)Sending a note of congratulations is a wonderful way to let someone know you care about them. 11 , but these messages are an excellent way to stay in touch, develop a relationship, and build goodwill.
In informal circumstances, it’s all right to send a message of congratulations in an e-mail. 12 . In a professional context, you might write a letter; in a more personal context, your messages should be hand-written on high-quality note paper.
The purpose of a note of congratulations is straightforward: to recognize and congratulate the recipient on some wonderful achievement, event, or milestone in her life. 13 .
Rather than writing a generic note, really take some time to brainstorm your content to make your message special. What do you know about how hard the reader worked to achieve this milestone? Share personal insights and memories, and your note will mean that much more. 14 . People like to be praised for their general wonderfulness, but they especially like to know that you understand what they’ve been doing and effort they’ve made.
15 . As you look over the draft, put yourself in the reader’s shoes and try to imagine how you would feel if you received such a note. Can you make it more personal, more meaningful? Revise your draft until you know you are sending a message you yourself would like to receive.
A.Appreciate what went into the achievement
B.A note like this can make your reader feel appreciated
C.Choose general words to praise what they’ve achieved
D.It’s a good idea to write out a rough draft before you actually write on nice paper
E.However, your message will mean much more to the recipient if you put it on paper
F.As technology develops, people can send messages of congratulations in various ways
G.As the pace of life has accelerated, people are sending fewer messages of congratulations
【答案】11.G 12.E 13.B 14.A 15.D
【导语】这是一篇说明文。写贺信是保持联系、发展关系、建立友好关系的好方法,文章对如何写贺信提出了建议和方法。
11.根据前文“Sending a note of congratulations is a wonderful way to let someone know you care about them.(发送祝贺信息是让别人知道你关心他们的一种很好的方式)”和后文“but these messages are an excellent way to stay in touch, develop a relationship, and build goodwill.(但这些信息是保持联系、发展关系、建立友好关系的好方法)”可知,此处是指现在很少人发送祝贺信息了,故选项G“随着生活节奏的加快,人们发送的祝贺信息越来越少。”切合文意。故选G。
12.根据后文“In a professional context, you might write a letter; in a more personal context, your messages should be hand-written on high-quality note paper.(在专业语境中,你可能会写一封信;在更私人的情况下,你的信息应该手写在高质量的便签纸上)”可知,此处是指祝贺信息最好是手写,故选项E“然而,如果你把你的信息写在纸上,对收件人来说会更有意义。”切合文意。故选E。
13.根据前文“The purpose of a note of congratulations is straightforward: to recognize and congratulate the recipient on some wonderful achievement, event, or milestone in her life.(贺信的目的很简单:表彰和祝贺收信人在她生命中取得的一些了不起的成就、事件或里程碑)”可知,选项B中的this是指“表彰和祝贺收信人在她生命中取得的一些了不起的成就、事件或里程碑”,此处是指像这样的贺信会让收信人感到被欣赏,故选项B“这样的便条能让你的读者感到被欣赏。”切合文意。故选B。
14.根据后文“People like to be praised for their general wonderfulness, but they especially like to know that you understand what they’ve been doing and effort they’ve made.(人们喜欢因为他们的出色而被称赞,但他们尤其喜欢知道你理解他们所做的事情和所付出的努力)”可知,此处是指赞扬对方为取得成就所付出的努力,所以选项A“赞赏为成就所付出的一切。”切合文意。故选A。
15.根据后文“As you look over the draft, put yourself in the reader’s shoes and try to imagine how you would feel if you received such a note.(当你看草稿的时候,设身处地为读者着想,试着想象如果你收到这样一封便条你会有什么感受)”可知,此处是指在正式写贺信之前先打草稿。所以选项D“在你真正写在好纸上之前,先写一份草稿是个好主意。”切合文意。故选D。
(2023春·陕西宝鸡·校联)Let us look at what makes an effective persuasive speech.
Choose a good topic.
First, you should choose a topic you know something about or have researched well to prepare for your speech. Make sure it is a subject about which people have different opinions. 16
It is also best to choose a subject your listeners care about or can act on. 17 You can expect that they care about how the town appears, or that they can change their actions. So, giving a speech about why littering harms your town’s appearance might persuade people who do it to stop.
18
You should consider your listeners as you plan your speech. What do they value? Thinking of the things your listeners value will help you form arguments in your speech. If you want them to stop eating unhealthy foods, for example, you may appeal to the value of their appearance. You will talk about how healthy foods result in good-looking skin and an attractive body.
Prepare your argument.
19 We use Greek words to describe them because the ancient Greeks developed and appealed to these ideas. They are:
Ethos—appeal to the listeners’ ethics or morals.
Pathos—appeal to the listeners’ emotions.
Logos—appeal to the listeners’ logic or intelligence.
Organize your speech.
You should make an outline of your speech. Start with an attention-getting statement. Then explain your main idea and give evidence to support your argument. List the points you want to make and think of how to answer arguments against your position.
Finish with a call to action—what do you want your listeners to do? 20 Do not plan to read the speech word-for-word from a paper.
A.Know your audience.
B.Make the theme clear.
C.What will you do if you fail?
D.Do you see people in your town littering?
E.It would not be logical to speak about a fact recognized by everybody.
F.There are three common ways to persuade people of your way of thinking.
G.Finally, practice at home until you need only a note card with your main points on it when you give the speech.
【答案】16.E 17.D 18.A 19.F 20.G
【导语】本文是一篇应用文。文章介绍了做说服性演讲的方法和注意事项。
16.根据前文“First, you should choose a topic you know something about or have researched well to prepare for your speech. Make sure it is a subject about which people have different opinions.(首先,你应该选择一个你了解或研究过的话题来准备你的演讲。确保这是一个人们有不同意见的话题)”可知,空处位于段尾,应是对前文的总结,所以E项“It would not be logical to speak about a fact recognized by everybody.(谈论一个大家都知道的事实是不合逻辑的)”符合本段的主题,且是对前文的总结。故选E项。
17.根据前文“It is also best to choose a subject your listeners care about or can act on.(最好选择一个你的听众关心或可以采取行动的话题)”以及后文“You can expect that they care about how the town appears, or that they can change their actions. So, giving a speech about why littering harms your town’s appearance might persuade people who do it to stop.(你可以期待他们关心城镇的外观,或者他们可以改变自己的行为。所以,发表一篇关于为什么乱扔垃圾会损害你的城镇形象的演讲,可能会说服乱扔垃圾的人停止乱扔垃圾)”可知,空处是一个过渡句,由提出主题到具体例子,所以D项“Do you see people in your town littering?(你看到镇上的人乱扔垃圾吗?)”符合文意,其中littering为同词复现。故选D项。
18.分析设空,空处应是小标题,是对下文的高度概括,根据后文“You should consider your listeners as you plan your speech. What do they value? Thinking of the things your listeners value will help you form arguments in your speech. If you want them to stop eating unhealthy foods, for example, you may appeal to the value of their appearance. You will talk about how healthy foods result in good-looking skin and an attractive body.(你在计划演讲时应该考虑听众的意见。他们看重什么?想想听众看重的东西会帮助你在演讲中形成论点。例如,如果你想让他们停止吃不健康的食物,你可能会呼吁他们重视外表。你会谈到健康的食物是如何让你拥有漂亮的皮肤和迷人的身材的)”可知,本段内容,是要了解听众,所以A项“Know your audience.(了解你的听众)”符合文意。故选A项。
19.分析设空,位于段首,是本段的中心句,根据后文“We use Greek words to describe them because the ancient Greeks developed and appealed to these ideas.(我们用希腊词来描述它们,因为古希腊人发展并吸引了这些思想)”;“Ethos—appeal to the listeners’ ethics or morals.(Ethos-呼吁听众的伦理或道德)”;“Pathos—appeal to the listeners’ emotions.(Pathos——唤起听众的情感)”以及“Logos—appeal to the listeners’ logic or intelligence.(Logos——吸引听众的逻辑或智力)”可知,本段提到了三种方法去准备论点,所以F项“There are three common ways to persuade people of your way of thinking.(有三种常用的方法来说服别人接受你的思维方式)”符合文意。故选F项。
20.分析设空,位于文章的末尾,应该是最后作什么了,所以G项“Finally, practice at home until you need only a note card with your main points on it when you give the speech.(最后,在家里练习,直到你在演讲时只需要一张写有要点的卡片)”符合,并且和后文“Do not plan to read the speech word-for-word from a paper.(不要打算逐字逐句地读演讲稿)”构成顺承关系。故选G项。
(2022秋·湖北襄阳·襄阳四中校考)Have you imagined making an attractive garden which will be the reason for your neighbors’ envy?
21 But not every one of them has the talent for making it happen. However, if there’s one thing they DO know, it’s how to make a simple cup of tea. As for the used teabags, most of them find they’re on the landfill site, but no longer! Your used teabag can work wonders in your garden by your simply burying it. 22 Continue to read what it does.
If you have ever tried to grow some seedlings (幼苗), then you know that this can be quite challenging. Not all seeds can grow into seedlings, even though you have tried so hard. But don’t worry. Here is good news. 23 And what you need just involves a used teabag.
By burying a teabag in your garden, you will provide nutrition to the soil, offering necessary food to the plants. In this way, your plants will be healthier and grow quicker. This is because tea works as a natural fertilizer (肥料) for the soil. The teabag itself is usually made from fibres from the abaca plant, which is a type of banana plant. The bag breaks down with its contents. 24
If you bury a teabag close to the roots of your plants, it will help store water in the soil. If there’s one thing important for plants, it’s water! What’s more, weeds are not wanted in your garden. 25 By burying a used teabag in the earth, you’ll make it a lot harder for the weeds to grow alongside your healthy plants.
A.A teabag is a great answer.
B.It does work though it sounds strange.
C.Making a beautiful garden requires efforts.
D.A beautiful garden is something most people enjoy.
E.There is one way to help your seedlings grow better.
F.A simple teabag is likely to do wonders for your seeds.
G.That will create a healthy environment for plants to grow in.
【答案】21.D 22.B 23.E 24.G 25.A
【导语】这是一篇说明文。文章讲述了茶包的再利用可以用做一种有利于花园种植的好办法。
21.根据上文“Have you imagined making an attractive garden which will be the reason for your neighbors’ envy?(你有没有想过建造一个有吸引力的花园,这会成为你邻居羡慕的原因?)”以及下文“But not every one of them has the talent for making it happen.(但并不是每个人都有实现这一目标的天赋)”可知,此处上下文说的是美丽的花园是很多人喜欢的东西,D项“A beautiful garden is something most people enjoy.(美丽的花园是大多数人喜欢的东西)”表达的含义一致,也与下文形成转折,故选D项。
22.根据上文“As for the used teabags, most of them find they’re on the landfill site, but no longer! Your used teabag can work wonders in your garden by your simply burying it.(至于用过的茶包,大多数都在垃圾填埋场,但现在已经不在了!你用过的茶包只要把它埋起来,就能在你的花园里创造奇迹)”可知,上文说的是用过的茶包对花园有效,结合常识而言,有点奇怪,B项“It does work though it sounds strange.(虽然听起来很奇怪,但它确实有效)”符合题意,故选B项。
23.根据下文“And what you need just involves a used teabag.(你需要的只是一个用过的茶包)”可知,该空应承接下文说的是帮助幼苗更好地生长的方法,E项“There is one way to help your seedlings grow better.(有一种方法可以帮助你的幼苗更好地生长)”符合题意,故选E项。
24.根据上文“This is because tea works as a natural fertilizer (肥料) for the soil. The teabag itself is usually made from fibres from the abaca plant, which is a type of banana plant. The bag breaks down with its contents.(这是因为茶是土壤的天然肥料。袋泡茶本身通常是由阿巴卡植物的纤维制成的,阿巴卡植物是一种香蕉植物。袋子里的东西会分解)”可知,茶袋里的东西分解之后,会成为土壤的天然肥料,G项“That will create a healthy environment for plants to grow in.(这将为植物的生长创造一个健康的环境)”符合题意,讲茶包埋进土里分解后对花园植物的好处,故选G项。
25.根据上文“What’s more, weeds are not wanted in your garden. (更重要的是,你的花园里不需要杂草)”和下文“By burying a used teabag in the earth, you’ll make it a lot harder for the weeds to grow alongside your healthy plants.(把用过的茶包埋在地里,你会让杂草更难与健康的植物一起生长)”可知此处上下文说的是茶包可以作为一种有利于花园除草的好方法,与A项“A teabag is a great answer.(茶包是个不错的办法)”表达的含义一致,故选A项。
(2023春·河南驻马店·统考)Although awkward (令人尴尬的) conversations may seem difficult, they can be good opportunities to practice making small talk, 26 .
Listen and explain
If you don’t know what to say in a conversation, try simply reflecting back what you hear from the other person. Doing so relieves you of the pressure of thinking about what to say next.
27
Manage the situation by understanding the cause of your worry. Perhaps there are lots of long silences or maybe the other person has a strong opinion different from yours. Find the reason for the awkwardness, and you will be one step closer to finding a solution.
Find humor in awkward conversations
If a conversation has become awkward, consider doing something to lighten the mood. You can do this by telling a funny joke or story, or finding the humor in your current situation. 28
Change the topic in awkward conversations
New discussion topics are perfect for a quiet period in conversations. 29 . Be sure that the topic you introduce is something that will attract your conversation partners.
New discussion topics are also perfect for small talk with people that you don’t know. 30 .You might even find out who you will meet and prepare some suitable questions. Offering a sincere praise, such as a clothing item or hairstyle, is also a fine way to talk about something new.
A.Choose kindness
B.Understand awkward conversations
C.Try these tips for dealing with your next awkward conversation
D.Asking a friend for advice is a great way to keep conversations interesting
E.Even ordinary things like the weather can be good topics to start with strangers
F.Keeping the mood light will help to break the ice and move the conversation forward
G.Have a few topics ready to bring out the next time you realize nobody else has anything to say
【答案】26.C 27.B 28.F 29.G 30.E
【导语】这是一篇说明文。文章主要说明了一些处理尴尬谈话的技巧。
26.根据上文“Although awkward (令人尴尬的) conversations may seem difficult, they can be good opportunities to practice making small talk(虽然尴尬的对话看起来很困难,但它们是练习闲聊的好机会)”结合后文说明了处理尴尬谈话的方法,故C选项“试试下面这些技巧来处理你下一次尴尬的谈话”符合语境,故选C。
27.根据本段内容“Manage the situation by understanding the cause of your worry. Perhaps there are lots of long silences or maybe the other person has a strong opinion different from yours. Find the reason for the awkwardness, and you will be one step closer to finding a solution.(通过了解你担心的原因来处理这种情况。也许会有很长时间的沉默,或者另一个人与你有强烈的不同意见。找到尴尬的原因,你就离找到解决办法又近了一步)”可知,本段说明了了解你担心的原因来处理这种情况,找到尴尬的原因,即建议理解尴尬的对话。故B选项“理解尴尬的对话”符合语境,故选B。
28.根据上文“If a conversation has become awkward, consider doing something to lighten the mood. You can do this by telling a funny joke or story, or finding the humor in your current situation.(如果谈话变得尴尬,考虑做些事情来缓和气氛。你可以通过讲一个有趣的笑话或故事来做到这一点,或者在你当前的处境中找到幽默)”可知,上文提到了讲笑话或故事,即通过保持轻松的心情来打破僵局,故F选项“保持轻松的心情有助于打破僵局,推动谈话向前发展”符合语境,故选F。
29.根据上文“New discussion topics are perfect for a quiet period in conversations.(在安静的谈话中,新的话题是完美的)”以及后文“Be sure that the topic you introduce is something that will attract your conversation partners.(确保你引入的话题能吸引你的对话伙伴)”可知,本句主要说明准备新的话题,故G选项“准备好几个话题,以便下次你发现没人有话要说的时候可以提出来”符合语境,故选G。
30.根据上文“New discussion topics are also perfect for small talk with people that you don’t know.(新的话题也很适合和不认识的人闲聊)”可知,上文提到了和不认识的人闲聊,E选项中strangers对应上文talk with people that you don’t know。故E选项“即使是像天气这样普通的事情也可以成为和陌生人聊天的好话题”符合语境,故选E。
(2023·山东·山东省实验中学校考)I’ve been living in Spain for decades and I securely guarantee that I have a talent in figuring out the cool hidden local spots. As a foreigner, I couldn’t care less about doing the touristy things or enjoying fancy cuisine. 31 So I always attempt to find something that’s appealing and fun yet represents the local culture, and that offers an interaction with the locals.
My reputation for doing this has grown. 32 Since I am somewhat fluent in Spanish, I could charge people for this and become somewhat of an official tour guide. I choose not to though, because to me, the most important thing is making sure the tourist, who already spent a lot of time and money getting to where I am, has the fun and cultural experience they could possibly have. 33 In that case, tourists can explore the local culture further at the lowest cost. They could otherwise spend a significant sum of money on a guided tour that keeps them comfortable but separated from the culture. I choose to give them an experience that’s deeper and opens their mind, all for free.
34 When someone is visiting your area, don’t just take them to the touristy spots. Show them the places that mean something to you. Show them your heart through the places that you show them and the experience you give them. There’s something good in almost every town out there. If you don’t have any spots in your area that you like, learn to find the good in the place you live. If you find the good in where you live, you will also find the good in yourself. It’s a time that both you and the tourist will probably never obtain again. 35
A.Everyone can do the same.
B.I could hardly have imagined it would happen.
C.It could also help me create a lifelong connection with them.
D.What’s most crucial is experiencing the genuine country and culture.
E.I know better than tourists themselves what they are eager to experience.
F.Don’t rush the experience, thoroughly enjoy every moment with that person.
G.I’m being asked frequently to offer people tours, both to friends and strangers.
【答案】31.D 32.G 33.C 34.A 35.F
【导语】本文是一篇说明文。文章主要讲述的是作者作为一位生活在西班牙的外国人,建议人们带游客体验一下当地一些吸引人的、有趣又能代表当地文化的地方。
31.根据空后“So I always attempt to find something that’s appealing and fun yet represents the local culture, and that offers an interaction with the locals.(所以我总是试图找到一些既吸引人又有趣的东西,同时又能代表当地文化,并提供与当地人互动的机会)”中的so可知,此空处讲述的内容与空后内容为因果关系,D选项“What’s most crucial is experiencing the genuine country and culture.(最重要的是体验真正的国家和文化)”中的experiencing the genuine country and culture与空后内容相关,都与体验当地文化相关,且与空后内容为因果关系。故选D项。
32.根据空后的“Since I am somewhat fluent in Spanish, I could charge people for this and become somewhat of an official tour guide.(因为我的西班牙语说得比较流利,所以我可以向人们收取费用,这样我就可以成为一名正式导游)”可知,此处讲述的是作者因西班牙语说的很流利而成为正式的导游,G选项“I’m being asked frequently to offer people tours, both to friends and strangers.(我经常被要求提供人们提供旅游,既有朋友也有陌生人)”讲述的内容与作者作导游相关。故选G项。
33.根据空前的“I choose not to though, because to me, the most important thing is making sure the tourist, who already spent a lot of time and money getting to where I am, has the fun and cultural experience they could possibly have.(但我选择不这么做,因为对我来说,最重要的是确保那些已经花了很多时间和金钱来到我所在的地方的游客,能尽可能地享受到乐趣和文化体验)”可知,作者认为最重要的是确保游客体验到该有的乐趣和文化体验,结合空后“In that case, tourists can explore the local culture further at the lowest cost.(在这种情况下,游客们可以以最低的成本进一步研究当地文化)”可知,那样的话,游客就能以最低的价格体验当地文化,由其中的in that case可推断,此空处是使游客能以最低的价格体验当地文化的方式,C选项“It could also help me create a lifelong connection with them.(它还可以帮我与他们创建一个终身关系)”中的them与空前的they指代一致,且与空后的in that case指代内容相关。故先C项。
34.分析语篇可知,此空处为本段的主题,根据空后的“When someone is visiting your area, don’t just take them to the touristy spots. Show them the places that mean something to you. Show them your heart through the places that you show them and the experience you give them.(当有人来你的地区旅游时,不要只带他们去旅游景点。带他们去那些对你有意义的地方。通过你带他们去的地方和你给他们的经历,向他们展示你的心)”可知,本段讲述的是有人去你所在的地区,不要带他们去景点,你可以带他们去你觉得有意义的地方,结合上一段中讲述的作者带他游客去他所在地区体验当地文化可知,该段讲述的与上文作者的做法一样,A选项“Everyone can do the same.(每个人都可以做同样的事情)”概括了本段的内容,且起到了承上启下的作用。故选A项。
35.根据空前的“It’s a time that both you and the tourist will probably never obtain again.(这是一个你和游客可能永远不会再获得的时刻)”可知,此处讲述的是这是与游客很可能永远不会获得的时间,F选项“Don’t rush the experience, thoroughly enjoy every moment with that person.(不要匆忙的体验,彻底享受和那人在一起的每一刻)”中的“enjoy every moment with that person.”与空前的内容吻合,其中的that person与空前的the tourist指代一致。故选F项。
(2023·广东·华南师大附中校考)There are countless articles online that will give you advice on how to deal with homesickness, but here are some of my favorite advice and tips on what has helped me. 36 .
Make food from your home country
And if you don’t cook, try learning to cook with friends or find new places to eat. This may just be me loving food, but eating with friends really makes things so much better. 37 .
Food can be connected to memories. You can talk about what this reminds you of, while also creating new memories to mix with the ones that make you miss home.
Call home—but not every minute of every day
I was a little annoyed when I saw so many online sources phrase it this way: “Talk to your parents—but not too much. Call home—but not too often.” 38 . It’s good to keep in touch with your family and friends. However, it’s a problem when you’re talking to them so much that it’s stopping you from having real experience in this new place.
39 . Call the people you love often, keep them updated with your life and ask them how life is going for them. You’re going to need that. Think of it this way—the more you’re living outside of your room, the more you can tell them later about everything you’re learning.
40
There is nothing wrong with finding someone to talk about how you’re feeling. It can be friends and family, mentors or professors that you feel can understand you. Or it may mean talking to a counselor or getting psychological help if that’s what you think you need. Talking about mental health is becoming a lot more open. So, if you’re feeling homesick, it can also be helpful to do some research on who your university recommends you reach out to.
A.Talk to someone
B.Do some research
C.There is nothing wrong with being homesick
D.So, of course, keep in touch with your family
E.Hopefully, they will be helpful to you as well
F.But, the thing is, they really have a point when they say that
G.It’s a way to bond, an excuse to get closer, and you even get rewarded from it
【答案】36.E 37.G 38.F 39.D 40.A
【导语】这是一篇说明文。文章主要介绍了应对想家的几种方法。
36.根据空前的“There are countless articles online that will give you advice on how to deal with homesickness, but here are some of my favorite advice and tips on what has helped me.(网上有无数的文章会给你关于如何处理乡愁的建议,但这里有一些我最喜欢的建议和技巧,它们对我很有帮助。)”可知我有一些应对想家的建议和技巧,根据后文“Make food from your home country(制作来自祖国的食物)”可知下文是在提出自己的一些具体建议,空处承上启下,所以空处应该讲的是希望我的建议会对你有帮助,E项Hopefully, they will be helpful to you as well(希望它们也能对你有所帮助)指出我希望自己的这些建议会对你有帮助,承接上文,引出下文,而且E项中的they指代上文的some of my favorite advice and tips,符合上下文语境。故选E项。
37.根据本段小标题“Make food from your home country(制作来自祖国的食物)及空前“And if you don’t cook, try learning to cook with friends or find new places to eat. This may just be me loving food, but eating with friends really makes things so much better.(如果你不做饭,试着和朋友一起做饭,或者找新的地方吃饭。这可能只是我对食物的热爱,但和朋友一起吃饭真的会让事情变得更好。)”可知本段主要讲的是通过制作食物或者和朋友一起吃饭来减轻对于家的想念,空处位于段末,对前文进行总结,所以空处应该讲与朋友一起吃饭的好处,G项It’s a way to bond, an excuse to get closer, and you even get rewarded from it(这是一种增进感情的方式,一个拉近距离的借口,你甚至还能从中得到回报)指出与朋友一起吃饭的好处,对前文进行了总结,而且G项中的It指代上文的eating with friends这件事,符合上下文语境。故选G项。
38.根据本段小标题“Call home—but not every minute of every day(给家里打电话——但不要每时每刻都打电话)”以及空前“I was a little annoyed when I saw so many online sources phrase it this way: “Talk to your parents—but not too much. Call home—but not too often.”(当我在网上看到这么多这样的说法时,我有点恼火:“和你的父母谈谈——但不要太多。”给家里打电话,但不要太频繁。”)”可知我对于网上的一些建议与家人打电话不要太频繁的说法有些恼火,根据空后“It’s good to keep in touch with your family and friends. However, it’s a problem when you’re talking to them so much that it’s stopping you from having real experience in this new place.(与家人和朋友保持联系是件好事。然而,当你和他们聊得太多的时候,这会阻碍你在这个新地方获得真正的体验,这是一个问题。)”可知虽然与家人保持联系是一件好事,但是许多在线资源认为如果同家人聊太多则会不利于自己在新的地方获得一个真正的体验,空处承上启下,所以空处应该讲的是许多在线资源认为不应该同家里联系太频繁实际上是有道理的,F项But, the thing is, they really have a point when they say that.(但问题是,他们这么说确实有道理。)指出建议不同家人频繁联系是道理的,而且F项中的they指代的是前文的so many online sources,承接上文,引出下文,符合上下文语境。故选F项。
39.根据空前“However, it’s a problem when you’re talking to them so much that it’s stopping you from having real experience in this new place.(然而,当你和他们说得太多时,这会阻碍你在这个新地方获得真正的体验,这就是一个问题。)”可知同家人与朋友说太多会阻碍自己在新地方的体验,根据空后“Call the people you love often, keep them updated with your life and ask them how life is going for them. You’re going to need that. Think of it this way—the more you’re living outside of your room, the more you can tell them later about everything you’re learning. (经常给你爱的人打电话,让他们了解你的生活,问问他们生活得怎么样。你需要那样做。这样想——你在外生活的时间越长,你以后就越能告诉他们你学到的东西。)”可知此处讲的是要经常给自己爱的人打电话的原因,空处承上启下,所以空处应该讲虽然同家人联系太频繁会阻碍自己在新地方的体验,但是这并不代表不同家人联系,相反一定要同家人联系,D项So, of course, keep in touch with your family(所以,当然,要和家人保持联系。)指出要同家人保持联系,承接上文,引出下文,符合上下文语境。故选D项。
40.空处为本段标题,应提出一项策略,同时对空后内容进行概括,根据空后“There is nothing wrong with finding someone to talk about how you’re feeling. It can be friends and family, mentors or professors that you feel can understand you. Or it may mean talking to a counselor or getting psychological help if that’s what you think you need.(找个人谈谈你的感受并没有错。可以是你觉得能理解你的朋友、家人、导师或教授。或者,如果你认为自己需要的话,这可能意味着与咨询师交谈或获得心理帮助。)”可知本段讲的是同别人交谈的好处,所以空处应该提出同别人进行交谈的建议,A项Talk to someone(与别人交谈)提出同别人进行交谈的建议,对全段内容进行概括,符合上下文语境。故选A项。
【暑假高三预备】课标全国卷地区英语高二(升高三)暑假预习-第19讲 书面表达 讲学案: 这是一份【暑假高三预备】课标全国卷地区英语高二(升高三)暑假预习-第19讲 书面表达 讲学案,文件包含第19讲书面表达解析版-暑假自学课2023年新高三英语暑假精品课课标全国卷docx、第19讲书面表达原卷版-暑假自学课2023年新高三英语暑假精品课课标全国卷docx等2份学案配套教学资源,其中学案共45页, 欢迎下载使用。
【暑假高三预备】课标全国卷地区英语高二(升高三)暑假预习-第18讲 短文改错 讲学案: 这是一份【暑假高三预备】课标全国卷地区英语高二(升高三)暑假预习-第18讲 短文改错 讲学案,文件包含第18讲短文改错解析版-暑假自学课2023年新高三英语暑假精品课课标全国卷docx、第18讲短文改错原卷版-暑假自学课2023年新高三英语暑假精品课课标全国卷docx等2份学案配套教学资源,其中学案共57页, 欢迎下载使用。
【暑假高三预备】课标全国卷地区英语高二(升高三)暑假预习-第17讲 语法填空 讲学案: 这是一份【暑假高三预备】课标全国卷地区英语高二(升高三)暑假预习-第17讲 语法填空 讲学案,文件包含第17讲语法填空解析版-暑假自学课2023年新高三英语暑假精品课课标全国卷docx、第17讲语法填空原卷版-暑假自学课2023年新高三英语暑假精品课课标全国卷docx等2份学案配套教学资源,其中学案共66页, 欢迎下载使用。

