所属成套资源:新高考2024版高考生物一轮复习微专题小练习专练(104份)
新高考2024版高考生物一轮复习微专题小练习专练37分离定律的分析及相关计算
展开
这是一份新高考2024版高考生物一轮复习微专题小练习专练37分离定律的分析及相关计算,共4页。
A.Ee植株产生的含E基因的雄配子数等于含E基因的雌配子数
B.F1中的基因型及比例为EE∶Ee∶ee=3∶5∶2
C.Ee植株作母本与ee植株杂交,子代基因型及比例为Ee∶ee=2∶1
D.Ee植株作父本与ee植株杂交,子代基因型及比例为Ee∶ee=2∶3
2.[2023·福建厦门双十中学期中]自交不亲和是指两性花植物在雌雄配子均正常时,自交不能产生后代的特性,它是由同源染色体上的等位基因SX(S1、)控制的。当花粉与母本有相同的SX基因时,这种花粉的所有精子都不能完成受精作用,从而不能产生后代。下列有关叙述正确的是( )
A.基因型为S1S2和S2S4的亲本,正交和反交的子代基因型完全相同
B.等位基因S1、S2…S15是同源染色体非姐妹染色单体之间互换后产生的
C.自然条件下,一般不存在SX基因的纯合个体如S1S1、S2S2等
D.具有自交不亲和特性的品系进行杂交育种时,需对母本进行去雄处理
3.[2023·全国甲卷]水稻的某病害是由某种真菌(有多个不同菌株)感染引起的。水稻中与该病害抗性有关的基因有3个(A1、A2、a):基因A1控制全抗性状(抗所有菌株),基因A2控制抗性性状(抗部分菌株),基因a控制易感性状(不抗任何菌株),且A1对A2为显性、A1对a为显性、A2对a为显性。现将不同表现型的水稻植株进行杂交,子代可能会出现不同的表现型及其分离比。下列叙述错误的是( )
A.全抗植株与抗性植株杂交,子代可能出现全抗∶抗性=3∶1
B.抗性植株与易感植株杂交,子代可能出现抗性∶易感=1∶1
C.全抗植株与易感植株杂交,子代可能出现全抗∶抗性=1∶1
D.全抗植株与抗性植株杂交,子代可能出现全抗∶抗性∶易感=2∶1∶1
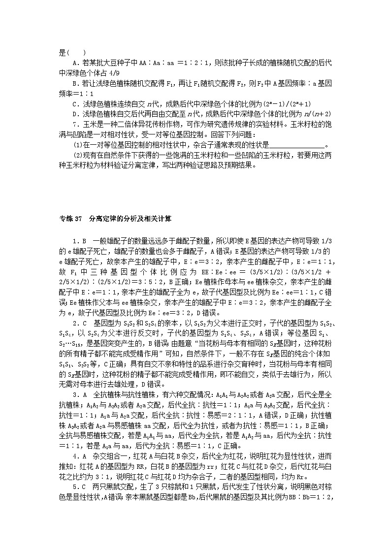
4.在香水玫瑰的花色遗传中,红花、白花为一对相对性状,受一对等位基因控制(用R、r表示)。从下面的杂交实验中,可以得出的正确结论是( )
A.红花为显性性状
B.红花A的基因型为Rr
C.红花C与红花D的基因型不同
D.白花B的基因型为Rr
5.鼠的毛色有黑色和棕色(由基因B、b控制),两只黑鼠交配,生了3只棕鼠和1只黑鼠,下列说法正确的是( )
A.棕色为显性性状
B.子代黑鼠基因型为BB的概率是1/4
C.若检测子代黑鼠的基因型,最好选用棕鼠与其交配
D.若亲代黑鼠再生4只小鼠,则应为3只黑鼠和一只棕鼠
6.大豆子叶的颜色受一对等位基因控制,基因型为AA的个体呈深绿色、基因型为Aa的个体呈浅绿色、基因型为aa的个体呈黄色,黄色个体在幼苗阶段死亡。下列说法错误的是( )
A.若某批大豆种子中AA∶Aa∶aa =1∶2∶1,则该批种子长成的植株随机交配的后代中深绿色个体占4/9
B.若让浅绿色植株随机交配得F1,再让F1随机交配得F2,则F2中A基因频率∶a基因频率=1∶1
C.浅绿色植株连续自交n代,成熟后代中深绿色个体的比例为(2n-1)/(2n+1)
D.浅绿色植株自交后代再自由交配至n代,成熟后代中深绿色个体的比例为n/(n+2)
7.玉米是一种二倍体异花传粉作物,可作为研究遗传规律的实验材料。玉米籽粒的饱满与凹陷是一对相对性状,受一对等位基因控制。回答下列问题:
(1)在一对等位基因控制的相对性状中,杂合子通常表现的性状是________________。
(2)现有在自然条件下获得的一些饱满的玉米籽粒和一些凹陷的玉米籽粒,若要用这两种玉米籽粒为材料验证分离定律,写出两种验证思路及预期结果。
专练37 分离定律的分析及相关计算
1.B 一般雄配子的数量远远多于雌配子数量,所以即使E基因的表达产物可导致1/3的e雄配子死亡,雄配子的数量也会多于雌配子,A错误;E基因的表达产物可导致1/3的e雄配子死亡,故亲本产生的雄配子中,E∶e=3∶2,亲本产生的雌配子中,E∶e=1∶1,故F1中三种基因型个体比例应为EE∶Ee∶ee=(3/5×1/2)∶(3/5×1/2+2/5×1/2)∶(2/5×1/2)=3∶5∶2,B正确;Ee植株作母本与ee植株杂交,亲本产生的雌配子中E∶e=1∶1,亲本产生的雄配子全为e,故子代基因型及比例为Ee∶ee=1∶1,C错误;Ee植株作父本与ee植株杂交,亲本产生的雄配子中E∶e=3∶2,亲本产生的雌配子全为e,故子代基因型及比例为Ee∶ee=3∶2,D错误。
2.C 基因型为S1S2和S2S4的亲本,以S1S2为父本进行正交时,子代的基因型为S1S2、S1S4,以S2S4为父本进行反交时,子代的基因型为S1S4、S2S4,A错误;等位基因S1、S2…S15,是基因突变产生的,B错误;由题意“当花粉与母本有相同的SX基因时,这种花粉的所有精子都不能完成受精作用”可知,自然条件下,一般不存在SX基因的纯合个体如S1S1、S2S2等,C正确;具有自交不亲和特性的品系进行杂交育种时,当花粉与母本有相同的SX基因时,这种花粉的精子都不能完成受精作用,即不能自交,类似于去雄行为,所以无需对母本进行去雄处理,D错误。
3.A 全抗植株与抗性植株,有六种交配情况:A1A1与A2A2或者A2a交配,后代全是全抗植株;A1A2与A2A2或者A2a交配,后代全抗∶抗性=1∶1;A1a与A2A2交配,后代全抗∶抗性=1∶1;A1a与A2a交配,后代全抗∶抗性∶易感=2∶1∶1,A错误,D正确;抗性植株A2A2或者A2a与易感植株aa交配,后代全为抗性,或者为抗性∶易感=1∶1,B正确;全抗与易感植株交配,若是A1A1与aa,后代全为全抗,若是A1A2与aa,后代为全抗∶抗性=1∶1,若是A1a与aa,后代为全抗∶易感=1∶1,C正确。
4.A 杂交组合一,红花A与白花B杂交,后代全为红花,说明红花为显性性状,进而推知:红花A的基因型为RR,白花B的基因型为rr;红花C与红花D杂交,后代红花与白花之比约为3∶1,说明红花C与红花D均为杂合子,二者的基因型相同,均为Rr。
5.C 两只黑鼠交配,生了3只棕鼠和1只黑鼠,后代发生了性状分离,说明黑色对棕色是显性性状,A错误;亲本黑鼠基因型都是Bb,后代黑鼠的基因型及其比例为BB∶Bb=1∶2,即子代黑鼠基因型为BB的概率是1/3,B错误;检测子代黑鼠的基因型,最好选用棕鼠bb与其交配,若出现棕鼠,说明子代黑鼠是杂合子,C正确;若亲代黑鼠再生4只小鼠,则后代表现型可能是三黑一白、一黑三白、两黑两白、全黑、全白,D错误。
6.B 根据题干信息可知,AA表现为深绿色,Aa表现为浅绿色,aa表现为黄色,且黄色个体在幼苗阶段死亡。该批大豆种子长成的植株中只有基因型为AA、Aa的个体,若让其随机交配,即
其中深绿色植株占4/9,A正确;根据题干信息可知,浅绿色植株的基因型是Aa,让其随机交配,F1中AA∶Aa∶aa=1∶2∶1,其中基因型为aa的个体幼苗阶段死亡,因此F1中能繁殖的个体的基因型及比例为AA∶Aa=1∶2,让F1再随机交配,则可结合选项A的分析,得F2中AA∶Aa∶aa =4∶4∶1,进一步可求得F2中A基因频率∶a基因频率= [4/9+(4/9)×(1/2)]∶[(4/9)×(1/2)+1/9]=2∶1,B错误;浅绿色植株Aa连续自交n代,后代中杂合子的概率为1/2n,纯合子AA或aa的概率均为(1-1/2n)/2,由于黄色个体(aa)在幼苗阶段死亡,因此成熟后代中深绿色个体(AA)的比例=(1-1/2n)/2÷[1-(1-1/2n)/2]=(2n-1)/(2n+1),C正确;浅绿色植株Aa自交,F1中AA∶Aa∶aa=1∶2∶1,其中基因型为aa的个体在幼苗阶段死亡,因此F1中能自由交配的个体的基因型及比例为AA∶Aa =1∶2,其中深绿色个体(AA)的比例为1/3;F1产生的配子及比例为A∶a=2∶1,F1自由交配得F2,F2中AA∶Aa∶aa=[(2/3)×(2/3)]∶[2×(2/3)×(1/3)]∶[(1/3)×(1/3)]=4∶4∶1,又由于基因型为aa的个体幼苗阶段死亡,故F2中能自由交配的个体的基因型及比例为AA∶Aa=1∶1,其中深绿色个体(AA)的比例为1/2;F2产生的配子及比例为A∶a=3∶1,F2自由交配得F3,F3中AA∶ Aa∶aa=[(3/4)×(3/4)]∶[2×(3/4)×(1/4)]∶[(1/4)×(1/4)] =9∶6∶1,又由于基因型为aa的个体幼苗阶段死亡,故F3中能自由交配的个体的基因型及比例为AA∶Aa =3∶2,其中深绿色个体的比例为3/5;以此类推,自由交配至n代,成熟后代中深绿色个体的比例为n/(n+2),D正确。
7.(1)显性性状
(2)思路及预期结果
①两种玉米分别自交,若某些玉米自交后,子代出现3∶1的性状分离比,则可验证分离定律。
②两种玉米分别自交,在子代中选择两种纯合子进行杂交,F1自交,得到F2,若F2中出现3∶1的性状分离比,则可验证分离定律。
③让籽粒饱满的玉米和籽粒凹陷的玉米杂交,如果F1都表现一种性状,则用F1自交,得到F2,若F2中出现3∶1的性状分离比,则可验证分离定律。
④让籽粒饱满的玉米和籽粒凹陷的玉米杂交,如果F1表现两种性状,且表现为1∶1的性状分离比,则可验证分离定律。
解析:(1)在一对等位基因控制的相对性状中,通常杂合子表现的性状是显性性状。(2)分离定律是指杂合子形成配子时,等位基因发生分离并分别进入不同的配子中。验证分离定律常采用杂合子自交法或测交法。因未知所给玉米的基因型,可采用以下方案验证分离定律。思路①:两种玉米分别自交,若某玉米自交子代出现3∶1的性状分离比,则该玉米为杂合子,通过该玉米的自交子代性状分离比可验证分离定律。思路②:两种玉米分别自交,若子代都未发生性状分离,说明两种玉米都为纯合子,则让两种纯合子玉米杂交,获得F1,F1自交子代中若出现3∶1的性状分离比,即可验证分离定律。思路③:两种玉米杂交,若F1只出现一种性状,则该性状为显性性状,F1为显性性状的杂合子,F1自交后代中若出现3∶1的性状分离比,可验证分离定律。思路④:两种玉米杂交,若后代出现1∶1的性状分离比,则说明一种玉米为杂合子,另一种玉米为隐性纯合子,杂合子的测交可验证分离定律。
杂交组合
后代性状
一
红花A×白花B
全为红花
二
红花C×红花D
红花与白花之比约为3∶1
♂
♀
2/3A
1/3a
2/3A
4/9AA
2/9Aa
1/3a
2/9Aa
1/9aa
相关试卷
这是一份新高考2024版高考生物一轮复习微专题小练习专练93生态系统的能量流动分析和计算,共4页。
这是一份新高考2024版高考生物一轮复习微专题小练习专练57人类遗传病图像分析与概率计算,共3页。
这是一份新高考2024版高考生物一轮复习微专题小练习专练48DNA的复制及计算,共3页。

