山东潍坊坊子区实验学校2022-2023学年四年级数学第二学期期末监测试题含解析
展开山东潍坊坊子区实验学校2022-2023学年四年级数学第二学期期末监测试题
学校_______ 年级_______ 姓名_______
一、填空题
1.用一根36厘米长的铁丝围成一个等边三角形,这个等边三角形的边长是________分米。
2.一个三位小数,保留两位小数后的近似数是7.00,这个小数最大是(______),最小是(______)。
3.观察物体.(答案不止一个,要把所有的答案都选出来哦!)
(1)从正面看到的图形是的有_______.
(2)从右面看到的图形是的有________.
4.长方形和梯形都有(______)条边,长方形是(______)组对边分别平行,而梯形是(______)组对边平行。
5.在括号里填合适的数。
0.25吨=(________)千克 60厘米=(________)米
0.04千克=(________)克 1.25千米=(________)米
6.一个数的万位、十位和百分位上都是6,其余数位都是0,这个小数写作(_____),读作(_____)。
7.一个等腰三角形的底角是36°,则顶角是(______);另一个等腰三角形的顶角是36°,则它的其中一个底角是(______)。
8.在______里填适当的数。
(28+36)+64=28+(______+64) 40×(25+______)=40×______+______×12
9.求出下面各三角形中指定的角的度数。(直接填结果)
______ 已知,则______。
10.306900改成用“万”作单位的数是(________)万,把1596100000改成用“亿”作单位的数再保留一位小数约是(________)亿。
二、选择题
11.计算小数减法时,不小心把减数减少了4.5,被减数不变,差( ).
A.增加4.5 B.减少4.5 C.不变 D.减少9
12.3.1和3.2之间( )。
A.有9个小数
B.有无数个小数
C.没有小数
13.不改变数的大小,把8.03改写成三位小数是( )
A.8.003 B.8.300 C.8.030
14.把32×10 =320,560—320=240, 240÷12=20,列成综合算式是( ).
A.(560—32×10)÷12 B.560—32×10÷12
C.(560—32)×10÷12 D.560—32×(10÷12 )
15.10.1×0.097的积最接近( ).
A.0.001 B.1 C.10
三、判断题
16.0.2和0.20的大小相等,但意义不同。(________)
17.长方形、正方形、平行四边形都是轴对称图形. (_____)
18.一个因数扩大到原数的10倍,另一个因数乘0.1,积不变 (_____)
19.等式两边都加上同一个数,等式仍然成立。(____)
20.梯形只有一组对边平行的四边形. (_______)
四、计算题
21.直接写得数。
4.8÷1000= 0.056×100= 25×9×4=
1.01-0.1= 0.22+1.8= 125×8+30=
22.用竖式计算。
58×206= 274×78= 650×40= 47×390=
五、解答题
23.小波周一到周五做的口算题分别是43道、40道、36道、50道、41道,他平均每天做多少道?
24.一个施工队计划修一条1000米长的水渠,第一周修了215.8米,第二周修了283.2米,还有多少米没修?(用方程解)
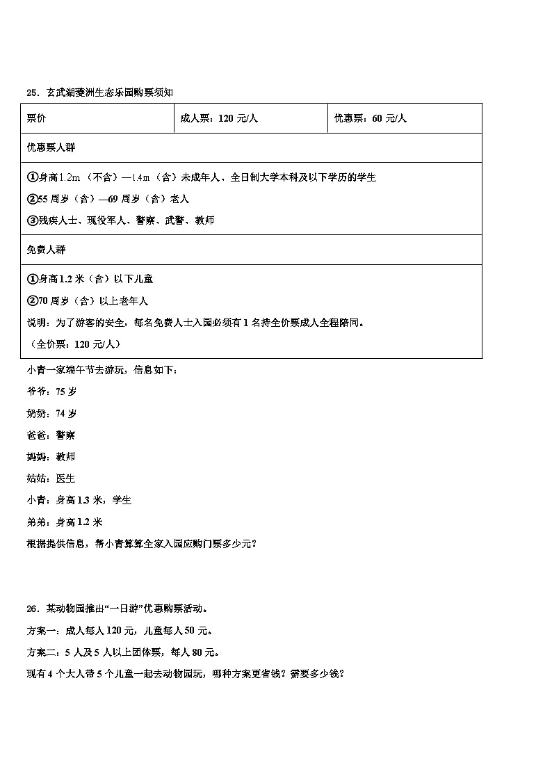
25.玄武湖菱洲生态乐园购票须知
票价 | 成人票:120元/人 | 优惠票:60元/人 |
优惠票人群 | ||
①身高(不含)—(含)未成年人、全日制大学本科及以下学历的学生 ②55周岁(含)—69周岁(含)老人 ③残疾人士、现役军人、警察、武警、教师 | ||
免费人群 | ||
①身高1.2米(含)以下儿童 ②70周岁(含)以上老年人 说明:为了游客的安全,每名免费人士入园必须有1名持全价票成人全程陪同。 (全价票:120元/人) | ||
小青一家端午节去游玩,信息如下:
爷爷:75岁
奶奶:74岁
爸爸:警察
妈妈:教师
姑姑:医生
小青:身高1.3米,学生
弟弟:身高1.2米
根据提供信息,帮小青算算全家入园应购门票多少元?
26.某动物园推出“一日游”优惠购票活动。
方案一:成人每人120元,儿童每人50元。
方案二:5人及5人以上团体票,每人80元。
现有4个大人带5个儿童一起去动物园玩,哪种方案更省钱?需要多少钱?
27.看图做题.如图是一个病人的体温记录折线图.
(1)护士每隔________小时给病人量一次体温.
(2)他在4月8日12时的体温是________摄氏度.
(3)他的体温在________月________时到________时下降最快,________月________日________时到________时比较稳定.
(4)图中的横虚线表示________.
(5)从体温看,这个病人的病情是在恶化还是在好转呢?________.
28.实验小学五、六年级图书角拥有图书情况如下表。
①根据统计表完成统计图。
②五年级4个班平均每班拥有图书多少本?
③根据图表中的信息,请你再提出一个数学问题并解答。
参考答案
一、填空题
1、1.2
2、7.004 6.995
3、①②⑤ ①④⑤
4、四 两 只有1
5、250 0.6 40 1250
6、60060.06 六万零六十点零六
7、108° 72°
8、36 12 25 40
9、106° 35°
10、30.69 16.0
二、选择题
11、A
12、B
13、C
14、A
15、B
三、判断题
16、√
17、×
18、√
19、
20、√
四、计算题
21、0.0048; 5.6; 900
0.91; 2.02; 1030
22、11948;21372;26000;18330
五、解答题
23、42道
24、501米
25、420元
26、方案二;720元
27、(1)6
(2)37.5
(3)4;7;6﹣12;4;9;0;12,
(4)正常体温
(5)好转
28、①
②135本
③五年级一共拥有多少本书?
130+150+118+142=540(本)
答:五年级一共拥有540本书。
山东潍坊坊子区实验学校2022-2023学年三下数学期末学业质量监测试题含答案: 这是一份山东潍坊坊子区实验学校2022-2023学年三下数学期末学业质量监测试题含答案,共5页。试卷主要包含了谨慎判一判,仔细选一选,认真填一填,细心算一算,动手操作,想一想,解一解等内容,欢迎下载使用。
山东潍坊坊子区实验学校2022-2023学年五年级数学第二学期期末监测试题含答案: 这是一份山东潍坊坊子区实验学校2022-2023学年五年级数学第二学期期末监测试题含答案,共6页。试卷主要包含了动脑思考,动手操作等内容,欢迎下载使用。
2023届山东潍坊坊子区实验学校数学五年级第二学期期末调研模拟试题含解析: 这是一份2023届山东潍坊坊子区实验学校数学五年级第二学期期末调研模拟试题含解析,共6页。试卷主要包含了认真填一填,是非辨一辨,细心选一选,用心算一算,操作与思考,解决问题等内容,欢迎下载使用。

