统考版2024版高考历史一轮复习第二部分专题小练习专题小练一古代中国的政治制度
展开A.秦汉大一统的形成 B.国家观念认同增强
C.中央集权不断加强 D.地缘政治思想加强
2.[2023·四川泸州三模]西周时期实行国野分治,国人是以周部族为主体的统治部族成员,野人是被征服地区的传统居民。春秋战国时期,国野制出现破坏迹象,国人、野人合二为一,逐渐成为专制政权下的编户齐民。这一变化( )
A.确立了土地私有制
B.源于分封宗法制度的瓦解
C.促进国家形态转变
D.奠定专制集权的阶级基础
3.[2023·江苏连云港模拟]经考古证实,秦直道位于内蒙古、甘肃和陕西境内,路上有2~3道车辙,车辙两侧有较宽的路肩;车辙间的辙梁经过反复碾压,土质发黑,质地坚硬。由此可知秦直道( )
A.推动了国家大一统的实现
B.加强了北方地区的边防
C.实现了对地方的直接管辖
D.形成了全国性的道路网
4.[2022·浙江卷]汉武帝置十三州部,每州部设刺史一人。刺史定期在辖区内巡行,年终赴京奏事。刺史秩仅600石,但能以卑临尊,监察秩2 000石的郡太守和王国相。由此可知,西汉刺史的设置( )
A.可以弥补宰相才干不足的缺陷
B.有利于加强中央对地方的控制
C.是地方行政体制建设的重要内容
D.代表着社会履行监察官员的职能
5.[2023·湖南模拟]汉代通过“举孝廉”制度,将官吏选拔与遵守、践行孝道结合起来,既体现出官僚选拔制度的鲜明特点,又是汉代伦理观念向选官制度渗透的成功经验,在社会上形成了“在家为孝子,出仕做廉吏”的舆论风尚。据此可知,察举制( )
A.体现了“家国同构”的政治理念
B.整顿了基层治理的秩序
C.有利于激发官员的社会责任感
D.未能促进社会阶层流动
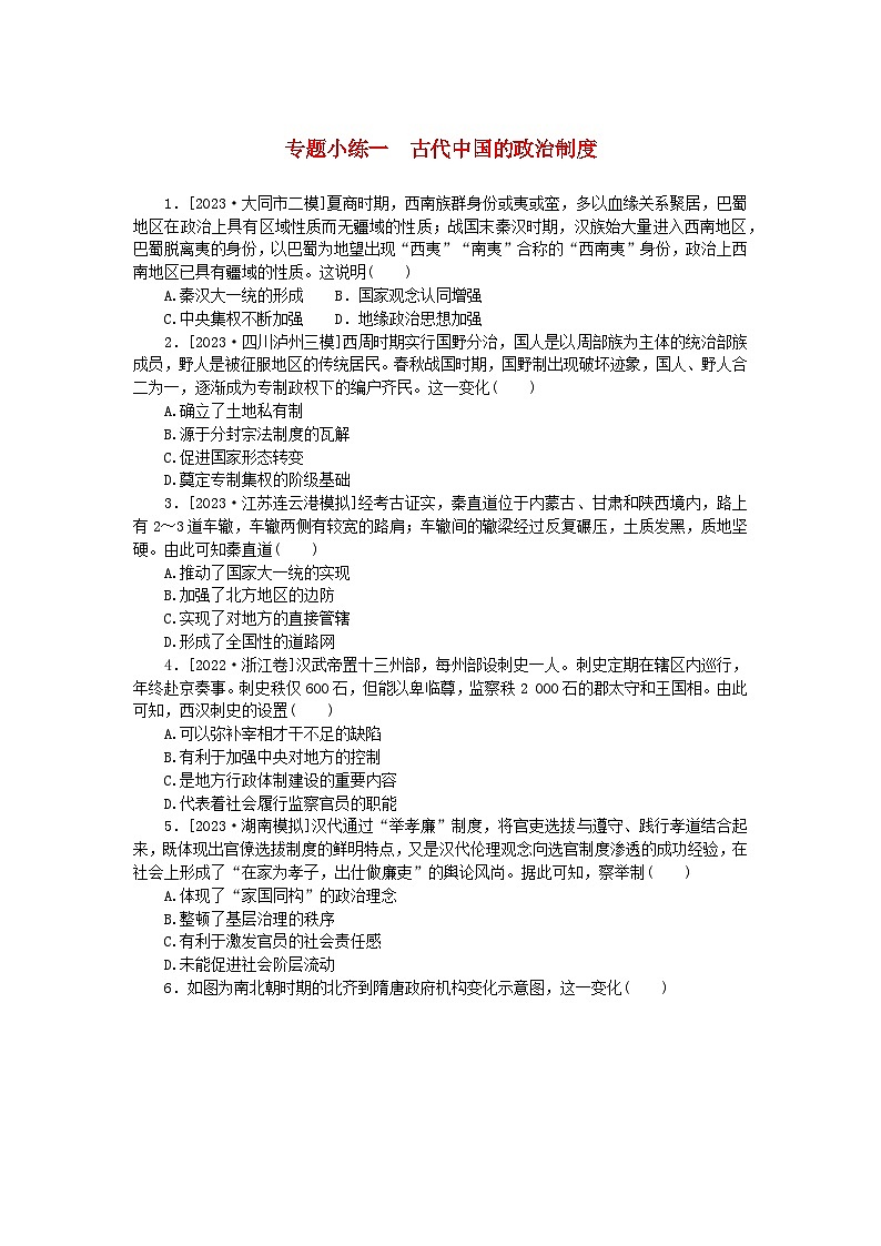
6.如图为南北朝时期的北齐到隋唐政府机构变化示意图,这一变化( )
A.加强了中枢决策权
B.避免了相权被分割
C.降低了政令的执行效率
D.使中央机构分工更明确
7.北宋初期,枢密院成为最高军务机构,是“二府”之一。长官枢密使一般由文人担任,宰相可兼任,其可以掌握虎符,秉皇帝旨意调动军队。下设“都承旨”和“副都承旨”,也基本都是文人,主要负责召宣旨意,传递院务信息。由此可见,北宋初期的枢密院( )
A.体现了“崇文抑武”的制度设计
B.行政效率提高分工比较明确
C.一定程度上制约了君主的专权
D.与中书门下形成了制衡机制
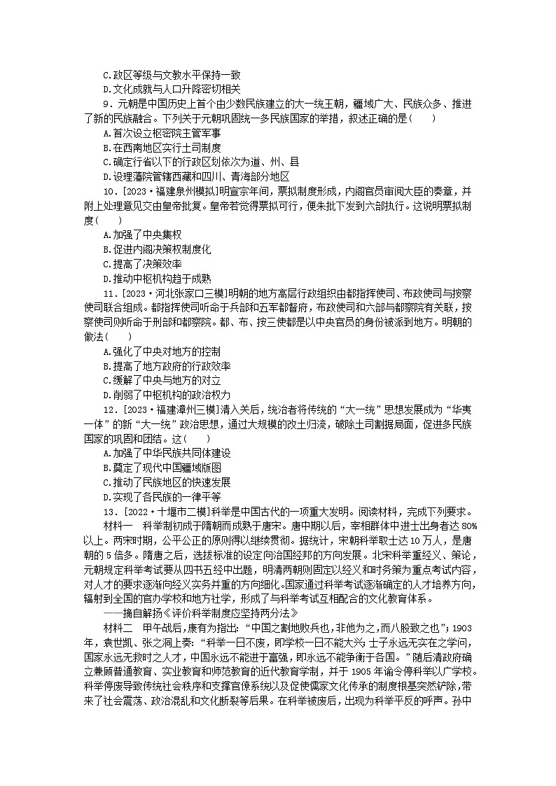
8.[2023·湖北卷]科举及第人数是衡量区域社会流动、经济发展与文化建设等程度的重要指标。下图为明代湖北进士及湖北籍人物著作分布情况。由此可见( )
A.人文环境与人才选拔相互影响
B.交通条件制约人才分布的格局
C.政区等级与文教水平保持一致
D.文化成就与人口升降密切相关
9.元朝是中国历史上首个由少数民族建立的大一统王朝,疆域广大、民族众多、推进了新的民族融合。下列关于元朝巩固统一多民族国家的举措,叙述正确的是( )
A.首次设立枢密院主管军事
B.在西南地区实行土司制度
C.确定行省以下的行政区划依次为道、州、县
D.设理藩院管辖西藏和四川、青海部分地区
10.[2023·福建泉州模拟]明宣宗年间,票拟制度形成,内阁官员审阅大臣的奏章,并附上处理意见交由皇帝批复。皇帝若觉得票拟可行,便朱批下发到六部执行。这说明票拟制度( )
A.加强了中央集权
B.促进内阁决策权制度化
C.提高了决策效率
D.推动中枢机构趋于成熟
11.[2023·河北张家口三模]明朝的地方高层行政组织由都指挥使司、布政使司与按察使司联合组成。都指挥使司听命于兵部和五军都督府,布政使司和六部与都察院有关联,按察使司则听命于刑部和都察院。都、布、按三使都是以中央官员的身份被派到地方。明朝的做法( )
A.强化了中央对地方的控制
B.提高了地方政府的行政效率
C.缓解了中央与地方的对立
D.削弱了中枢机构的政治权力
12.[2023·福建漳州三模]清入关后,统治者将传统的“大一统”思想发展成为“华夷一体”的新“大一统”政治思想,通过大规模的改土归流,破除土司割据局面,促进多民族国家的巩固和团结。这( )
A.加强了中华民族共同体建设
B.奠定了现代中国疆域版图
C.推动了民族地区的快速发展
D.实现了各民族的一律平等
13.[2022·十堰市二模]科举是中国古代的一项重大发明。阅读材料,完成下列要求。
材料一 科举制初成于隋朝而成熟于唐宋。唐中期以后,宰相群体中进士出身者达80%以上。两宋时期,公平公正的原则得以继续贯彻。据统计,宋朝科举取士达10万人,是唐朝的5倍多。隋唐之后,选拔标准的设定向治国经邦的方向发展。北宋科举重经义、策论,元朝规定科举考试要从四书五经中出题,明清两朝则固定以经义和时务策为重点考试内容,对人才的要求逐渐向经义实务并重的方向细化。国家通过科举考试逐渐确定的人才培养方向,辐射到全国的官办学校和地方社学,形成了与科举考试互相配合的文化教育体系。
——摘自解扬《评价科举制度应坚持两分法》
材料二 甲午战后,康有为指出:“中国之割地败兵也,非他为之,而八股致之也”;1903年,袁世凯、张之洞上奏:“科举一日不废,即学校一日不能大兴;士子永远无实在之学问,国家永远无救时之人才,中国永远不能进于富强,即永远不能争衡于各国。”随后清政府确立兼顾普通教育、实业教育和师范教育的近代教育学制,并于1905年谕令停科举以广学校。科举停废导致传统社会秩序和支撑官僚系统以及促使儒家文化传承的制度根基突然铲除,带来了社会震荡、政治混乱和文化断裂等后果。在科举被废后,出现为科举平反的呼声。孙中山说:“唐宋厉行考试,明清峻法执行……人才辈出;虽所试科目不合时用,制度则昭若日月。”更有学者认为科举制所蕴含的现代性具有超越帝制时代的生命力。
——摘编自刘海峰《科举革废与辛亥革命》
(1)据材料一概括中国古代科举制的特点。
(2)据材料二并结合所学知识,指出清末民初有识之士对科举制的前后态度,并分别指出其原因。
专题小练一 古代中国的政治制度
1.B 通过西南族群的在政治上有区域性无疆域性到秦汉时期西南夷在政治上具有国家疆域的性质,得出国家观念认同增强,B项正确;A项材料没有体现,故排除;夏商没有建立中央集权,排除C项;材料不是重点讲地缘政治,而是对国家的认同,排除D项。
2.C 根据材料“国野制出现破坏迹象,国人、野人合二为一,逐渐成为专制政权下的编户齐民”可知由国野分治到国野合一,这促进了国家形态转变,C项正确;材料体现了国野合一,不能得出土地私有制确立,排除A项;分封宗法制度的瓦解,只是其中的原因之一,不是根源,根源是生产力的进步,排除B项;材料没有体现新阶级的出现,排除D项。
3.B “车辙间的辙梁经过反复碾压,土质发黑,质地坚硬”说明秦直道经常使用,来往车辆比较多。而秦直道修建的主要目的之一就是加强北部边防,因此可知秦直道起到了加强北方地区边防的作用,B项正确;秦直道的修建是在大一统实现后,排除A项;实现了对地方直接管辖的是郡县制,排除C项;仅仅是秦直道并没有形成全国性的道路网,排除D项。
4.B 根据材料“汉武帝置十三州部,每州部设刺史一人。刺史定期在辖区内巡行,年终赴京奏事。刺史秩仅600石,但能以卑临尊,监察秩2 000石的郡太守和王国相”及所学知识可知,刺史是代表中央监察地方官员,位卑权重,有利于加强中央对地方的控制,B项正确;材料未体现出宰相的不足,不符合题意,排除A项;材料强调的是中央派下去的刺史监察地方,而没有强调地方,排除C项;材料强调的是中央与地方的关系,而不是说代表着社会履行监察官员的职能,排除D项。
5.A 根据材料可知,汉代以察举制为纽带,将伦理观念渗透于官僚体制建设之中,形成了“在家为孝子,出仕做廉吏”的舆论风尚,体现了“家国同构”的政治理念,A项正确;“举孝廉”虽然是一种自下而上的人才选拔制度,但与基层社会秩序无直接关系,排除B项;材料未涉及官员的社会责任感,排除C项;察举制选拔官员的依据是品德,这在一定程度上否定了血缘关系对官员选拔的影响,有利于平民阶层进入官僚体系,从而促进社会阶层的流动,排除D项。
6.D 根据图示内容可以看出,北齐时期的一系列机构被细化规范成为隋唐时期的三省六部制,六部属于中央机构,而且六部分工更为明确,D项正确;图示内容主要体现的是中央机构分工更为明确,并不能体现中枢决策权的加强,排除A项;三省六部制分割了相权,排除B项;三省六部制分工明确,提高了政令的执行效率,排除C项。
7.A 材料反映了北宋初年,枢密院最高长官及下设官职基本上都由文官担任,结合所学可知,这些措施的目的是防止武将专权,体现了“崇文抑武”的制度设计,故选A;材料反映的是枢密院的官员基本全是文官,没有反映出他们的分工情况,故排除B;材料“秉皇帝旨意”说明北宋这些措施加强了君权,故排除C;材料没有涉及枢密院与中书门下的关系情况,无法得知二者是否相互制衡,故排除D。
8.A 本题是单类型单项选择题。据本题主题干的设问词,可知这是推断题。据本题时间信息可知准确时空是:明代(中国)。据“明代湖北进士分布示意图”,可知武昌府与黄州府是进士人数最多的两个地区,据“明代湖北籍人物著作府域分布图”,可知府域著作最多的地区依旧为黄州府和武昌府,进士人数多能够营造良好的人文环境,而良好的人文环境有利于提升人才选拔率,A项正确;交通条件不是制约人才分布格局的核心因素,排除B项;荆州府的政区等级高于黄州府,但文教水平低于黄州府,排除C项;“明代湖北籍人物著作府域分布”与“明代湖北地区人口分布”是两个概念,排除D项。故选A项。
9.B 元朝疆域广大、民族众多,为了巩固统一多民族国家,在西南地区实行土司制度,故B项正确;宋朝已经设立枢密院主管军事,排除A项;行省以下的行政区划依次为路、府、州、县,排除C项;元朝设立宣政院掌管全国佛教事宜和藏族地区军政事务,排除D项。
10.C 根据材料可知,票拟制度中官员在审阅奏章时附上处理意见交由皇帝批复,皇帝若觉得票拟可行,便朱批下发到六部执行,这样有利于提高行政效率,C项正确;中央集权是削弱地方权力,加强中央权力,排除A项;内阁没有决策权,排除B项;票拟制度不是中枢机构趋于成熟,排除D项。
11.A 根据材料“都、布、按三使都是以中央官员的身份被派到地方。”说明三司各自直属朝廷,以朝廷官员领地方事,加强了中央对地方的控制,A项正确;提高地方政府的行政效率不是主要目的,排除B项;材料体现不出缓解了中央与地方的对立,排除C项;材料没有体现削弱中枢机构的政治权力,排除D项。
12.A 根据材料信息,清入关后,采用了“华夷一体”的新“大一统”政治思想,并通过一系列措施,来促进多民族国家的巩固和团结,这些做法巩固了统一的多民族国家,加强了中华民族共同体建设,A项正确;材料无法体现出奠定了现代中国疆域版图,排除B项;材料措施无法表明推动民族地区的快速发展,排除C项;材料信息无法得出实现了各民族的一律平等,排除D项。
13.答案:(1)体现公平公正原则;内容以儒家思想为主(重人文知识,忽视自然科学);为君主选拔治国人才;持续时间长;不断发展完善;与教育互为影响。
(2)前期:主张废除科举制;
原因:民族危机不断加深(清政府内忧外患);八股取士的弊端;西方工业文明的冲击(西学的影响);民族工业发展的需要;发展近代教育的需要。
后期:主张为科举制平反;(或肯定科举制)
原因:废除科举制带来的消极后果;科举制在历史上曾产生积极作用;科举制体现公平公正等现代精神。
解析:(1)根据材料“两宋时期,公平公正的原则得以继续贯彻”可分析出体现公平公正原则;根据材料“北宋科举重经义、策论,元朝规定科举考试要从四书五经中出题……”可分析出内容以儒家思想为主(重人文知识,忽视自然科学);根据材料“隋唐之后,选拔标准的设定向治国经邦的方向发展。”可分析出为君主选拔治国人才;根据材料“科举制初成于隋朝而成熟于唐宋”可分析出持续时间长;根据材料“科举制初成于隋朝而成熟于唐宋。”可分析出不断发展完善;根据材料“国家通过科举考试逐渐确定的人才培养方向,辐射到全国的官办学校和地方社学,形成了与科举考试互相配合的文化教育体系”可分析出与教育互为影响。(2)前期:根据材料“科举一日不废,即学校一日不能大兴”可分析出主张废除科举制。原因:根据材料“甲午战后……”可分析出民族危机不断加深(清政府内忧外患);根据材料“中国之割地败兵也,非他为之,而八股致之也”可分析出八股取士的弊端;结合所学可知,西方工业文明的冲击(西学的影响);民族工业发展的需要;发展近代教育的需要。后期:根据材料“在科举被废后,出现为科举平反的呼声”可分析出主张为科举制平反。(或肯定科举制)原因:根据材料“科举停废导致传统社会秩序和支撑官僚系统以及促使儒家文化传承的制度根基突然铲除,带来了社会震荡、政治混乱和文化断裂等后果”可分析出废除科举制带来消极后果;根据材料“唐宋厉行考试,明清峻法执行……人才辈出;虽所试科目不合时用,制度则昭若日月”可分析出科举制在历史上曾产生积极作用;根据材料“更有学者认为科举制所蕴含的现代性具有超越帝制时代的生命力”可分析出科举制体现公平公正等现代精神。
统考版2024版高考历史一轮复习第二部分专题小练习专题小练四近代中国反侵略求民主的潮流一: 这是一份统考版2024版高考历史一轮复习第二部分专题小练习专题小练四近代中国反侵略求民主的潮流一,共6页。试卷主要包含了某条约规定等内容,欢迎下载使用。
统考版2024版高考历史一轮复习第二部分专题小练习专题小练十六苏联的社会主义建设: 这是一份统考版2024版高考历史一轮复习第二部分专题小练习专题小练十六苏联的社会主义建设,共6页。
统考版2024版高考历史一轮复习第二部分专题小练习专题小练十古代中国经济的基本结构与特点: 这是一份统考版2024版高考历史一轮复习第二部分专题小练习专题小练十古代中国经济的基本结构与特点,共6页。试卷主要包含了北宋四川地区通行的铁钱体重值小,阅读材料,完成下列要求等内容,欢迎下载使用。

