还剩3页未读,
继续阅读
所属成套资源:统考版2024版高考历史一轮复习第二部分专题小练习专题小练
成套系列资料,整套一键下载
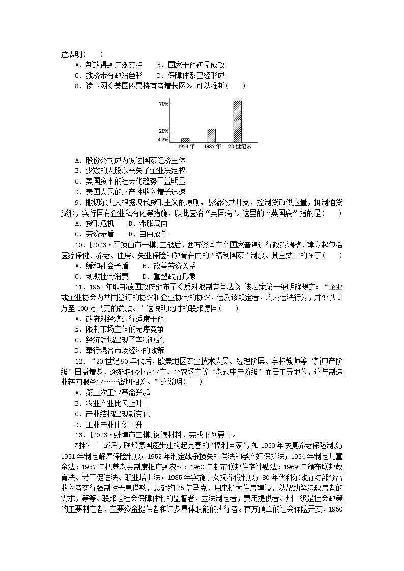
统考版2024版高考历史一轮复习第二部分专题小练习专题小练十五世界资本主义经济政策的调整
展开相关试卷
统考版2024版高考历史一轮复习第二部分专题小练习专题小练一古代中国的政治制度:
这是一份统考版2024版高考历史一轮复习第二部分专题小练习专题小练一古代中国的政治制度,共6页。
统考版2024版高考历史一轮复习第二部分专题小练习专题小练十六苏联的社会主义建设:
这是一份统考版2024版高考历史一轮复习第二部分专题小练习专题小练十六苏联的社会主义建设,共6页。
统考版2024版高考历史一轮复习第二部分专题小练习专题小练十古代中国经济的基本结构与特点:
这是一份统考版2024版高考历史一轮复习第二部分专题小练习专题小练十古代中国经济的基本结构与特点,共6页。试卷主要包含了北宋四川地区通行的铁钱体重值小,阅读材料,完成下列要求等内容,欢迎下载使用。

