精品解析:河北省廊坊市安次区2022-2023学年七年级下学期期末生物试题(解析版)
展开河北省廊坊市安次区2022-2023学年七年级下学期期末生物试题
一、选择题
1. 妈妈购买了茄子、丝瓜、芹菜和馒头准备做晚餐。从合理营养的角度,小刚建议妈妈还应该购买( )
A. 牛肉 B. 白菜 C. 菠菜 D. 黄瓜
【答案】A
【解析】
【分析】为了满足人体每天对能量和营养物质的需要,人们的营养必须合理而全面。我们所吃的食物能为人体提供糖类、脂肪、蛋白质、水、无机盐、维生素等,所以我们应均衡的摄取这些营养物质,本着粗细搭配、荤素搭配的原则。
【详解】馒头中含有大量的糖类,茄子、丝瓜、芹菜富含维生素、无机盐等,食物中缺乏蛋白质,应该购买牛肉。
故选A。
2. 儿童挑食、偏食的习惯导致饮食不均衡,生长发育出现问题,严重时引起疾病。下列疾病与常见病因的对应关系正确的是( )
A. 夜盲症——缺乏维生素D
B. 坏血病——缺乏维生素C
C. 呆小症——缺乏含钙的无机盐
D. 佝偻病——缺乏含碘的无机盐
【答案】B
【解析】
【分析】无机盐和维生素对人体都很重要,人体一旦缺乏,就会影响正常的生长和发育,还会引起疾病。
【详解】A.夜盲症是由于缺乏维生素A形成的,A错误。
B.坏血病是由于缺乏维生素C形成的,B正确。
C.幼年时期甲状腺激素分泌不足患呆小症,C错误。
D.幼儿缺钙和维生素D会得佝偻病,D错误。
故选B。
3. 小明在吃大青枣时,不小心将枣核咽下去了。下列哪项是枣核在小明体内的“历险路线”?( )
A. 口腔→咽→食道→胃→大肠→小肠→肛门
B. 口腔→咽→食道→胃→小肠→大肠→肛门
C. 口腔→咽→胃→食道→小肠→大肠→肛门
D. 口腔→咽→大肠→胃→食道→小肠→肛门
【答案】B
【解析】
【分析】消化系统由消化道和消化腺两大部分组成。
【详解】消化系统由消化道和消化腺两大部分组成,消化道包括口腔、咽、食管、胃、小肠、大肠和肛门。所以,枣核在小明体内的“历险路线”是:口腔→咽→食道→胃→小肠→大肠→肛门,因此ACD错误,B正确。
故选B。
4. 饮食与健康相密切相关,下列说法有益于健康的是( )
A. 不喜欢吃蔬菜就不要吃
B. 如果时间来不及,可以不吃早餐,午餐吃多一点
C. 如果不爱喝水,可以多喝饮料代替
D. 粗细粮合理搭配蔬菜和肉食,合理搭配
【答案】D
【解析】
【分析】合理膳食要求每日均衡的吃膳食宝塔中的五类食物,一日三餐,按时进餐,每日早中晚能量比例为:30%.40%.30%,不偏食、不挑食、不暴饮暴食等。
【详解】A.人体生长发育需要合理营养,由于各种食物所含营养物质的种类不同和含量不同,因此长期偏食、挑食容易造成营养不良。不偏食、不挑食能够保证人体获得全面合理的营养。该选项的做法不益于健康,A错误。
B.不吃早餐,上午时营养物质和能量无法满足身体的需要,长期这样会严重影响身体健康。按时进餐能够保证人体获得充足的能量供应。该选项的做法不益于健康,B错误。
C.多数饮料都含有一定量的糖,大量饮用特别是含糖量高的饮料,会在不经意间摄入过多能量,造成体内能量过剩。另外,饮后如不及时漱口刷牙,残留在口腔内的糖会在细菌作用下产生酸性物质。损害牙齿健康。有些人尤其是儿童青少年,每天喝大量含糖的饮料代替喝水,是一种不健康的习惯,该选项的做法不益于健康,C错误。
D.粗细粮合理搭配蔬菜和肉食,合理搭配有益于健康,D正确。
故选D。
5. 血液被称为流动的组织,运输着各种物质,其中起运输作用的成分是( )
①红细胞;②血浆;③白细胞;④血小板
A. ①② B. ②③ C. ③④ D. ①④
【答案】A
【解析】
【分析】血液是由血浆和血细胞(包括红细胞、白细胞、血小板)构成的。其中红细胞可以运输氧气,也可以运输二氧化碳。白细胞的功能是吞噬病菌,血小板的功能是止血凝血。血浆是血液中的液体部分,主要作用是运载血细胞,运输维持人体生命活动所需要的营养物质和体内产生的废物。
【详解】根据分析可知,红细胞可以运输氧气和二氧化碳。红细胞能通过血红蛋白将氧运送给组织,而组织中新陈代谢产生的一部分二氧化碳也通过红细胞运到肺部,通过肺泡的气体交换将二氧化碳排出体外。血浆可以运载血细胞,运输维持人体生命活动所需要的营养物质和体内产生的废物。因此①②符合题意。
故选A。
6. 下列有关输血与血型的叙述错误的是( )
A. 安全输血应以输相同型血为原则
B. 某些病人因血液中血小板减少,可选择性的输入血小板
C. A型血的病人可以输AB型的血
D 一个健康成年人每次献血200-300毫升不会影响健康
【答案】C
【解析】
【分析】考查输血的原则、意义及无偿献血的范围等。
【详解】安全输血时应该以输入同型血为原则.异血型者之间的输血,只有在紧急情况下,不得已时才采用;如果一次失血不超过400ml,血浆和血细胞可以在短时间内通过自身的调节作用恢复到正常水平.一个健康的成年人每次献血200~300ml不会影响身体健康,AD正确;某些病人因血液中血小板减少,可选择性的输入血小板,B正确;A型血的病人不可以输AB型的血,可以输少量的O型血,但异型者之间如果输入的O型血量较大,同样可以发生严重的输血反应,因此,大量输血时,必须实行同型输血原则,C错误。
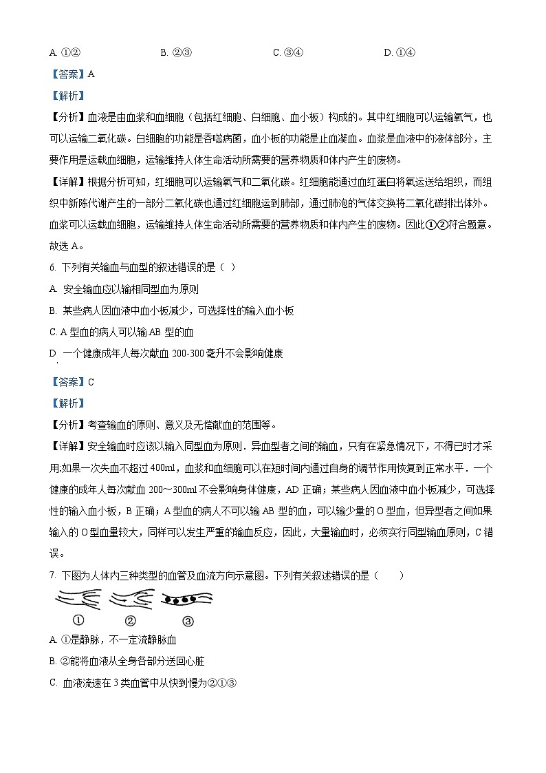
7. 下图为人体内三种类型的血管及血流方向示意图。下列有关叙述错误的是( )
A. ①是静脉,不一定流静脉血
B. ②能将血液从全身各部分送回心脏
C. 血液流速在3类血管中从快到慢为②①③
D. 与①相比,②的管壁较厚,弹性大
【答案】B
【解析】
【分析】动脉的功能是把心脏的血液输送到全身各处,故动脉内的血液流动方向是从主干流向分支,静脉的功能是把全身各处的血液送回心脏,故静脉内的血液流动方向是从分支流向主干,毛细血管管腔小,红细胞只能呈单行通过。从图中箭头可以看出①是静脉、②是动脉、③是毛细血管。
【详解】A.①是静脉,但静脉血管里不一定流静脉血,如肺静脉里流动脉血,A正确。
B.②是动脉,能将血液从心脏输送到全身各部分,B错误。
C.血液流速在3类血管中从快到慢为②①③,C正确。
D.②动脉和①静脉相比,②管壁较厚、弹性大、血流速度快,D正确。
故选B。
8. 中医讲究“望、闻、问、切”,其中切脉的主要部位是手腕处的桡动脉,该血管的主要特点是( )
A. 管壁薄、弹性小、血流速度快
B. 管壁厚、弹性小、血流速度慢
C. 管壁薄、弹性大、血流速度极慢
D. 管壁厚、弹性大、血流速度快
【答案】D
【解析】
【分析】动脉负责将心脏中的血液输送到全身各处,静脉负责将全身各处的血液送回心脏,毛细血管是进行物质交换的场所。
三种血管中,动脉的管壁最厚,静脉较薄,毛细血管管壁只有一层细胞构成。
三种血管的弹性:动脉弹性最大,静脉的弹性较小,毛细血管弹性最小。
三种血管的管腔,静脉最大,动脉较小,毛细血管的内径十分细小,红细胞只能单行通过。
三种血管中的血流速度,动脉最快,其次是静脉,毛细血管最慢。
【详解】根据分析可知,桡动脉的主要特点是:管壁厚、弹性大、血流速度快。D符合题意。
故选D。
9. 健康人的收缩压一般为12~18.7千帕,舒张压一般为8~12千帕。某人经常头昏,多次测得血压超过18.8/13千帕,可推断此人有可能患有( )
A. 低血压 B. 贫血 C. 坏血病 D. 高血压
【答案】D
【解析】
【分析】血压是流动的血液对血管壁造成的侧压力。通常所说的血压是指体循环的动脉血压,可以在上肢的肱动脉处测得。
【详解】心脏收缩时,动脉血压所达到的最高数值,称为收缩压;心脏舒张时,动脉血压下降到的最低数值,称为舒张压。健康成年人的动脉血压,一般维持在收缩压12~18.7千帕、舒张压8~12千帕。如果成年人的收缩压多次超过18.7千帕或舒张压多次超过12千帕,就是高血压;收缩压多次低于12千帕或舒张压多次低于8千帕,就是低血压。血压太高和太低都不利于身体健康。某人经常头昏,医生多次测得他的血压超过18.8/13 千帕,应属于高血压,D正确。
故选D。
10. 坚持参加体育锻炼,对心血管的影响是( )
A. 减缓血液循环 B. 使心肌发达,心脏收缩有力
C. 输送血液的功能减弱 D. 会损伤心脏的功能
【答案】B
【解析】
【分析】要经常参加适宜的体育运动,增强体质,促使心脏强健,以增强心脏工作的潜力。
【详解】经常参加体育锻炼的人,心肌发达,搏动有力,每搏输出的血量比一般人的要大,在安静状态下的心率比一般人的慢。体育锻炼能促进血液循环,加强对心肌的血液供应,使肌细胞获得更多的营养,使肌细胞逐渐变粗,体积增大,收缩力增强。由此可见选项A、C、D不符合题意。
故选B。
11. 关于人和植物的呼吸作用具有的共同点,下列说法错误的是( )。
A. 都要吸收氧气 B. 都产生二氧化碳和水
C. 都要吸收二氧化碳 D. 都要释放出能量
【答案】C
【解析】
【分析】本题考查呼吸作用的概念,动植物和人的呼吸作用的实质具有一致性。
【详解】动植物和人以及所有生物的呼吸作用都是细胞内的有机物在氧的参与下被分解成二氧化碳和水,同时释放出能量的过程。这一过程,用反应式表示为:有机物(储存能量)+氧气→二氧化碳+水+能量,综上所述,A、B、D选项不符合题意,只有C选项符合题意。
故选C
【点睛】本题考查呼吸作用的概念是基础题,难度偏低,要求考生熟记。
12. 中午我们进餐后,营养物质被吸收进入循环系统,最先到达心脏的( )
A. 左心房 B. 右心房 C. 左心室 D. 右心室
【答案】B
【解析】
【详解】试题分析:营养物质被吸收后,可经血液循环送到身体各处。被吸收的营养物质进入血液循环后,经下腔静脉→右心房→右心室→肺动脉→肺部毛细血管网→肺静脉→左心房→左心室→主动脉→身体各处。因此被吸收的营养物质最先到达心脏的右心房。
考点:血液循环的途径。
13. 宁宁在朗诵时,发出铿锵有力的声音时,下列描述错误的是( )
A. 肋骨向下向内运动 B. 隔顶部上升 C. 肋间肌收缩 D. 胸廓容积缩小
【答案】C
【解析】
【分析】呼吸运动包括呼气和吸气两个过程。吐气是呼气的过程。
【详解】呼气时,膈肌与肋间肌舒张,胸骨、肋骨向下向内运动,引起胸腔前后、左右及上下径均缩小,膈肌顶部上升,胸廓的容积缩小,肺随之缩小,造成肺内气压增大,大于外界大气压,气体呼出肺,完成呼气,因此ABD正确,C错误。
故选C。
14. 人体呼出的气体与外界环境中的气体的区别是:
A. 呼出的气体中氧气含量减少,二氧化碳含量增多
B. 呼出的气体中氧气含量增多,二氧化碳含量减少
C. 呼出的气体中氧气和二氧化碳的含量都增多
D. 呼出的气体中氧气和二氧化碳的含量都减少
【答案】A
【解析】
【分析】以下是呼出气体和吸入气体成分比较:
【详解】氧气进入人体后,最终到达组织细胞氧化分解有机物,释放出二氧化碳气体,所以呼出的气体中氧气含量减少,二氧化碳含量增多。
故选A。
15. 下列不属于人体排出体内废物途径的是( )
A. 尿液通过泌尿系统形成并排出
B. 汗液通过皮肤排出
C. 粪便通过消化系统排出
D. 二氧化碳和水通过呼吸系统排出
【答案】C
【解析】
【分析】排泄是将体内代谢终产物排出体外的过程,代谢终产物是指含氮废物(如尿素、尿酸等)、二氧化碳、代谢中产生的多余的水分和无机盐。排泄的途径有三条:皮肤排出汗液;泌尿系统排出尿液;呼吸系统排出二氧化碳和水。而体内的食物残渣或粪便排出体外的过程叫排遗。
【详解】ABD.排泄的途径有三条:皮肤排出汗液;泌尿系统排出尿液;呼吸系统排出二氧化碳和水,不符合题意。
C.体内的食物残渣或粪便排出体外的过程叫排遗,符合题意。
故选C。
16. 手掌和脚掌经常受摩擦出现 “老茧”,这是由于( )增生后产生的。
A. 表皮层 B. 生发层 C. 真皮层 D. 角质层
【答案】D
【解析】
【分析】皮肤的结构包括表皮和真皮,其中表皮又包括角质层和生发层。
【详解】皮肤的结构包括表皮和真皮。其中表皮又包括角质层和生发层。角质层位于皮肤表皮的最外面,该层细胞排列紧密,细菌不易侵入,并且可以防止体内水分的过度散失。手掌和脚掌经常受摩擦出现“老茧”就是由于角质层增厚产生的。生发层具有很强的分裂增生能力,该层内含有一些黑色素细胞,能够产生黑色素细胞。皮肤的颜色就是由黑色素的多少决定的。真皮比表皮厚,主要由结缔组织构成,真皮内含有大量的弹性纤维和胶原纤维,使皮肤具有一定的弹性和韧性,真皮内由丰富的血管和感觉神经末梢。
故选D。
17. 红心火龙果的甜菜红素难分解,大量食用后会引起尿液变红,其排出人体时依次通过的结构是( )
①膀胱 ②输尿管 ③肾脏 ④尿道
A. ①→②→③→④ B. ③→②→④→① C. ③→②→①→④ D. ③→①→②→④
【答案】C
【解析】
【分析】尿的形成过程:当血液流经肾小球时,除血细胞和大分子的蛋白质以外,血浆中的一部分水、无机盐、葡萄糖和尿素等物质,都可以经过肾小球和紧贴它的肾小囊内壁过滤到肾小囊中,形成原尿;当原尿流经肾小管时,其中对人体有用的物质如全部的葡萄糖、大部分的水和部分无机盐等被肾小管重新吸收,进入包绕在肾小管外面的毛细血管中,送回到血液里,而剩下的水和无机盐、尿素等就形成了尿液。
【详解】红心火龙果中的甜菜红素吸收后随血液循环进入③肾脏,可以通过肾小球和肾小囊内壁的滤过作用进入肾小囊腔中,成为原尿中的成分,流经肾小管时,不能被吸收进入血液,而随尿液经②输尿管流入①膀胱暂时储存,最终经④尿道排出体外,可见选项C正确。
故选C。
18. 我国一直在开展“一盔一带”行动,要求骑摩托车必须佩戴头盔,以保护人体的“生命中枢”。该“生命中枢”是指( )
A. 大脑 B. 小脑 C. 脑干 D. 脊髓
【答案】C
【解析】
【分析】本题考查的是脑的结构和功能,首先明确脑的结构包括大脑、小脑和脑干。
【详解】A.大脑主要包括左、右大脑半球,是中枢神经中最大和最复杂结构,是调节机体功能的器官,也是意识、精神、语言、学习、记忆和智能等高级神经活动的物质基础,A不符合题意。
B.小脑与运动协调,维持平衡有关,B不符合题意。
C.脑干中有许多能够调节人体基本生命活动的中枢,如呼吸中枢和心血管运动中枢等。如果脑干受到损伤,将直接影响呼吸和心脏的活动甚至危及生命,C符合题意。
D.脊髓是低级神经中枢,具有传导和反射作用,D不符合题意。
故选C。
19. 课堂上,同学们一会儿看黑板,一会儿看课本,他们既能看清黑板上的字又能看清课本上的字,这是因为眼球中有具有调节作用的( )
A. 视网膜 B. 角膜 C. 晶状体 D. 玻璃体
【答案】C
【解析】
【分析】眼的主要部分是眼球,由眼球壁和眼球的内容物构成。眼球的结构如图:
【详解】外界物体反射来的光线,经过角膜、房水,由瞳孔进入眼球内部,再经过晶状体和玻璃体的折射作用,在视网膜上能形成清晰的物像,物像刺激了视网膜上的感光细胞,这些感光细胞产生的神经冲动,沿着视神经传到大脑皮层的视觉中枢,就形成视觉。睫状体内有平滑肌,晶状体依靠悬韧带与睫状体相连,眼睛通过睫状体内平滑肌的收缩和舒张来调节晶状体的曲度,使物像落在视网膜上,来看清远近不同的物体,因此ABD错误,C正确。
故选C。
20. 图为单纯的缩手反射示意图,则下列分析正确的是( )
A. ③为传出神经 B. ①为感受器,②为效应器
C. 该反射是激素调节的结果 D. 缩手反射完成顺序为①②③④⑤
【答案】B
【解析】
【分析】反射的结构基础是反射弧,反射弧包括①感受器、③传入神经、④神经中枢、⑤传出神经、②效应器。
【详解】A.传入神经和传出神经区别在于传入神经有神经节,由图可知,结构③有神经节,所以③是传入神经,⑤是传出神经,A错误。
B.与传入神经相连的是①感受器,与传出神经相连的是②效应器,B正确。
C.神经调节的基本方式是反射,所以该反射是神经调节的结果,C错误。
D.缩手反射完成顺序是①感受器→③传入神经→④神经中枢→⑤传出神经→②效应器,D错误。
故选B。
21. 3月3日是”全国爱耳日”。下列相关叙述不正确的是( )
A. 人的听觉感受器和形成听觉的部位都是[6]
B. 神经冲动经[5]传至大脑皮层的听觉中枢
C. 长时间戴耳机听音乐,会对[2]造成损伤
D. 晕车与[4]对头部位置变化过于敏感有关
【答案】A
【解析】
【分析】图示中:1外耳道 2鼓膜 3听小骨 4半规管 5听神经 6耳蜗,据此答题。
A.听觉的形成过程如下:外界的声波经过外耳道传到鼓膜,引起鼓膜的振动;振动通过听小骨传到内耳,刺激耳蜗内的听觉感受器,产生神经冲动;神经冲动通过与听觉有关的神经传递到大脑皮层的听觉中枢,就形成了听觉。形成听觉的部位应是听觉中枢而不是耳蜗,故符合题意。
B.神经冲动通过与听觉有关的神经传递到大脑皮层的听觉中枢,就形成了听觉,故不符合题意。
C.长时间戴耳机听音乐,会对鼓膜造成损伤,如果鼓膜受损,会使听力下降,故不符合题意。
D.前庭可以感受头部位置的变化和直线运动时速度的变化,半规管可以感受头部的旋转变速运动,这些感受到的刺激反映到中枢以后,就引起一系列反射来维持身体的平衡。因此当人体的半规管和前庭过度敏感,就易出现晕车,故不符合题意。
故选A。
【详解】此题要明确听觉的形成过程,要掌握耳朵的结构。
22. 不少年轻人骑车时戴耳机听音乐,这样不仅容易导致交通事故,而且长期使用耳机会损伤对声波敏感的细胞,使听力下降,这些细胞位于( )
A. 鼓膜 B. 外耳道 C. 耳蜗 D. 咽鼓管
【答案】C
【解析】
【详解】试题分析:当外界声波经过外耳道传导鼓膜时,鼓膜的振动通过听小骨传到内耳,刺激了耳蜗内对声波敏感的感觉细胞,这些细胞就将声音信息通过听觉神经传给大脑的一定区域(听觉中枢),这样就产生了听觉;因此感受声波刺激敏感的细胞位于内耳的耳蜗内。
考点:耳的基本结构和功能。
23. 青春期的孩子第二性征开始出现,引起这种现象的激素是( )
A. 甲状腺激素 B. 胰岛素 C. 生长激素 D. 性激素
【答案】D
【解析】
【分析】进入青春期以后,男孩和女孩的性器官都迅速发育,男性的睾丸和女性的卵巢都重量增加,并能够产生生殖细胞和分泌性激素,性激素(雄性激素和雌性激素)能促进第二性征的出现,第二性征是指男女出现的除了性器官之外的性别差异,如男孩出现阴毛、腋毛、胡须以及喉结突出等,还出现声音变粗的变声现象等。女孩的第二性征主要表现为出现阴毛、腋毛,乳房增大,骨盆宽大和乳腺发达以及声音变高变细等。
【详解】A.甲状腺激素主要能促进骨骼、脑和生殖器官的生长发育,A不符合题意。
B.胰岛素能降低血糖浓度,B不符合题意。
C.生长激素能促进骨骼、内脏和全身生长.促进蛋白质合成,影响脂肪和矿物质代谢,在人体生长发育中起着关键性作用,C不符合题意。
D.性激素(雄性激素和雌性激素)能促进第二性征的出现,D符合题意。
故选D。
24. 接种卡介苗可以有效预防结核病,其原因是( )
A. 卡介苗在人体内能激活人体的吞噬细胞,将结核杆菌吞噬了
B. 接种卡介苗后能使人在不发病的情况下,产生抵抗结核杆菌的抗体
C. 卡介苗能提高人体的各项生理活动,增强抵抗力
D. 卡介苗进入人体后能直接消灭侵入人体内的结核杆菌
【答案】B
【解析】
【详解】卡介苗是抗原,会刺激淋巴细胞产生抗体,抗体能够消灭对应的抗原。
25. 下列有关青霉素过敏反应的叙述,正确的是( )
A. 发生在所有人群 B. 机体正常免疫反应
C. 机体免疫功能过低 D. 机体免疫功能过强
【答案】D
【解析】
【分析】免疫是人体的一种生理功能。从获得途径来看,免疫分为非特异性免疫和特异性免疫。非特异性免疫是指先天具有的、对多种病原体都有防御作用的免疫,包括人体的第一和第二道防线;而特异性免疫是后天性的、只对特定的病原体起作用的免疫,主要是指人体的第三道防线。免疫的功能包括自身稳定(清除体内衰老的、死亡的或损伤的细胞)、防御感染(抵抗抗原的侵入、防止疾病发生、维护人体健康)、免疫监视(识别和清除体内产生的异常细胞如肿瘤细胞),当免疫功能异常时人体会发生疾病;例如防御感染的功能过强时,对进入人体内的某些药物和食物会发生过敏反应,当自身稳定的功能异常时人体会发生自身免疫性疾病,当免疫监视功能异常时人体可能会发生肿瘤,据此分析解答。
【详解】免疫是人体的一种防御功能,人体依靠这种功能识别“自己”“非己”成分,能够破坏和排斥进入体内的抗原物质,清除自身产生的损伤细胞核肿瘤细胞,维持人体内部环境的平衡和稳定。青霉素过敏是免疫的功能过强形成的,即抵抗抗原侵入的免疫功能过强。故选D。
【点睛】本题考查过敏反应的相关知识,意在考查考生理解过敏反应知识的要点,学会运用生物知识分析问题的能力。
26. 人难免会生病,也难免有烦恼。以下几人在生病或烦恼时的做法,正确的是( )
A. 小王只要一感冒,就立即服用抗生素
B. 小李为早点治好病,把用药量加倍
C. 小赵用药前,详细阅读药品标签和说明书
D. 小张为摆脱烦恼,服用摇头丸
【答案】C
【解析】
【分析】用药前应关注药品说明书上所提供的各项信息,包括药物的主要成分、适应症、用法与用量、药品规格、注意事项、生产日期、有效期、生产厂家、贮藏条件等。
【详解】A.抗生素是一类能够杀死细菌的物质,是当前治疗人和动物细菌感染的常用药。使用抗生素时,致病菌和包括有益菌在内的多种细菌被一起杀死,但抗生素对病毒引起的感冒等疾病不起作用,A错误。
B.要根据病情需要,正确选择药物的剂量和服用时间等,以充分发挥最佳效果;不能随意增减药量和服药次数,B错误。
C.结合分析可知,“小赵用药前,详细阅读药品标签和说明书”的做法是正确的,C正确。
D.摇头丸是毒品,毒品具有很强的成瘾性,一旦沾染,很难戒除,严重危害人体身心健康,危害社会。因此,青少年应远离、拒绝毒品,D错误。
故选C。
27. 根据世界卫生组织对健康的定义,健康是指( )
A. 身体健康 B. 心理健康 C. 社会适应能力良好 D. 以上三项都是
【答案】D
【解析】
【分析】健康是人生最大的财富,1990年,世界卫生组织在论述健康时提出,健康包括躯体健康、心理健康、社会适应良好和道德健康四方面。
【详解】传统的健康观是“无病即健康”,现代入的健康观是整体健康,世界卫生组织认为,健康是指一种身体上、心理上和社会适应方面的良好状态,而不仅仅是没有疾病和不虚弱。近年来,世界卫生组织又把道德修养和生殖质量也纳入了健康的范畴。所以选项D符合题意。
【点睛】只要熟练掌握了健康的概念,就能做出正确的答案。
28. 移植到人体内的肾脏容易受到排斥,从免疫的角度分析,移植的肾脏相当于( )
A. 抗原 B. 抗体 C. 病原体 D. 传染源
【答案】A
【解析】
【分析】(1)引起淋巴细胞产生抗体的抗原物质就是抗原。抗原包括进入人体的微生物等病原体、异物、异体器官等。
(2)抗体是指抗原物质侵入人体后,刺激淋巴细胞产生的一种抵抗该抗原物质的特殊蛋白质,可与相应抗原发生特异性结合的免疫球蛋白。主要分布在血清中,也分布于组织液及外分泌液中。
【详解】A.移植到人体内的植入器官相当于抗原,人体的免疫系统,会识别出非己成分,从而产生排斥反应,产生相应的抗体,来杀死或抑制异体器官的成活。因此移植他人的器官时,需要进行抗免疫治疗,否则移植不会成功。所以从免疫的概念分析,移植的肾脏器官相当于抗原,故A符合题意。
B.抗体是指抗原物质侵入人体后,刺激淋巴细胞产生的一种抵抗该抗原物质的特殊蛋白质,可与相应抗原发生特异性结合的免疫球蛋白,故B不符合题意。
C.病原体是指引起传染病的细菌、病毒和寄生虫等生物,故C不符合题意。
D.传染源是指能够散播病原体的人或动物,故D不符合题意。
故选A。
29. 生物学有着广阔的发展前景,我们要继续学习,不断探索,理智地运用科技成果。以下说法错误的是( )
A. 我国地大物博,物种繁多,生物资源丰富,可以任意开采
B. 西部大开发中,保护天然林,退耕还林还草,改善生态环境
C. 保护生物多样性的措施之一是保护生物的栖息环境
D. 生物圈的资源、空间是有限的,必须控制人口的膨胀
【答案】A
【解析】
【分析】人类在享受资源和环境提供给我们的现代生活的同时,也应该学会保护资源、善待环境,这才能实现人与自然的和谐发展。
【详解】A.我国地大物博,物种繁多,生物资源丰富,但人口数量多,人均占有量很低,因此要加强保护自然资源,做到合理利用,不能任意开采,A错误。
B.西部大开发中,保护天然林,退耕还林还草,改善生态环境,符合人类社会可持续发展战略,B正确。
C.环境与生物是一个统一的整体,保护生物多样性首先要保护生物的栖息环境,生物的栖息环境是生物赖以生存的基础,C正确。
D.人口数量急剧膨胀,人类消耗的各种资料会越来越多,对自然资源、生态环境和社会环发展产生的影响也会越大,为了保证人类与自然和谐发展,必须控制人口增长,D正确。
故选A。
30. 很多环境问题都是由人类随意处理垃圾引起的,我们要积极践行垃圾分类回收。下面可回收物的标志是( )
A. B. C. D.
【答案】D
【解析】
【分析】生活垃圾分为四类:可回收物、厨余垃圾、有害垃圾、其他垃圾,并规定了各类垃圾的标志和收集容器颜色。
【详解】A.该标志代表其他垃圾,A错误。
B.该标志是有害垃圾,B错误。
C.该标志是厨余垃圾,C错误。
D.该标志是可回收垃圾,D正确。
故选D。
二、判断题
31. 双缩脲试剂可以鉴定蛋白质,与蛋白质呈现紫色反应。______
【答案】正确
【解析】
【分析】蛋白质是构成人体细胞的基本物质;人体的生长发育、组织的更新等都离不开蛋白质。此外,蛋白质还能被分解,为人体的生理活动提供能量。蛋白质主要从瘦肉、鱼、奶、蛋、豆类和谷类等食物中获得。各种蛋白质的基本组成单位都是氨基酸。
【详解】食物中是否含有蛋白质或蛋白质的含量多少,可用双缩脲试剂检测。在碱性溶液中,双缩脲试剂能与蛋白质反应,形成紫色络合物。由于蛋白质分子中含有许多与双缩脲结构相似的肽键,因此,蛋白质都可以与双缩脲试剂发生反应而使溶液呈现紫色,故题干叙述正确。
32. 动脉里流的一定是动脉血,静脉里流的一定是静脉血。
【答案】错误
【解析】
【分析】动脉血和静脉血主要看血液中氧的含量和颜色,动脉血含氧丰富,颜色鲜红;而静脉血含氧量少,颜色暗红。
【详解】在体循环中,当血液流经身体各部组织细胞周围的毛细血管时,不仅把运来的营养物质输送给细胞,把细胞产生的二氧化碳等废物带走,而且红细胞中的血红蛋白把它所结合的氧气释放出来供细胞利用,这样血液就由动脉血变成了静脉血。肺循环以右心室为起点,静脉血射入肺动脉,再流经肺部毛细血管网,在这里肺泡和毛细血管中的静脉血进行了气体交换,二氧化碳由血液进入到肺泡中,氧气从肺泡进入毛细血管里的血液中,这样原来含氧气较少的静脉血变成了含氧气较多的动脉血,动脉血经肺静脉流同左心房,完成了肺循环。可见,在体循环中,动脉里流的是动脉血,静脉里流的是静脉血;在肺循环中,肺动脉里流的是静脉血,肺静脉里流的是动脉血。故题干说法错误。
【点睛】本题考查了人体的血液循环,掌握人体的体循环和肺循环中血管内血液的特点是解题的关键。
33. 淀粉、蛋白质、脂肪在消化管内开始消化的部位依次是口腔、胃、大肠。______
【答案】错误
【解析】
【分析】淀粉在口腔内初步消化;蛋白质在胃内初步消化;脂肪在小肠内消化。
【详解】淀粉在口腔内被唾液淀粉酶将分解成了麦芽糖,小肠中被肠液、胰液分解为葡萄糖;蛋白质在胃中开始被消化,在胃蛋白酶的作用下被初步消化,然后进入小肠,在小肠中肠液和胰液中酶的作用下变成氨基酸;脂肪的消化过程在小肠内进行,脂肪先在胆汁的乳化下变为脂肪粒,脂肪粒在胰液和肠液作用下被彻底分解为甘油和脂肪酸,因此,淀粉、蛋白质、脂肪在消化管内开始消化的部位依次是口腔、胃、小肠,故题干叙述错误。
34. 人体从外界吸入新鲜空气,呼出二氧化碳的过程叫作呼吸作用。 ( )
【答案】错误
【解析】
【详解】细胞利用氧,将有机物分解成二氧化碳和水,并且将储存在有机物中的能量释放出来,供给生命活动的需要,这个过程叫做呼吸作用。呼吸作用的主要部位是所有活的细胞,场所是细胞中的线粒体。呼吸作用的实质是:分机有机物,释放能量,为生物的生命活动提供能量,故题干观点错误。
35. 神经冲动在神经元中的传导方向是树突→胞体→轴突。______
【答案】正确
【解析】
【分析】神经元受到刺激后能产生兴奋,并能把兴奋传导到其它的神经元,这种能够传导的兴奋叫神经冲动。
【详解】神经元传导神经冲动是沿一定方向传导的,每个神经元可能有很多树突,但是只有一个轴突,树突将神经冲动传向细胞体,轴突则将冲动从细胞体传出。所以神经冲动的传导方向是树突→细胞体→轴突,故题干叙述正确。
36. 脂肪是最主要的能源物质。______
【答案】错误
【解析】
【分析】食物中含有六大类营养物质:蛋白质、糖类、脂肪、维生素、水和无机盐,每一类营养物质都是人体所必需的。
【详解】糖类是人体最主要的供能物质,人体的一切活动所消耗的能量主要来自糖类,脂肪是人体内备用的能源物质,同时也参与细胞膜的构建,故题干叙述错误。
37. 人体的气体交换过程有:肺通气、肺的换气、气体在血液中运输、组织换气。______
【答案】正确
【解析】
【分析】人体的呼吸包括:肺与外界气体的交换→肺泡内的气体交换→气体在血液中的运输→组织细胞内的气体交换四个过程。
【详解】人体呼吸的全过程如图所示:
肺与外界气体的交换,也叫肺通气,是通过呼吸运动实现的,外界的氧气进入肺内,体内的二氧化碳排出体外;肺泡内的气体交换,也叫肺的换气,它是通过气体的扩散作用实现的;气体在血液中的运输;组织里的气体交换,即组织换气,通过气体扩散作用实现的;因此空气中的氧气进入人体细胞的正确顺序是:肺通气→肺的换气→气体在血液中的运输→组织换气。故题干叙述正确。
38. 呼吸道是由鼻、咽、喉、气管、支气管、肺组成。( )
【答案】错误
【解析】
【分析】呼吸系统由呼吸道和肺组成。如图:
。
【详解】呼吸系统由呼吸道和肺组成。呼吸道由鼻腔、咽、喉、气管、支气管组成,是外界气体进出肺的通道,对吸入的气体有清洁、温暖和湿润的作用;呼吸道不包括肺,肺是气体交换的场所。题干说法错误。
【点睛】解题的关键是知道呼吸系统的组成及各部分的功能。
39. 体内有炎症时血小板的数量会增加。______
【答案】错误
【解析】
【分析】血液由血浆、血细胞两部分组成。血细胞包括红细胞、白细胞和血小板。血液的主要功能是运输功能、防御功能和调节体温的功能。红细胞数目最多,形态为双面凹的圆饼状,无细胞核,主要的功能是运送氧和一部分二氧化碳;白细胞:比红细胞大,有细胞核,吞食病菌,对人体有防御和保护作用;血小板:个体最小,性状不规则,无细胞核,有凝血和止血过的作用。
【详解】人体血液中的白细胞能穿过毛细血管壁,聚集到受伤部位吞食病菌。体内有炎症时,白细胞数量会增加,故题干叙述错误。
40. 光线从外界进入眼内,正确的途径是:角膜,房水,玻璃体,晶状体。______
【答案】错误
【解析】
【分析】外界物体发出的光线,通过眼的角膜、房水、晶状体和玻璃体,发生折光,最后在视网膜上形成一个清晰的物像,这就是眼的折光功能。
【详解】视觉的形成过程是:外界光线→角膜→瞳孔→晶状体和玻璃体的折射作用→视网膜上的感光细胞产生神经冲动→视觉神经→大脑皮层的视觉中枢→视觉,故题干叙述错误。
三、综合题
41. 心脏有规律地收缩和舒张,使血液在心脏和血管组成的管道中循环流动。下图是人的心脏内部结构示意图。请回答下列问题:
(1)心脏由肌肉组织构成,心肌最发达的是[ ]______。
(2)用字母、数字和箭头表示心脏左侧的血流方向:______。
(3)用字母、数字表示肺循环的过程:B→4→肺部毛细血管网→______→______。
(4)与血管1具有相同结构特点的是______(填数字)。
【答案】(1)D左心室
(2)5→C→D→3 (3) ①. 5 ②. C
(4)2、5
【解析】
【分析】1、题图中:1是上腔静脉、2是下腔静脉、3是主动脉、4肺动脉、5是肺静脉;A是右心房、B是右心室、C是左心房、D是左心室。2、血液循环途径包括:体循环和肺循环。体循环:左心室→主动脉→全身各级动脉→全身各处毛细血管→全身各级静脉→上、下腔静脉→右心房;经过体循环,血液中的氧气扩散进入组织细胞,血液由动脉血变成了静脉血。肺循环:右心室→肺动脉→肺部毛细血管→肺静脉→左心房;经过肺循环,肺泡中的氧气扩散进入血液,血液由静脉血变成了动脉血。
【小问1详解】
心脏有四个腔:左心房、右心房、左心室、右心室,其中心室壁厚于心房壁,左心室壁厚于右心室壁,这与左心室收缩把血液输送到全身、输送血液的距离最长相适应的。可见,心肌最发达的是D左心室。
【小问2详解】
房室瓣是位于同侧心房和心室之间的瓣膜,只能向心室开;动脉瓣是位于同侧心室与动脉之间的瓣膜,只能向动脉开。这些瓣膜的作用是:防止血液倒流,保证血液只能朝一个方向流动(心房→心室→动脉)。结合题图可知,心脏左侧的血流方向是:5肺静脉→C左心房→D左心室→3主动脉。
【小问3详解】
肺循环的途径是:B右心室→4肺动脉→肺部毛细血管→5肺静脉→C左心房;经过肺循环,血液的含氧量增加,血液由静脉血变成了动脉血。
【小问4详解】
静脉血管的管壁较薄、弹性小,血流速度慢,主要是将血液从身体各部分送回到心脏。图中,与血管1上腔静脉具有相同结构特点的是2下腔静脉、5肺静脉。
42. 如图是人体泌尿系统的组成及肾单位结构示意图.据图分析回答.
(1)人体形成尿液的器官是[]______.健康人每天排出的尿液约有1.5升,比原尿少了许多,主要是因为[]______的重吸收作用。
(2)医生在检查某病人的尿液成分时,发现含有较多的血细胞和大分子蛋白质,如果是肾脏有疾病,最可能的病变部位是[]______。
(3)图中[5]指______,其中流动的液体是______。
【答案】(1) ①. 1肾脏 ②. 8肾小管 (2)6肾小球
(3) ①. 入球小动脉 ②. 动脉血
【解析】
【分析】肾脏泌尿系统的组成和功能:①肾脏-形成尿液;②输尿管-输送尿液;③膀胱-暂时贮存尿液;④尿道-排出尿液。
【小问1详解】
1肾脏是形成尿液的器官.原尿经过肾小管时,发生了重吸收作用,其中大部分水、部分无机盐和全部的葡萄糖被重新吸收回血液,剩下的其他物质如尿素、一部分无机盐和水等由肾小管流出,形成尿液。因此人体虽然每天形成的原尿大约150升,但由于肾小管的重吸收作用,99%的有用物质又被重新吸收回血液,形成的尿量就大大减少约为1.5升。
【小问2详解】
若发现某人尿液中含有红细胞和大分子蛋白质,可能是6肾小球发生病变,导致肾小球的通透性增大,使蛋白质和红细胞滤过到原尿中,而肾小管不能重吸收蛋白质和红细胞,因此蛋白质和红细胞随尿排出。
【小问3详解】
5是入球小动脉,内流动脉血。
43. 甲图为人体肺部结构示意图,乙图表示外界空气进入血液循环的过程,请据下图回答下列问题:
(1)从甲图中可以看出人体支气管最细的分支末端形成了肺泡,其外面包绕着丰富的______。
(2)乙图中Ⅰ表示的物质是______;肺与外界的气体交换是①过程,通过______实现的。
(3)若呼吸道阻塞会使气体无法进出肺,影响肺泡与血液之间进行气体交换,进而使组织细胞通过______作用为生命活动提供的______减少,严重时可导致死亡。
【答案】(1)毛细血管
(2) ①. 氧气
②. 呼吸运动
(3) ①. 呼吸 ②. 能量
【解析】
【分析】图中①呼吸运动、②气体的扩散,Ⅰ代表氧气,Ⅱ代表二氧化碳。
【小问1详解】
肺泡是组成肺的结构和功能的基本单位。从甲图中可以看出人体支气管最细的分支末端形成了肺泡,其外面包绕着丰富的毛细血管。
【小问2详解】
在当血液流经肺泡时,由于肺泡中的氧气高于周围血液,周围血液中的二氧化碳浓度高,于是A氧气就由肺泡扩散到血液,血液中的B二氧化碳扩散到肺泡,血液由含氧少的静脉血变成含氧丰富的动脉血。因此,Ⅰ代表氧气,Ⅱ代表二氧化碳。肺与外界的气体交换是通过呼吸运动实现的。
【小问3详解】
呼吸道阻塞会使气体无法进出肺,影响肺泡与血液之间进行气体交换,进而使组织细胞通过呼吸作用为生命活动提供的能量减少,严重时可导致死亡。
44. 北京时间2022年4月16日9时56分,神舟十三号载人飞船返回舱在东风着陆场成功着陆,神舟十三号载人飞行任务取得圆满成功。请根据下图回答下列问题:
(1)在太空授课第二课中,王亚平老师将冰墩墩直着抛向了叶光富老师,叶老师看到冰墩墩向自己飞来时,冰墩墩反射的光线经过图中[A]______和[D]的折射作用,在[B]______上形成物像,最终在大脑皮层的视觉中枢形成视觉。
(2)在太空授课过程中,同学们能够听懂,看明白,这与⑥中特定的神经中枢有关。该中枢参与的反射活动都属______反射。其中完成“听懂”这一反射活动的感受器[④]______。
(3)当看到屏幕显示“太空授课完成”时,北京主会场的同学们热烈鼓掌,请用图中的数字、字母及箭头写出这一反射所产生的神经冲动传导过程:B→C→⑥→⑧→G→[____]→[____]。
(4)三位“太空教师”在太空失重状态下,需要依靠舱内的扶手固定自己,保持“站立”姿势,给我们上课。而在地球上的我们,维持身体平衡主要依靠图中[⑦]______的调节功能。
(5)小宇同学在观看神舟十三号载人飞船返回舱成功着陆时,他激动万分,此时他的大脑皮层特别兴奋,促使体内肾上腺素分泌增多,进而使心跳加快,血压升高。这说明人体的生命活动主要受神经系统的调节,但也受______调节的影响。
【答案】(1) ①. A晶状体 ②. 视网膜
(2) ①. 条件##复杂 ②. 耳蜗
(3) ①. H ②. I (4)小脑 (5)激素
【解析】
【分析】由图可知:图中A晶状体,B视网膜,C视神经,D玻璃体,E感受器,F传入神经,G神经中枢,H传出神经,I效应器。①外耳道,②鼓膜,③听小骨,④耳蜗,⑤听神经,⑥大脑,⑦小脑,⑧下行神经纤维。
【小问1详解】
外界物体反射来的光线,依次经过角膜、瞳孔、晶状体和玻璃体,并经过晶状体等的折射,最终落在视网膜上,形成一个物像。视网膜上有对光线敏感的细胞。这些细胞将图像信息通过视神经传给大脑的一定区域,人就产生了视觉。
【小问2详解】
条件(复杂)反射是人出生以后在生活过程中逐渐形成的后天性反射,是在非条件反射的基础上,经过一定的过程,在大脑皮层参与下完成的,是一种高级的神经活动,是高级神经活动的基本方式。在太空授课过程中,同学们能够听的懂,看的明白,这属于条件(复杂)反射,需要大脑皮层的参与。参与该反射的感受器是耳蜗内的听觉感受器。
【小问3详解】
当看到屏幕显示太空授课完成,北京主会场的同学们热烈鼓掌。反射弧中神经冲动传导的路线:感受器→传入神经→神经中枢→传出神经→效应器,这一反射所产生的神经冲动传导过程是:B视网膜(视觉觉感受器)→C视神经→⑥大脑皮层的视觉中枢→⑧下行神经纤维→G神经中枢→H传出神经→I效应器(上肢的有关肌肉)。
【小问4详解】
脑包括大脑、小脑和脑干三部分,小脑主要功能是使运动协调、准确,维持身体的平衡。
【小问5详解】
人在遇到紧急情况时,神经系统会促使肾上腺分泌较多的肾上腺素等,这些激素能够促使心跳加快,血压升高,肌肉收缩有力,以应对紧张情况,这些说明人体的生命活动调节是由神经调节和激素调节协调配合完成的。
45. 2020年初以来,世界多地先后爆发了严重的“新冠肺炎”疫情。我们全国人民众志成城,经过不懈努力,取得疫情防控的重大决定性胜利,创造了人类历史上人口大国成功走出疫情大流行的奇迹。
(1)新冠疫情的全球爆发,说明传染病具有______性和______性的特点。
(2)从预防传染病的角度分析,下列措施属于哪种请配对。
①佩戴口罩 A.控制传染源
②定期消毒 B.切断传播途径
③勤于洗手 C.保护易感人群
④接种疫苗
(3)新冠肺炎康复者的血浆种含有抗体,可以用于治疗某些新冠肺炎重症患者。康复者体内产生抗体的免疫反应属于______(选填“特异性”和“非特异性”)免疫。
【答案】(1) ①. 传染 ②. 流行
(2)①②③-B;④-C
(3)特异性
【解析】
【分析】传染病是指由病原体引起的,能够在人与人之间、人与动物之间传播的疾病,具有传染性和流行性的特点。病原体是指引起传染病的细菌、病毒、真菌和寄生虫等生物。预防传染病的措施:控制传染源、切断传播途径、保护易感人群。人体免疫包括特异性免疫和非特异性免疫。
【小问1详解】
新冠疫情的全球爆发,体现了传染病具有传染性和流行性的特点。
【小问2详解】
预防传染病的措施:控制传染源、切断传播途径、保护易感人群。其中佩戴口罩、定期消毒和勤于洗手都属于切断传播途径;接种疫苗属于保护易感人群,因此①②③-B,④-C。
【小问3详解】
治疗新冠肺炎其中的一种治疗手段是对重症患者注射新冠肺炎康复者捐献的血清,因为康复者体内含有抗体,抗体只能消灭特定的病原体,对其它病原体无效,因此属于特异性免疫。
河北省廊坊市安次区2023-2024学年七年级上学期期末生物学试题: 这是一份河北省廊坊市安次区2023-2024学年七年级上学期期末生物学试题,共6页。
河北省廊坊市安次区2023-2024学年七年级上学期期中生物试题(无答案): 这是一份河北省廊坊市安次区2023-2024学年七年级上学期期中生物试题(无答案),共5页。试卷主要包含了本试卷共8页,考试时间60分钟等内容,欢迎下载使用。
河北省廊坊市安次区2023-2024学年七年级上学期期中生物试题: 这是一份河北省廊坊市安次区2023-2024学年七年级上学期期中生物试题,共8页。

