2022-2023学年福建省福州市永泰县数学四年级第二学期期末检测试题含解析
展开这是一份2022-2023学年福建省福州市永泰县数学四年级第二学期期末检测试题含解析,共7页。试卷主要包含了认真思考,巧填空,仔细推敲,巧判断,仔细选一选,仔细计算,图形与统计,生活中的数学等内容,欢迎下载使用。
2022-2023学年福建省福州市永泰县数学四年级第二学期期末检测试题
学校_______ 年级_______ 姓名_______
一、认真思考,巧填空。
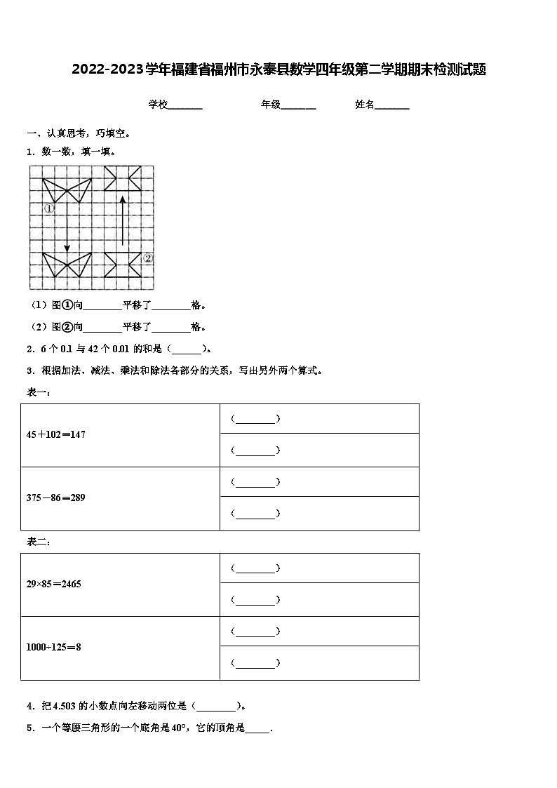
1.数一数,填一填。
(1)图①向________平移了________格。
(2)图②向________平移了________格。
2.6个0.1与42个0.01的和是(______)。
3.根据加法、减法、乘法和除法各部分的关系,写出另外两个算式。
表一:
45+102=147 | (________) |
(________) | |
375-86=289 | (________) |
(________) |
表二:
29×85=2465 | (________) |
(________) | |
1000÷125=8 | (________) |
(________) |
4.把4.503的小数点向左移动两位是(________)。
5.一个等腰三角形的一个底角是40°,它的顶角是_____.
6.如果47×○+65×□=47×100,那么○=(______),□=(______)。
7.最大七位数与最小六位数相差(______)。
8.一个等腰三角形的一条边长是8分米,另一条边长是16分米,这个三角形的周长是(________)分米。
9.如下图,一块三角形玻璃被打碎了一个角,被打碎的角是(_____)°,如果按边分类这是个(_____)三角形.
10.4836连续加4次6873,得数是(____________)。
11.省略最高位后面的尾数,求出近似数。
996≈(______) 945604≈(______)
二、仔细推敲,巧判断。(正确的打√,错误的打×)
12.一个因数乘2,另一个因数乘3,那么它们的积就乘5。(______)
13.两个乘数各是两位小数,积一定是四位小数。 (____)
14.用3条线段一定能围成一个三角形. (____)
15.(被除数-余数)÷商=除数。(______)
16.小刚的位置是(3,5),小芳的位置是(4,5),他们是同桌。(______)
17.20.02中的两个2表示的意思一样。(______)
18.物体,左右两面看到的图形是不相同的。(________)
19.468×99=468×100-1 (____)
三、仔细选一选。(将正确答案的序号填在括号里)
20.把0.068的小数点,向右移动两位,再缩小到比原来的 ,得到的数是( )
A.0.68 B.0.068 C.6.8
21.一个数乘0.001,也就是把这个数缩小到它的( )。
A. B. C.
22.王老师买了《格林童话》和《伊索寓言》各5本,《格林童话》每本8.5元,《伊索寓言》每本11.5元,王老师买这些书共花了( )元.
A.42.5 B.57.5 C.100 D.200
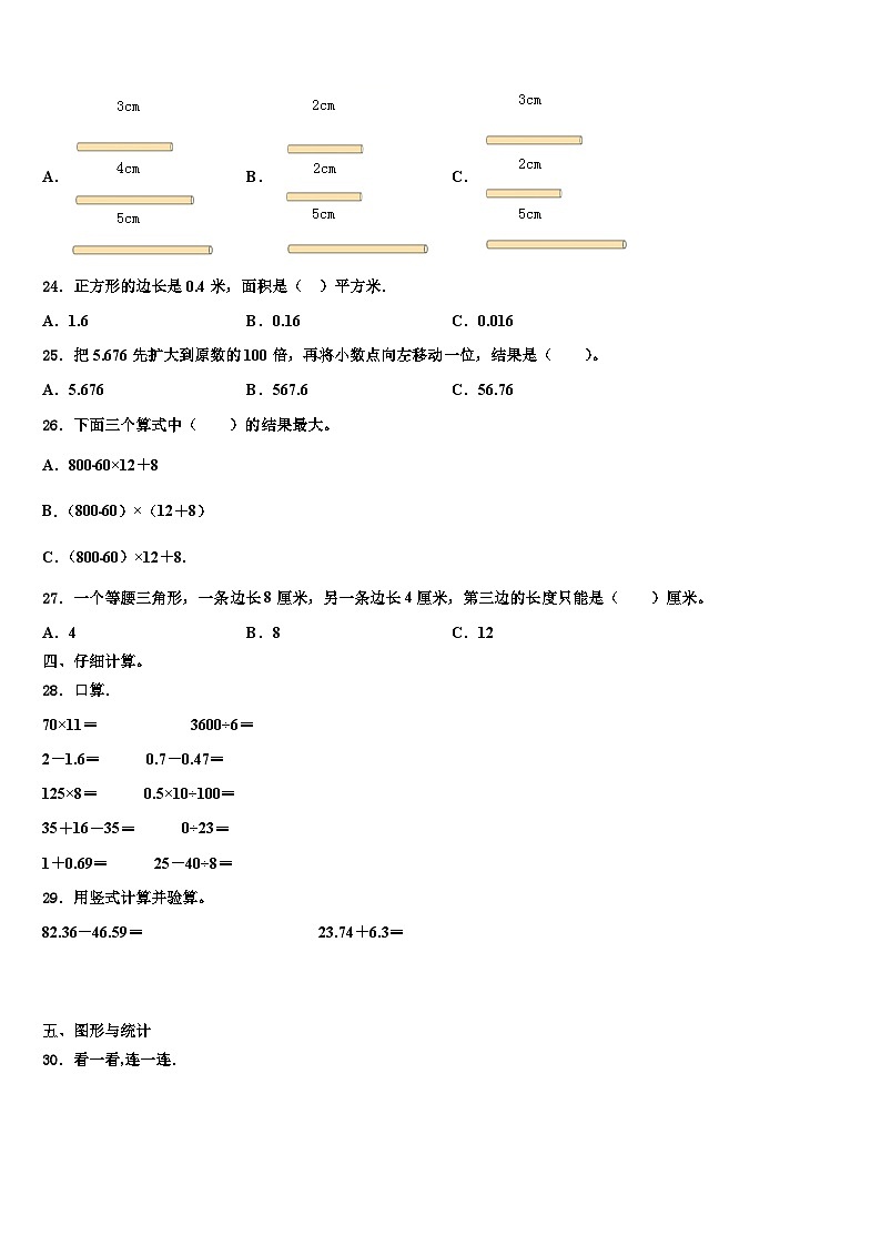
23.下列小棒能围成一个三角形的是( ).
A. B. C.
24.正方形的边长是0.4米,面积是( )平方米.
A.1.6 B.0.16 C.0.016
25.把5.676先扩大到原数的100倍,再将小数点向左移动一位,结果是( )。
A.5.676 B.567.6 C.56.76
26.下面三个算式中( )的结果最大。
A.800﹣60×12+8
B.(800﹣60)×(12+8)
C.(800﹣60)×12+8.
27.一个等腰三角形,一条边长8厘米,另一条边长4厘米,第三边的长度只能是( )厘米。
A.4 B.8 C.12
四、仔细计算。
28.口算.
70×11= 3600÷6=
2-1.6= 0.7-0.47=
125×8= 0.5×10÷100=
35+16-35= 0÷23=
1+0.69= 25-40÷8=
29.用竖式计算并验算。
82.36-46.59= 23.74+6.3=
五、图形与统计
30.看一看,连一连.
31.连一连.
六、生活中的数学。
32.修一条公路,已经修了25.8 km,比剩下的多修了5 km,这条公路全长多少千米?
33.一桶油连桶的质量是31.6千克,卖出一半后,连桶的质量是16.2千克.请算一算,油的质量是多少千克?桶的质量是多少千克?
34.下面是一张超市购物小票,不小心给弄脏了,请算出毛巾的单价是多少元?(列方程并解答)
35.汽车平均每小时行驶多少千米?
36.一个等腰三角形,它底角度数是35度。那么,它顶角的度数是多少?
37.好益家超市上午卖出28.5千克土豆,下去卖出的比上午卖出的3倍还多5.2千克,这一天一共卖出多少千克土豆?
参考答案
一、认真思考,巧填空。
1、下 6 上 7
2、1.02
3、147-45=102 147-102=45 375-289=86 289+86=375 2465÷29=85 2465÷85=29 1000÷8=125 8×125=1000
4、0.04503
5、100°
6、35 47
7、9899999
8、40
9、45 等腰
10、32328
11、1000 900000
二、仔细推敲,巧判断。(正确的打√,错误的打×)
12、×
13、×
14、错
15、√
16、√
17、×
18、√
19、×
三、仔细选一选。(将正确答案的序号填在括号里)
20、B
21、A
22、C
23、A
24、B
25、C
26、B
27、B
四、仔细计算。
28、770 600
0.4 0.23
1000 0.05
16 0
1.69 20
29、35.77;30.04。
五、图形与统计
30、
31、
六、生活中的数学。
32、46.6km
33、油的质量是30.8千克,桶的质量是0.8千克
34、16元
35、63千米
36、110°
37、119.2千克
相关试卷
这是一份2023年福建省福州市永泰县五年级数学第二学期期末达标检测试题含解析,共7页。试卷主要包含了选择题,填空题,计算题,按要求画图,解答题等内容,欢迎下载使用。
这是一份2022-2023学年福州市永泰县数学四年级第二学期期末联考模拟试题含解析,共5页。试卷主要包含了用心思考,我会选,认真辨析,我会判,仔细观察,我会填,认真细致,我会算,动手操作,我能行,生活问题,我会解等内容,欢迎下载使用。
这是一份福建省福州市永泰县2023届三下数学期末调研试题含解析,共5页。试卷主要包含了 填空题, 选择题, 判断题, 计算题, 作图题, 解决问题等内容,欢迎下载使用。

