还剩22页未读,
继续阅读
2023部编六年级语文下册第六单元综合性学习:难忘小学生活新学习单教案
展开
这是一份2023部编六年级语文下册第六单元综合性学习:难忘小学生活新学习单教案,共25页。
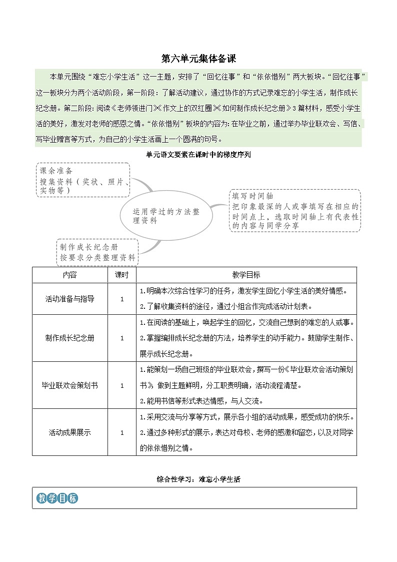
第六单元集体备课
本单元围绕“难忘小学生活”这一主题,安排了“回忆往事”和“依依惜别”两大板块。“回忆往事”这一板块分为两个活动阶段,第一阶段:了解活动建议,通过协作的方式记录难忘的小学生活,制作成长纪念册。第二阶段:阅读《老师领进门》《作文上的双红圈》《如何制作成长纪念册》3篇材料,感受小学生活的美好,激发对老师的感恩之情。“依依惜别”板块的内容为:在毕业之前,通过举办毕业联欢会、写信、写毕业赠言等方式,为自己的小学生活画上一个圆满的句号。
单元语文要素在课时中的梯度序列
内容
课时
教学目标
活动准备与指导
1
1.明确本次综合性学习的任务,激发学生回忆小学生活的美好情感。
2.了解收集资料的途径,通过小组合作完成活动计划表。
制作成长纪念册
1
1.在阅读的基础上,唤起学生的回忆,交流自己想到的难忘的人或事。
2.掌握编排成长纪念册的方法,培养学生的动手能力。鼓励学生制作、展示成长纪念册。
毕业联欢会策划书
1
1.能策划一场自己班级的毕业联欢会,撰写一份《毕业联欢会活动策划书》,做到主题鲜明,分工职责明确,活动流程清楚。
2.能用书信等形式表达情感,与人交流。
活动成果展示
1
1.采用交流与分享等方式,展示各小组的活动成果,感受成功的快乐。
2.通过多种形式的展示,表达对母校、老师的感激和留恋,以及对同学的依依惜别之情。
综合性学习:难忘小学生活
1.能围绕活动主题,明确活动任务,制订活动计划,并按计划开展活动。
2.能根据活动主题收集和整理反映小学生活的资料,填写时间轴,与同学分享难忘的回忆。
3.能设计制作成长纪念册。
4.能策划毕业联欢会,写出策划书,做到主题鲜明,分工职责明确,活动流程清楚。
5.能与人合作,筹备并举办毕业联欢会,表达对师友、对母校的惜别之情。
6.能用书信等形式表达情感,与人交流。
创设情境 激发兴趣 小组合作 交流展示
1.多媒体课件。
2.学生完成课前预学单。
3.收集、整理相关资料,如照片等。
4课时
第1课时 活动准备与指导
课型:新授
执行时间: 月 日
执教:
1.明确本次综合性学习的任务,激发学生回忆小学生活的美好情感。
2.了解收集资料的途径,通过小组合作完成活动计划表。
3.培养学生沟通、交流的能力,增强团队合作意识。
创设情境 激发兴趣 小组合作 交流展示
多媒体课件;学生记录校园生活的照片,完成第1课时课前预学单。
板块一 出示照片,导入主题
师:同学们,今天我们要开始第六单元的学习。请大家将课本翻到第六单元导读页,我们一起来朗诵上面的诗句。
生:那些种在校园里长不大的记忆,那些留在岁月中忘不掉的纯真。
师:今天,让我们一起走进本学期最后一个单元的学习。我先请一位同学读一读本单元的语文要素。谁来读? 本单元的语文要素是:运用学过的方法整理资料。策划简单的校园活动,学写策划书。
师:课前,老师让同学们带来了自己小学生活里的印象深刻的照片,请同学们回忆一下:这些照片上的情景分别是什么时候?当时你在干什么?是怎样的情形?有哪位同学敢为人先,来和大家分享分享?
收集小学生活里的印象深刻的照片,回忆这些照片上的情景分别是什么时候,当时你在干什么,是怎样的情形。填写时间轴,在方框里填入令你印象深刻的人或事等。
生:这是我读一年级时加入少先队的照片,当时班主任正在给我系红领巾。
师:很好,一年级入队戴红领巾的情形相信大家都记忆犹新。请同学们继续分享。
生:这是四年级时我第一次上台演讲的照片。那时的我可紧张了。
生:这是我们六年级时开运动会的照片,我们班在接力赛中获得了第一名,李校长正在为我们班颁奖呢!
师:是呀!我们朝夕相处了六年,不久以后,你们就要告别美丽的校园,告别朝夕相处的老师、同学,进入新的学校,开始新的学习生活。临近毕业之际,让我们围绕“难忘小学生活”这个主题,开展一次综合性学习活动,向师友、母校告别吧。(教师板书课题)
板块二 阅读材料,通览内容
师:现在,请同学们打开课本浏览一下,想一想:本次综合性学习活动包括哪些内容?
活动一:快速浏览本次综合性学习的活动内容,思考本次综合性学习活动包括哪些内容,填写思维导图。
生:本次综合性学习围绕“难忘小学生活”的主题,安排了“回忆往事”和“依依惜别”两个活动板块。
生:每个板块都编排了“活动建议”和“阅读材料”。
师:请同学们自由阅读“回忆往事”和“依依惜别”中的“活动建议”,边读边画出关键句,想一想:围绕两个“活动建议”,我们可以开展哪些活动呢?(板书:回忆往事 依依惜别)
活动二:自由阅读“回忆往事”和“依依惜别”中的“活动建议”,边读边画出关键句,想一想:围绕两个“活动建议”,我们可以开展哪些活动呢?
1.“回忆往事”可以开展的活动:①通过学习“阅读材料”,感念师恩。②填写时间轴。③畅谈成长故事。④制作成长纪念册。__
2.“依依惜别”可以开展的活动:__①借助“阅读材料”,告别小学生活。②举办毕业联欢会。③给老师、同学、母校或自己写信,表达深情或愿望。__
生:第一个板块“回忆往事”要求大家通过学习“阅读材料”,感念师恩,感受作者对小学生活的留恋之情。
生:我们可以通过填写时间轴,回忆六年的小学生活,记录值得我们细细回味的点点滴滴。
生:我们也可以畅谈成长故事,分享难忘回忆。回忆自己的小学生活,和同学们交流记忆中最难忘的人或事。
生:最后还要制作成长纪念册,回顾成长足迹。
师:同学们都很厉害嘛,第一个板块“回忆往事”的活动建议找得很准确,我们再一起来读一读这些建议。(出示第1课时课中导学单活动二第1题答案,生齐读。)
师:我们接着交流第二个板块“依依惜别”。
生:学习第二个板块“依依惜别”时,我们要借助“阅读材料”,用不同的方式为自己的小学生活画上圆满的句号。
生:我们可以策划一场毕业联欢会。通过举办联欢会,培养大家的组织策划能力,展示大家的才艺,增进同学之间的友谊。
生:我们可以写信给老师或同学,回忆共同度过的美好时光,表达深切的感恩之情。
生:我补充一点,我们可以写信给母校,提出中肯的建议,期许美好的未来;还可以写信给自己,展望将来的自己,放飞纯真的梦想。
师:同学们真棒!(出示第1课时课中导学单活动二第2题答案,生齐读。)看来同学们对本次综合性学习的活动内容都心中有数了!接下来,我们围绕这些活动内容来展开学习。
板块三 明确主题,确定小组
师:刚才,我们明确了本次综合性学习的活动内容。为了更好地开展本次综合性学习活动,同学们可以围绕“难忘小学生活”这个中心,根据活动的内容来确定分组和主题。(板书:活动分组)
师:请同学们按照“填写时间轴,分享难忘回忆”“制作成长纪念册”“策划一场毕业联欢会”“写信”这四个主题,自由组成四个小组,并且选出小组长。
难忘小学生活
·填写时间轴,分享难忘回忆 ·制作成长纪念册
·策划一场毕业联欢会 ?·写信
(学生自由组成四个小组)
师:下面请每个小组长汇报一下本小组确定的活动主题。
生:我代表第一小组进行汇报,我们小组的活动主题是“填写时间轴,分享难忘回忆”。
生:我代表第二小组进行汇报,我们小组的活动主题是“制作成长纪念册”。
生:我是第三小组的组长,我们小组的活动主题是“策划一场毕业联欢会”。
生:我是第四小组的组长,我们小组的活动主题是“写信”。
板块四 指导方法,制订计划
师:五年级时,我们进行过“遨游汉字王国”这个单元的综合性学习,请同学们回忆一下,综合性学习单元要用什么方法去学习呢?
活动三:结合以前的学习经验,想一想:我们要用哪些方法进行综合性学习呢?
生:可以用访谈法。访谈法就是我们通过口头谈话的方式从被访谈人那里收集资料的一种学习方法。
生:也可以用实地调查法。比如我们学习“遨游汉字王国”时,实地调查了社会、学校等用字不规范的情况。
生:我补充一下,还有资料整理法,将收集到的有价值的资料进行分类整理。
师:整理资料就是对有价值的信息进行加工与管理,目的是为了便于保存与应用。如何对资料进行收集、整理呢?请同学们在小组内讨论讨论。(学生在小组内交流)
师:下面我们请每个小组的代表来分享一下他们的做法。
生:我们可以以小组为单位,进行收集。
生:收集的资料可以是照片、奖状(荣誉证书)、作文本等实物,也可以是音频、视频等资料。
师:这两位同学说得很好。我们可以收集小学阶段的照片、奖状、作文等资料,照片、音频等资料要清晰;奖状最好是全班一起获得的,这样更能彰显我们这个班级的集体荣誉感;作文要文笔优美。
师:六年来的资料很多,我们如何将收集的资料进行整理呢?
生:我们可以将资料进行分类整理。课堂表现、家庭作业、班级荣誉、奖状、满分 试卷等方面的可以归为学习类;课间、研学、游戏、午餐、午休、运动会等方面的可以归为生活类。
生:我补充一点,还可以按照时间顺序排列。
师:是的。在收集资料以后,我们先要对资料进行分类整理,或按照时间顺序排列。
师:明确了收集、整理资料的方法,下面我们采取分组合作的形式进行收集、整理。我们可以制订《小组活动计划表》。
以小组为单位填写《小组活动计划表》。
小组活动计划表
活动主题
组长
组员
我们是这样分工的
我们想用这些方法记录收集到的资料
我们想用这些方式展示我们的成果
要求:1.字迹工整。2.普通话标准,表达流畅。3.表格填写完整。
4.分工明确合理。5.选择恰当的方式记录资料和展示成果。
师:怎么填写《小组活动计划表》呢?例如“我们想用这些方法记录收集到的资料”这一栏该怎么填?
生:可以用照片、PPT、视频、音频、文稿等形式记录。
师:很好!我们再来讨论讨论,我们可以用哪些方式展示我们的成果呢?
生:我们组开展的是“填写时间轴,分享难忘回忆”活动,我们在全班展示我们设计的时间轴,并讲述难忘的回忆。
生:我们组是“策划毕业联欢会”小组,我觉得策划、举办一场联欢会就是我们最好的展示方式。
生:我们组可以展示我们共同制作的成长纪念册。
生:我们组可以在联欢会上朗诵我们给老师、同学写的信。
师:同学们的想法都很好。请各小组课后合作填写《小组活动计划表》。完成后互相展示一下各小组制订的活动计划表,共同修改完善。各小组按照计划认真扎实地开展各项活动。(板书:活动计划)在此基础上,我们班将开展一次“难忘小学生活”成果展示会,作为本次综合性学习的总结。
本课为此次综合性学习的第一节课,教学理念凸显“综合”特色,敢于综合,敢于整合,语文教学才会在综合性学习活动中呈现出别具一格的富有活力的精彩的面貌,语文学习才能呈现出更鲜活的模样。本节课借助学生的照片、视频等导入新课,调动了学生参与综合性学习活动的积极性。引导学生通读第六单元教材内容,使学生明确本次综合性学习的学习要素、学习内容以及学习方法等,为后面的学习作了铺垫。指导和督促学生认真填写《小组活动计划表》,为小组活动的执行指明了方向,学生才能有条不紊地开展活动。教师在教学中敢于放手,放手让学生自主、合作、探究,让他们的综合能力在语文综合性学习活动中得到充分的锻炼和提高,个性得到更多的释放和张扬,这样,教学就会更加精彩。
设计意图:
把学生在各个年级开展的活动用照片或视频的形式记录、展示出来,调动了学生参与综合性学习活动的积极性。
设计意图:
让学生通览本单元的学习内容,整体了解教材,体会编写者的意图。在此基础上,学生明确本次综合性学习活动要开展哪些主题活动,做到心中有数,同时为下一步的学习作铺垫。
设计意图:
本板块的内容有两个:一是明确活动主题,二是确定小组。小组成员可采取就近原则组合,也可以自由组合。
设计意图:
“凡事预则立,不预则废。”为了保障活动的顺利开展,老师要指导和督促学生认真填写《小组活动计划表》,因为这是小组活动执行的方向性指导。学生在这个环节弄清楚自己要“做什么”“怎么做”,明确这些内容后,才能有条不紊地开展活动。
第2课时 制作成长纪念册
课型:新授
执行时间: 月 日
执教:
1.通过学习“阅读材料”,体会作者对老师深深的感激和崇敬之情,以及老师和同学之间的依依惜别之情;体会童年生活的美好;懂得聪明在于学习,天才在于积累。
2.在阅读的基础上,唤起学生的回忆,交流自己想到的难忘的人或事。
3.认真阅读“阅读材料”中的《如何制作成长纪念册》,了解如何收集、整理资料,为制作成长纪念册作准备。
4.掌握编排成长纪念册的方法,培养学生的动手能力。鼓励学生制作、展示成长纪念册。
创设情境 激发兴趣 小组合作 交流展示
1.多媒体课件。
2.学生认真阅读“阅读材料”中的《如何制作成长纪念册》,了解收集、整理和制作成长纪念册的方法,完成第2课时课前预学单。
板块一 阅读文章,勾起回忆
师:六年的小学生活,许多的点点滴滴值得我们回味。今天这节课我们来认真学习“阅读材料”,回忆、交流自己想到的难忘的人或事,并了解收集、整理和制作成长纪念册的方法。 首先,请同学们认真读一读“阅读材料”中的《老师领进门》《作文上的红双圈》,想一想:这两篇文章分别写了什么?作家们对小学生活有着怎样特殊的感情?从这两篇文章中你们感受到了什么?等会儿请同学起来交流自己的阅读收获。
默读“阅读材料”《老师领进门》和《作文上的红双圈》,思考下面的问题。
1.说说这两篇文章分别写了什么,你感受到了文中老师的什么品质。
2.两篇文章分别表达了作者怎样的思想感情?
(学生带着问题认真阅读“阅读材料”《老师领进门》《作文上的红双圈》。)
师:请同学来交流一下自己的阅读收获。
生:《老师领进门》一文写了“我”读小学时遇到了一位口才、文笔很好的田老师,田老师每一节课都会演绎一个引人入胜的故事,为“我”从事文学创作打下了基础,表达了“我”对田老师深深的感激之情。
生:《作文上的红双圈》这篇课文主要讲述了“我”参加了学校举办的“红五月”征文比赛,语文老师给“我”的参赛作文《补考》打了98个红双圈,让“我”的作文发表在刊物上,“我”受到了鼓励,走上了文学创作的道路,成为知名作家的事,体现了老师对学生人生的影响,表达了“我”对老师的无限感激之情。
师:同学们说得真好!这两篇文章一定勾起了同学们满满的回忆,类似于文中作者的事情,你们一定也经历过。
板块二 丰富时间轴,分享回忆
师:请同学们继续思考:读了这些材料,你想到了哪些亲身经历过的令你难忘的人或事呢?可以是难忘的老师,也可以是难忘的一节课、运动会、文艺演出,等等。请同学们在小组内交流。
活动一:读了材料,你想到了哪些令你难忘的人或事呢?可以是难忘的老师,可以是难忘的一节课、运动会、文艺演出,等等。在小组内和同学交流。
类别
具体内容
难忘的理由
难忘的老师
难忘的一节课
难忘的运动会
难忘的文艺演出
难忘的……
师:下面,大家根据自己整理的材料,选取有代表性的内容,即小学生活中难忘的人或事,在班级中分享一下吧!
生:我最难忘的老师是我的启蒙老师王老师,她和蔼可亲,无微不至地关怀着我们。有一次,我生病了,她还亲自把我送到了医院。
我最难忘的文艺演出是我们读五年级时“六一”儿童节汇演,同学们多才多艺,有的唱歌,有的跳舞,有的演奏乐器,还有的表演魔术……每一个节目都很精彩。
生:我最难忘的同学是我的同桌王天宇。每次我遇到了数学难题,他总是耐心地给我解答。
生:同学们的交流一定又引发了你的思考和回忆,大家可以在刚才交流的基础上,把印象最深的人或事写在时间轴相应的时间点上,也可以把照片贴在旁边,继续丰富自己的时间轴。
板块三 整理资料,制作纪念册
师:同学们,六年的小学生活留给我们太多难忘的回忆。我们借助时间轴回忆、分享了六年的小学生活,现在筛选出最能反映小学生活的有代表性的资料作为制作成长纪念册的内容。我们该怎样去制作成长纪念册呢?(板书:制作成长纪念册)请同学们默读“阅读材料”《如何制作成长纪念册》,想一想:成长纪念册分为哪几个部分?怎样制作成长纪念册?(学生默读、思考)
活动二:请大家默读“阅读材料”《如何制作成长纪念册》,想一想:成长纪念册分为哪几个部分?怎样制作成长纪念册?
1.成长纪念册分为:__封面__、__扉页__、__正文__等几个部分。
2.成长纪念册的制作要注意以下几点:__第一,要给成长纪念册取一个贴切的名字,设计个性化的封面;第二,扉页要写上卷首语或成长感言,可以自己写,也可以请老师或家长来写;第三,正文内容按照一定顺序编排,呈现的方式多种多样,如,每张照片配以简短、有趣的文字介绍,每个部分加一个合适的小标题。__
3.我会给“成长纪念册”取一个好听的名字:__成长的足迹__。
师:我们来交流一下自己的阅读收获。谁先说?
生:成长纪念册分为封面、扉页和正文等几个部分。(学生边回答,老师边板书。)
师:制作封面、扉页、正文这三个部分有什么要点呢?谁来补充?
生:我来补充,制作成长纪念册时,第一,要给成长纪念册取一个贴切的名字,设计个性化的封面;第二,扉页要写上卷首语或成长感言,可以自己写,也可以请老师或家长来写;第三,正文内容按照一定顺序编排,呈现的方式多种多样,如,每张照片配以简短、有趣的文字介绍,每个部分加一个合适的小标题。
师:你说得很正确!你打算给你的成长纪念册取一个什么样的名字呢?
生:我觉得“成长的足迹”这个名字就很贴切。
师:六年的小学生活,我们收集了许多资料,那么该怎样给资料分类呢?请同学们想一想:怎样分类才能让收集的资料更好地呈现在成长纪念册中呢?
生:我们可以采用“编年体”的方式制作成长纪念册,把小学六年的学习生活一年一年地展示出来。
生:我觉得也可以采用“栏目式”,按照不同的栏目把内容分成几个部分。
师:同学们可以选择自己喜欢的方式,给选取的材料分类。比如这样——,
编年体栏目式
一年级——我上学了多彩生活
二年级——我进步了班级之最
三年级——我长大了毕业赠言
…… ……
师:有的资料不能直接拿来就用,还需要进行修改。如,有的文章太长,可以从中节选一段最有价值的。制作成长纪念册,最好能表现出你的独特个性和创意。现在我们就按照大家交流的方法来动手制作吧,课后选择成长纪念册的活动小组的同学,请合作制作一本完美的成长纪念册。完成后和大家分享你们制作的成长纪念册,同学们一起根据评价标准来评一评。
请同学们利用课余时间制作成长纪念册吧!在制作的过程中,大家可以互相协助。制作完成以后和大家分享,并根据下面的评价标准评一评。
评价项目
评价标准
每项1分
封面设计
名字贴切
配图美观
扉页
突出特点
有真情实感
正文
分类有序
内容丰富
整体感受
画面整洁
色彩协调
制作过程
多渠道收集资料
合作共享
自我评价
小组评价
本节课安排了学生学习“阅读材料”的指导与交流、“填写时间轴,分享难忘回忆”和制作成长纪念册这几个环节。其中学生学习“阅读材料”的指导与交流是学习的铺垫性环节,其他两个环节是在学生学习“阅读材料”的指导与交流这一环节的基础上的延伸与拓展。目的主要有三点:
1.了解学情,督促学习。通过了解学生的阅读情况,督促他们深入学习“阅读材料”,学生交流阅读收获,体会作者表达的思想感情,老师适当指导阅读。
2.学生通过阅读,在情感上与作者产生共鸣,唤醒了沉睡的记忆,引导学生交流分享,打开思路,为后面的综合性学习打下了基础。
3.通过对“阅读材料”的学习、讨论、交流,让学生掌握收集、整理资料,制作成长纪念册的方法,培养学生的动手能力。
设计意图:
这个环节引导学生阅读《老师领进门》《作文上的红双圈》这两篇回忆老师的文章,在引导学生理解文章内容、体会作者情感的同时,激发学生学习的兴趣,引发学生的思考。
设计意图:
这个环节在阅读《老师领进门》《作文上的红双圈》这两篇文章的基础上,引导并启发学生回忆自己小学生活中难忘的人或事,唤起学生的回忆,拓宽制作成长纪念册的思路,为学生制作成长纪念册收集资料提供帮助。
设计意图:
本环节的主要目的是通过对阅读资料的学习、讨论、交流,让学生掌握收集、整理资料,制作成长纪念册的方法,培养学生的动手能力。通过制作一本具有特殊意义的成长纪念册来珍藏小学生活中的美好记忆。
第3课时 毕业联欢会策划书
课型:新授
执行时间: 月 日
执教:
1.借助教材中《毕业联欢会活动策划书》的基本样式,明确策划书的基本格式和要求。
2.能策划一场自己班级的毕业联欢会,撰写一份《毕业联欢会活动策划书》,做到主题鲜明,分工职责明确,活动流程清楚。
3.能用书信等形式表达情感,与人交流。
创设情境 激发兴趣 小组合作 交流展示
1.多媒体课件、策划书评价表、节目单评价表。
2.阅读《毕业联欢会活动策划书》,完成第3课时课前预学单。
板块一 创设情境,呈现任务
师:同学们,课前你们通过各种途径观看了校园版春节联欢晚会的视频资料,大致了解了联欢会的流程和表现形式。请同学们分享自己的收获。
请同学们课前通过各种途径观看校园版春节联欢晚会的视频资料,大致了解联欢会的流程和表现形式。
什么联欢会
大致流程
节目类型
观后感受
生:我看过校园版春节联欢晚会,晚会上首先是主持人出场,然后是校长致辞,接着是节目表演。我觉得晚会十分精彩,让人感觉活力四射!
生:我也看过校园版春节联欢晚会,大致流程和他说的差不多。我要补充的是联欢晚会节目表演的形式多种多样,有相声、小品、歌舞等,节目中间还穿插了一些有趣的小游戏和抽奖环节,这些小游戏和抽奖活动有助于活跃气氛。
师:看来,同学们对联欢会的大致流程、节目类型有了一定的了解。临近毕业,我们可以举办一场毕业联欢会。那同学们想过没有,我们要举办一场怎样的毕业联欢会呢?
生:通过文艺汇演的方式,表达对师友、对母校的浓浓惜别之情。
师:为了办好联欢会,我们要先做好策划,写一份策划书,根据分工认真准备,以便在联欢会上有精彩的展示。
板块二 初识策划书,了解格式要求
师:怎样写一份策划书呢?让我们先来看看教材上的范例吧!(课件出示教材P105~P106《毕业联欢会活动策划书》和《节目单》)
师:请同学们认真读一读《毕业联欢会活动策划书》,想一想:《毕业联欢会活动策划书》由哪几个部分组成?
生:《毕业联欢会活动策划书》包括活动名称、活动目的、活动时间、活动地点、活动分工、活动流程等几个部分。
师:其他同学有补充的吗?
生:我补充一点,《毕业联欢会活动策划书》后面还要附上本次毕业联欢会活动的《节目单》。
生:我也补充一点,活动分工又包括节目统筹、会场布置、道具准备、主持与串词撰写、秩序维护、场地清洁、活动报道等。
师:同学们在阅读《毕业联欢会活动策划书》时,有哪些不懂的地方呢?
生:我不知道什么是节目统筹。
师:谁知道什么是节目统筹?
生:我觉得节目统筹就是根据节目的内容、形式、时间等有计划地安排,达到最好的效果。
师:是的,节目统筹就是活动的总负责人,也就是这个活动项目组的组长,负责统筹、安排和协调各分工人员的具体工作。其他人还有不懂的地方吗?
生:我不知道什么是活动报道。
生:我知道。活动报道就是我们可以利用板报、校园广播等形式对活动过程进行报道。
师:《毕业联欢会活动策划书》的格式与要求都弄清楚了,下面我们就来讨论讨论,怎样写一份属于我们班的《毕业联欢会活动策划书》。(板书:毕业联欢会活动策划书)
板块三 小组合作,学写策划书
师:先让我们来讨论联欢会的名称,给我们班的毕业联欢会确定一个主题。
生:我认为这次联欢会名称可以叫作“毕业季的我们”,因为我们已经临近毕业了。
师:嗯,这个名称很直接。其他同学还有什么想法?
生:我起的名称是“告别母校,扬帆起航”。因为我们小学毕业后,还要上初中、高中、大学,小学的结束意味着中学的开始。
生:我喜欢“感恩小学,放飞梦想”这个名称,因为小学毕业以后,我们还会有很多新的梦想,我们可以通过中学乃至大学的学习去实现这个梦想。
师:这些活动名称都特别好,都围绕着“依依惜别”的主题,活动名称可以是直抒胸臆的,也可以是概括活动内容的,只要做到主题鲜明即可。(教师板书:主题鲜明),引导学生阅读教材里的《毕业联欢会活动策划书》,从而确定具体的活动主题、活动时间、活动地点,开展一项可以实际操作的、有意义的活动。 活动名称确定以后,我们接下来讨论活动时间和地点。
生:我觉得联欢会的活动时间可以安排在毕业考试和毕业典礼之间进行。建议活动地点是学校的多功能教室或者报告厅。
师:很好。我们来讨论一下活动分工吧,分工时要考虑到每一位同学的特长。
生:我觉得王凯丽、张思云、伍先华这几个同学的思维是比较活跃的,所以他们可以负责节目统筹和会场布置。
生:道具准备安排给郑学良同学,因为他们家住在超市旁边,购买物品比较方便。
生:袁小芳同学的文笔好,口才好,还不怯场,我推荐她负责主持与串词撰写。
生:我可以跟张雨彤、李明悦一起负责场地清洁。
生:我想和王欣然负责活动报道。因为我学过摄影,擅长拍摄。我可以拍摄一些同学们活动的照片,比如排练节目、会场布置、观看表演等照片。王欣然同学擅长电脑操作,我们可以合作完成一些宣传广告的制作,做好活动报道。
师:同学们特别棒!活动分工时,我们要职责明确。(教师板书:分工明确)
师:我们再来策划一下活动的基本流程吧!
生:我觉得开场先来一个集体朗诵,全班同学都参与,有气势也有氛围。
生:我赞成。我们就朗诵王晓蒙同学写的诗歌《老师,我们爱您》,来表达我们对老师的赞美和不舍。
生:集体朗诵完毕,我们就安排毕业演讲。
生:毕业演讲的后面,可以安排节目表演。
生:我们可以在节目表演的过程中穿插一些小游戏,这样会让联欢会更加有趣。
生:我们班许多同学给母校或师友写了信,我建议将朗读同学写给母校或师友的信穿插在节目之中,这样就更加切合毕业联欢会的主题。
生:最后我们可以交换毕业赠言。
师:大家真了不起!活动的基本流程十分清晰。(教师板书:流程清晰)
师:下面请大家通过小组合作,完成《毕业联欢会活动策划书》。(出示第3课时课中导学单活动一,学生四人为一小组,合作完成策划书。)
师:下面请以小组为单位展示策划书,大家按照评价标准互相评议、交流。
活动二:策划书评价表。
策划书评价表
评价标准,每项满分5颗星
组别
主题吻合,格式规范
内容完整,流程合理
职责明确,人选合适
总得分
1
☆☆☆☆☆
☆☆☆☆☆
☆☆☆☆☆
2
☆☆☆☆☆
☆☆☆☆☆
☆☆☆☆☆
3
☆☆☆☆☆
☆☆☆☆☆
☆☆☆☆☆
4
☆☆☆☆☆
☆☆☆☆☆
☆☆☆☆☆
(小组展示汇报,师生共评。)请同学们对照评价标准,进一步修改策划书。(生修改策划书)
板块四 阅读材料,写信抒情
师:刚才有同学建议在毕业联欢会的节目中穿插朗读同学们写的信,这个提议很好,这也是课本上提出的最后一个实践活动。我们要表达对师友或母校的依依惜别之情,可以给老师或同学写一封信,可以给母校提出中肯的建议,还可以给自己写信,展望未来。写信时要注意什么呢?我们先来读读“阅读材料”。
师:请同学们读读“阅读材料”《我为少男少女们歌唱》《聪明在于学习,天才在于积累》《给家乡孩子的信》,看看小作者们是怎样表达自己的真情实感的,勾画出令你特别感动的句子,多读一读。(学生自主读“阅读材料”)
师:下面,我们来交流一下。
生:《我为少男少女们歌唱》这首抒情诗写出了诗人何其芳对年轻一代的鼓舞。读了这首诗,我觉得我们更应该珍惜美好时光,热爱生活,奋发向上。
生:《聪明在于学习,天才在于积累》是一篇演讲稿,告诉我们要不断地学习和积累,这篇演讲稿结合了作者的亲身经历,引人深思。
生:《给家乡孩子的信》讲的是巴金爷爷对家乡孩子的真诚关怀、亲切勉励,抒发了自己要让生命开花的美好情感。
师:同学们说得真好!大家也可以不拘体裁地写下自己对师友和母校的感恩和祝福;以及对自己的展望。写信时一定要注意书信的格式。谁来简单说说书信的格式?
生:写信时,第一行顶格写收信人的称呼,后面加上冒号。中间是正文部分。结尾要写表示祝福的话,空两格写“祝您”或“此致”,另起一行顶格写祝福语或“敬礼”。最后署名居右,日期居署名正下方。
师:你说得真全面!同学们赶快来写一写吧!写完之后在组内交换读一读,提一提建议,看看能不能更好地表达真情实感。(生写信,师巡视指导。)
板块五 明确要求,编排节目单
师:大家集思广益,讨论交流,确定了活动名称、活动目的、活动时间、活动地点、活动分工、活动流程。下面请大家来编排节目单吧!(板书:节目单)
师:教材给我们提供了节目单范本,请同学们认真阅读节目单,讨论一下:编排节目单时,我们需要注意些什么呢?(课件出示教材P106节目单)
生:我觉得节目单的编排要合理,节目编排要有层次感,建议8~10个节目为宜。(教师板书:层次分明)
生:我觉得节目的形式要多样,设计新颖,开头和结尾以集体节目呈现。(教师板书:形式多样)
生:我觉得节目要吸引人,要有趣味。(教师板书:富有趣味)
生:编排节目时既要考虑展现同学的特长,又要考虑参与面广,应该尽可能让每一个同学都有表演的机会。
师:大家考虑得真周到!请大家通过小组合作的方式,编排一份节目单吧!
活动三:和同学讨论,一起编排节目单吧!
节目单
1.__颂恩师(诗歌朗诵)__ 2.__长大后,我就成了你(舞蹈)__
3.__家访(小品)__ 4.__快问快答(游戏)__
5.__成语接龙(相声)__ 6.__欢乐颂(乐器表演串烧)__
7.__友谊万岁(小品)__ 8.__心有灵犀(游戏)__
9.__扬帆起航(诗歌朗诵)__ 10.__再见,母校(全体大合唱)__
(小组合作拟订节目单,教师巡视指导。)
师:请同学们根据下面的节目单的评价标准,对节目单进行评议和修改。(小组展示节目单,师生共评。)
活动四:一起来给“毕业联欢会节目单”打分吧!
节目单评价表
评价标准,每项满分5颗星
组别
编排合理,层次分明
形式多样,设计新颖
参与面广,趣味性强
总得分
1
☆☆☆☆☆
☆☆☆☆☆
☆☆☆☆☆
2
☆☆☆☆☆
☆☆☆☆☆
☆☆☆☆☆
3
☆☆☆☆☆
☆☆☆☆☆
☆☆☆☆☆
4
☆☆☆☆☆
☆☆☆☆☆
☆☆☆☆☆
师:这节课,同学们对这次联欢会进行了一些设想,有了一些新的思路,那后期我们就开始分工合作、各司其职,争取举办一场圆满的毕业联欢会,期待大家的精彩表现。(出示第3课时课后拓学单)
师:等所有活动完成以后,我们将开展一次综合性学习成果展示会,届时我们将选出主持人,全面主持这次成果展示会,请大家积极推荐,也欢迎毛遂自荐。
《语文课程标准》在教学建议中提出:“在教学中努力体现语文教学的实践性和综合性,沟通课内外,充分利用学校、家庭、社会等教学资源,开展综合性学习活动,拓展学生的学习空间,增加学生语文实践的机会。”在这次活动中,我按照“以学生为主体,以学生发展为本”的教学理念,做到了以下几点:
1.突出反馈。在教学本课时,请学生反馈活动过程中遇到的问题与困难,并协助学生找到解决方案。学生在指导下讨论并修正方案,进一步明确活动方案,确定下一阶段的活动目标。
2.突出指导。一方面以合作方法的指导为重点,要把目标放在提高每个小组合作的实效性上,尽可能通过合作让每一位学生的个性都得到发展,从而尽量缩小组与组之间的发展差距,最终实现全体学生共同进步。另一方面指导学生对各项资料,包括“阅读材料”,合理利用,从众多的资料中获取有用的信息。注意是指导而不是包办,要充分发挥学生的主体作用。
设计意图:
谈话导入,引导学生回忆校园版春节联欢晚会的大致流程、节目形式以及观看感受,为联欢会筹备多种形式的节目作好准备。
设计意图:
从学生要撰写的策划书入手,通过交流、讨论让学生明白,撰写《毕业联欢会活动策划书》时,活动主题要吻合,分工职责要明确,活动流程要合理。
设计意图:
将书信的教学有机地融入毕业联欢会的策划中,十分巧妙。引导学生阅读教材中的“阅读材料”,使学生明确表达真情实感的方法以及书信的基本格式,鼓励学生不拘一格地表达,写出自己的真情实感。
设计意图:
让学生明白节目单是活动流程的一部分,列出节目的名称、表演形式和节目顺序,是对演出内容的规划。制订节目单时,还需跟主题吻合,形式要多样,参与面广,让学生在具体的情境中综合运用语文知识和技能,促进语文素养的发展。
第4课时 活动成果展示
课型:新授
执行时间: 月 日
执教:
1.采用交流与分享等方式,展示各小组的活动成果,感受成功的快乐。
2.通过多种形式的展示,表达对母校、老师的感激和留恋,以及对同学的依依惜别之情。
3.培养学生的综合实践能力,提高综合素质。
创设情境 激发兴趣 小组合作 交流展示
1.多媒体课件。
2.各小组准备好活动成果。
3.教师提前安排一位对四个活动都比较熟悉的主持人。
板块一 激情谈话,明确任务
师:同学们,六年来,你们从天真烂漫的孩童成长为身心健壮的少年,这既是你们自己努力成长的结果,也浸透着学校老师们的心血。这六年,发生过多少令人激动和喜悦的事;这六年,是我们永远难忘的岁月。毕业在即,我们围绕“难忘小学生活”这个主题,开展了一次综合性学习活动,这节课我们就来举办一场学习成果展示会,分享我们在综合性学习活动中的成果。(教师板书“‘难忘小学生活’成果展示会”)
师:现在,请同学们用热烈的掌声请出这次活动的小主持人。(主持人上台),老师深情的话语感染着学生,学生能很快进入学习主题。板块二 展示交流,汇报成果
主持人:岁月如歌,在即将告别母校的时刻,同学们开展丰富多彩的活动来表达我们对母校、老师、同学的留念与难忘,我们也在活动中不断成长,收获满满!现在,我宣布“难忘小学生活”成果展示会现在开始!
主持人:本次成果展示会将按照“美好回忆”组、“成长纪念册”组、“书信传情”组、“活动策划”组的顺序依次汇报。组长汇报,小组成员可以补充。
“难忘小学生活”成果展示会
1.“美好回忆”组 2.“成长纪念册”组
3.“书信传情”组 4.“活动策划”组
主持人:首先请出第1组(“美好回忆”组)汇报他们的活动成果。
生:我们组设计了树状时间轴(投影展示填写的时间轴),在横线上填入相应的年级;在旁边的方框中填入印象最深的人或事。一年又一年,六年的小学生活,那些令人难忘的集体活动,有特殊意义的纪念品,舍不得的人和事,就这样通过时间轴的形式展现出来了。我们就像一棵棵小树苗,在爱的滋养下茁壮成长。
主持人:小组内也可以推荐一两个同学跟大家分享感动与美好!
生:我跟大家分享这张照片背后的故事。这是我上二年级的时候,那时我成了一名光荣的少先队员。
生:我来分享一下三年级时那次难忘的拔河比赛。我们班齐心协力,战胜了其他班级,取得了拔河比赛的第一名。
主持人:“时间之树”时间轴真是构思巧妙,同学们的分享很精彩,让人耳目一新!这又勾起我们太多的回忆,我们的时间轴还可以继续丰富、完善。
主持人:除了“时间之树”,你们还能用其他形式来展示小学六年的美好回忆吗?我们请第1组同学接着分享。
生:我们小组以“难忘小学生活”为主题,有的同学写了作文,有的同学写了诗歌,还有的同学制作了PPT。我们不拘形式,不拘体裁,写下了自己对师友和母校的感恩和祝福。
主持人:让我们用热烈的掌声欢迎小组成员为我们展示他们的作品!
生:我来朗读自己写的作文。(生朗读)
生:我来朗诵自己写的诗歌。(生朗诵)
生:我们组还制作了以“再见了,母校”为主题的PPT,我来给大家展示一下。(学生展示制作的PPT)
主持人:感谢“美好回忆”组同学精彩的分享。他们用自己独特的方式表达了对师友和母校的依依惜别之情,表达了自己的真情实感,给了我们很多的启发。
主持人:下面,请出我们的第2组(“成长纪念册”组)汇报他们的活动成果。
生:我们小组一起整理成长资料,用心制作了一本成长纪念册,珍藏这段难忘的成长记忆。我们先收集、筛选成长资料;然后根据需要,将收集的资料按“编年体”的方式进行分类;最后制作成长纪念册。
主持人:下面,谁来讲解一下你们制作的《成长纪念册》?
生:(学生边展示边讲解)成长纪念册分为封面、扉页、正文等几个部分。我们给成长纪念册取了 一个贴切的名字叫作“告别母校,扬帆起航”,再加上个性化的封面,会让你一看到它便激荡起满满的回忆。
生:在正文部分,我们编排了老师们的难忘身影,以及同学们自己写的文章、拍的照片,照片旁还加上了文字介绍。瞧,这就是我们组制作的成长纪念册。
师:一本精美的纪念册包含了丰富的内容,体现了真挚的情感。这本成长纪念册真是图文并茂,美观大方,体现出了同学们的个性和创意。
主持人:下面,有请我们的第3组(“书信传情”组)汇报他们的活动成果。
生:我们组采取了写信的方式来表达对师友和母校的依依惜别之情。我们写下自己对师友和母校的感恩和祝福,我们给老师和同学写信,表达感激和惜别之情;给母校写信,提出中肯建议;还给自己写信,给自己信心,展望未来。
生:我来给大家朗诵写给老师的信。(生朗诵)
生:我来给大家朗诵写给同学的信。(生朗诵)
生:我来给大家朗诵写给母校的信。(生朗诵)
生:我来给大家朗读写给自己、展望未来的信。(生朗诵)
主持人:一封封书信饱含着同学们的真情,加深了我们与母校、与师友的情谊。现在,请出我们的第4组(“活动策划”组)汇报他们的活动成果。
生:我们组决定举办一场毕业联欢会。为了办好联欢会,我们先按照样本写了一份切实可行的策划书,根据分工认真准备,以便在联欢会上有精彩的展示。
(投影展示学生撰写的《毕业联欢会活动策划书》,组长讲解策划书。)
生:我补充一点,写策划书时,分工很重要,要考虑我们班同学各自的特长。如,让口才比较好、不怯场的同学当主持人,会劳动的同学一起负责场地的清洁等。
生:《毕业联欢会活动策划书》的基本内容写好了,我们还要策划活动的具体流程。开场先来一个大合唱,全班同学都参与,有气势,也有氛围;然后进行节目表演,最后交换毕业赠言。
生:活动的具体流程确定以后,大家自主报名表演节目,并制作出节目单。
生:最后,我们进一步完善《毕业联欢会活动策划书》,并将按照策划书举办一场难忘的毕业联欢会活动。
主持人:很好!第4小组的同学策划了我们班的毕业联欢会,我们期待早点儿举办这场精彩纷呈、极具特色的毕业联欢会。好,把掌声送给这节课的自己!下面有请老师作总结,大家掌声欢迎!
师:今天的分享活动十分成功!每个小组的同学都用自己独特的方式展示了在本次综合性学习活动中取得的成果,收获满满!为你们点赞!
板块三 评价总结,拓展延伸
师:哪些小组的活动成果给你留下的印象最深刻呢?说一说理由。(出示第4课时课中导学单,师生共评,评出优秀活动小组。)
活动:哪些小组的活动成果给你留下的印象最深刻呢?说一说理由。
组别
印象深刻的理由
改进的建议
评选星级
“美好回忆”组
☆☆☆☆☆
“成长纪念册”组
☆☆☆☆☆
“书信传情”组
☆☆☆☆☆
“活动策划”组
☆☆☆☆☆
生:“美好回忆”小组填写的“时间之树”时间轴就像一棵茂盛的大树,他们还在旁边贴上了照片,内容丰富,形式新颖,给我留下了深刻的印象。
生:“美好回忆”小组同学写的文章深深地感动了我,他们还配上PPT,图文并茂,令人眼前一亮。
生:我喜欢“成长纪念册”小组制作的成长纪念册,纪念册的名字很别致,纪念册的形式和内容都很丰富,很有意义。
生:我觉得“书信传情”小组同学写给母校的信,语言得体,感情真挚,让我产生了共鸣。
生:“活动策划”小组撰写的《毕业联欢会活动策划书》很规范、很细致,安排周密,我迫不及待想要参加这样一场精彩纷呈的联欢会了。
师:本次综合性学习以“难忘小学生活”为主题,我们开展了一系列有意义的活动,回顾和总结自己六年的学习和生活,再现成长之路上点点滴滴的难忘瞬间,同时又表达了对朝夕相处六年的老师、同学的感恩与离别之情,也激发了我们对未来生活的憧憬和向往。我们回顾一下,在整个“难忘小学生活”的综合性学习过程当中,你有哪些收获?
生:我感觉在这次综合性学习活动中,举办毕业联欢会更能增进同学之间的友谊。(教师板书:增进友谊)
师:对,这位同学说得不错,这次活动就是一次和同学之间增进友谊的活动。还有同学想说说吗?还有什么收获?
生:我们组和其他小组合作,共同参与了联欢会的节目表演,同学们相互帮助,团结合作,使得表演顺利且精彩地呈现给了大家,获得了大家的热烈掌声,因此我懂得了同学之间应该多一些合作。(教师板书:学会合作)
师:你说得多好呀!我们以后在开展其他活动的时候,也一定注意学会合作。你们还有什么收获呢?
生:我学会了如何策划一场联欢会,学会了如何写策划书。策划一次活动首先需要有活动名称、活动时间、活动地点、活动分工等,其次,活动分工要分得很详细,有节目统筹、会场布置、场地清洁,等等。以后我再遇到这种联欢会,我就会策划了。(教师板书:提高实践能力)
生:我知道了当主持人可以锻炼我们的口才。主持人首先需要进行主题词和串词的撰写,然后设计手卡,之后尽量把主持词都背下来或者是读熟,因此,我知道了如何当好一名主持人。(教师板书:锻炼口才)
师:是呀!这次综合性学习增长了我们的知识,提高了我们的实践能力,锻炼了我们的口才,也让我们进一步感受到大家对母校和师友深深的留恋与依依惜别之情。在这即将告别的时刻,你们一定还有许多心里话要说,课后可以写下来。
即将毕业,我们还有许多心里话要说,我们可以写感恩卡贴在教室后面的心愿墙上,可以互赠毕业赠言、互赠毕业礼物……
师:我们这次综合性学习活动已经接近尾声了,六年的小学生活即将结束,但是这个终点也是同学们新的起点。没有哪艘船只会永远地停留在港湾,希望我们的同学能够在新的旅途中,相互鼓励,不断努力!记住,今天的再见,是为了明天更好地相见。
根据综合性学习的基本要求,本次“难忘小学生活”综合性学习分为四个阶段:制订活动计划阶段、阅读交流与指导阶段、中期交流阶段、成果展示阶段。本节课是这次综合性学习的最后一个阶段。在制订本节课的目标时,我紧扣综合性学习课程的要求,以及成果展示阶段的特点,实现了学生由听众变成主持人与主角,老师由指挥者变成聆听者与欣赏者的角色转变。
设计意图:
让学生当主持人,就是为了把课堂交给学生。各小组逐一汇报展示、交流活动成果,教学活动有序进行。发挥学生的主体作用,给予充裕的时间,让各小组展示成果,这是对学生的付出的一种肯定。
设计意图:
学生对刚才各组展示的成果进行评价,可以拓展学生的思维;学生谈收获,从感性上升到理性的高度;学生朗诵诗歌《再见了,母校》,将成果展示课的气氛推向高潮……
第六单元集体备课
本单元围绕“难忘小学生活”这一主题,安排了“回忆往事”和“依依惜别”两大板块。“回忆往事”这一板块分为两个活动阶段,第一阶段:了解活动建议,通过协作的方式记录难忘的小学生活,制作成长纪念册。第二阶段:阅读《老师领进门》《作文上的双红圈》《如何制作成长纪念册》3篇材料,感受小学生活的美好,激发对老师的感恩之情。“依依惜别”板块的内容为:在毕业之前,通过举办毕业联欢会、写信、写毕业赠言等方式,为自己的小学生活画上一个圆满的句号。
单元语文要素在课时中的梯度序列
内容
课时
教学目标
活动准备与指导
1
1.明确本次综合性学习的任务,激发学生回忆小学生活的美好情感。
2.了解收集资料的途径,通过小组合作完成活动计划表。
制作成长纪念册
1
1.在阅读的基础上,唤起学生的回忆,交流自己想到的难忘的人或事。
2.掌握编排成长纪念册的方法,培养学生的动手能力。鼓励学生制作、展示成长纪念册。
毕业联欢会策划书
1
1.能策划一场自己班级的毕业联欢会,撰写一份《毕业联欢会活动策划书》,做到主题鲜明,分工职责明确,活动流程清楚。
2.能用书信等形式表达情感,与人交流。
活动成果展示
1
1.采用交流与分享等方式,展示各小组的活动成果,感受成功的快乐。
2.通过多种形式的展示,表达对母校、老师的感激和留恋,以及对同学的依依惜别之情。
综合性学习:难忘小学生活
1.能围绕活动主题,明确活动任务,制订活动计划,并按计划开展活动。
2.能根据活动主题收集和整理反映小学生活的资料,填写时间轴,与同学分享难忘的回忆。
3.能设计制作成长纪念册。
4.能策划毕业联欢会,写出策划书,做到主题鲜明,分工职责明确,活动流程清楚。
5.能与人合作,筹备并举办毕业联欢会,表达对师友、对母校的惜别之情。
6.能用书信等形式表达情感,与人交流。
创设情境 激发兴趣 小组合作 交流展示
1.多媒体课件。
2.学生完成课前预学单。
3.收集、整理相关资料,如照片等。
4课时
第1课时 活动准备与指导
课型:新授
执行时间: 月 日
执教:
1.明确本次综合性学习的任务,激发学生回忆小学生活的美好情感。
2.了解收集资料的途径,通过小组合作完成活动计划表。
3.培养学生沟通、交流的能力,增强团队合作意识。
创设情境 激发兴趣 小组合作 交流展示
多媒体课件;学生记录校园生活的照片,完成第1课时课前预学单。
板块一 出示照片,导入主题
师:同学们,今天我们要开始第六单元的学习。请大家将课本翻到第六单元导读页,我们一起来朗诵上面的诗句。
生:那些种在校园里长不大的记忆,那些留在岁月中忘不掉的纯真。
师:今天,让我们一起走进本学期最后一个单元的学习。我先请一位同学读一读本单元的语文要素。谁来读? 本单元的语文要素是:运用学过的方法整理资料。策划简单的校园活动,学写策划书。
师:课前,老师让同学们带来了自己小学生活里的印象深刻的照片,请同学们回忆一下:这些照片上的情景分别是什么时候?当时你在干什么?是怎样的情形?有哪位同学敢为人先,来和大家分享分享?
收集小学生活里的印象深刻的照片,回忆这些照片上的情景分别是什么时候,当时你在干什么,是怎样的情形。填写时间轴,在方框里填入令你印象深刻的人或事等。
生:这是我读一年级时加入少先队的照片,当时班主任正在给我系红领巾。
师:很好,一年级入队戴红领巾的情形相信大家都记忆犹新。请同学们继续分享。
生:这是四年级时我第一次上台演讲的照片。那时的我可紧张了。
生:这是我们六年级时开运动会的照片,我们班在接力赛中获得了第一名,李校长正在为我们班颁奖呢!
师:是呀!我们朝夕相处了六年,不久以后,你们就要告别美丽的校园,告别朝夕相处的老师、同学,进入新的学校,开始新的学习生活。临近毕业之际,让我们围绕“难忘小学生活”这个主题,开展一次综合性学习活动,向师友、母校告别吧。(教师板书课题)
板块二 阅读材料,通览内容
师:现在,请同学们打开课本浏览一下,想一想:本次综合性学习活动包括哪些内容?
活动一:快速浏览本次综合性学习的活动内容,思考本次综合性学习活动包括哪些内容,填写思维导图。
生:本次综合性学习围绕“难忘小学生活”的主题,安排了“回忆往事”和“依依惜别”两个活动板块。
生:每个板块都编排了“活动建议”和“阅读材料”。
师:请同学们自由阅读“回忆往事”和“依依惜别”中的“活动建议”,边读边画出关键句,想一想:围绕两个“活动建议”,我们可以开展哪些活动呢?(板书:回忆往事 依依惜别)
活动二:自由阅读“回忆往事”和“依依惜别”中的“活动建议”,边读边画出关键句,想一想:围绕两个“活动建议”,我们可以开展哪些活动呢?
1.“回忆往事”可以开展的活动:①通过学习“阅读材料”,感念师恩。②填写时间轴。③畅谈成长故事。④制作成长纪念册。__
2.“依依惜别”可以开展的活动:__①借助“阅读材料”,告别小学生活。②举办毕业联欢会。③给老师、同学、母校或自己写信,表达深情或愿望。__
生:第一个板块“回忆往事”要求大家通过学习“阅读材料”,感念师恩,感受作者对小学生活的留恋之情。
生:我们可以通过填写时间轴,回忆六年的小学生活,记录值得我们细细回味的点点滴滴。
生:我们也可以畅谈成长故事,分享难忘回忆。回忆自己的小学生活,和同学们交流记忆中最难忘的人或事。
生:最后还要制作成长纪念册,回顾成长足迹。
师:同学们都很厉害嘛,第一个板块“回忆往事”的活动建议找得很准确,我们再一起来读一读这些建议。(出示第1课时课中导学单活动二第1题答案,生齐读。)
师:我们接着交流第二个板块“依依惜别”。
生:学习第二个板块“依依惜别”时,我们要借助“阅读材料”,用不同的方式为自己的小学生活画上圆满的句号。
生:我们可以策划一场毕业联欢会。通过举办联欢会,培养大家的组织策划能力,展示大家的才艺,增进同学之间的友谊。
生:我们可以写信给老师或同学,回忆共同度过的美好时光,表达深切的感恩之情。
生:我补充一点,我们可以写信给母校,提出中肯的建议,期许美好的未来;还可以写信给自己,展望将来的自己,放飞纯真的梦想。
师:同学们真棒!(出示第1课时课中导学单活动二第2题答案,生齐读。)看来同学们对本次综合性学习的活动内容都心中有数了!接下来,我们围绕这些活动内容来展开学习。
板块三 明确主题,确定小组
师:刚才,我们明确了本次综合性学习的活动内容。为了更好地开展本次综合性学习活动,同学们可以围绕“难忘小学生活”这个中心,根据活动的内容来确定分组和主题。(板书:活动分组)
师:请同学们按照“填写时间轴,分享难忘回忆”“制作成长纪念册”“策划一场毕业联欢会”“写信”这四个主题,自由组成四个小组,并且选出小组长。
难忘小学生活
·填写时间轴,分享难忘回忆 ·制作成长纪念册
·策划一场毕业联欢会 ?·写信
(学生自由组成四个小组)
师:下面请每个小组长汇报一下本小组确定的活动主题。
生:我代表第一小组进行汇报,我们小组的活动主题是“填写时间轴,分享难忘回忆”。
生:我代表第二小组进行汇报,我们小组的活动主题是“制作成长纪念册”。
生:我是第三小组的组长,我们小组的活动主题是“策划一场毕业联欢会”。
生:我是第四小组的组长,我们小组的活动主题是“写信”。
板块四 指导方法,制订计划
师:五年级时,我们进行过“遨游汉字王国”这个单元的综合性学习,请同学们回忆一下,综合性学习单元要用什么方法去学习呢?
活动三:结合以前的学习经验,想一想:我们要用哪些方法进行综合性学习呢?
生:可以用访谈法。访谈法就是我们通过口头谈话的方式从被访谈人那里收集资料的一种学习方法。
生:也可以用实地调查法。比如我们学习“遨游汉字王国”时,实地调查了社会、学校等用字不规范的情况。
生:我补充一下,还有资料整理法,将收集到的有价值的资料进行分类整理。
师:整理资料就是对有价值的信息进行加工与管理,目的是为了便于保存与应用。如何对资料进行收集、整理呢?请同学们在小组内讨论讨论。(学生在小组内交流)
师:下面我们请每个小组的代表来分享一下他们的做法。
生:我们可以以小组为单位,进行收集。
生:收集的资料可以是照片、奖状(荣誉证书)、作文本等实物,也可以是音频、视频等资料。
师:这两位同学说得很好。我们可以收集小学阶段的照片、奖状、作文等资料,照片、音频等资料要清晰;奖状最好是全班一起获得的,这样更能彰显我们这个班级的集体荣誉感;作文要文笔优美。
师:六年来的资料很多,我们如何将收集的资料进行整理呢?
生:我们可以将资料进行分类整理。课堂表现、家庭作业、班级荣誉、奖状、满分 试卷等方面的可以归为学习类;课间、研学、游戏、午餐、午休、运动会等方面的可以归为生活类。
生:我补充一点,还可以按照时间顺序排列。
师:是的。在收集资料以后,我们先要对资料进行分类整理,或按照时间顺序排列。
师:明确了收集、整理资料的方法,下面我们采取分组合作的形式进行收集、整理。我们可以制订《小组活动计划表》。
以小组为单位填写《小组活动计划表》。
小组活动计划表
活动主题
组长
组员
我们是这样分工的
我们想用这些方法记录收集到的资料
我们想用这些方式展示我们的成果
要求:1.字迹工整。2.普通话标准,表达流畅。3.表格填写完整。
4.分工明确合理。5.选择恰当的方式记录资料和展示成果。
师:怎么填写《小组活动计划表》呢?例如“我们想用这些方法记录收集到的资料”这一栏该怎么填?
生:可以用照片、PPT、视频、音频、文稿等形式记录。
师:很好!我们再来讨论讨论,我们可以用哪些方式展示我们的成果呢?
生:我们组开展的是“填写时间轴,分享难忘回忆”活动,我们在全班展示我们设计的时间轴,并讲述难忘的回忆。
生:我们组是“策划毕业联欢会”小组,我觉得策划、举办一场联欢会就是我们最好的展示方式。
生:我们组可以展示我们共同制作的成长纪念册。
生:我们组可以在联欢会上朗诵我们给老师、同学写的信。
师:同学们的想法都很好。请各小组课后合作填写《小组活动计划表》。完成后互相展示一下各小组制订的活动计划表,共同修改完善。各小组按照计划认真扎实地开展各项活动。(板书:活动计划)在此基础上,我们班将开展一次“难忘小学生活”成果展示会,作为本次综合性学习的总结。
本课为此次综合性学习的第一节课,教学理念凸显“综合”特色,敢于综合,敢于整合,语文教学才会在综合性学习活动中呈现出别具一格的富有活力的精彩的面貌,语文学习才能呈现出更鲜活的模样。本节课借助学生的照片、视频等导入新课,调动了学生参与综合性学习活动的积极性。引导学生通读第六单元教材内容,使学生明确本次综合性学习的学习要素、学习内容以及学习方法等,为后面的学习作了铺垫。指导和督促学生认真填写《小组活动计划表》,为小组活动的执行指明了方向,学生才能有条不紊地开展活动。教师在教学中敢于放手,放手让学生自主、合作、探究,让他们的综合能力在语文综合性学习活动中得到充分的锻炼和提高,个性得到更多的释放和张扬,这样,教学就会更加精彩。
设计意图:
把学生在各个年级开展的活动用照片或视频的形式记录、展示出来,调动了学生参与综合性学习活动的积极性。
设计意图:
让学生通览本单元的学习内容,整体了解教材,体会编写者的意图。在此基础上,学生明确本次综合性学习活动要开展哪些主题活动,做到心中有数,同时为下一步的学习作铺垫。
设计意图:
本板块的内容有两个:一是明确活动主题,二是确定小组。小组成员可采取就近原则组合,也可以自由组合。
设计意图:
“凡事预则立,不预则废。”为了保障活动的顺利开展,老师要指导和督促学生认真填写《小组活动计划表》,因为这是小组活动执行的方向性指导。学生在这个环节弄清楚自己要“做什么”“怎么做”,明确这些内容后,才能有条不紊地开展活动。
第2课时 制作成长纪念册
课型:新授
执行时间: 月 日
执教:
1.通过学习“阅读材料”,体会作者对老师深深的感激和崇敬之情,以及老师和同学之间的依依惜别之情;体会童年生活的美好;懂得聪明在于学习,天才在于积累。
2.在阅读的基础上,唤起学生的回忆,交流自己想到的难忘的人或事。
3.认真阅读“阅读材料”中的《如何制作成长纪念册》,了解如何收集、整理资料,为制作成长纪念册作准备。
4.掌握编排成长纪念册的方法,培养学生的动手能力。鼓励学生制作、展示成长纪念册。
创设情境 激发兴趣 小组合作 交流展示
1.多媒体课件。
2.学生认真阅读“阅读材料”中的《如何制作成长纪念册》,了解收集、整理和制作成长纪念册的方法,完成第2课时课前预学单。
板块一 阅读文章,勾起回忆
师:六年的小学生活,许多的点点滴滴值得我们回味。今天这节课我们来认真学习“阅读材料”,回忆、交流自己想到的难忘的人或事,并了解收集、整理和制作成长纪念册的方法。 首先,请同学们认真读一读“阅读材料”中的《老师领进门》《作文上的红双圈》,想一想:这两篇文章分别写了什么?作家们对小学生活有着怎样特殊的感情?从这两篇文章中你们感受到了什么?等会儿请同学起来交流自己的阅读收获。
默读“阅读材料”《老师领进门》和《作文上的红双圈》,思考下面的问题。
1.说说这两篇文章分别写了什么,你感受到了文中老师的什么品质。
2.两篇文章分别表达了作者怎样的思想感情?
(学生带着问题认真阅读“阅读材料”《老师领进门》《作文上的红双圈》。)
师:请同学来交流一下自己的阅读收获。
生:《老师领进门》一文写了“我”读小学时遇到了一位口才、文笔很好的田老师,田老师每一节课都会演绎一个引人入胜的故事,为“我”从事文学创作打下了基础,表达了“我”对田老师深深的感激之情。
生:《作文上的红双圈》这篇课文主要讲述了“我”参加了学校举办的“红五月”征文比赛,语文老师给“我”的参赛作文《补考》打了98个红双圈,让“我”的作文发表在刊物上,“我”受到了鼓励,走上了文学创作的道路,成为知名作家的事,体现了老师对学生人生的影响,表达了“我”对老师的无限感激之情。
师:同学们说得真好!这两篇文章一定勾起了同学们满满的回忆,类似于文中作者的事情,你们一定也经历过。
板块二 丰富时间轴,分享回忆
师:请同学们继续思考:读了这些材料,你想到了哪些亲身经历过的令你难忘的人或事呢?可以是难忘的老师,也可以是难忘的一节课、运动会、文艺演出,等等。请同学们在小组内交流。
活动一:读了材料,你想到了哪些令你难忘的人或事呢?可以是难忘的老师,可以是难忘的一节课、运动会、文艺演出,等等。在小组内和同学交流。
类别
具体内容
难忘的理由
难忘的老师
难忘的一节课
难忘的运动会
难忘的文艺演出
难忘的……
师:下面,大家根据自己整理的材料,选取有代表性的内容,即小学生活中难忘的人或事,在班级中分享一下吧!
生:我最难忘的老师是我的启蒙老师王老师,她和蔼可亲,无微不至地关怀着我们。有一次,我生病了,她还亲自把我送到了医院。
我最难忘的文艺演出是我们读五年级时“六一”儿童节汇演,同学们多才多艺,有的唱歌,有的跳舞,有的演奏乐器,还有的表演魔术……每一个节目都很精彩。
生:我最难忘的同学是我的同桌王天宇。每次我遇到了数学难题,他总是耐心地给我解答。
生:同学们的交流一定又引发了你的思考和回忆,大家可以在刚才交流的基础上,把印象最深的人或事写在时间轴相应的时间点上,也可以把照片贴在旁边,继续丰富自己的时间轴。
板块三 整理资料,制作纪念册
师:同学们,六年的小学生活留给我们太多难忘的回忆。我们借助时间轴回忆、分享了六年的小学生活,现在筛选出最能反映小学生活的有代表性的资料作为制作成长纪念册的内容。我们该怎样去制作成长纪念册呢?(板书:制作成长纪念册)请同学们默读“阅读材料”《如何制作成长纪念册》,想一想:成长纪念册分为哪几个部分?怎样制作成长纪念册?(学生默读、思考)
活动二:请大家默读“阅读材料”《如何制作成长纪念册》,想一想:成长纪念册分为哪几个部分?怎样制作成长纪念册?
1.成长纪念册分为:__封面__、__扉页__、__正文__等几个部分。
2.成长纪念册的制作要注意以下几点:__第一,要给成长纪念册取一个贴切的名字,设计个性化的封面;第二,扉页要写上卷首语或成长感言,可以自己写,也可以请老师或家长来写;第三,正文内容按照一定顺序编排,呈现的方式多种多样,如,每张照片配以简短、有趣的文字介绍,每个部分加一个合适的小标题。__
3.我会给“成长纪念册”取一个好听的名字:__成长的足迹__。
师:我们来交流一下自己的阅读收获。谁先说?
生:成长纪念册分为封面、扉页和正文等几个部分。(学生边回答,老师边板书。)
师:制作封面、扉页、正文这三个部分有什么要点呢?谁来补充?
生:我来补充,制作成长纪念册时,第一,要给成长纪念册取一个贴切的名字,设计个性化的封面;第二,扉页要写上卷首语或成长感言,可以自己写,也可以请老师或家长来写;第三,正文内容按照一定顺序编排,呈现的方式多种多样,如,每张照片配以简短、有趣的文字介绍,每个部分加一个合适的小标题。
师:你说得很正确!你打算给你的成长纪念册取一个什么样的名字呢?
生:我觉得“成长的足迹”这个名字就很贴切。
师:六年的小学生活,我们收集了许多资料,那么该怎样给资料分类呢?请同学们想一想:怎样分类才能让收集的资料更好地呈现在成长纪念册中呢?
生:我们可以采用“编年体”的方式制作成长纪念册,把小学六年的学习生活一年一年地展示出来。
生:我觉得也可以采用“栏目式”,按照不同的栏目把内容分成几个部分。
师:同学们可以选择自己喜欢的方式,给选取的材料分类。比如这样——,
编年体栏目式
一年级——我上学了多彩生活
二年级——我进步了班级之最
三年级——我长大了毕业赠言
…… ……
师:有的资料不能直接拿来就用,还需要进行修改。如,有的文章太长,可以从中节选一段最有价值的。制作成长纪念册,最好能表现出你的独特个性和创意。现在我们就按照大家交流的方法来动手制作吧,课后选择成长纪念册的活动小组的同学,请合作制作一本完美的成长纪念册。完成后和大家分享你们制作的成长纪念册,同学们一起根据评价标准来评一评。
请同学们利用课余时间制作成长纪念册吧!在制作的过程中,大家可以互相协助。制作完成以后和大家分享,并根据下面的评价标准评一评。
评价项目
评价标准
每项1分
封面设计
名字贴切
配图美观
扉页
突出特点
有真情实感
正文
分类有序
内容丰富
整体感受
画面整洁
色彩协调
制作过程
多渠道收集资料
合作共享
自我评价
小组评价
本节课安排了学生学习“阅读材料”的指导与交流、“填写时间轴,分享难忘回忆”和制作成长纪念册这几个环节。其中学生学习“阅读材料”的指导与交流是学习的铺垫性环节,其他两个环节是在学生学习“阅读材料”的指导与交流这一环节的基础上的延伸与拓展。目的主要有三点:
1.了解学情,督促学习。通过了解学生的阅读情况,督促他们深入学习“阅读材料”,学生交流阅读收获,体会作者表达的思想感情,老师适当指导阅读。
2.学生通过阅读,在情感上与作者产生共鸣,唤醒了沉睡的记忆,引导学生交流分享,打开思路,为后面的综合性学习打下了基础。
3.通过对“阅读材料”的学习、讨论、交流,让学生掌握收集、整理资料,制作成长纪念册的方法,培养学生的动手能力。
设计意图:
这个环节引导学生阅读《老师领进门》《作文上的红双圈》这两篇回忆老师的文章,在引导学生理解文章内容、体会作者情感的同时,激发学生学习的兴趣,引发学生的思考。
设计意图:
这个环节在阅读《老师领进门》《作文上的红双圈》这两篇文章的基础上,引导并启发学生回忆自己小学生活中难忘的人或事,唤起学生的回忆,拓宽制作成长纪念册的思路,为学生制作成长纪念册收集资料提供帮助。
设计意图:
本环节的主要目的是通过对阅读资料的学习、讨论、交流,让学生掌握收集、整理资料,制作成长纪念册的方法,培养学生的动手能力。通过制作一本具有特殊意义的成长纪念册来珍藏小学生活中的美好记忆。
第3课时 毕业联欢会策划书
课型:新授
执行时间: 月 日
执教:
1.借助教材中《毕业联欢会活动策划书》的基本样式,明确策划书的基本格式和要求。
2.能策划一场自己班级的毕业联欢会,撰写一份《毕业联欢会活动策划书》,做到主题鲜明,分工职责明确,活动流程清楚。
3.能用书信等形式表达情感,与人交流。
创设情境 激发兴趣 小组合作 交流展示
1.多媒体课件、策划书评价表、节目单评价表。
2.阅读《毕业联欢会活动策划书》,完成第3课时课前预学单。
板块一 创设情境,呈现任务
师:同学们,课前你们通过各种途径观看了校园版春节联欢晚会的视频资料,大致了解了联欢会的流程和表现形式。请同学们分享自己的收获。
请同学们课前通过各种途径观看校园版春节联欢晚会的视频资料,大致了解联欢会的流程和表现形式。
什么联欢会
大致流程
节目类型
观后感受
生:我看过校园版春节联欢晚会,晚会上首先是主持人出场,然后是校长致辞,接着是节目表演。我觉得晚会十分精彩,让人感觉活力四射!
生:我也看过校园版春节联欢晚会,大致流程和他说的差不多。我要补充的是联欢晚会节目表演的形式多种多样,有相声、小品、歌舞等,节目中间还穿插了一些有趣的小游戏和抽奖环节,这些小游戏和抽奖活动有助于活跃气氛。
师:看来,同学们对联欢会的大致流程、节目类型有了一定的了解。临近毕业,我们可以举办一场毕业联欢会。那同学们想过没有,我们要举办一场怎样的毕业联欢会呢?
生:通过文艺汇演的方式,表达对师友、对母校的浓浓惜别之情。
师:为了办好联欢会,我们要先做好策划,写一份策划书,根据分工认真准备,以便在联欢会上有精彩的展示。
板块二 初识策划书,了解格式要求
师:怎样写一份策划书呢?让我们先来看看教材上的范例吧!(课件出示教材P105~P106《毕业联欢会活动策划书》和《节目单》)
师:请同学们认真读一读《毕业联欢会活动策划书》,想一想:《毕业联欢会活动策划书》由哪几个部分组成?
生:《毕业联欢会活动策划书》包括活动名称、活动目的、活动时间、活动地点、活动分工、活动流程等几个部分。
师:其他同学有补充的吗?
生:我补充一点,《毕业联欢会活动策划书》后面还要附上本次毕业联欢会活动的《节目单》。
生:我也补充一点,活动分工又包括节目统筹、会场布置、道具准备、主持与串词撰写、秩序维护、场地清洁、活动报道等。
师:同学们在阅读《毕业联欢会活动策划书》时,有哪些不懂的地方呢?
生:我不知道什么是节目统筹。
师:谁知道什么是节目统筹?
生:我觉得节目统筹就是根据节目的内容、形式、时间等有计划地安排,达到最好的效果。
师:是的,节目统筹就是活动的总负责人,也就是这个活动项目组的组长,负责统筹、安排和协调各分工人员的具体工作。其他人还有不懂的地方吗?
生:我不知道什么是活动报道。
生:我知道。活动报道就是我们可以利用板报、校园广播等形式对活动过程进行报道。
师:《毕业联欢会活动策划书》的格式与要求都弄清楚了,下面我们就来讨论讨论,怎样写一份属于我们班的《毕业联欢会活动策划书》。(板书:毕业联欢会活动策划书)
板块三 小组合作,学写策划书
师:先让我们来讨论联欢会的名称,给我们班的毕业联欢会确定一个主题。
生:我认为这次联欢会名称可以叫作“毕业季的我们”,因为我们已经临近毕业了。
师:嗯,这个名称很直接。其他同学还有什么想法?
生:我起的名称是“告别母校,扬帆起航”。因为我们小学毕业后,还要上初中、高中、大学,小学的结束意味着中学的开始。
生:我喜欢“感恩小学,放飞梦想”这个名称,因为小学毕业以后,我们还会有很多新的梦想,我们可以通过中学乃至大学的学习去实现这个梦想。
师:这些活动名称都特别好,都围绕着“依依惜别”的主题,活动名称可以是直抒胸臆的,也可以是概括活动内容的,只要做到主题鲜明即可。(教师板书:主题鲜明),引导学生阅读教材里的《毕业联欢会活动策划书》,从而确定具体的活动主题、活动时间、活动地点,开展一项可以实际操作的、有意义的活动。 活动名称确定以后,我们接下来讨论活动时间和地点。
生:我觉得联欢会的活动时间可以安排在毕业考试和毕业典礼之间进行。建议活动地点是学校的多功能教室或者报告厅。
师:很好。我们来讨论一下活动分工吧,分工时要考虑到每一位同学的特长。
生:我觉得王凯丽、张思云、伍先华这几个同学的思维是比较活跃的,所以他们可以负责节目统筹和会场布置。
生:道具准备安排给郑学良同学,因为他们家住在超市旁边,购买物品比较方便。
生:袁小芳同学的文笔好,口才好,还不怯场,我推荐她负责主持与串词撰写。
生:我可以跟张雨彤、李明悦一起负责场地清洁。
生:我想和王欣然负责活动报道。因为我学过摄影,擅长拍摄。我可以拍摄一些同学们活动的照片,比如排练节目、会场布置、观看表演等照片。王欣然同学擅长电脑操作,我们可以合作完成一些宣传广告的制作,做好活动报道。
师:同学们特别棒!活动分工时,我们要职责明确。(教师板书:分工明确)
师:我们再来策划一下活动的基本流程吧!
生:我觉得开场先来一个集体朗诵,全班同学都参与,有气势也有氛围。
生:我赞成。我们就朗诵王晓蒙同学写的诗歌《老师,我们爱您》,来表达我们对老师的赞美和不舍。
生:集体朗诵完毕,我们就安排毕业演讲。
生:毕业演讲的后面,可以安排节目表演。
生:我们可以在节目表演的过程中穿插一些小游戏,这样会让联欢会更加有趣。
生:我们班许多同学给母校或师友写了信,我建议将朗读同学写给母校或师友的信穿插在节目之中,这样就更加切合毕业联欢会的主题。
生:最后我们可以交换毕业赠言。
师:大家真了不起!活动的基本流程十分清晰。(教师板书:流程清晰)
师:下面请大家通过小组合作,完成《毕业联欢会活动策划书》。(出示第3课时课中导学单活动一,学生四人为一小组,合作完成策划书。)
师:下面请以小组为单位展示策划书,大家按照评价标准互相评议、交流。
活动二:策划书评价表。
策划书评价表
评价标准,每项满分5颗星
组别
主题吻合,格式规范
内容完整,流程合理
职责明确,人选合适
总得分
1
☆☆☆☆☆
☆☆☆☆☆
☆☆☆☆☆
2
☆☆☆☆☆
☆☆☆☆☆
☆☆☆☆☆
3
☆☆☆☆☆
☆☆☆☆☆
☆☆☆☆☆
4
☆☆☆☆☆
☆☆☆☆☆
☆☆☆☆☆
(小组展示汇报,师生共评。)请同学们对照评价标准,进一步修改策划书。(生修改策划书)
板块四 阅读材料,写信抒情
师:刚才有同学建议在毕业联欢会的节目中穿插朗读同学们写的信,这个提议很好,这也是课本上提出的最后一个实践活动。我们要表达对师友或母校的依依惜别之情,可以给老师或同学写一封信,可以给母校提出中肯的建议,还可以给自己写信,展望未来。写信时要注意什么呢?我们先来读读“阅读材料”。
师:请同学们读读“阅读材料”《我为少男少女们歌唱》《聪明在于学习,天才在于积累》《给家乡孩子的信》,看看小作者们是怎样表达自己的真情实感的,勾画出令你特别感动的句子,多读一读。(学生自主读“阅读材料”)
师:下面,我们来交流一下。
生:《我为少男少女们歌唱》这首抒情诗写出了诗人何其芳对年轻一代的鼓舞。读了这首诗,我觉得我们更应该珍惜美好时光,热爱生活,奋发向上。
生:《聪明在于学习,天才在于积累》是一篇演讲稿,告诉我们要不断地学习和积累,这篇演讲稿结合了作者的亲身经历,引人深思。
生:《给家乡孩子的信》讲的是巴金爷爷对家乡孩子的真诚关怀、亲切勉励,抒发了自己要让生命开花的美好情感。
师:同学们说得真好!大家也可以不拘体裁地写下自己对师友和母校的感恩和祝福;以及对自己的展望。写信时一定要注意书信的格式。谁来简单说说书信的格式?
生:写信时,第一行顶格写收信人的称呼,后面加上冒号。中间是正文部分。结尾要写表示祝福的话,空两格写“祝您”或“此致”,另起一行顶格写祝福语或“敬礼”。最后署名居右,日期居署名正下方。
师:你说得真全面!同学们赶快来写一写吧!写完之后在组内交换读一读,提一提建议,看看能不能更好地表达真情实感。(生写信,师巡视指导。)
板块五 明确要求,编排节目单
师:大家集思广益,讨论交流,确定了活动名称、活动目的、活动时间、活动地点、活动分工、活动流程。下面请大家来编排节目单吧!(板书:节目单)
师:教材给我们提供了节目单范本,请同学们认真阅读节目单,讨论一下:编排节目单时,我们需要注意些什么呢?(课件出示教材P106节目单)
生:我觉得节目单的编排要合理,节目编排要有层次感,建议8~10个节目为宜。(教师板书:层次分明)
生:我觉得节目的形式要多样,设计新颖,开头和结尾以集体节目呈现。(教师板书:形式多样)
生:我觉得节目要吸引人,要有趣味。(教师板书:富有趣味)
生:编排节目时既要考虑展现同学的特长,又要考虑参与面广,应该尽可能让每一个同学都有表演的机会。
师:大家考虑得真周到!请大家通过小组合作的方式,编排一份节目单吧!
活动三:和同学讨论,一起编排节目单吧!
节目单
1.__颂恩师(诗歌朗诵)__ 2.__长大后,我就成了你(舞蹈)__
3.__家访(小品)__ 4.__快问快答(游戏)__
5.__成语接龙(相声)__ 6.__欢乐颂(乐器表演串烧)__
7.__友谊万岁(小品)__ 8.__心有灵犀(游戏)__
9.__扬帆起航(诗歌朗诵)__ 10.__再见,母校(全体大合唱)__
(小组合作拟订节目单,教师巡视指导。)
师:请同学们根据下面的节目单的评价标准,对节目单进行评议和修改。(小组展示节目单,师生共评。)
活动四:一起来给“毕业联欢会节目单”打分吧!
节目单评价表
评价标准,每项满分5颗星
组别
编排合理,层次分明
形式多样,设计新颖
参与面广,趣味性强
总得分
1
☆☆☆☆☆
☆☆☆☆☆
☆☆☆☆☆
2
☆☆☆☆☆
☆☆☆☆☆
☆☆☆☆☆
3
☆☆☆☆☆
☆☆☆☆☆
☆☆☆☆☆
4
☆☆☆☆☆
☆☆☆☆☆
☆☆☆☆☆
师:这节课,同学们对这次联欢会进行了一些设想,有了一些新的思路,那后期我们就开始分工合作、各司其职,争取举办一场圆满的毕业联欢会,期待大家的精彩表现。(出示第3课时课后拓学单)
师:等所有活动完成以后,我们将开展一次综合性学习成果展示会,届时我们将选出主持人,全面主持这次成果展示会,请大家积极推荐,也欢迎毛遂自荐。
《语文课程标准》在教学建议中提出:“在教学中努力体现语文教学的实践性和综合性,沟通课内外,充分利用学校、家庭、社会等教学资源,开展综合性学习活动,拓展学生的学习空间,增加学生语文实践的机会。”在这次活动中,我按照“以学生为主体,以学生发展为本”的教学理念,做到了以下几点:
1.突出反馈。在教学本课时,请学生反馈活动过程中遇到的问题与困难,并协助学生找到解决方案。学生在指导下讨论并修正方案,进一步明确活动方案,确定下一阶段的活动目标。
2.突出指导。一方面以合作方法的指导为重点,要把目标放在提高每个小组合作的实效性上,尽可能通过合作让每一位学生的个性都得到发展,从而尽量缩小组与组之间的发展差距,最终实现全体学生共同进步。另一方面指导学生对各项资料,包括“阅读材料”,合理利用,从众多的资料中获取有用的信息。注意是指导而不是包办,要充分发挥学生的主体作用。
设计意图:
谈话导入,引导学生回忆校园版春节联欢晚会的大致流程、节目形式以及观看感受,为联欢会筹备多种形式的节目作好准备。
设计意图:
从学生要撰写的策划书入手,通过交流、讨论让学生明白,撰写《毕业联欢会活动策划书》时,活动主题要吻合,分工职责要明确,活动流程要合理。
设计意图:
将书信的教学有机地融入毕业联欢会的策划中,十分巧妙。引导学生阅读教材中的“阅读材料”,使学生明确表达真情实感的方法以及书信的基本格式,鼓励学生不拘一格地表达,写出自己的真情实感。
设计意图:
让学生明白节目单是活动流程的一部分,列出节目的名称、表演形式和节目顺序,是对演出内容的规划。制订节目单时,还需跟主题吻合,形式要多样,参与面广,让学生在具体的情境中综合运用语文知识和技能,促进语文素养的发展。
第4课时 活动成果展示
课型:新授
执行时间: 月 日
执教:
1.采用交流与分享等方式,展示各小组的活动成果,感受成功的快乐。
2.通过多种形式的展示,表达对母校、老师的感激和留恋,以及对同学的依依惜别之情。
3.培养学生的综合实践能力,提高综合素质。
创设情境 激发兴趣 小组合作 交流展示
1.多媒体课件。
2.各小组准备好活动成果。
3.教师提前安排一位对四个活动都比较熟悉的主持人。
板块一 激情谈话,明确任务
师:同学们,六年来,你们从天真烂漫的孩童成长为身心健壮的少年,这既是你们自己努力成长的结果,也浸透着学校老师们的心血。这六年,发生过多少令人激动和喜悦的事;这六年,是我们永远难忘的岁月。毕业在即,我们围绕“难忘小学生活”这个主题,开展了一次综合性学习活动,这节课我们就来举办一场学习成果展示会,分享我们在综合性学习活动中的成果。(教师板书“‘难忘小学生活’成果展示会”)
师:现在,请同学们用热烈的掌声请出这次活动的小主持人。(主持人上台),老师深情的话语感染着学生,学生能很快进入学习主题。板块二 展示交流,汇报成果
主持人:岁月如歌,在即将告别母校的时刻,同学们开展丰富多彩的活动来表达我们对母校、老师、同学的留念与难忘,我们也在活动中不断成长,收获满满!现在,我宣布“难忘小学生活”成果展示会现在开始!
主持人:本次成果展示会将按照“美好回忆”组、“成长纪念册”组、“书信传情”组、“活动策划”组的顺序依次汇报。组长汇报,小组成员可以补充。
“难忘小学生活”成果展示会
1.“美好回忆”组 2.“成长纪念册”组
3.“书信传情”组 4.“活动策划”组
主持人:首先请出第1组(“美好回忆”组)汇报他们的活动成果。
生:我们组设计了树状时间轴(投影展示填写的时间轴),在横线上填入相应的年级;在旁边的方框中填入印象最深的人或事。一年又一年,六年的小学生活,那些令人难忘的集体活动,有特殊意义的纪念品,舍不得的人和事,就这样通过时间轴的形式展现出来了。我们就像一棵棵小树苗,在爱的滋养下茁壮成长。
主持人:小组内也可以推荐一两个同学跟大家分享感动与美好!
生:我跟大家分享这张照片背后的故事。这是我上二年级的时候,那时我成了一名光荣的少先队员。
生:我来分享一下三年级时那次难忘的拔河比赛。我们班齐心协力,战胜了其他班级,取得了拔河比赛的第一名。
主持人:“时间之树”时间轴真是构思巧妙,同学们的分享很精彩,让人耳目一新!这又勾起我们太多的回忆,我们的时间轴还可以继续丰富、完善。
主持人:除了“时间之树”,你们还能用其他形式来展示小学六年的美好回忆吗?我们请第1组同学接着分享。
生:我们小组以“难忘小学生活”为主题,有的同学写了作文,有的同学写了诗歌,还有的同学制作了PPT。我们不拘形式,不拘体裁,写下了自己对师友和母校的感恩和祝福。
主持人:让我们用热烈的掌声欢迎小组成员为我们展示他们的作品!
生:我来朗读自己写的作文。(生朗读)
生:我来朗诵自己写的诗歌。(生朗诵)
生:我们组还制作了以“再见了,母校”为主题的PPT,我来给大家展示一下。(学生展示制作的PPT)
主持人:感谢“美好回忆”组同学精彩的分享。他们用自己独特的方式表达了对师友和母校的依依惜别之情,表达了自己的真情实感,给了我们很多的启发。
主持人:下面,请出我们的第2组(“成长纪念册”组)汇报他们的活动成果。
生:我们小组一起整理成长资料,用心制作了一本成长纪念册,珍藏这段难忘的成长记忆。我们先收集、筛选成长资料;然后根据需要,将收集的资料按“编年体”的方式进行分类;最后制作成长纪念册。
主持人:下面,谁来讲解一下你们制作的《成长纪念册》?
生:(学生边展示边讲解)成长纪念册分为封面、扉页、正文等几个部分。我们给成长纪念册取了 一个贴切的名字叫作“告别母校,扬帆起航”,再加上个性化的封面,会让你一看到它便激荡起满满的回忆。
生:在正文部分,我们编排了老师们的难忘身影,以及同学们自己写的文章、拍的照片,照片旁还加上了文字介绍。瞧,这就是我们组制作的成长纪念册。
师:一本精美的纪念册包含了丰富的内容,体现了真挚的情感。这本成长纪念册真是图文并茂,美观大方,体现出了同学们的个性和创意。
主持人:下面,有请我们的第3组(“书信传情”组)汇报他们的活动成果。
生:我们组采取了写信的方式来表达对师友和母校的依依惜别之情。我们写下自己对师友和母校的感恩和祝福,我们给老师和同学写信,表达感激和惜别之情;给母校写信,提出中肯建议;还给自己写信,给自己信心,展望未来。
生:我来给大家朗诵写给老师的信。(生朗诵)
生:我来给大家朗诵写给同学的信。(生朗诵)
生:我来给大家朗诵写给母校的信。(生朗诵)
生:我来给大家朗读写给自己、展望未来的信。(生朗诵)
主持人:一封封书信饱含着同学们的真情,加深了我们与母校、与师友的情谊。现在,请出我们的第4组(“活动策划”组)汇报他们的活动成果。
生:我们组决定举办一场毕业联欢会。为了办好联欢会,我们先按照样本写了一份切实可行的策划书,根据分工认真准备,以便在联欢会上有精彩的展示。
(投影展示学生撰写的《毕业联欢会活动策划书》,组长讲解策划书。)
生:我补充一点,写策划书时,分工很重要,要考虑我们班同学各自的特长。如,让口才比较好、不怯场的同学当主持人,会劳动的同学一起负责场地的清洁等。
生:《毕业联欢会活动策划书》的基本内容写好了,我们还要策划活动的具体流程。开场先来一个大合唱,全班同学都参与,有气势,也有氛围;然后进行节目表演,最后交换毕业赠言。
生:活动的具体流程确定以后,大家自主报名表演节目,并制作出节目单。
生:最后,我们进一步完善《毕业联欢会活动策划书》,并将按照策划书举办一场难忘的毕业联欢会活动。
主持人:很好!第4小组的同学策划了我们班的毕业联欢会,我们期待早点儿举办这场精彩纷呈、极具特色的毕业联欢会。好,把掌声送给这节课的自己!下面有请老师作总结,大家掌声欢迎!
师:今天的分享活动十分成功!每个小组的同学都用自己独特的方式展示了在本次综合性学习活动中取得的成果,收获满满!为你们点赞!
板块三 评价总结,拓展延伸
师:哪些小组的活动成果给你留下的印象最深刻呢?说一说理由。(出示第4课时课中导学单,师生共评,评出优秀活动小组。)
活动:哪些小组的活动成果给你留下的印象最深刻呢?说一说理由。
组别
印象深刻的理由
改进的建议
评选星级
“美好回忆”组
☆☆☆☆☆
“成长纪念册”组
☆☆☆☆☆
“书信传情”组
☆☆☆☆☆
“活动策划”组
☆☆☆☆☆
生:“美好回忆”小组填写的“时间之树”时间轴就像一棵茂盛的大树,他们还在旁边贴上了照片,内容丰富,形式新颖,给我留下了深刻的印象。
生:“美好回忆”小组同学写的文章深深地感动了我,他们还配上PPT,图文并茂,令人眼前一亮。
生:我喜欢“成长纪念册”小组制作的成长纪念册,纪念册的名字很别致,纪念册的形式和内容都很丰富,很有意义。
生:我觉得“书信传情”小组同学写给母校的信,语言得体,感情真挚,让我产生了共鸣。
生:“活动策划”小组撰写的《毕业联欢会活动策划书》很规范、很细致,安排周密,我迫不及待想要参加这样一场精彩纷呈的联欢会了。
师:本次综合性学习以“难忘小学生活”为主题,我们开展了一系列有意义的活动,回顾和总结自己六年的学习和生活,再现成长之路上点点滴滴的难忘瞬间,同时又表达了对朝夕相处六年的老师、同学的感恩与离别之情,也激发了我们对未来生活的憧憬和向往。我们回顾一下,在整个“难忘小学生活”的综合性学习过程当中,你有哪些收获?
生:我感觉在这次综合性学习活动中,举办毕业联欢会更能增进同学之间的友谊。(教师板书:增进友谊)
师:对,这位同学说得不错,这次活动就是一次和同学之间增进友谊的活动。还有同学想说说吗?还有什么收获?
生:我们组和其他小组合作,共同参与了联欢会的节目表演,同学们相互帮助,团结合作,使得表演顺利且精彩地呈现给了大家,获得了大家的热烈掌声,因此我懂得了同学之间应该多一些合作。(教师板书:学会合作)
师:你说得多好呀!我们以后在开展其他活动的时候,也一定注意学会合作。你们还有什么收获呢?
生:我学会了如何策划一场联欢会,学会了如何写策划书。策划一次活动首先需要有活动名称、活动时间、活动地点、活动分工等,其次,活动分工要分得很详细,有节目统筹、会场布置、场地清洁,等等。以后我再遇到这种联欢会,我就会策划了。(教师板书:提高实践能力)
生:我知道了当主持人可以锻炼我们的口才。主持人首先需要进行主题词和串词的撰写,然后设计手卡,之后尽量把主持词都背下来或者是读熟,因此,我知道了如何当好一名主持人。(教师板书:锻炼口才)
师:是呀!这次综合性学习增长了我们的知识,提高了我们的实践能力,锻炼了我们的口才,也让我们进一步感受到大家对母校和师友深深的留恋与依依惜别之情。在这即将告别的时刻,你们一定还有许多心里话要说,课后可以写下来。
即将毕业,我们还有许多心里话要说,我们可以写感恩卡贴在教室后面的心愿墙上,可以互赠毕业赠言、互赠毕业礼物……
师:我们这次综合性学习活动已经接近尾声了,六年的小学生活即将结束,但是这个终点也是同学们新的起点。没有哪艘船只会永远地停留在港湾,希望我们的同学能够在新的旅途中,相互鼓励,不断努力!记住,今天的再见,是为了明天更好地相见。
根据综合性学习的基本要求,本次“难忘小学生活”综合性学习分为四个阶段:制订活动计划阶段、阅读交流与指导阶段、中期交流阶段、成果展示阶段。本节课是这次综合性学习的最后一个阶段。在制订本节课的目标时,我紧扣综合性学习课程的要求,以及成果展示阶段的特点,实现了学生由听众变成主持人与主角,老师由指挥者变成聆听者与欣赏者的角色转变。
设计意图:
让学生当主持人,就是为了把课堂交给学生。各小组逐一汇报展示、交流活动成果,教学活动有序进行。发挥学生的主体作用,给予充裕的时间,让各小组展示成果,这是对学生的付出的一种肯定。
设计意图:
学生对刚才各组展示的成果进行评价,可以拓展学生的思维;学生谈收获,从感性上升到理性的高度;学生朗诵诗歌《再见了,母校》,将成果展示课的气氛推向高潮……
相关资料
更多

