浙江省台州市书生中学2022-2023学年八年级上学期期中检测科学试题
展开台州市书生中学八年级期中测试科学试卷
(考试时间:90分钟 分值:120分)
本卷g取10N/kg
一、选择题(本题有 20 小题,每小题 2 分,共 40 分)
1.“五水共治,治污为先”是我省提出改善生态环境的一项重要政策,为了防止水体污染,你认
为下列措施中不可行的是( )
A.不任意排放生活污水 B.禁止使用农药和化肥
C.工业污水经净化处理后再排放 D.牲畜粪便适当处理后再施用
2.下列工具可作为校园气象站观测“风向”的是( )
A. B. C. D.百叶箱
3.气象观测中常用雨量筒来测量降雨量,它表示一定时间内降落到地面的水层深度。其计量单
位一般为( )
A.毫米 B.毫升 C.米 D.升
4.黄岩传统姜糖在制作中需要用沸腾的方法提高浓度。在标准大气压下,为了使糖在沸腾时不变
质,沸腾的温度要低于100℃,应采用的方法是( )
A.使加热的炉火小一些 B.把糖汁放在敞口的容器里加热
C.把糖汁放在密闭的容器内加热 D.把糖汁放在密闭的容器里加热,并不断向外抽气
5.以下情景中,没有受到浮力的物体是( )
A.在水中做模拟太空行走训练的航天员 B.正在降落的热气球
C.在高空水平方向上缓慢前进的气艇 D.在太空行走的中国航天员
6.中国宇宙飞船“神舟十三号”于 2022 年 4 月 16 日搭载 3 名航天员成功返回地球。3人于
去年10月发射,飞往正在建设中的“中国宇宙空间站(CSS)”,完成了对我国来说最长的半年的
长期滞留任务。“神舟十三号”宇宙飞船返回进入地球大气层后速度极大,与大气剧烈摩擦产生
大量热量。以下关于地球大气层的说法不正确的是( )
A.外层是地球大气与宇宙空间的过渡层
B.对流层中最显著的变化是有强烈的对流运动
C.大气温度在垂直方向上的变化,是大气层分层的主要依据
D.返回器返回地球时依次经过外层→暖层→平流层→ 中间层→对流层
7.口罩可阻挡粉尘、飞沫、病毒等进入口鼻,从而保护人体。这一作用相当于物质分离方法中的( )
A.沉淀 B.过滤 C.蒸馏 D.结晶
8.生活和生产中应用大气压的例子很多。下列事例不能证明大气压存在的是( )
A.浴室里塑料吸盘能吸在光滑的墙壁上
B.实验室中用胶头滴管从烧杯中吸取溶液
C.护士用注射器向病人肌肉注射药液
D.用吸管吸敞口杯中的饮料
9.2021最热电影《长津湖》再现了英雄的冰雕连,中国人民志愿军在零下30C﹣40℃严寒环境中
会出现适应性变化,下列变化属于增加产热的是( )
A.骨骼肌战栗 B.体温下降 C.皮肤血流量增加 D.皮肤血管舒张
10.央视《开学第一课》中介绍了中国首只无壳孵化小鸡“小茶缸”的成长全记录。“小茶缸”
刚出生时就能站起来行走,这种行为属于先天性行为。下列动物行为相同的是( )
A.猫听到主人叫唤就过来 B.导盲犬引导盲人过马路
C.乌贼遇到敌害喷出墨汁 D.小狗在舞台上表演算术
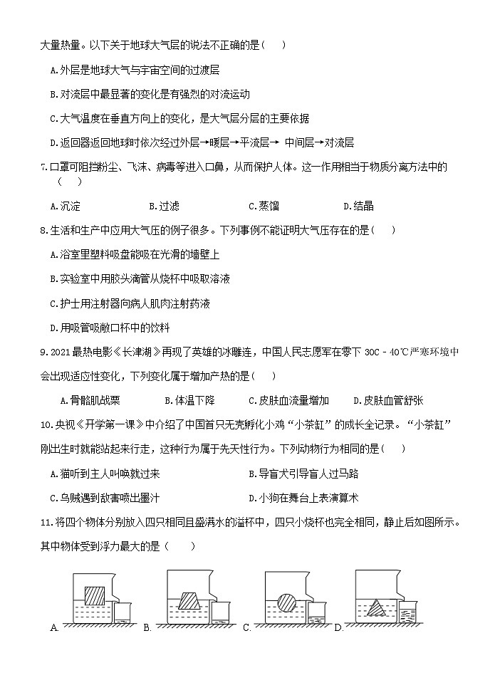
11.将四个物体分别放入四只相同且盛满水的溢杯中,四只小烧杯也完全相同,静止后如图所示。
其中物体受到浮力最大的是( )
A.B.C.D.
12.如图所示,当打开分液漏斗上的活塞让水滴入大试管中,可观察到以下现象:①U形管中a
液面上升,b液面下降;②烧杯中的饱和溶液有晶体析出。则大试管中的固体M和烧杯中的饱和
溶液N可能是( )
A.M是氧化钙,N是氯化钾溶液
B.M是氢氧化钾,N是氯化钠溶液
C.M是硝酸铵,N是氢氧化钙溶液
D.M是硝酸铵,X是硝酸钾溶液
13.现要配制200g14%的氯化钠溶液,称量过程中误将砝码(砝码盒中的砝码规格50g、20g、
10g、5g,称量时5g以下用游码)和称量物放反了,其他过程没有错误,则实际配制溶液中溶
质的质量分数为( )
A.14% B.12% C.11.3% D.12.1%
14.如图一棵植株被纸盒罩住,纸盒的左侧开口,右侧照光。如果固定幼苗,旋转纸盒;或固定
纸盒,旋转幼苗;或将纸盒和幼苗一起旋转。一段时间后,幼苗的生长状况分别是( )
A.直立生长、向右弯曲生长、弯向盒开口方向生长
B.向左弯曲生长、直立生长、弯向盒开口方向生长
C.向右弯曲生长、向左弯曲生长、直立生长
D.向右弯曲生长、直立生长、弯向盒开口方向生长
15.第21届世界杯足球赛于2018年6月14日在俄罗斯开幕。“世界足球先生”梅西领衔阿根廷
队向冠军发起冲击。8岁的梅西曾因患侏儒症持续注射激素6年,身高才长到169cm。该激素是
A.肾上腺激素 B.雄性激素 C.生长激素 D.胰岛素
16.如图是电解水实验的改进装置,有关说法正确的是( )
A.该实验能证明水由氢和氧元素组成
B.左侧注射器收集到的气体能燃烧
C.左右两侧注射器收集到气体体积比为2:1
D.右侧注射器收集到的气体能使带火星的木条复燃
17.如图所示,在一个一端开口的U形管内装有水,管的左端封闭着一些空气,
水中有一只小试管浮在水面,小试管中也封闭着一些空气。向右管中注入水,
则小试管相对左管内的水面变化情况( )
A.小试管将上浮 B.小试管将向下沉一些
C.小试管将先向下沉一些,再上浮 D.小试管将先向上浮一些,再下沉
18.“千里飘香”是台州特色菜,主要是由芥菜根腌制而成的菜蒂头,加入豆腐煮沸,闻起来臭,
吃起来鲜美。下列关于人体内形成嗅觉和味觉的部位分别是( )
A.鼻腔和口腔 B.嗅觉细胞和味觉细胞
C.嗅觉神经和味觉细神经 D.大脑皮层的嗅觉中枢和味觉中枢
19.某科学兴趣小组的同学做粗盐提纯实验,并用所得的精盐(氯化钠)配制50克10%的氯化钠
溶液。经检测溶质质量分数偏大,其原因是( )
A.氯化钠固体仍然不纯 B.称量时砝码和氯化钠放错盘
C.粗盐精制时,没有蒸发干,精盐中仍有水分 D.用量筒量取水时俯视读数
20.木糖醇那是一种理想的蔗糖替代产品,小陈用它和50g的水配制了一杯约为50℃的溶
液给患糖尿病爷爷应用,结合表格可以得出的结论( )
温度℃ | 30 | 50 | 70 |
溶解度/g | 70 | 84 | 93 |
A.爷爷又想要糖水再甜一点,小晨可以把糖水降温或加入木糖醇
B.若想把这杯糖水配制到最甜,最多可以溶解木糖醇42g
C.小晨又配制了70℃和50℃最甜糖水各一杯,两者溶质质量分数之比为93:84
D.爷爷拿到糖水后发现杯底无固体,小晨判断糖水还未饱和
二、填空题(每空2分,共32分)
21.下面是椒江气象台发布的一条气象消息:今天夜间到明天,晴,西北风 3~4 级。明
天白天最高气温27℃,早上最低气温16℃,明天森林防火等级4级,注意野外用火。
(1)这里所说的气象消息是指该区的 ▲ (填“天气”或“气候”);
(2)气象消息中最高气温 27℃一般出现在 ▲ 时左右;
(3)椒江秋意盎然,而地处北方的黑龙江已天寒地冻,造成两地这种气候差异的基本原因是 ▲ 。
(4)下图为测量降水量的雨量筒,无风时正确的使用方法如图甲所示。有风时正确的使用方法为图 ▲ 所示。
第21题图 第22题图
22.“天气瓶”和“彩球温度计”是两款不同的现代居家饰品,都可以获知天气冷暖变化。
(1)图甲为“天气瓶”,当外界温度降低时,瓶中晶体增多。由此推测瓶中晶体的溶解度随温度降低而 ▲ 。
(2)图乙为“彩球温度计”,当温度降低到小球所标注的温度值时,该小球会浮起。某时只有“20℃”、“18℃”的小球沉底,则此时的气温范围为 ▲ 。
(3)图乙中漂浮的“24℃”小球重6克,则其所受浮力为 ▲ 牛(g取10牛/千克)
23.某品牌的酸奶吸管侧面有一条明显的凹槽,而一般的酸奶吸管大多
外壁平整光滑,两种吸管的截面形状如图所示。这两种吸管都能吸饮料,
是利用 ▲ 工作的, ▲ (填“有”或“没有”)凹槽
的吸管吸酸奶时更省力,且酸奶盒不易变瘪。
24.2021舟山群岛马拉松在普陀大剧院鸣枪起跑。设全程马拉松、半程马拉松、健身跑(约5km)、
家庭跑(约2km)等四个项目,赛事规模16000人。
(1)选手在比赛中会出现气喘吁吁、全身冒汗现象,此时皮肤下的血管于图甲中的 ▲ (选填“A”或“B”)状态。
(2)图中能表示选手在比赛中体温随时间变化的曲线是 ▲ (选填“a”或“b”)。
第24题图 第25题图 第26题图
25.如图为粗盐精制实验的一个步骤,回答:
(1)写出仪器名称① ▲ 。
(2)粗盐提纯时正确顺序是 ▲ 。
A.溶解、蒸发、过滤 B.过滤、蒸发、冷却 C.溶解、过滤、蒸发
(3)过滤时,漏斗内滤液的液面高度要求是 ▲ 。
26.如图甲所示,用细线拴住一质量为0.4千克、密度为5×103千克/米3的实心小球,接着将小球
放在烧杯内,与烧杯底部接触,细线挂在固定在支架上的弹簧秤上,最后调节支架的高度,使弹
簧秤的示数为2牛。往烧杯内注水,在水面没有浸没小球前,小球所受的浮力 ▲ (选填“变
大”、“变小”或“不变”)。若将此小球先后放入装有水的烧杯A和装有水银的烧杯B中,如
图乙所示,则烧杯A中小球所受的浮力 ▲ (选填“大于”、“等于”或“小于”)烧杯B
中小球所受的浮力。
三、实验探究题(每空2分,共30分)
27. 电风扇是常见的生活用品。小柯发现电风扇背面风小,而正面的风很大。爱动脑筋的他产生了疑问:电风扇吹出的风是从哪里来的?他找来丝带和浴帽,将电风扇挡位调到最高,把丝带悬起放在电风扇的正前方,他发现丝带高高飘起(如图)。然后他将浴帽罩住电风扇的背面和侧面,观察丝带是否还能飘起。
(1)他用浴帽罩住电风扇的背面和侧面,这样做基于的假设是 ▲
(2)这里丝带的作用是 ▲
(3)小柯发现用浴帽罩住背面和侧面后,丝带飘起的角度变得很小。根据这个现象得出结论:电风扇吹出的风来自风扇的背面和侧面。为了使实验结论更具普遍性,你对他有何建议? ▲
28.如图是配制50g质量分数为10%的氯化钠溶液的操作过程示意图。试回答:
(1)此氯化钠溶液中,溶质、溶剂、溶液的质量比为 ▲ ;
(2)D操作应选用 ▲ 毫升的量筒(从10mL、100mL中选择)。量水时,量筒须平放
(3)E操作的作用是 ▲ .
(4)配制好的上述10%的氯化钠溶液50克,欲将其溶质质量分数增加到20%,可以采用的方法是 ▲
①加入5克氯化钠固体 ②把水蒸发掉25克
③加入6.25克氯化钠固体 ④把溶液中的水蒸发掉一半
29. 某同学想探究“漂浮的木块受到的浮力大小与木块排开液体重力的关系”。实验步骤:
①测量漂浮的木块受到的浮力大小,方法是 ▲ 。
②将水倒入溢水杯中直至有水从溢水口溢出为止,如图甲所示。
③待溢水口不再溢水后,在溢水口下放一个重为G1的空桶,如图乙所示。
④将木块放进溢水杯,让溢出的水全部流入小桶,测出小桶和水的总重力记为G2,如图丙。
实验分析:本实验中,下列选项会对实验产生影响的是 ▲ (填字母)
A.溢水杯未装满水 B.测量空桶重力时桶内有水
实验完成后,另一同学猜想漂浮的木块受到的浮力大小可能与液体密度有关,于是他用盐水代替水,另取一个相同木块重复步骤②③④,测出小桶和盐水的总重力记为G3。根据所学知识判断G2 ▲ G3(填“<”、“=”或“>”)。
30.小科同学探究“一定质量的气体,在温度不变时,其压强跟体积的关系”,实验装置如
图甲所示(固定的铁架台未画出)。
步骤一:用一支容量为2.5mL的针筒,先将轻质活塞(活塞质量不计)的下底面拉到刚好对准2.5mL的刻度线,用橡皮泥封住针口,此时活塞静止。
步骤二:在活塞上加砝码,当活塞再次静止时,记录下活塞上砝码质量,重复五次实验(实验过程中温度保持20℃不变,不计活塞和筒壁之间的摩擦)。
步骤三:将测得数据绘成图像,如图乙所示。
(1)实验中是通过 ▲ 来反映封闭气体的压强大小。
(2)根据图像乙可得到实验结论: ▲ 。
(3)已知外界大气压为1.01×105帕,想要用如图甲装置测算出针筒内气体压强的数值,还需要测量出什么数据。 ▲ 。
31.小榕同学在“探究浮力的大小跟哪些因素有关”的实验中,在弹簧测力计下悬挂一高度为6cm的圆柱体物块。当圆柱体物块下表面与水面相平时开始缓慢下降,直到与溢水杯底接触为止,用小桶收集溢出的水,如图甲所示:
(1)完成abc三步骤后,小榕得出浮力的大小跟物体浸入液体的深度有关,有同学认为小榕的结论不可靠,理由是 ▲ 。
(2)小榕完成图甲所示的实验后,根据实验数据绘制出拉力F随物体下降高度h变化的图象,如图乙。为探究浮力大小与液体密度的关系,小榕把水换成酒精重复上述实验,请在图乙中绘制出物体在酒精中受到的拉力F与物体下降高度h变化的图象。(水的密度:1g/cm3酒精的密度:0.8g/cm3)
四、分析计算题(32题6分,33题6分,34题6分,共18分)
32.阅读后回答有关问题。沸点随气压改变:许多物理现象跟气压的大小(通常说气压的高
低)有关系,气压还对人类的生活,健康有重要影响。例如,在几千米高的山上,如果没有
高压锅,连一顿熟饭都吃不上,就是由于水的沸点随气压改变的缘故。
(1)小明同学把图甲的装置改装成图乙的装置,注射器改为加热待水沸腾后才与胶管连接,并继续加热,目的是想通过实验验证“气压增大时,液体的沸点升高”,你猜想小明的操作是 ▲ 和观察 ▲ 。
(2)小蔡家的压力锅锅盖上标有“××铝制品厂24cm压力锅”的字样,如图丙。其中24cm为锅盖直径。高压锅的限压阀的质量为100.8g,排气孔的面积为7mm2。(g取10N/kg;标准大气压取1×105Pa)。锅内气体的压强最大可达多少?
33.学习了浮力的知识后,小刚设计了如图装置来测物体的密度,已知挂着物体的甲弹簧测
力计的示数为30牛,挂着空接桶的乙弹簧测力计的示数为12牛。然后小刚把甲测力计下移,
使物块浸没在水中(不接触容器壁和容器底),当溢水杯中的水不再溢出时,甲的示数变为
25牛,则:
(1)浸没在水中时,物块所受的浮力为 ▲ 牛;
(2)此时乙弹簧测力计的示数为 ▲ 牛;
(3)物块的密度为多少?
34.有两个透明的有机玻璃桶甲和乙,甲内:装有部分水,水里悬浮着装置A(上方是充有气
体的气球,下面悬挂着一块小铝块,用细线连接);乙内:灵敏弹簧秤下挂有一块小木块,
活塞与桶壁之间无摩擦但密闭。(查阅资料:密闭容器中,当液面上方的压强增大时液体内
部的压强也将增大。)请用所学知识预测:
(1)当向下压活塞时,甲中A装置将怎样运动?(请写出判断的理由)
(2)当向下压活塞时,乙中灵敏弹簧秤示数将怎样变化?(请写出判断的理由)
期中考初二科学参考答案
一、选择题(每题2分,共40分)
题号 | 1 | 2 | 3 | 4 | 5 | 6 | 7 | 8 | 9 | 10 |
答案 | B | B | A | D | D | D | B | C | A | C |
题号 | 11 | 12 | 13 | 14 | 15 | 16 | 17 | 18 | 19 | 20 |
答案 | D | D | C | D | C | A | B | D | D | B |
二、填空题(每空2分,共32分)
21. (1) 天气 (2) 午后 2 时 ( 14 时) (3) 太阳辐射受纬度影响 (或纬度位置的差异)(4)乙
22.(1)减小(降低);(2)20℃~22℃;(3)0.06。
23.大气压;有。
24.(1)A;(2)b。
25.(1)漏斗 (2)C (3)滤液低于滤纸边缘
26.变大;小于。
三、实验探究题(每空2分,共30分)
27. (1)风扇吹出的风来自电风扇背面和侧面;(2)反映风扇吹出的风的大小;(3)他应选择不同型号的风扇进行多次实验。
28.(1)1:9:10;(2)100;(3)搅拌,加速溶解;(4)②③。
29.用弹簧测力计测出木块的重力;A;=。
30. (1)砝码和托盘的质量
(2)一定质量的气体,在温度不变时,体积越大,气体压强越小。
(3)注射器标有刻度的部分的长度
31. (1)物体排开液体的体积不同;
(2)
四、分析计算题(32题6分,33题6分,34题6分,共18分)
32. (1)向瓶内压入气体。观察水是否停止沸腾,温度计示数是否上升;(2)①锅内气体的压强最大可达2.44×105Pa。
33. (1)5;(2)17;(3)物块的密度为6×103kg/m3。
34.(1)下沉;密闭容器中,当液面上方的压强增大时液体内部的压强也将增大,所以气球在受到液体压强增大时它的体积会变小,所受水的浮力也就变小,这样A装置所受的浮力就小于自身的重力,所以A装置将下沉。
(2)减小;质量一定时,体积与密度成反比,乙图中随着活塞下移密闭容器中气体的密度将增大,木块所受的浮力也将增大,所以弹簧秤的示数会减小
浙江省台州市书生中学2023-2024学年七年级上学期第三次检测(12月)科学试题: 这是一份浙江省台州市书生中学2023-2024学年七年级上学期第三次检测(12月)科学试题,共1页。
浙江省台州市书生中学2023-2024学年八年级上学期第三次检测(12月)科学试卷: 这是一份浙江省台州市书生中学2023-2024学年八年级上学期第三次检测(12月)科学试卷,共1页。
浙江省台州市书生中学2023-2024学年八年级上学期第三次检测(12月)科学试卷: 这是一份浙江省台州市书生中学2023-2024学年八年级上学期第三次检测(12月)科学试卷,共8页。试卷主要包含了选择题,填空题,实验探究题等内容,欢迎下载使用。

