浙江省台州市书生中学2022-2023学年九年级下学期期中考试科学试题
展开台州市书生中学2022学年下九年级期中测试科学试卷
亲爱的考生:
欢迎参加考试!请你认真审题,仔细答题,发挥最佳水平。答题时,请注意以下几点:
1. 全卷共8页,有4大题,34小题。满分200分。考试时间120分钟。
2. 答案必须写在答题纸相应的位置上,写在试题卷、草稿纸上无效。
3. 答题前,请认真阅读答题纸上的“注意事项”,按规定答题。
4. 本卷可能用到的相对原子质量:H-1 C-12 O-16 Na-23 S-32 K-39 Fe-56 Cu-64
5. 本卷g取10牛/千克。
试卷I
一、选择题(本题有15小题,每小题4分,共60分。请选出一个符合题意的正确选项,不选、多选、错选均不给分)
1. 建设卫生健康服务体系是今年两会提出的社会发展的主要任务。对于中学生而言,下列行为不利于健康的是( )
A.处于压抑的状态时找合适的人倾诉 B.遵循平衡膳食原则饮食
C.每周都有适度的体育锻炼 D.避免浪费而食用发芽的马铃薯
2. 实验室分离、回收氯化钾和二氧化锰的实验操作正确的是( )
A.溶解 B.过滤 C.蒸发 D.称量
3. 我国古代有使用银针试毒,其原理为银遇到砒霜中的杂质硫变成黑色的硫化银,化学方程式为2Ag+S=Ag2S。该反应属于( )
A.分解反应 B.化合反应 C.置换反应 D.复分解反应
4. 人体因心脏病、高血压等突发而陷入昏迷时,需要人工或设备协助呼吸,提供的气体中能用于呼吸作用的是( )
A.O2 B.H2O C.CO2 D.N2
5. 地球是人类的家园,人类不断探索了解地球。下列说法不符合人类对地球现有认知的是( )
A.地球是一个两极稍扁、赤道略鼓的不规则球体
B.地球内部由外向内可分为地壳、地幔、地核三个圈层
C.地球是宇宙中一颗古老的恒星
D.火山和地震是地壳运动的表现
6. 近年来,我国科技创新能力日益凸显。我国海域“可燃冰”(天然气水合物)首次开采成功;深海潜水器“奋斗者”号实现海底水声定位;我国磁约束核聚变装置“东方超环”在7000万摄氏度下运行17.6分钟;冬奥园区无人驾驶车辆实现基于北斗提供的厘米级高精度定位服务……关于上述新科技成果,下列说法中正确的是( )
A.可燃冰属于可再生能源
B.“奋斗者”号水声定位主要是利用声音传递能量实现的
C.核聚变获得核能的方式与普通核电站一致
D.北斗卫星与汽车导航系统之间通过电磁波传播信号
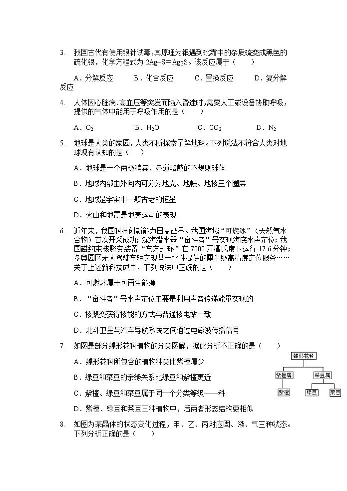
7. 如图是部分蝶形花科植物的分类图解,据此分析不正确的是( )
A.蝶形花科所包含的植物种类比紫檀属少
B.绿豆和菜豆的亲缘关系比绿豆和紫檀更近
C.紫檀、绿豆和菜豆属于同一个分类等级——科
D.紫檀、绿豆和菜豆三种植物中,后两者形态结构更相似
8. 如图为某晶体的状态变化过程,甲、乙、丙对应固、液、气三种状态。下列分析正确的是( )
A.甲→乙的过程需要放热 B.露水形成对应的状态变化过程是乙→丙
C.BC段对应的状态是固液共存态 D.DE段对应的温度为该晶体的熔点
第8题图 第11题图 第12题图
9. 当你做任何一个动作时,都会包括以下过程,这些过程发生的正确顺序是( )
①相应的骨受到牵拉 ②骨骼肌接受神经传来的兴奋
③骨骼肌收缩 ④骨绕关节活动
A.②①④③ B.③②①④ C.②③①④ D.④①②③
10. 2023年4月20日,我国部分地区可以看到日食奇观。下列有关叙述错误的是( )
A.可借助针孔成像仪观察日食
B.这天之后,下一个节气是春分
C.日食发生时,月球位于太阳和地球之间
D.日食周期性发生的主要原因是月球的绕地公转
11. 图中的A与B是小科在观察洋葱根尖细胞时的两个视野,下列有关叙述错误的是( )
A.图中的细胞甲是根尖分生区的细胞
B.细胞分裂后产生的新细胞染色体数量减少了一半
C.在由视野A到视野B的操作过程中不需要转动粗准焦螺旋
D.要实现由视野A向视野B的转变,需要将玻片标本向左下方移动
12. 如图所示圆环形绝缘凹槽内装满水银,水银的内外侧用导线接入电路,圆心处放置一块圆柱形磁铁,闭合开关后,发现水银逆时针流动,小科进行了如下操作:先对调电源的正负极,再对调磁铁的南北极,则该操作中水银的流动情况是( )
A.一直顺时针流动 B.一直逆时针流动
C.先顺时针流动,再逆时针流动 D.先逆时针流动,再顺时针流动
13. 心脏一生都在为我们努力工作,它就像抽水的泵一样将血液泵至全身各处。如图为心脏工作示意图。下列相关描述错误的是( )
A.图甲中,心房收缩、心室舒张,房室瓣打开,血液由心房进入心室
B.图乙中,心房舒张、心室收缩,房室瓣关闭,防止血液倒流回心房
C.图丙中,心房和心室均舒张,房室瓣打开,血液经静脉流回心房
D.心脏每跳动一次,就是心室收缩一次和心房舒张一次
第13题图 第14题图
14. 海水淡化一直是我省重要研究课题,膜技术的引入使研究有了突破性进展。如图对醋酸纤维膜右侧的海水加压,水分子可透过膜进入左侧淡水池,而海水中各种离子不能通过膜,从而得到淡水。下列有关说法正确的是( )
A.加压后a口排出液中离子的种类不变 B.a口排出液通过蒸发结晶得到精制食盐
C.持续增大压强更有利于得到更多的淡水 D.在未加压的情况下,也可使淡水量增加
15. 如图所示,拉力F为20N,物体A以0.1m/s的速度在表面足够长的物体B表面做匀速直线运动;物体B静止在光滑地面上,弹簧测力计示数为30N,下列说法正确的是( )
A.拉力F的功率为1W
B.滑轮组的机械效率为75%
C.物体A受到的摩擦力为20N
D.拉力F增大时,弹簧测力计示数增大
试卷Ⅱ
二、填空题(本题有7小题,20空格,每空格2分,共40分)
16. 台州植物园已经开园,设有珍稀植物园、月季花园等数个专区。
(1)科学家对植物进行分类时,花、果实和种子等生殖器官常作为绿色开花植物分类的重要依据,主要是因为它们存在的时间短,表现出的性状主要由 ▲ 决定,受环境影响较小。
(2)月季花园内所有的月季花是一个 ▲ (选填“种群”或“群落”)。
(3)甄选植物时,除了选择合适的珍稀植物,还要加上一些乡土植物,这是因为经长期自然演替,乡土植物对当地环境有高度的 ▲ 性。
17. 在难以直接用研究对象实验时,人们常用模型或模仿某些条件进行实验,这样的实验叫做模拟实验。
(1)如图,用松散的泥土堆制一个山谷模型,在坡面上洒较多的水,泥沙将会从A处滑落,直至B处。此实验模拟的地质灾害是 ▲ 。
(2)某小组在学习《地球表面的板块》时,将一张纸撕成数片(如图乙)来模拟数个板块,能说明这些“板块”原先是连在一起的证据有 ▲ (写出一点即可)。
A
B
甲
乙
第17题图 第18题图
18. 中医药是中华文化的瑰宝,中医的理疗方式中蕴含了许多科学知识,如拔火罐时玻璃罐能被吸附在皮肤上利用了
▲ ;艾灸时通过 ▲ (选填“做功”或“热传递”)的方式改变了穴位处的内能。
19. 2022年冬奥会中有许多优秀的冬奥科技。
甲 乙 丙
(1)开幕式中,五环所用的材料为坚韧又轻巧的铝合金,如图甲。铝合金属于 ▲ (选填“金属材料”或“有机合成材料”)。
(2)为转播赛事和回放比赛,滑冰赛场部署了“超高速4K轨道摄像机系统”,如图乙,最高速度可达90千米/时,保持最高速度绕400米赛道一圈仅需 ▲ 秒。
(3)短道速滑队在风洞训练过程中为了显示风速,训练者头顶上会系有线束,如图丙。下列仪器在设计时也采用了这种方法的有 ▲ (选填字母)。
A.温度计 B.显微镜 C.弹簧测力计 D.电磁继电器
20. 某校开展劳动实践活动,利用学校的空地建立了自己的农业园。
(1)他们准备在已有的桃树上嫁接水蜜桃,这种方式的优点是 ▲ (写出一点即可)。
(2)蜜桃在生长过程中,很容易被炭疽杆菌感染引发炭疽病,染病后病斑会迅速扩大,主要是因为这种病原体的繁殖方式是 ▲ 。
(3)丰收的季节,同学们品尝了水蜜桃,最后剩下的果核里面的胚由 ▲ 发育而来。
21. 人体是一个和谐统一的整体。如图为人体内部分生理活动的示意图,图中A、B、C表示系统、器官或结构,a、b、c表示物质。
(1)a物质经该器官进入血液后,与 ▲ 结合后被运输到全身各组织细胞。
(2)蛋白质在B系统的产物c是 ▲ 。
(3)如果运动过后口渴又没及时补充水分,此时C结构中肾小管的 ▲ 作用会增强。
第21题图 第22题图
22. 归纳总结是学习化学的重要方法,小科同学用思维导图的形式总结了NaOH的四条化学性质如图甲(即NaOH与四类物质能够发生化学反应)。请回答:
(1)反应①中若把酚酞溶液滴加到氢氧化钠溶液中,观察到的现象是 ▲ 。
(2)小科同学将某稀酸溶液逐滴滴入一定量的稀氢氧化钠溶液中,用温度传感器对反应过程中溶液的温度进行实时测定,得到的曲线如图乙,根据图像可以得出该反应是 ▲ (选填“吸热”或“放热”)反应。
(3)反应③可以选用的盐是 ▲ 。
A.NaNO3 B.CuSO4 C.NH4NO3 D.KNO3
(4)二氧化碳和一氧化碳都是非金属氧化物,二氧化碳能和氢氧化钠反应,一氧化碳却不能,造成此性质差异的微观原因是 ▲ 。
三、实验探究题(本题有5小题,第27题(2)为6分,其余每空3分,共45分)
23. 小科和爸爸在家通过厨房与客厅间玻璃门(如图甲)验证平面镜成像的某些规律。
甲 乙 丙 丁
实验步骤如下(如图乙):
①小科将一只鞋放在客厅的适当位置,并开灯;爸爸将另一只鞋放在厨房的适当位置,并熄灯。
②移动 中的鞋,使像与鞋完全重合。
③测量两只鞋到玻璃门的距离。
(1)实验步骤②中空格处应填的内容为 ▲ (选填“客厅”或“厨房”)。
(2)小科应选择 ▲ (选填“丙”或“丁”)图中的两只鞋做实验。
(3)如果像与鞋不能完全重合,可能的原因有 ▲ (写出一点即可)。
24. 如图甲所示是小科利用两节干电池做电源,测量未知电阻Rx阻值的实验电路图。
(1)闭合开关前,小科发现已连接的电路有一根导线连接错误,请你在错误的连线上画“×”,并用笔画线代替导线将电路连接正确。
(2)小科绘制出定值电阻Rx的I﹣U图像如图乙中的a所示,然后将定值电阻换成小灯泡,用同样的方法多次实验,并根据实验数据绘制出灯泡的I﹣U图像,如图乙中的b所示,则图中A、B、C三点电阻最大的是 ▲ 点。
(3)小科还想测量一个阻值约为300欧的定值电阻R1的阻值,他发现用改正后的如图甲所示的电路无法完成该实验,原因是 ▲ 。
乙
乙
甲
甲
第24题图 第25题图
25. 某学习小组对使用后并久置于潮湿空气中生石灰干燥剂成分进行探究:
【猜想与假设】样品的成分可能是Ca(OH)2和CaCO3中的一种或两种。
【查阅资料】20℃时溶解度:Ca(OH)2——0.161克,CaCO3——0.005克。
【设计实验】学习小组设计如下实验进行探究。
编号
实验操作
实验现象
实验结论
①
取样品于烧杯中,加入一定量的水溶解
温度无变化,烧杯底有白色固体
有CaCO3
②
将①中液体过滤,取少量滤液于试管中,滴入1~2滴酚酞试液
溶液变红
有Ca(OH)2
③
有气泡产生
有CaCO3
【反思评价】
(1)小科认为Ca(OH)2微溶于水,实验①结论不完全正确,实验②和实验③结论正确。则实验③的实验操作为 ▲ 。
(2)通过小组合作探究,最后得出样品中含有Ca(OH)2和CaCO3。请用化学方程式解释生石灰干燥剂中产生CaCO3的原因。 ▲
【拓展延伸】
(3)学习小组用熟石灰进一步研究酸碱中和的性质,如图甲,取少量熟石灰于烧杯中,加适量的水充分搅拌后,熟石灰未完全溶解,在烧杯中连接pH传感器,然后缓慢滴入稀盐酸,并不断搅拌,熟石灰逐渐溶解。pH传感器数据曲线如图乙,请从微观角度分析a~b段变化实质。 ▲
26. 为研究水稻光合作用的影响因素,某科学小组的同学将水稻幼苗固定于无底反应瓶中进行实验,两瓶均充等量的一定量水,上端密封悬挂在天平的两端,实验装置如图甲所示。(二氧化碳缓冲液可以保持瓶内二氧化碳稳定)
指针偏转格数
距离/厘米
a
b
d
c
e
甲 乙
实验原理:根据阿基米德原理,瓶内气体量的改变会导致瓶所受浮力的改变。
实验步骤:①取多套相同装置,分别调节天平平衡;②用100瓦的灯泡作为光源,将灯泡分别置于装置不同距离处,15分钟后观察并记录每套装置指针偏转方向和格数。实验结果如图乙所示。
(1)本实验基于的假设是 ▲ 。
(2)d点时光合作用强度 ▲ (选填“大于”、“小于”或“等于”)呼吸作用强度。
(3)实验过程中在e点对应距离处,光照15分钟后,指针向左还是向右偏转,请做出判断并说明理由。 ▲
27. 二分法是指不断把某一值所在区间一分为二,求得近似值的方法。现用二分法来探究带火星木条复燃所需最低氧气体积分数。(假设空气中氧气体积分数为20%)
(1)氧气能让带火星木条复燃是因为其具有 ▲ 性。
(2)请利用以下器材,设计实验写出第一次的实验步骤(可配图说明)。
【器材】氧气发生装置(如图)、止水夹、二氧化锰、7.5%过氧化氢溶液、木条、酒精灯、火柴、集气瓶(约150毫升)、量筒(250毫升)、药匙、滴管、水槽、玻璃片。
【实验步骤】
四、解答题(本题有7小题,第28题6分,第29题6分,第30题8分,第31题10分,第32题9分,第33题10分,第34题6分,共55分)
28. 在第75届联合国大会上,中国提出2060年前力争实现“碳中和”。“碳中和”是指通过节能减排和吸收二氧化碳,抵消产生的二氧化碳排放量,实现二氧化碳的“零排放”。如图甲为某湿地生态系统部分食物网,图乙为生态系统的碳循环示意图。请据图分析回答下列问题。
图一 图二
(1)若图二中的a、b、c代表图一中具有食物关系的三种生物,则c可能代表 ▲ 。
(2)通过生态治理,湿地内各种生物的数量能长时间保持相对稳定,说明该生态系统具有一定的 ▲ (写出一点即可)。
(3)电热炉代替燃煤、燃气炉是从 ▲ (选填图二中数字)过程减少碳的排放。
29. 山梨酸钾(C6H7O2K)、苯甲酸钠(C7H5O2Na)是常见的两种防腐剂,主要用于食品防腐。
(1)山梨酸钾和苯甲酸钠从物质类别角度看都属于无机物中的 ▲ 。
(2)山梨酸钾中碳元素的质量分数 ▲ (选填“大于”、“小于”或“等于”)苯甲酸钠中碳元素的质量分数。
(3)为提高防腐效果,某果汁工厂准备同时使用山梨酸钾和苯甲酸钠,其配比如下表所示:
防腐剂种类
规定最大使用量
(克/千克)
A果汁使用量
(克/千克)
B果汁使用量
(克/千克)
山梨酸钾
0.5
0.4
0.2
苯甲酸钠
1.0
0.3
0.5
当使用多种防腐剂时,我国《食品添加剂使用卫生规范》规定了其各自占最大使用量的比例之和不超过1,由此分析,符合规范的是 ▲ (选填“A果汁”或“B果汁”)。
30. 某科学兴趣小组利用白铁(表面镀锌的铁)加工业的下脚料制取氢气,生成的氢气与CuO反应,其反应装置如图:(部分夹持装置省略)
(1)该小组若选用盐酸和白铁片反应制取氢气,小科认为A处制取氢气的最佳装置是b,相对于其它两个装置,b的优点是 ▲ ,B处的除杂装置应选择 ▲ (选填“甲”或“乙”)。
(2)检验装置气密性之后,点燃C处酒精灯之前必须进行的步骤是 ▲ 。
(3)若称取CuO的质量为m1,反应一段时间后C处药品完全变为红色,此时停止加热,继续通入氢气至药品冷却,称量D装置,质量增加了m2,则m1和m2应满足的关系是 ▲ 。(忽略其他因素带来的误差)
31. 如图所示为某小区道闸的结构示意图,质量8kg且分布均匀、长4m的直杆AB通过P、Q两点固定在半径为15cm的圆盘C上,圆盘C能够绕中心O点自由转动。O点距A端为20cm,OP为圆盘半径,圆盘C与电动机M用齿轮连接。电动机M的齿轮盘顺时针转动时,直杆AB随圆盘C逆时针转动。
(1)求杆AB水平静止时,电动机齿轮对圆盘C齿轮的力。
(2)若不计摩擦、不计能量损失,电动机的平均输出功率为72W,求道闸直杆从水平转到竖直位置需要的时间。
(3)为减轻电动机负荷,在不破坏结构的基础上,请提出一点合理的改进建议。
32. 为测定某实验废液中硫酸铜和硫酸的质量分数,分别在三只烧杯中倒入50g废液,并在烧杯中加入一定量的铁粉。实验结束后,测得的数据见如表:
第一组
第二组
第三组
反应前加入铁粉质量/g
5.6
8.4
11.2
反应后剩余固体的质量/g
3.2
3.2
6.0
反应后质量(H2)损失/g
0.1
0.2
0.2
请回答:
(1)对比第一、二组数据,第一组实验结束后,废液中的 ▲ (填化学式)已全部参加反应。
(2)通过分析第二、三组数据,50g废液与铁粉反应生成氢气质量最多为 ▲ 。
(3)请分析计算废液中硫酸铜的质量分数。
33. 小科为了知道家中电饭锅(图甲)的耗电情况,将电饭锅接入图乙所示的功率计量插座,测量其工作时的电流、电压和消耗的电能。已知电饭锅的额定电压为220V,电路如图丙所示,S2为温控开关,盛有米和水的锅放在发热盘R1上,限流电阻R2的发热不能被利用。某次测量得到煮饭和保温的数据如下表所示,不计温度对电阻的影响和散失的热量。
电压/伏
电流/安
消耗电能/度
煮饭
198
3.6
0.297
保温
198
0.3
(1)煮饭时间是多少?
(2)保温时发热盘的功率是多少?
(3)小科认为电饭锅煮饭时实际功率比额定功率小,更省电。你是否赞同他的说法?说明你的理由。
34. 跳台滑雪的基本技术分为4个部分:助滑、起跳、空中飞行、着陆,如图甲。
资料:滑雪过程中,运动员沿着助滑道前进时,两腿尽量深蹲,上体前倾成流线型姿势,助滑后,在起跳的瞬间用力一蹬,能在空中飞行,飞行中身体与滑板构成上表面凸起的形状,如图乙。运动员着陆时,要两腿屈膝。
结合上述信息并运用所学知识,说明4个基本技术中蕴含的科学知识并作简要解释。
甲 乙
2022学年第二学期九年级期中测试试题(科学)
参考答案和评分标准
一、选择题(每小题4分,共60分)
1
2
3
4
5
6
7
8
9
10
11
12
13
14
15
D
A
B
A
C
D
A
C
C
B
B
C
D
A
B
二、填空题(本题有7小题,20空格,每空格2分,共40分)
16. (1)基因(2)种群(3)适应
17. (1)泥石流
(2)两张合并起来,拼合处很紧密(或两张纸相接处的文字图片是连续的、两张纸的纸质是一样的等)
18. 大气压 热传递
19. (1)金属材料 (2)16(3)AC
20. (1)能保持水蜜桃的优良性状(或繁殖速度快)(2)分裂生殖(或无性生殖、细胞分裂)
(3)受精卵
21. (1)血红蛋白(2)氨基酸(3)重吸收
22. (1)溶液由无色变为红色(2)放热(3)BC
(4)分子构成不同(或分子中原子的个数不同)
三、实验探究题(本题有5小题,第27题(2)为6分,其余每空3分,共45分)
23. (1)客厅
(2)丙
(3)厨房和客厅的地板未在同一水平面上(或玻璃门没有垂直于地面)
24. (1)如图所示
(2)B
(3)电路中的电流太小,电流表无法测出
25. (1)取②中适量滤渣于试管中,加入足量稀盐酸
(2)CaO+H2O═Ca(OH)2、Ca(OH)2+CO2═CaCO3↓+H2O(只写出第二条只得2分或直接写CaO+CO2═CaCO3)
(3)稀盐酸和氢氧化钙反应过程中,氢离子和氢氧根离子结合生成水分子,加入稀盐酸时,氢氧根离子数目减少,烧杯中氢氧化钙固体溶解,氢氧根离子补充到溶液中,直至氢氧化钙固体完全溶解
26. (1)光照强度会影响水稻的光合作用
(2)等于
(3)向左偏。距离过远,光照强度太弱导致光合作用产生氧气的速率小于呼吸作用消耗氧气的速率,所以A瓶内气体的量减少,所受浮力变小,故向左偏。
27. (1)助燃
(2)①检查氧气发生装置的气密性(具体写出加热法或者注水法也可);(1分)
②往集气瓶内注满水,再将水全部倒入量筒内测量体积记为V瓶,用量筒量取V瓶2的水倒入集气瓶内,用玻璃片盖好倒扣在装有一定量水的水槽中;(2分)
③往锥形瓶中加入适量二氧化锰,往分液漏斗中加入足量7.5%过氧化氢溶液,打开分液漏斗的活塞,待管道口出现连续、均匀的气泡后,将导管伸入集气瓶;(1分)
④待集气瓶口出现较大气泡时即移开导管,用玻璃片盖住集气瓶口,再将集气瓶移出水槽正放在桌面;(1分)
⑤将带火星木条伸入集气瓶,观察其是否复燃。(1分)
四、解答题(本题有7小题,第28题6分,第29题6分,第30题8分,第31题10分,第32题9分,第33题10分,第34题6分,共55分)
28. (1)水草(2分)(2)自动调节能力(2分)(3)5(2分)
29. (1)盐(2分)(2)小于(2分)(3)B果汁(2分)
30. (1)可以控制反应的开始和结束(2分)
(2)乙(2分)
(3)先通入氢气一会儿(2分)
(4)m1∶m2=40∶9(2分)
31. (1)G=mg=8kg×10N/kg=80N(2分)
由杠杆平衡的条件F1L1=GL2可得
F1=L2×GL1=1.8m×80N0.15m=960N;(3分)
(2)不计摩擦,则W总=W有
即Pt=Gh
可得t=GhP=80N×1.8m72W=2s(3分)
(3)在A端配上一个重物(2分)。
32. (1)CuSO4(2分)
(2)0.2g(2分)
(3)设参加反应的硫酸铜的质量为x
Fe+CuSO4═FeSO4+Cu(1分)
160 64
x 3.2g(1分)
16064=x3.2g(1分)
得x=8g(1分) CuSO4%=8g50g×100%=16%(1分)
33. (1)t=WUI1=0.297kW·h198V×3.6A=1500s(3分)
(2)R1=UI1=198V3.6A=55Ω(2分)
P'=I22R1=(0.3A)2×55Ω=4.95W(3分)
(3)因为煮熟同一锅饭需要的能量是一定的,所以实际功率较小时不会省电。(2分)
34. ①助滑:助滑是为了将重力势能转化为动能(1分);助滑过程中两腿尽量深蹲,上体前倾成流线型姿势是为了减小空气阻力(1分)。
②起跳:起跳时用力一蹬是利用力的作用是相互的,而力可以改变运动状态,增大速度(1分)。
③空中飞行:能在空中飞行是因为人具有惯性(1分);上表面凸起,流速大于下表面,气压小于下表面,形成向上的压力差,获得升力(1分);
⑤着陆:着陆时两腿屈膝是为了缓冲,避免对运动员骨骼造成过大冲击(1分)。
浙江省台州市书生中学2023-2024学年九年级上学期第三次检测(12月)科学试卷: 这是一份浙江省台州市书生中学2023-2024学年九年级上学期第三次检测(12月)科学试卷,共1页。
浙江省台州市书生中学2023-2024学年九年级上学期第三次检测(12月)科学试卷: 这是一份浙江省台州市书生中学2023-2024学年九年级上学期第三次检测(12月)科学试卷,共10页。试卷主要包含了选择题,填空题,实验探究题,计算题等内容,欢迎下载使用。
浙江省台州市书生中学2023-2024学年九年级上学期作业质量反馈练习科学试题(月考): 这是一份浙江省台州市书生中学2023-2024学年九年级上学期作业质量反馈练习科学试题(月考),共11页。试卷主要包含了选择题,填空题,实验探究题,解答题等内容,欢迎下载使用。

