2024年高考生物一轮复习(新人教版) 第4单元 第5课时 细胞的分化、衰老和死亡
展开1.说明在个体发育过程中,细胞在形态、结构和功能方面发生特异性的分化,形成了复杂的多细胞生物体。2.描述在正常情况下,细胞衰老和死亡是一种自然的生理过程。
重温高考 真题演练
归纳 夯实必备知识
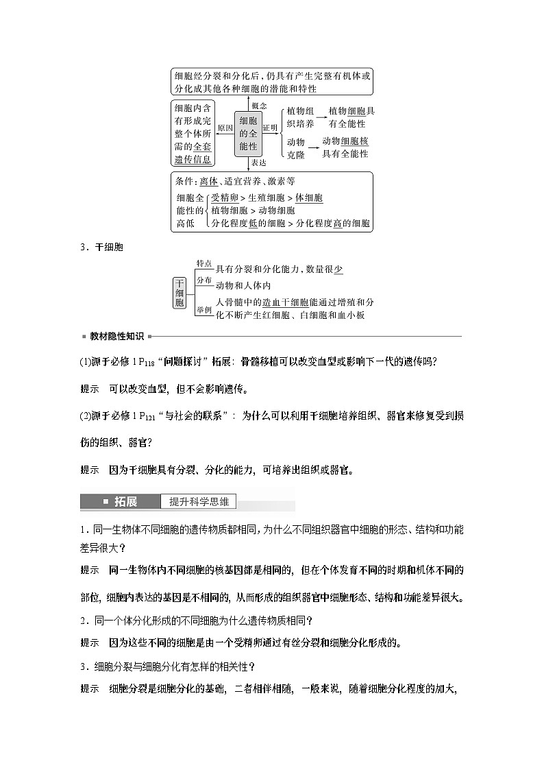
(1)源于必修1 P118“问题探讨”拓展:骨髓移植可以改变血型或影响下一代的遗传吗?
提示 可以改变血型,但不会影响遗传。
(2)源于必修1 P121“与社会的联系”:为什么可以利用干细胞培养组织、器官来修复受到损伤的组织、器官?
提示 因为干细胞具有分裂、分化的能力,可培养出组织或器官。
1.同一生物体不同细胞的遗传物质都相同,为什么不同组织器官中细胞的形态、结构和功能差异很大?
拓展 提升科学思维
提示 同一生物体内不同细胞的核基因都是相同的,但在个体发育不同的时期和机体不同的部位,细胞内表达的基因是不相同的,从而形成的组织器官中细胞形态、结构和功能差异很大。
2.同一个体分化形成的不同细胞为什么遗传物质相同?
提示 因为这些不同的细胞是由一个受精卵通过有丝分裂和细胞分化形成的。
3.细胞分裂与细胞分化有怎样的相关性?
提示 细胞分裂是细胞分化的基础,二者相伴相随,一般来说,随着细胞分化程度的加大,细胞分裂能力降低。
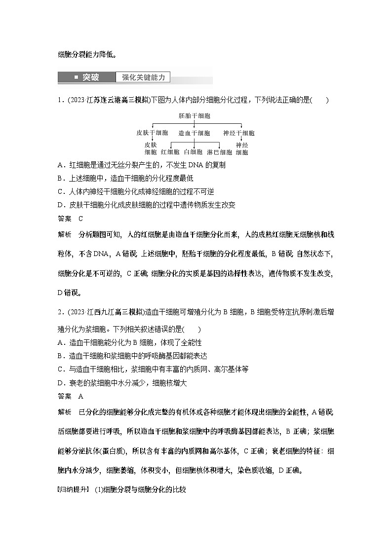
1.(2023·江苏连云港高三模拟)下图为人体内部分细胞分化过程,下列说法正确的是A.红细胞是通过无丝分裂产 生的,不发生DNA的复制B.上述细胞中,造血干细胞 的分化程度最低C.人体内神经干细胞分化成神经细胞的过程不可逆D.皮肤干细胞分化成皮肤细胞的过程中遗传物质发生改变
突破 强化关键能力
2.(2023·江西九江高三模拟)造血干细胞可增殖分化为B细胞,B细胞受特定抗原刺激后增殖分化为浆细胞。下列相关叙述错误的是A.造血干细胞能分化为B细胞,体现了全能性B.造血干细胞和浆细胞中的呼吸酶基因都能表达C.与造血干细胞相比,浆细胞中有丰富的内质网、高尔基体等D.衰老的浆细胞中水分减少,细胞核增大
(1)细胞分裂与细胞分化的比较
(2)分化细胞表达的基因
(3)细胞分化的“变”与“不变”
1.细胞衰老的特征细胞衰老的过程是细胞的 和 发生复杂变化的过程,最终表现为细胞的形态、结构和功能发生变化。具有以下特征:(1)形态结构方面①细胞萎缩,体积 。②细胞膜 改变,使物质运输功能 。③细胞核的体积 ,核膜内折,染色质收缩、染色 。
(2)细胞内的物质方面①水:水分 。②酶:多种酶的活性 ,呼吸速率减慢,新陈代谢速率 。③色素:细胞内的色素逐渐 ,妨碍细胞内物质的 。可以总结为:
2.细胞衰老的原因(1)自由基学说①自由基本质:异常活泼的 。②自由基来源: 、辐射以及有害物质入侵都能产生。③作用机理:攻击和破坏细胞内各种执行正常功能的生物分子。a.攻击 ,产生更多自由基,损伤生物膜。b.攻击 ,可能引起基因突变。c.攻击 ,使蛋白质活性下降。
(2)端粒学说①端粒:一段特殊序列的 复合体。②端粒位置: 两端。③作用机理:端粒DNA序列被截短后,端粒内侧 就会受到损伤,使细胞活动渐趋异常。
3.细胞衰老与个体衰老的关系(1)单细胞生物:细胞的衰老或死亡就是 的衰老或死亡。(2)多细胞生物:细胞的衰老和死亡与个体的衰老和死亡不是一回事;从总体上看,个体衰老的过程也是组成个体的细胞 衰老的过程。
4.细胞衰老的结果(1)细胞衰老是个体体内发生的正常生命现象,正常的细胞衰老有利于机体更好地实现 。(2)众多细胞及组织的衰老会引起个体衰老,导致个体出现 下降、适应环境能力 等现象。
1.衰老个体中是否所有细胞都衰老?衰老细胞中是否所有酶活性都降低?
提示 衰老个体中并非所有细胞都衰老,并且衰老细胞中并非所有酶活性都降低。多细胞生物个体衰老时,其细胞普遍衰老,但衰老个体中也会有“新生细胞”(如造血干细胞)生成,细胞衰老时,其多数酶活性降低,然而与衰老相关基因表达的酶的活性升高。
2.衰老细胞中染色质收缩有何影响?色素逐渐积累与哪种细胞器功能降低直接相关?
提示 染色质收缩影响DNA解旋,进而影响基因的表达;色素逐渐积累与溶酶体功能降低直接相关。
3.结合现实生活,怎样的生活方式能够延缓衰老?
提示 延缓衰老的方法有很多,比如:高营养饮食、多运动、多用脑、不吸烟和保持心情愉悦等。
3.(2023·江苏高邮高三模拟)我国科学家筛选鉴定出能促进细胞衰老的基因—组蛋白乙酰转移酶编码基因kat7,研究表明,kat7基因失活会延缓细胞衰老,从而延长实验动物的寿命。下列说法正确的是A.衰老的细胞中细胞核体积减小,染色质呈收缩状态B.衰老细胞中呼吸酶的活性降低,组蛋白乙酰转移酶的活性升高C.细胞正常的衰老和细胞坏死有利于机体更好地实现自我更新D.通过转基因技术将kat7基因导入受体细胞并表达有助于治疗老年性痴呆
4.(2023·广东佛山高三期末)异常活泼的带电分子或基团称为自由基,自由基学说是一种解释细胞衰老原因的假说,相关内容如图所示。下列叙述不正确的是A.②①过程引起的作用效果 属于正反馈调节B.②过程可能直接导致血红 蛋白的合成场所受损C.③过程会使线粒体内丙酮酸的氧化分解速率减慢D.④过程中DNA被攻击后可能导致细胞发生癌变
1.细胞死亡的方式: 、 、细胞自噬。2.细胞凋亡
3.细胞坏死:在种种 因素影响下,如极端的物理、化学因素或严重的病理性刺激的情况下,由细胞正常代谢活动 引起的细胞_____________。
4.细胞凋亡和细胞坏死的区别
5.细胞自噬(1)概念:在一定条件下,细胞会将 的细胞结构等,通过 降解后再利用,这就是细胞自噬。(2)意义①处于 条件下的细胞,通过细胞自噬可以获得维持生存所需的___________。
②在细胞受到损伤、微生物入侵或细胞衰老时,通过细胞自噬,可以清除受损或衰老的 ,以及感染的 ,从而维持_____________的稳定。③有些激烈的细胞自噬,可能诱导 。④细胞自噬机制的研究对许多疾病的 有重要意义。
(1)源于必修1 P127“练习与应用·拓展应用”:同样是血细胞,白细胞和红细胞的功能不同,凋亡的速率也不一样,白细胞凋亡的速率比红细胞 ,原因是_____________________________。
白细胞的主要功能是吞噬病
(2)源于必修1 P126正文拓展:人胚胎时期尾的消失、人类指间细胞的自动死亡,这些细胞凋亡现象与细胞中的细胞器 有直接关系,因为_____________________________________________________。(3) 源于必修1 P126正文拓展:某人因长期吸烟,导致肺部局部细胞病变死亡,属于 (填“细胞凋亡”或“细胞坏死”)。
溶酶体内有多种水解酶,能够使自动死亡的细
资料一 DNase酶和Caspase酶是细胞凋亡的两种关键酶,在凋亡诱导因子与细胞膜受体结合后,通过细胞内信号转导激活凋亡相关基因。这两种酶一旦被激活,DNase酶能将DNA切割形成DNA片段,Caspase酶能将细胞内蛋白降解成多肽,导致细胞裂解形成凋亡小体,进而被吞噬细胞吞噬清除。
资料二 通俗地说,细胞自噬就是细胞“吃掉”自身的结构和物质。在一定条件下,细胞可通过溶酶体的作用,分解衰老、损伤的细胞器,吞噬并杀死侵入细胞的病毒或细菌,其局部过程如下图所示。
1.比较细胞凋亡和细胞自噬的区别(1)形态学上的区别:凋亡会使细胞膜内陷形成凋亡小体,最后细胞解体;自噬是形成双层膜的自噬泡,包裹细胞质内的物质,然后与_______融合消化掉内容物。(2)生理意义上的区别:凋亡____(填“一定”或“不一定”)引起细胞死亡;自噬 (填“一定”或“不一定”)引起细胞死亡。
2.细胞凋亡与细胞自噬的联系:有些激烈的细胞自噬,可能诱导细胞凋亡。3.自噬体内的物质被水解后,其产物可以被细胞重新利用。由此推测,当细胞养分不足时,细胞自噬作用会 (填“增强”“不变”或“减弱”)。4.随着年龄增长,肌肉细胞的自噬作用 (填“增强”“不变”或“减弱”),使肌肉细胞衰老、凋亡,肌肉功能下降。
5.(2023·河南开封高三模拟)下列与细胞凋亡有关的说法,正确的是A.细胞被病原体感染后的死亡均属于细胞凋亡B.人的成熟红细胞衰老后控制其凋亡的基因开始表达C.凋亡细胞体积变大,线粒体数量减少,细胞核体积变小D.在细胞凋亡时,细胞的内容物通常不会释放到内环境中
细胞被病原体感染后的死亡属于细胞坏死,A错误;人的红细胞成熟前,与凋亡有关的基因就已经表达,B错误;凋亡细胞的细胞核体积变大,C错误;细胞凋亡属于程序性死亡,细胞的内容物通常不会释放到内环境中,D正确。
6.细胞的自噬作用是依赖溶酶体清除细胞内变性或错误折叠的蛋白质、衰老或损伤的细胞器的过程。下列有关分析错误的是A.细胞的自噬作用普遍存在于真核细胞中B.细胞的自噬作用有利于细胞内稳态的维持C.溶酶体内合成的水解酶能水解衰老的线粒体D.胞内异常蛋白质的降解产物可以留在细胞内再利用
溶酶体内不合成水解酶,水解酶是核糖体合成的,C错误。
重温高考 真题演练
1.(2022·海南,2)人体细胞会经历增殖、分化、衰老和死亡等生命历程。下列有关叙述错误的是A.正常的B淋巴细胞不能无限增殖B.细胞分化只发生在胚胎发育阶段C.细胞产生的自由基可攻击蛋白质,导致细胞衰老D.细胞通过自噬作用可清除受损的细胞器,维持细胞内部环境的稳定
正常的B淋巴细胞受到抗原刺激后,能发生分裂和分化,但不能无限增殖,癌细胞具有无限增殖的能力,A正确;细胞分化发生在个体发育的各个阶段,B错误;细胞产生的自由基会攻击和破坏细胞内各种执行正常功能的生物分子,攻击蛋白质,使蛋白质的活性下降,导致细胞衰老,C正确;细胞通过自噬作用可清除受损的细胞器,从而维持细胞内部环境的稳定,D正确。
2.(2021·江苏,2)下列关于人体细胞生命历程的叙述,正确的是A.组织细胞的更新包括细胞分裂、分化等过程B.造血干细胞是胚胎发育过程中未分化的细胞C.细胞分化使各种细胞的遗传物质发生改变D.凋亡细胞被吞噬细胞清除属于细胞免疫
人体内组织细胞的更新包括组织细胞的产生和凋亡,新组织细胞的形成需要经过细胞分裂、分化等过程,A正确;造血干细胞是已分化的细胞,但仍能继续分化形成血细胞和淋巴细胞等,B错误;细胞分化的实质是基因的选择性表达,遗传物质不变,C错误;凋亡细胞被吞噬细胞清除属于非特异性免疫,D错误。
3.(2021·山东,3)细胞内分子伴侣可识别并结合含有短肽序列KFERQ的目标蛋白形成复合体,该复合体与溶酶体膜上的受体L结合后,目标蛋白进入溶酶体被降解。该过程可通过降解α-酮戊二酸合成酶,调控细胞内α-酮戊二酸的含量,从而促进胚胎干细胞分化。下列说法错误的是A.α-酮戊二酸合成酶的降解产物可被细胞再利用B.α-酮戊二酸含量升高不利于胚胎干细胞的分化C.抑制L基因表达可降低细胞内α-酮戊二酸的含量D.目标蛋白进入溶酶体的过程体现了生物膜具有物质运输的功能
α-酮戊二酸合成酶被溶酶体降解,所以其降解产物可被细胞再利用,A正确;根据题干信息“该过程可通过降解α-酮戊二酸合成酶,调控细胞内α-酮戊二酸的含量,从而促进胚胎干细胞分化”,说明α-酮戊二酸含量降低促进细胞分化,而含量升高不利于胚胎干细胞的分化,B正确;根据题干信息“该复合体与溶酶体膜上的受体L结合后,目标蛋白进入溶酶体被降解”,所以如果抑制L基因表达,则复合体不能与受体L结合,不利于降解α-酮戊二酸合成酶,细胞中α-酮戊二酸的含量会升高,C错误。
4.(2021·河北,5)下列关于细胞生命历程的叙述,错误的是A.细胞凋亡过程中不需要新合成蛋白质B.清除细胞内过多的自由基有助于延缓细胞衰老C.紫外线照射导致的DNA损伤是皮肤癌发生的原因之一D.已分化的动物体细胞的细胞核仍具有全能性
细胞凋亡是指由基因决定的细胞自动结束生命的过程,细胞凋亡过程中有控制凋亡的基因表达,需要新合成蛋白质,A错误;在生命活动中,细胞会产生自由基,自由基会攻击和破坏细胞内各种执行正常功能的生物分子,导致细胞衰老,所以清除细胞内过多的自由基有助于延缓细胞衰老,B正确;
细胞癌变的原因是原癌基因和抑癌基因发生突变,紫外线是一种物理致癌因子,紫外线照射会导致DNA损伤,引起基因突变,导致细胞癌变,是皮肤癌发生的原因之一,C正确;克隆羊“多莉”的诞生以及我国科学家于2017年获得的世界上首批体细胞克隆猴“中中”和“华华”,就是将体细胞的细胞核移植到去核的卵细胞中培育成的,说明已分化的动物体细胞的细胞核仍具有全能性,D正确。
5.(2018·江苏,23改编)人体骨髓中存在少量属于多能干细胞的间充质干细胞(MSC),下图为MSC分裂、分化成多种组织细胞的示意图。下列叙述正确的是A.组织细胞中的DNA和RNA与 MSC中的相同B.MSC不断增殖分化,所以比 组织细胞更易衰老C.MSC中的基因都不能表达时,该细胞开始凋亡D.不同诱导因素使MSC分化形成不同类型的细胞
组织细胞中的DNA与MSC中的相同,由于组织细胞和MSC中的基因进行选择性表达,所以两者的RNA不完全相同,A错误;细胞会随着分裂次数的增多而逐渐衰老,组织细胞是MSC分裂、分化后形成的,所以组织细胞更易衰老,B错误;组织细胞中凋亡基因表达,细胞才开始凋亡,C错误;MSC在不同诱导因素的作用下,可分化形成不同类型的细胞,D正确。
6.(2022·江苏,2)下列关于细胞生命历程的叙述正确的是A.胚胎干细胞的未分化细胞,不进行基因选择性表达B.成人脑神经细胞衰老前后,代谢速率和增殖速率都由快变慢C.刚出生不久的婴儿体内也会有许多细胞发生凋亡D.只有癌细胞中能同时发现突变的原癌基因和抑癌基因
胚胎干细胞为未分化细胞,但是也会进行基因的选择性表达,A错误;细胞衰老会引起代谢速率变慢,但是如果一个细胞不再进行细胞增殖,但是还没有衰老,那它的增殖速率在衰老前后就不会发生变化,B错误;细胞凋亡是生物体正常的生理现象,有利于个体的发育,刚出生不久的婴儿体内也会有许多细胞发生凋亡,C正确;原癌基因和抑癌基因同时发生突变,也不一定会发生细胞癌变,D错误。
1.判断关于细胞分化的叙述(1)细胞分化后的不同细胞中核DNA、mRNA和蛋白质均不相同( )(2)细胞分化是一种持久性的变化,一般来说,分化的细胞将一直保持分化后的状态,直到死亡( )(3)壁虎断尾后长出新尾体现了细胞的全能性( )(4)基因的选择性表达只发生在细胞分化的过程中( )(5)已分化的细胞执行特定的功能,不能再分裂增殖( )(6)RNA聚合酶基因是否表达常作为判断细胞是否分化的依据之一( )
2.判断关于细胞衰老的叙述(1)衰老细胞内染色质收缩会影响DNA复制和转录( )(2)衰老细胞的细胞核体积增大,端粒DNA序列逐渐向外延长( )(3)凋亡细胞内酶活性都降低,所有代谢活动减慢( )(4)衰老细胞的体积减小,从而使细胞的相对表面积增大,物质运输效率增强( )(5)每条染色体的两端都有DNA-蛋白质复合体形成的端粒( )
3.判断关于细胞死亡的叙述(1)细胞凋亡受严格的遗传机制决定而与环境因素无关( )(2)个体发育过程中细胞的分裂、分化、衰老和凋亡对于生物体都是有积极意义的( )(3)凋亡细胞被吞噬消化有利于维持人体的内环境稳态( ) (4)凋亡细胞内有活跃的基因表达,主动引导该细胞走向坏死( )(5)人体整个生命历程中都会发生细胞凋亡( )(6)被病原体感染后细胞的死亡属于细胞坏死( )
4.填空默写(1)(必修1 P119)细胞分化: 的后代,在形态、结构和生理功能上发生稳定性差异的过程。(2)(必修1 P121)细胞的全能性:___________________________________________________________________________。(3)(必修1 P121)干细胞:______________________________________________的细胞。(4)(必修1 P126)细胞凋亡: 的过程,也常常被称为细胞程序性死亡。
在个体发育中,由一个或一种细胞增殖产生
细胞经分裂和分化后,仍然具有产生完整有机体或分化成其他各种细胞的潜能和特性
动物和人体内仍保留着的少数具有分裂和分化能 力
由基因所决定的细胞自动结束生命
一、选择题1.多细胞生物个体发育过程中,细胞增殖与分化相伴随。下列叙述正确的是A.肝细胞和肌细胞的形态、核DNA序列和生理功能均存在差异B.体细胞克隆猴实验说明已分化的动物体细胞的细胞核具有全能性C.白血病患者血液中出现大量红细胞异常增殖,可通过骨髓移植治疗D.人体中大多数乳腺细胞仍然具有分裂和分化能力
2.下列关于细胞分化的叙述,错误的是A.人和动物体内仍然保留着大量未分化的细胞,叫作干细胞B.与抗体合成有关基因在B细胞中处于活动状态而在口腔上皮细胞中处 于关闭状态C.细胞分化使细胞的功能趋向专门化,有利于提高各种生理功能的效率D.克隆羊“多莉”的培育说明了高度分化的动物体细胞的细胞核具有全 能性
3.秀丽隐杆线虫是一种多细胞真核生物,其个体发育过程中先后有131个细胞发生凋亡。下列有关叙述正确的是A.分化形成的细胞中,遗传物质、形态、结构及功能各不相同B.细胞的分化导致不同种类的细胞中遗传信息表达的情况相同C.细胞凋亡会使部分细胞提前被动结束生命,不利于个体发育D.衰老细胞的清除、幼体器官的缩小和退化都与细胞凋亡有关
4.下表为人体不同细胞的寿命和分裂能力的比较,下列说法错误的是
A.白细胞的凋亡比红细胞快,可能与白细胞吞噬病原体有关B.细胞的分裂能力越强,细胞的寿命就越长C.癌细胞的无限增殖是原癌基因和抑癌基因突变累积的结果D.小肠上皮细胞寿命最短,这与基因控制的细胞凋亡有关
5.Klth基因是一种与衰老密切相关的基因,它通过调控离子通道、信号通路或其他基因的表达而发挥抗衰老、保护肾脏和保护心血管等作用。研究发现,Klth基因缺陷的小鼠寿命缩短了80%,而过度表达Klth基因后能够延长雄鼠30.8%、雌鼠19.0%的寿命。下列有关叙述不正确的是A.高等动物衰老的细胞内Klth基因的表达可能受到了抑制B.衰老的细胞萎缩,体积变小,细胞核体积增大,核膜内折,染色质收缩C.细胞代谢产生的自由基可能会攻击Klth基因,引起基因突变,导致 细胞衰老D.将更多的Klth基因转入细胞后就能完全阻止细胞衰老
6.端粒是存在于真核细胞染色体末端的一小段DNA—蛋白质复合体,细胞的每次分裂都会使端粒长度缩短,当端粒不能再缩短时,细胞就无法继续分裂,而端粒酶能延伸端粒DNA,其过程如图所示。下列叙述不正确的是A.端粒酶的RNA作为新合成 端粒DNA的模板B.端粒酶是一种逆转录酶,在细胞核和线粒体中均起作用C.端粒酶能够延长的重复序列为TTAGGGD.细胞衰老与染色体DNA随复制次数增加而缩短有关
7.(2023·江苏盐城高三期末)凋亡抑制蛋白(IAPs)可以与细胞凋亡酶结合,抑制细胞凋亡。研究发现,IAPs的核心结构是RING区域,如果去掉该区域,能促进更多的细胞凋亡。下列有关叙述错误的是A.细胞的寿命不同可能与IAPs含量有关B.基因的表达有空间但无时间上的选择性C.IAPs能够调节人体细胞的数量D.这一发现为肿瘤治疗提供了新思路
8.(2022·湖南长沙高三模拟)下列有关细胞生命历程的说法,正确的是A.已经分化的体细胞不再具有分裂能力B.细胞分化过程中遗传物质没有变化,但mRNA种类和数量完全不同C.细胞凋亡被称为细胞程序性死亡,细胞自噬属于细胞凋亡D.研究表明细胞的衰老与细胞内端粒酶的活性有关
9.(2023·甘肃庆阳高三期末)下列有关细胞增殖、分化、衰老、死亡和癌变的叙述,不正确的是A.细胞有丝分裂受到精确调控,调控的基因突变可导致癌症B.基因选择性表达与细胞分化有关,也受生物的生存环境的影响C.衰老细胞的细胞膜通透性发生改变,物质的运输功能降低D.凋亡细胞的细胞核体积变小,细胞膜破裂,细胞质基质流出
基因选择性表达与细胞分化有关,同时受生存环境的影响,B正确;凋亡是细胞的程序性死亡,其细胞核体积不一定变小,细胞膜也不一定破裂,有可能是细胞内部的物质和结构被溶酶体降解,细胞从内部被自噬,D错误。
10.自噬意为自体吞噬,是真核细胞在自噬相关基因的调控下利用溶酶体降解自身细胞质蛋白和受损细胞器的过程。在鼻咽癌细胞中抑癌基因NOR1的启动子呈高度甲基化状态,NOR1蛋白含量低,而用DNA甲基化抑制剂处理后的鼻咽癌细胞,NOR1基因的表达得到恢复,自噬体囊泡难以形成,癌细胞增殖受到抑制。下列叙述不正确的是A.细胞自噬在细胞废物清除、结构重建、生长发育中发挥着重要作用B.鼻咽细胞癌变后,NOR1基因转录受到抑制,自噬作用增强C.细胞自噬作用受到相关基因调控,与细胞程序性死亡无关D.癌细胞增殖迅速,当处于营养缺乏状态时,可通过细胞自噬获得维持 生存所需要的物质和能量
11.(2023·河北石家庄高三检测)人类基因组中8%的DNA由于高度螺旋化不易测序,曾被科学家认定是“垃圾DNA”。但随着测序手段的提升,发现这些片段与衰老、癌变、分化等的调控密切相关。下列叙述不正确的是A.人类基因组计划就是测定24条染色体上DNA的碱基序列B.最初科学家认定8%片段为“垃圾DNA”的依据是其高度螺旋化,难以 转录C.细胞癌变很可能是由8%片段中某些基因突变产生原癌基因和抑癌基因 导致D.8%片段中存在的某些调控序列可能使不同细胞基因的表达存在差异
原癌基因和抑癌基因是细胞中的正常基因,不是基因突变而来,C错误;由题干可知,8%片段与衰老、癌变、分化等的调控密切相关,故8%片段中存在的某些调控序列可能使不同细胞基因的表达存在差异,D正确。
12.(2023·江苏十一校高三期末)线粒体不仅是细胞的能量工厂,还在细胞凋亡的调控中起重要作用。某高等动物体内线粒体膜通透性改变,细胞色素c被释放到细胞质基质,通过一系列反应,促进细胞核中部分基因选择性表达,参与调控细胞凋亡过程,如图所示。据图分析,下列相关说法不正确的是
A.细胞色素c和催化有氧呼吸第三阶段的酶在线粒体中所处的场所相同B.该高等动物体内所有细胞核中均含有控制C-3酶合成的基因C.向血液中注射蛋白A的抗体,图示细胞凋亡过程就会被抑制D.细胞色素c参与的细胞凋亡过程伴随着ATP的消耗
线粒体内膜上进行有氧呼吸第三阶段,因此细胞色素c和催化有氧呼吸第三阶段的酶均分布在线粒体内膜上,A正确;蛋白质A与细胞色素c在细胞质基质完成反应,向血液中注射蛋白A的抗体,抗体无法进入细胞内与蛋白质A完成抗原-抗体结合,不能抑制细胞凋亡,C错误;
蛋白质A与细胞色素c的结合过程需要消耗ATP,因此细胞色素c参与的细胞凋亡过程伴随着ATP的消耗,D正确。
二、非选择题13.烟酰胺磷酸核糖转移酶(NAMPT)是一种蛋白质类物质,它普遍存在于哺乳动物体内,对延缓细胞衰老有重要作用。(1)对哺乳动物而言,细胞衰老与个体衰老并不是一回事,二者的关系是_____________________________________________。细胞衰老是细胞的生理状态和化学反应发生复杂变化的过程,最终细胞核会表现出___________________________________________的特征。
个体衰老的过程是组成个体的细胞普遍衰老的过程
大、核膜内折、染色质收缩、染色加深
(2)研究发现,衰老细胞中NAD+的含量明显降低。通常情况下,哺乳动物细胞的________________________(填场所)中可通过有氧呼吸将NAD+转化成NADH。NAMPT是NAD+合成的关键限速酶(指整条代谢通路中催化反应速度最慢的酶),其可决定代谢中NAD+的水平。为探究细胞衰老与NAMPT之间的关系,研究小组选取了两组健康的小鼠,甲组注射________补充剂,乙组注射等量生理盐水,结果发现甲组小鼠的平均寿命约为2.8年,乙组小鼠的平均寿命约为2.4年;且与乙组相比较,甲组小鼠的脂肪细胞、心肌细胞等处均检测出了高水平的NAD+。由此推测NAMPT延缓细胞衰老的机制是___________________________________________。
细胞质基质和线粒体基质
NAMPT通过促进NAD+的合成来延缓细
(3)NAMPT合成后分泌到细胞外的方式是______。NAMPT在血液中运输时需包裹在囊泡中,若脱去囊泡则会失去活性。试推测NAMPT在血液中运输时脱掉囊泡会失去活性的原因是______________________________________。
血液中的pH等影响了蛋白质的空
14.细胞自噬是细胞在基因的调控下利用溶酶体降解自身受损的细胞器和大分子物质的过程,对更新某些细胞器、保障细胞代谢、维持细胞稳态有重要作用。下图为细胞外葡萄糖浓度变化时,细胞内发生的过程。请回答以下问题:
(1)据图分析,AKT被激活后,抑制了细胞凋亡过程,同时激活mTr抑制细胞自噬,除此之外,AKT还具有_________________________________________________(答出两点即可)作用。
促进葡萄糖进入细胞;促进葡萄糖分
(2)两图中显示的细胞自噬与细胞凋亡过程的共同之处是___________________________________________________________________________________________________________________________________________________________________________(至少答出两点)。
胞凋亡这两个过程都受到细胞内酶(或基因)的调控;两过程都可以发生在细胞可利用的能源物质短缺时(或细胞外葡萄糖浓度较低时);胰岛素与受体的结合可抑制两过程的发生
(3)图中显示,在细胞外葡萄糖浓度较低时,发生细胞自噬,而葡萄糖充足时,细胞自噬过程被抑制,试分析其中的意义可能是________________________________________________________________________。
水解产物作为自身细胞代谢的原料,以保证细胞生存(合理即可)
2024届高考生物一轮复习第4单元第13课细胞的分化、衰老和死亡课件: 这是一份2024届高考生物一轮复习第4单元第13课细胞的分化、衰老和死亡课件,共60页。PPT课件主要包含了一个或一种,稳定性差异,持久性,不可逆性,普遍性,遗传信息,选择性表达,个体发育,专门化,生理功能等内容,欢迎下载使用。
高考生物总复习第4单元第13课细胞的分化、衰老和死亡课件: 这是一份高考生物总复习第4单元第13课细胞的分化、衰老和死亡课件,共60页。PPT课件主要包含了一个或一种,稳定性差异,持久性,不可逆性,普遍性,遗传信息,选择性表达,个体发育,专门化,生理功能等内容,欢迎下载使用。
新人教新高考生物一轮复习课件 第4单元 第5课时 细胞的分化、衰老和死亡: 这是一份新人教新高考生物一轮复习课件 第4单元 第5课时 细胞的分化、衰老和死亡,共60页。PPT课件主要包含了高考生物一轮复习策略,细胞的分化与全能性,细胞的衰老与死亡,课时精练等内容,欢迎下载使用。

