精品解析:福建省宁德市2022-2023学年高一下学期5月月考地理试题(解析版)
展开宁德市2022-2023学年度第二学期高一联合考试
地理试题
(考试时间:75分钟;满分:100分)
注意事项:
1.选择题用2B铅笔把答题卡上对应题目的答案标号涂黑。
2.非选择题用黑色墨水签字笔在答题卡上书写作答。
3.在本试卷上作答无效。
一、单选题:共16小题,每小题3分,共48分。在每小题给出的四个选项中,只有一项符合题目要求。
随着我国经济和交通运输的快速发展,人口在城市之间的流动越来越频繁。下表是2020年1月2日当天北京人口流入部分城市的大数据信息统计表。据此完成下面小题。
流入地排名 | 出行方式所占比重(%) | ||
汽车 | 火车 | 飞机 | |
1.上海 | 6 | 56 | 38 |
2.甲市 | 0 | 27 | 73 |
3.长沙 | 0 | 63 | 37 |
4.杭州 | 5 | 60 | 35 |
5.武汉 | 4 | 80 | 16 |
6.廊坊 | 86 | 14 | 0 |
1. 相对于天津,上海成为流入地排名第一的原因是( )
A. 距北京更近 B. 经贸更发达 C. 交通更便捷 D. 文化更接近
2. 根据表中信息,推测甲市最可能是( )
A. 南京 B. 郑州 C. 西安 D. 重庆
3. 随着“京津冀一体化”的进一步发展,三地之间人员的流动越来越频繁。试推测北京人口流入廊坊市主要是( )
A. 从事第二产业 B. 从事旅游业 C. 返回居住地 D. 返乡探亲
【答案】1. B 2. D 3. C
【解析】
【分析】
【1题详解】
天津距离北京比上海近,故A选错误。上海经济比天津发达,人口迁入是为了获得更好的经济收入,故B项正确。京津之间距离近,有城际高铁沟通,比北京到上海更便捷。故C项错误。京津距离近,都是北方城市,文化接近,上海市是南方城市,京沪间文化差异较大,D项错误。故选B。
【2题详解】
公路运输适合短距离运输,从表中可知北京到甲市汽车出行方式所占比重为0,飞机人数最多,说明距离最远,那么甲市距离北京遥远选项中,重庆市距离北京最远,所以甲市是重庆市。故D项正确,ABC错误。故选D。
【3题详解】
廊坊市位于河北省,距离北京较近,在“京津冀一体化"的发展中,工作在北京、居住在廊坊成为可能,人口出现钟摆式流动。故C项正确。北京市经济发达,就业机会多,北京人口不需要大量流入河北的第二产业,故A项错误。从事旅游业和返乡探亲,相比在冀购房居住而言不是最主要的流动原因,BD错误。故选C。
【点睛】本题组主要考查人口的迁移的有关知识。
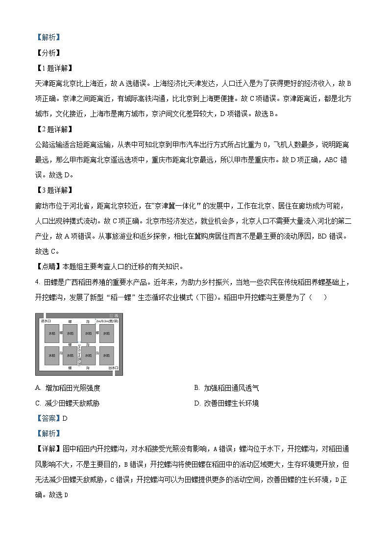
4. 田螺是广西稻田养殖的重要水产品。近年来,为助力乡村振兴,当地一些农民在传统稻田养螺基础上,开挖螺沟,发展了新型“稻—螺”生态循环农业模式(下图)。稻田中开挖螺沟主要是为了( )
A. 增加稻田光照强度 B. 加强稻田通风透气
C. 减少田螺天敌威胁 D. 改善田螺生长环境
【答案】D
【解析】
【详解】图中稻田内开挖螺沟,对水稻接受光照没有影响,A错误;螺沟位于水下,开挖螺沟,对稻田通风影响不大,不是主要目的,B错误;开挖螺沟将使田螺在稻田中的活动区域更大,生存环境更开放,但无法减少田螺天敌威胁,C错误;开挖螺沟可以为田螺提供更多的活动空间,改善田螺的生长环境,D正确。故选D
“积分入户”指外来人口取得政策规定分值后即可申请落户,是迁入地促进外来人口融入的有效方式,东莞市于2010年推出“积分入户”政策。下图为2010~2015年东莞市积分入户和外来人口的数量变化图。
据此完成下面小题。
5. 东莞市2013年后外来人口数量的变化对该城市产生的直接影响是
A. 交通拥堵减轻 B. 环境质量上升
C. 用工荒 D. 人口管理难度减小
6. 2013年后,该地“积分入户”人数增多的原因最可能是
A. 入户门槛降低 B. 经济收入提高
C. 居住条件改善 D. 就业机会增多
【答案】5. C 6. A
【解析】
【5题详解】
东莞市2013年后外来人口数量减少,该城市的交通压力减小,交通拥堵减轻;环境质量有所改善;人口管理难度减小;但外来人口数量减少,对该城市最大、最直接的影响是青壮年劳动力减少,出现用工荒,据此分析本题选C。
【6题详解】
“积分入户”指外来人口取得政策规定分值后即可申请落户,实施该政策可以加快外地务工人员的市民化进程,有利于增强东莞社会活力,充实城市发展后劲,培育群体认同感和归属感,促进社会有序和谐发展。2013年之前,东莞“积分入户”门槛偏高,达到入户标准的外来务工、经商人口较少,因此,当地政府为了吸引更多的外来人口落户东莞,进一步调整户籍政策,降低入户门槛。“积分入户”人数增多是为了获取更高的收入,不是经济收入提高;“积分入户”人数增多会加大住房及就业压力。据此分析本题选A。
【点睛】人口迁移的影响:
迁出地——利:加强与外界经济、科技、思想、文化的交流,有利于社会经济的发展,提高经济收入,缓解就业压力。
弊:青壮年劳动力减少、人才外流。
迁入地——利:缓解劳动力不足的状况,促进文化交流,有利于资源的开发利用。
弊:带来一些问题,如对交通、住房产生压力,可能加剧环境污染。
2018年7月14日中国邮政集团公司发行了全国第三套水果特种邮票。邮票选定的是攀枝花的四种水果(如图所示,从上至下从左至右分别为菠萝、樱桃、橙子、芒果)。攀枝花位于横断山区的一个干热河谷,曾经是个不毛之地。后来经过科研人员的不断努力,加上近年来不断调整水果品种的种植,芒果成为种植面积最大的水果。据此完成下列小题。
7. 影响攀枝花种植跨不同温度带水果的主导自然因素是( )
A. 气候 B. 地形 C. 水源 D. 土壤
8. 攀枝花由不毛之地变为"水果王国",进行的改造主要是( )
A. 改变局地气候,增加空气温度 B. 改造灌溉设施,丰富水源来源
C. 进行土壤改良,发展种苗研究 D. 大力宣传产品,营造品牌效应
9. 调整芒果在攀枝花成为种植面积最大的水果,考虑的主要是( )
A. 气候条件十分适宜 B. 地形因素适合种植
C. 技术发展非常迅速 D. 种植成本较为低廉
【答案】7. B 8. B 9. A
【解析】
【7题详解】
攀枝花位于横断山区的一个干热河谷,山高谷深,相对高度大,气候的垂直差异显著,谷底位于背风坡,气候干热,能够种植热带水果,随着地势升高,水热条件发生变化,能够种植亚热带和温带水果,所以,影响攀枝花种植跨不同温度带水果的主导自然因素是地形,B正确。气候、水源、土壤均不是主导因素,ACD错误。故选B。
【8题详解】
攀枝花位于横断山区的一个干热河谷,气候干热,而果树一般是种植在山坡地带,而且需水量较大,因此灌溉水源成为限制因素。攀枝花由不毛之地变为"水果王国",进行的改造主要是改造灌溉设施,丰富水源来源,B正确。改变局地气候,增加空气温度的难度较大,A错误。土壤条件不是主要的限制因素,C错误。大力宣传产品并不能改造生产条件,D错误。故选B。
【9题详解】
攀枝花位于横断山区的一个干热河谷,气流下沉增温,气温高,热量充足;干热河谷,降水少,晴天多,光照充足;昼夜温差大,有利于营养物质的积累,所以气候条件十分适宜芒果的种植,A正确。地形因素不是影响芒果种植的最主要的因素,B错误。技术发展并不只限于芒果种植,C错误。种植成本与其他果树相差不大,D错误。故选A。
【点睛】农业区位因素:
自然条件:气候(光照、热量、降水、昼夜温差)地形、土壤、水源等
社会经济条件:市场、交通、劳动力、科技、政策、经验等。
10. 伴随全球经济调整和珠江三角洲地区产业转型战略的推进,广东省内部珠三角向外围的劳动力回流现象已成为常态,这一现象会给当地农村地区就业结构带来一定影响。如图为珠江三角洲向广东省其他地区劳动力回流前后行业类型分布图,农村劳动力回流多从事个体经营的批发零售业,其原因是外出务工过程中( )
注:1代表农业,2代表制造加工业,3代表建筑业,4代表交通运输仓储业,5代表批发零售业,6代表食宿餐饮业,7代表社会服务业,8代表其他
A. 学习了管理经验 B. 获得了商品来源
C. 积累了资金 D. 了解了市场需求
【答案】C
【解析】
【详解】由题意可知,回流劳动力回乡多从事个体经济的批发零售业,这与其在珠三角工作过程中积累了一定的资金是分不开的,个体经营的批发零售业对管理经验,商品来源和市场需求要求较低,这些因素不是主要影响因素。故选C。
下图示意我国农业区及气象站点(数量)的分布,下表示意我国部分农业区初、终霜日出现的时间。据此完成下面小题。
区域 | 初霜日 | 终霜日 |
青藏区 | 9月18日 | 5月27日 |
东北区 | 10月3日 | 5月3日 |
内蒙古及长城沿线区 | 10月1日 | 5月2日 |
甘新区 | 10月9日 | 4月19日 |
黄土高原区 | 10月22日 | 4月13日 |
黄淮海区 | 11月10日 | 3月26日 |
11. 影响我国农业区气象站点数量的直接因素是农业区的( )
①范围②农业生产结构③气候④地形⑤种植密度 ⑥单位面积产值
A. ①②③④ B. ①③④⑤ C. ①②③⑥ D. ③④⑤⑥
12. 从整体上看,我国终霜日期分布的特点是( )
A. 西早东晚 B. 东早西晚
C. 南早北晚 D. 北早南晚
13. 我国无霜期最短和最长的农业区分别是( )
A. 青藏区、华南区 B. 东北区、西南区
C. 东北区、长江中下游区 D. 青藏区、黄淮海区
【答案】11. A 12. C 13. A
【解析】
【分析】
【11题详解】
影响我国农业区气象站数量的直接因素是农业范围,范围大、农业气象站数量多,农业生产结构会影响农业区气象站数量,气候类型和地形复杂多样会影响农业区气象站数量,种植密度不能影响种植范围,单位产值不能扩大种植范围,也就不能影响农业气象站数量故①②③④正确,⑤⑥错误,故选A。
【12题详解】
据表格可知,我国南方纬度低,升温早,气温高,终霜日期早,北方纬度高,升温晚,终霜日期晚,青藏高原由于海拔高,气温低,终霜也较晚,东西方向终霜早晚并不明显,因此我国终霜日期整体上是南早北晚,故选C。
【13题详解】
从表格可以看出,我国无霜期最短地区可能在青藏高原地区,从5月27日到9月18日,不到四个月,但表仅说明了我国部分地区的无霜期,考虑到我国气候的分布特点,可知最长在华南地区,表中随并未列举华南地区初霜和终霜日,但可以推测我国无霜期最长的农业区应该在华南地区。故选A。
【点睛】我国农业地区分布差异的表现:
我国农业的地区分布主要表现为西部与东部、南方与北方的差异。
(1)我国农业分布的东西差异。
地区 | 农业 类型 | 主要分布区 |
东部 | 种植业 | 半湿润 和 湿润 的平原地区 |
林业 | 东北 和 西南 的天然林区以及东南部的人工林区 | |
渔业 | 沿海地区是海洋渔业基地, 南方 地区淡水渔业发达 | |
分界线 | 400 毫米等降水量线 | |
西部 | 畜牧业 | 四大牧区( 新疆 牧区、 内蒙古 牧区、青海牧区、西藏牧区 ) |
种植业 | 只分布在有灌溉水源的平原、 河谷 和 绿洲 | |
(2)我国东部地区种植业分布的南北差异。
分布地区 | 耕地类型 | 作物熟制 | 主要农作物 | |
北方 | 东北平原 | 以 旱地 为主 | 一年一熟 | 小麦、玉米、大豆、甜菜等 |
华北平原 | 一年两熟或两年三熟 | 小麦 、玉米、棉花( 三大产棉区之一 )、花生等 | ||
分界线 | 秦岭 — 淮河 ( 800毫米等降水量线 ) | |||
南方 | 长江中下游平原 | 以 水田 为主 | 一年两熟或一年三熟 | 水稻 、油菜、棉花等 |
氢是宇宙中分布很广泛的物质,在地球上主要以化合物的形式存在,氢燃烧效率高,主要产物是水,科学家们认为氢能是控制地球升温、解决能源危机的最优选择。氢燃料电池汽车因充能时间短、耐低温等特征受到广泛关注。下图示意我国氢燃料电池汽车产业链上游关键部件自主供应程度。据此完成下面小题。
14. 下列关于氢能的叙述,正确的是( )
①属自然资源②技术难度低③储运方式灵活④清洁可再生⑤能量密集
A. ①②⑤ B. ①③④ C. ②③④ D. ③④⑤
15. 我国氢能源汽车目前没有大规模普及的原因可能是( )
A. 续航里程短 B. 安全性能低 C. 制造成本高 D. 环保效果差
16. 关于我国氢燃料电池汽车说法正确的是( )
A. 通过燃烧氢气获得动力 B. 借助充电设备获得能源
C. 核心部件生产能力不强 D. 电池燃料完全依赖进口
【答案】14. D 15. C 16. C
【解析】
【14题详解】
氢能不是从自然界中直接获取,因此不属于自然资源,①错误;受技术水平限制,氢能一直没有得到有效开发,②错误;据图可知,氢能储存和运输方式多样,③正确;氢能产物是水,原材料也是水,故可再生,④正确;氢的燃烧效率高,能反应出其能量密度高,⑤正确。 D正确,A、B、C错误。故选D。
【15题详解】
由图文信息可知,氢能源汽车大部分零部件依赖进口,生产成本高,C正确;燃料制造成本也相对较高,但续航里程长,A错误;安全性能高,B错误;主要排放物为水,环保效果好,D错误。故选 C。
【16题详解】
由图文信息可知,我国氢燃料电池汽车是由氢气作为燃料并通过燃料电池的化学反映产生电流来驱动汽车,A、B错误;上游关键部件大部分依赖进口,核心部件生产能力不强,C正确;电池燃料不完全依赖进口,但目前生产成本较高,D错误。故选 C。
【点睛】所谓新能源汽车都是使用非常规车用燃料作为动力来源的,并且采用新技术、新结构制造。这些车统一的特点是能够节约燃油能源,减少废气排放,效率较高噪声较低。同时因为新能源汽车都处于起步阶段所以技术都不是很成熟。通常有车辆保有量低,充电、加气、维修不方便的共性,并且相比常规燃油汽车来说新能源汽车排量小动力不足不适合长距离行驶。
二、非选择题:本题共3小题,共52分。
17. 阅读材料,回答下列问题。
冬水田既是一种耕作制度,又是一项大规模的蓄水工程,在川渝地区广泛存在,阚昌言于乾隆五年任现在四川德阳知县,期间十分重视当地水利事业的发展,其专作《蓄水说》一文中对如何推行冬水田做了最为详尽的阐释:劝民于秋成之后,各计量已之田亩,某某田与堰渠相近并蓄冬水;某某田留为艺麦之田,即合同沟共堰之人整治堰渠,照依各应得水分、应灌放日期,拨水归田,预为浸满。高培田塍(chéng,意为田间的土埂、小堤)埂,必一亩田而高蓄二三亩之水,及至来春庶可及时栽莳可均水偏种,而不被虫蛀,何乐如之。况逐户蓄水则田路泥泞,鼠窃亦难行,易获。下图为冬水田景观图。
(1)简述早期川渝地区兴建冬水田对农业生产的作用。
(2)推测近年来冬水田数量不断减少的主要原因。
【答案】(1)预防春旱、保证来年水稻按时栽插;冬季蓄水休耕,沤肥,土地肥力得到恢复;水田淹水,减少病虫鼠害等发生;水田泥土松软,相比旱地更方便平整、插秧。
(2)随着农村水利设施不断完善,可以保证农田正常用水;冬水田导致土地利用率低,冬水田转为其他农业生产;随着城市化加快,农村撂荒现象明显。
【解析】
【分析】本大题以四川德阳的冬水田耕作制度和蓄水工程为材料设置试题,涉及农业区位因素、农业发展方向与措施等知识点,考查学生对相关知识的掌握程度,获取和解读地理信息、调动和运用地理知识、论证和探讨地理问题的能力,考查区域认知、综合思维、人地协调观等地理学科核心素养。
【小问1详解】
本小题主要结合材料进行分析。由材料“及至来春庶可及时栽莳可均水偏种”可知,兴建冬水田可以预防春旱,保证来年水稻按时栽插;由所学知识可知,冬季蓄水休耕,可以沤肥,有利于恢复土壤肥力;由材料“而不被虫蛀”和“鼠窃亦难行”可知,水田淹水,可以减少病虫鼠害等的发生;相较旱地,冬季水田淹水,水田泥土松软,更方便平整土地和插秧。
【小问2详解】
冬水田是蓄水工程,近年来冬水田数量不断减少,可能是随着农村水利设施不断完善,可以保证农田正常用水;冬水田蓄水,很难进行其他农业活动,导致土地利用率低,可能冬水田转为其他农业生产,使得冬水田数量不断减少;由所学知识可知,随着城市化进程加快,农村大量青壮年劳动力迁往城市,农村劳动力减少,使得农村撂荒现象明显。
18. 阅读图文材料,完成下列要求
材料一:茶树,喜光怕晒,喜温怕寒,喜湿怕涝。位于云南省澜沧拉祜族自治县惠民镇景迈村辖区内的景迈山“千年万亩茶园”,有近2000年的种茶历史,系当地布朗族、傣族先民所驯化、栽培,均为上千年的茶树,是名副其实的千年万亩古茶园。全县茶叶面积达29.4万亩,其中古茶园2.8万亩。古茶园地势西北高、东南低,最高海拔1662米,最低海拔1100米,属亚热带山地季风气候,干湿季节分明,年平均气温18℃,年降雨量1800毫米。左下图中B地为景迈山万亩茶园位置示意。
材料二:普洱茶有古树茶和台地茶之分。严格意义上的古茶树为300年以上的乔木型大叶茶树,多生长在人迹罕至的深山老林。由于存世较少,所产茶叶品质好,口感更能体现其独特魅力。台地茶是采用现代茶叶种植技术,在高产的现代茶园中出产茶叶,其树龄较短,品种较新,由于过多的人工增产干预,茶叶品质稍逊于古树茶。上右图示意台地茶茶园景观。
材料三:历史上普洱茶在长时间运输过程中,茶叶经历了二次转化发酵,普洱茶的品质提高。1974年普洱熟茶“渥堆”(一种发酵方法)技术出现。渥堆是普洱茶熟茶制作过程中的独特工艺,也是决定熟茶品质的关键点,是将晒青茶堆放成一定高度(通常在70cm左右)后洒水,上覆麻布,使之在湿热作用(人工控制)下发酵24小时左右(自然发酵时间为46天),并产生一些对人体有独特保健功能的化合物的技术。
(1)根据材料分析景迈山发展茶树种植业的优势条件。
(2)简述大规模种植台地茶对生态环境的影响。
(3)说明催生普洱熟茶“渥堆”技术出现的原因。
【答案】(1)气候温暖潮湿,适合茶叶生长;地势起伏大,山区坡地利于排水,适宜茶树生长;栽培历史悠久,种植经验丰富。(任意答出其中两点即可)
(2)破坏自然生态系统,导致生物多样性减少;水土流失加剧,导致土壤肥力下降;容易诱发滑坡、泥石流等地质灾害。(任意答出其中两点即可)
(3)普洱茶传统发酵时间长;随着现代交通的发展,普洱茶路上运输时间越来越短,难以利用该时段进行二次发酵;市场需求量增大,普洱茶供不应求;科技的进步促进了制茶工艺的提升。(任意答出其中两点即可)
【解析】
【分析】本题以云南省的茶树为材料设置三个小题,考查学生对影响农业的区位因素的掌握程度。
【小问1详解】
影响茶树种植业的因素:根据材料,“茶树,喜光怕晒,喜温怕寒,喜湿怕涝。”位于云南省,属于亚热带季风气候,气候温暖湿润,适合茶树生存;“古茶园地势西北高、东南低,最高海拔1662米,最低海拔1100米,”,山区坡地利于排水,防止过涝;材料“有近2000年的种茶历史,”,历史悠久,种植经验丰富。
【小问2详解】
大规模种植茶树,开挖土地,会破坏当地的自然生态系统,生物多样性减少;土壤中的养分被茶树吸收,土壤肥力下降,容易造成水土流失;原有植被被破坏,可能导致滑坡、泥石流增加,地质灾害多发。
【小问3详解】
根据材料“自然发酵时间为46天”,传统发酵的时间长;随着现代交通的发展,不能二次发酵,普洱茶路上运输时间越来越短,难以利用该时段进行二次发酵;随着经济的发展,市场需求量增加;根据材料“产生一些对人体有独特保健功能的化合物的技术”,科技的发展,制茶技艺提升。
19. 阅读图文材料,完成下列要求。
伊真高原(下图)地处印度尼西亚爪哇岛东部,遍布咖啡种植园,规模最大的4个咖啡种植园为政府拥有,主要雇佣当地农民进行生产。伊真火山口腹地有丰富的优质天然硫磺,吸引周围农民冒着生命危险深入采集(硫磺及酸性气体对人体危害极大)。近年来随着伊真火山知名度不断提高,旅游业逐渐兴起,但游客数量仍然不多。
(1)分析政府拥有四大咖啡种植园对当地咖啡种植的影响
(2)说明周围农民深入伊真火山口采集硫磺的原因
(3)随着伊真火山知名度不断提高,指出周围农民可以改行从事工作
(4)分析伊真火山当前游客仍然不多的原因
【答案】(1)有利影响:利于规模化种植,产量较大;利于种植技术推广,提高种植效率;利于品种改良,保证品质等。
不利影响:农民主人翁意识较弱,田间管理较差等。
(2)当地经济较落后,就业岗位较少;周围农民收入较低,家庭经济压力较大;伊真火山口天然硫磺质量优良,从事硫磺开采收入相对较高等。
(3)制作与贩卖硫磺工艺品;售卖当地咖啡,提供简单饮食;引导游客上山参观等。
(4)硫磺燃烧刺鼻难闻,对人体危害大;山路崎岖,交通不便,步行距离较长;主要景观对游客的吸引力较小:基础设施落后,接待能力差等。
【解析】
【分析】本题以伊真高原咖啡种植为材料,设置4道小题,涉及农业生产对区域发展的影响、工业区位因素、服务业的区位及其影响因素等相关知识点。考查学生获取和解读地理信息、调动和运用地理知识、论证和探讨地理问题的能力,体现人地协调观、区域认知、综合思维的学科素养。
【小问1详解】
据材料“规模最大的4个咖啡种植园为政府拥有,主要雇佣当地农民进行生产”可知,政府拥有四大咖啡种植园规模较大,利于实现规模化种植,咖啡产量较大;利于统一推广种植技术,提高种植效率;利于改良咖啡品种,提高产品质量等;但由于是雇佣当地农民进行生产,农民主人翁意识较弱,田间管理较差等。
【小问2详解】
据材料“伊真火山口腹地有丰富的优质天然硫磺,吸引周围农民冒着生命危险深入采集”可知,周围农民收入较低,采集硫磺可以提高收入,缓解家庭经济压力;当地以咖啡种植园为主,经济发展水平低,就业机会少;伊真火山口腹地天然硫磺质量好,硫磺售价高,收入相对较高等。
【小问3详解】
近年来随着伊真火山知名度不断提高,旅游业逐渐兴起,周围农民可以改行从事与旅游活动相关的工作。如作为导游,引导游客上山参观;对游客售卖当地咖啡,提供饮食、住宿;制作与贩卖硫磺工艺品等。
【小问4详解】
硫磺及酸性气体对人体危害极大,会对游客健康产生乙地影响;地处爪哇岛东部,地形崎岖,交通不便,步行距离较长;景点单调,且对游客的吸引力较小;经济发展水平低,基础设施落后,接待能力差等。
2022-2023学年福建省宁德市霞浦县高一下学期5月月考地理试题含解析: 这是一份2022-2023学年福建省宁德市霞浦县高一下学期5月月考地理试题含解析,共19页。试卷主要包含了 甲乙丙丁对应的城市依次是, 下列城市中融合程度最高的是等内容,欢迎下载使用。
精品解析:江苏省扬州中学2022-2023学年高一上学期12月月考地理试题(解析版): 这是一份精品解析:江苏省扬州中学2022-2023学年高一上学期12月月考地理试题(解析版),共20页。试卷主要包含了12, 下列说法中,正确的是, 奇迹秀山鱼生活在, 地震波W1能通过的地球圈层有等内容,欢迎下载使用。
精品解析:河南省郑州市2022-2023学年高一下学期期末地理试题(解析版): 这是一份精品解析:河南省郑州市2022-2023学年高一下学期期末地理试题(解析版),共19页。试卷主要包含了单项选择题,综合题等内容,欢迎下载使用。

