人教版2024届高考生物一轮复习减数分裂与有丝分裂的比较及观察蝗虫精母细胞减数分裂装片作业含答案
展开
这是一份人教版2024届高考生物一轮复习减数分裂与有丝分裂的比较及观察蝗虫精母细胞减数分裂装片作业含答案,共9页。试卷主要包含了选择题,非选择题等内容,欢迎下载使用。
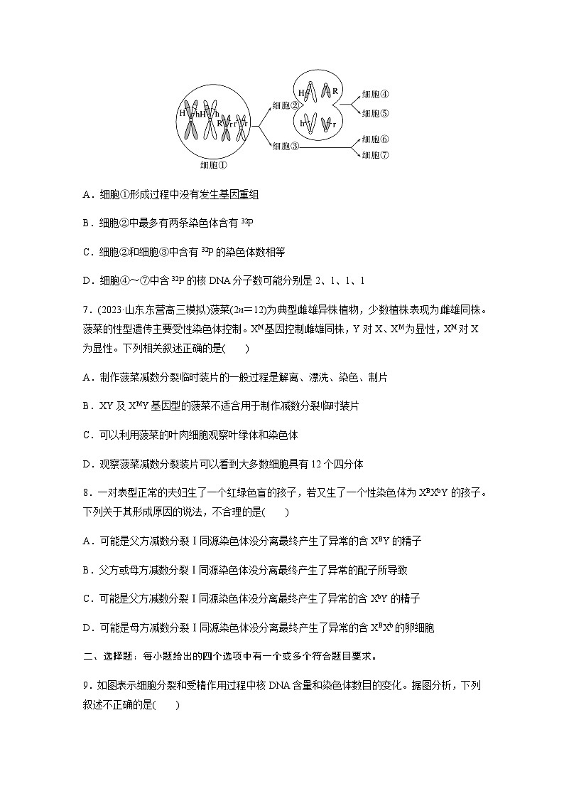
一、选择题:每小题给出的四个选项中只有一个符合题目要求。1.下列关于有丝分裂和减数分裂过程的叙述中,错误的是( )A.若细胞质正在发生不均等分裂,则细胞中不一定有同源染色体B.染色体数加倍的同时可发生着丝粒分裂或同源染色体分离C.染色体和核DNA数目相等的时期,每条染色体上均没有姐妹染色单体D.染色单体和核DNA数目相等的时期,可能发生非同源染色体的自由组合2.下图为某个高等动物细胞增殖示意图,下列说法正确的是( )A.含有同源染色体的细胞只有①③④B.细胞②的名称是次级精母细胞或极体C.细胞⑤含有2个染色体组D.细胞分裂的顺序可为③⑤①④②3.图甲表示某哺乳动物体内不同分裂时期的细胞,图乙为细胞分裂过程中的每条染色体上DNA的含量变化。下列有关叙述正确的是( )A.①③④中依次有8、4、2个核DNA分子,这三个细胞均对应图乙的DE段B.若图示细胞分裂有连续性,则顺序为①②③④,其分裂方式属于减数分裂C.图③为次级精母细胞或极体,出现在减数分裂Ⅱ后期,对应于DE段D.图②细胞为初级卵母细胞,正在进行同源染色体的分离,对应于CD段4.(2023·辽宁沈阳高三模拟)以水稻(2n=24)为材料观察细胞的有丝分裂和减数分裂,下列相关描述错误的是( )A.选用根尖分生区细胞、花粉母细胞分别观察细胞的有丝分裂和减数分裂B.有丝分裂后期染色体数目与减数分裂Ⅱ后期的染色体数目不同C.有丝分裂中期和减数分裂Ⅰ中期均可观察到12个四分体D.若细胞中出现13种形态的染色体,则一定发生了染色体结构的变异5.(2023·河北衡水中学高三模拟)生物学研究中曲线和图像常用于变量分析,下图甲是某二倍体生物的细胞分裂相关图像,图乙是另一生物细胞分裂过程中核DNA含量变化曲线,图丙是完整的细胞分裂过程中某种变量随时间变化曲线。下列分析正确的是( )A.产生图甲细胞的原因是减数分裂Ⅰ前的间期发生基因突变B.图乙中秋水仙素在cd段发挥作用,受精作用发生在de段C.图丙所示曲线,无论表示何种分裂方式,纵坐标均有三种含义D.图丙所示曲线,e点时的细胞数目是a点时的两倍或四倍6.现建立“动物精原细胞(2n=4)有丝分裂和减数分裂过程”模型。1个精原细胞(假定DNA中的P元素都为32P,其他分子不含32P)在不含32P的培养液中正常培养,分裂为2个子细胞,其中1个子细胞发育为细胞①。细胞①和②的染色体组成如图所示,H(h)、R(r)是其中的两对基因,细胞②和③处于相同的分裂时期。下列叙述正确的是( )A.细胞①形成过程中没有发生基因重组B.细胞②中最多有两条染色体含有32PC.细胞②和细胞③中含有32P的染色体数相等D.细胞④~⑦中含32P的核DNA分子数可能分别是2、1、1、17.(2023·山东东营高三模拟)菠菜(2n=12)为典型雌雄异株植物,少数植株表现为雌雄同株。菠菜的性型遗传主要受性染色体控制。XM基因控制雌雄同株,Y对X、XM为显性,XM对X为显性。下列相关叙述正确的是( )A.制作菠菜减数分裂临时装片的一般过程是解离、漂洗、染色、制片B.XY及XMY基因型的菠菜不适合用于制作减数分裂临时装片C.可以利用菠菜的叶肉细胞观察叶绿体和染色体D.观察菠菜减数分裂装片可以看到大多数细胞具有12个四分体8.一对表型正常的夫妇生了一个红绿色盲的孩子,若又生了一个性染色体为XBXbY的孩子。下列关于其形成原因的说法,不合理的是( )A.可能是父方减数分裂Ⅰ同源染色体没分离最终产生了异常的含XBY的精子B.父方或母方减数分裂Ⅰ同源染色体没分离最终产生了异常的配子所导致C.可能是父方减数分裂Ⅰ同源染色体没分离最终产生了异常的含XbY的精子D.可能是母方减数分裂Ⅰ同源染色体没分离最终产生了异常的含XBXb的卵细胞二、选择题:每小题给出的四个选项中有一个或多个符合题目要求。9.如图表示细胞分裂和受精作用过程中核DNA含量和染色体数目的变化。据图分析,下列叙述不正确的是( )A.图中所示时期发生了三次DNA的复制B.AC段和NO段形成的原因不都是DNA的复制C.等位基因的分离和非等位基因的自由组合只发生在GH段D.GH段和OP段含有的染色体数目不相同,但都含有同源染色体10.某雄性个体的基因型为AaBb,如图是该个体的一个初级精母细胞。下列分析正确的是( )A.出现如图所示现象的原因是基因突变或基因重组B.基因A和基因a的本质区别是基因的碱基排列顺序不同C.若发生显性突变,该初级精母细胞产生配子的基因型为AB、aB、ab或Ab、ab、aBD.若发生同源染色体上非姐妹染色单体间的互换,可使A和a之间发生基因重组11.(2023·山东淄博高三模拟)下图为某植物(2n=24,基因型为AaBb,两对基因位于两对同源染色体上)减数分裂过程中不同时期的细胞图像。下列有关叙述不正确的是( )A.应取该植物的花药制成临时装片,才更容易观察到上面的图像B.图甲、乙细胞中含有同源染色体,都具有12个四分体C.图丁的每个细胞中染色体和核DNA数目均为甲细胞的一半D.图戊中4个细胞的基因型不可能为AB、Ab、aB、ab12.(2023·江苏高邮高三质检)甲、乙为某雄性二倍体动物(基因型为AaBb)体内不同细胞处于不同分裂时期的示意图,染色体及基因分布如图所示。下列相关叙述错误的是( )A.图甲所示细胞处于有丝分裂后期,其中有4个染色体组B.图甲中①②染色体上基因分布的原因是染色体发生基因突变或互换C.图乙所示细胞为次级精母细胞或极体,可产生基因型为AB和aB两种精子或极体D.图乙细胞中存在等位基因的分离和非等位基因的自由组合现象三、非选择题13.图甲表示某高等动物在进行细胞分裂时的图像,图乙为某种生物的细胞内染色体及核DNA相对含量变化的曲线图。根据曲线和图示,回答下列问题:(1)减数分裂过程中染色体数目的减半发生在_______________,这是由于______________,并分别进入两个子细胞。(2)图甲中A处于______________期,对应图乙中______________时期(用图乙中数字表示),B处于____________期,此细胞的名称是____________________;C细胞分裂后得到的子细胞名称为__________________。(3)若图乙中该生物体细胞中染色体数为20条,则一个细胞在6~7时期染色体数目为________条,该生物体内染色体数目最多为__________条,8对应的时期表示________过程。14.(2023·江苏盐城伍佑中学高三期中)蝗虫易取材,染色体较大、数目较少,易于观察。在同一玻片标本上,可以观察到减数分裂的各个时期。请回答:(1)主要实验步骤如下:将野外捕捉的活虫逐个注入0.05%秋水仙素3~5 μL,6~8小时后取出精巢,放入0.08%的NaCl溶液中处理5~10分钟。注入秋水仙素的目的是_______________;精巢在0.08%的NaCl溶液中会____________,这样处理的目的是______________________。将处理过的精巢移入固定液(甲醇∶冰醋酸=3∶1)中固定,一段时间后取出,用解剖针挑破曲细精管,使细胞溢出,然后__________→制片后,观察分析染色体的________________。(2)为了了解一天中蝗虫减数分裂是否存在最旺盛的时段,研究小组应在__________捕获同种蝗虫并采集精巢,规范制作临时装片,对每个装配选取多个视野进行观察,比较不同装片中__________________________。(3)图1为某研究者所拍摄的照片,依据照片中出现的V、8、X、O等形状,研究者认为该细胞处于减数分裂Ⅰ前期,此时细胞中同源染色体已经完成__________,因____________而进行基因重组。(4)图1中的交叉处有被称为霍利迪联结体的结构,该结构可以看成是2个DNA双螺旋“头对头”地靠近,其分支可快速地在一个方向上移动,如图2所示。则图示霍利迪联结体含有__________条DNA单链。(5)雄蝗虫2n=23,雌蝗虫2n=24,为XO型性别决定方式,则雄蝗虫体内细胞中染色体可能有__________种。课时练4 减数分裂与有丝分裂的比较及观察蝗虫精母细胞减数分裂装片1.B2.D [有丝分裂各个时期的细胞中均含有同源染色体,处于减数分裂Ⅱ的细胞中不含同源染色体,因此图中含有同源染色体的细胞有①③④⑤,A错误;由题图④可知,该动物为雄性,因此,细胞②只能代表次级精母细胞,B错误;细胞⑤处于有丝分裂后期,细胞中的染色体暂时加倍,有4个染色体组,C错误;按照进行有丝分裂后接着进行减数分裂的顺序排列,细胞分裂的顺序为③⑤①④②,D正确。]3.A [若图示细胞分裂有连续性,则顺序为①②③④,但①为有丝分裂,B错误;因为②的细胞质不均等分裂,所以该哺乳动物为雌性动物,因此③为极体,不可能是次级精母细胞,C错误;图②细胞中含有同源染色体,且同源染色体分离,处于减数分裂Ⅰ后期,为初级卵母细胞,每条染色体上有两个DNA,对应于图乙的BC段,D错误。]4.C [根尖分生区可进行有丝分裂,花粉母细胞可进行减数分裂,因此可选用根尖分生区细胞、花粉母细胞分别观察细胞的有丝分裂和减数分裂,A正确;有丝分裂后期着丝粒分裂后染色体数目加倍,为体细胞内染色体数的二倍,而减数分裂Ⅱ后期染色体数与体细胞内的染色体数相同,B正确;有丝分裂过程没有同源染色体联会,不会形成四分体,C错误;水稻没有性染色体,体细胞内的染色体数为2n=24,说明存在12种形态的染色体,因此若细胞中出现13种形态的染色体,则一定发生了染色体结构的变异,D正确。]5.D [图甲细胞的基因型可表示为aaBbdd,亲本的基因型未知,不能确定产生该细胞的原因是基因突变,也可能是减数分裂Ⅰ前期发生了互换,A错误;秋水仙素能抑制纺锤体的形成,使染色体数目加倍,而纺锤体是在有丝分裂前期(即cd段)形成的,图中没有受精作用,图中表示的是染色体数目加倍后的细胞进行正常的有丝分裂过程,B错误;图丙可表示有丝分裂和减数分裂过程中,一条染色体上的DNA含量变化;如果纵坐标的含义是分裂过程中细胞核DNA含量的变化,则只能表示有丝分裂,C错误;如果图丙表示减数分裂,则e点(减数分裂Ⅱ末期)时的细胞数目是a点(间期)时的四倍,D正确。]6.D [图中细胞①处于减数分裂Ⅰ前期,分析细胞①中基因组成可知,发生了互换,即发生了基因重组,A错误;根据DNA分子半保留复制,1个精原细胞(DNA中的P元素都为32P),在不含32P的培养液中正常培养,经过一次有丝分裂产生的子细胞中每条染色体中的DNA分子一条链含32P和另一条链不含32P。该子细胞经过减数分裂Ⅰ前的间期复制,形成的细胞①中每条染色体,只有一条染色单体的DNA分子一条链含有32P(共4条染色单体含有32P),细胞①形成细胞②会发生同源染色体分离,正常情况下,细胞②有两条染色体含有32P(分布在非同源染色体上),但根据图示可知,H所在的染色体发生过互换,很有可能H和h所在染色体都含有32P,因此细胞②中最多有3条染色体含有32P,B错误;根据B项分析可知,正常情况下,细胞②和③中各有两条染色体含有32P(分布在非同源染色体上),但由于细胞①中发生了H和h的互换,而发生互换的染色单体上不确定是否含有32P,故细胞②和细胞③中含有32P的染色体数可能相等也可能不相等,C错误;如果细胞②的H和R所在染色体含有32P,且细胞②中h所在染色体含有32P,则r所在染色体不含有32P,因此形成的细胞④含有32P的核DNA分子数为2个,形成的细胞⑤含有32P的核DNA分子数为1个,由于细胞③的基因型为Hhrr(h为互换的片段),h所在的染色体与其中一个r所在染色体含有32P(H和另一个r所在染色体不含32P),如果含有32P的2条染色体不在同一极,则形成的细胞⑥和⑦含32P的核DNA分子数都为1个,D正确。]7.A8.C [可能是父方减数分裂Ⅰ同源染色体没分离,最终产生了异常的含XBY的精子,该精子与携带者母亲产生的Xb卵细胞结合形成;也可能是母方(XBXb)减数分裂Ⅰ同源染色体没分离,最终产生了异常的卵细胞(XBXb),该细胞与正常的精子Y结合形成,A、B、D正确;由于父方表型正常,基因型为XBY,因此不可能产生XbY的精子,C错误。]9.C [图中所示时期发生了三次DNA的复制,即AC段、FG段、MN段,A正确;AC段形成的原因是DNA的复制,NO段形成的原因是着丝粒分裂,导致染色体数目加倍,B正确;非等位基因的自由组合只发生在减数分裂Ⅰ后期,即GH段,若发生了互换,则等位基因的分离可以发生在减数分裂Ⅰ后期和减数分裂Ⅱ后期,即GH段和IJ段,C错误;图中GH表示减数分裂Ⅰ过程,含有同源染色体,染色体数目与体细胞相同,OP段可表示有丝分裂后期,染色体数目是体细胞的两倍,含有同源染色体,因此GH段和OP段含有的染色体数目不相同,但都含有同源染色体,D正确。]10.AB [出现如图所示现象的原因(一条染色体上的两条姐妹染色单体基因分别是A和a),由于该个体的基因型是AaBb,所以可能的原因是基因突变或基因重组,A正确;基因A和基因a的本质区别是基因的碱基排列顺序不同,B正确;若发生显性基因突变,则初级精母细胞的基因型是AAAaBBbb,由于同源染色体分离和非同源染色体自由组合,所以产生配子的基因型为AB、aB、Ab或 Ab、ab、AB,若发生隐性基因突变,该初级精母细胞的基因型是AaaaBBbb,产生配子的基因型为AB、aB、ab或Ab、ab、aB,C错误。]11.BCD [这是一个减数分裂的过程,由于花药中进行减数分裂的细胞数量多,因此应取该植物的花药制成临时装片,才更容易观察到上面的图像,A正确;图甲、乙细胞中含有同源染色体,其中甲细胞含有12个四分体,但乙细胞中同源染色体已经分离,因此不含四分体,B错误;图丁的每个细胞中核DNA数目为甲细胞的一半,但染色体数目与甲细胞相同,C错误;若发生互换,图戊中4个细胞的基因型可能为AB、Ab、aB、ab,D错误。]12.BCD [图甲中由于是有丝分裂不会发生互换,所以①②染色体上基因分布的原因是基因突变,B错误;图乙为雄性动物细胞,处于减数分裂Ⅱ后期,为次级精母细胞,根据其中的基因组成可知,该细胞可产生基因型为AB和aB的两种精子,C错误;图乙细胞没有同源染色体,且着丝粒分裂,所以处于减数分裂Ⅱ后期,而非等位基因的自由组合现象发生在减数分裂Ⅰ后期,D错误。]13.(1)减数分裂Ⅰ 同源染色体分离 (2)有丝分裂后 11~12 减数分裂Ⅰ后 初级卵母细胞 卵细胞和极体 (3)20 40 受精作用14.(1)抑制纺锤体的形成,使更多的细胞处于分裂(中)期 吸水膨胀 利于染色体分散,便于观察 染色 形态、位置、数目 (2)一天的不同时间段 处于分裂期细胞的平均数(比例) (3)两两配对(联会) 同源染色体的非姐妹染色单体间片段的互换 (4)4 (5)12解析 (1)秋水仙素能抑制纺锤体的形成,使染色体数目加倍,将野外捕捉的活虫用秋水仙素处理的目的是抑制纺锤体的形成,使更多的细胞处于分裂(中)期;蝗虫细胞液的浓度高于0.08%的NaCl溶液,因此,蝗虫精巢在0.08%的NaCl溶液中会吸水膨胀,利于染色体分散,便于观察;在制片前需要先进行染色处理,以利于观察分析染色体的形态、位置、数目。(2)为了解一天中蝗虫减数分裂是否存在最旺盛的时段,则实验的自变量是不同时间,故研究小组应在一天的不同时间段捕获同种蝗虫并采集精巢;对每个装配选取多个视野进行观察,比较不同装片中处于分裂期细胞的平均数(比例)。(3)图1处于减数分裂Ⅰ前期,细胞中的同源染色体之间两两配对,此现象为联会;在此过程中同源染色体的非姐妹染色单体可能会发生片段的互换,该变异属于基因重组。(4)霍利迪联结体的结构是由2个DNA双螺旋“头对头”地靠近形成的,则图示霍利迪联结体含有4条DNA单链。(5)据题干信息可知雄蝗虫细胞内有2n=23条染色体,性染色体只有一条,为XO型,即雄蝗虫有11对常染色体,1条性染色体,染色体种类数可能为11+1=12(种)。
相关试卷
这是一份生物人教版 (2019)第2章 基因和染色体的关系第1节 减数分裂和受精作用一 减数分裂第2课时课时训练,共4页。
这是一份新高考2024版高考生物一轮复习微专题小练习专练42减数分裂与有丝分裂的比较,共4页。试卷主要包含了细胞增殖通过细胞分裂实现等内容,欢迎下载使用。
这是一份2024届苏教版高考生物一轮复习减数分裂与有丝分裂的比较以及观察植物细胞的减数分裂作业含答案,共9页。试卷主要包含了单项选择题,多项选择题,非选择题等内容,欢迎下载使用。

