还剩19页未读,
继续阅读
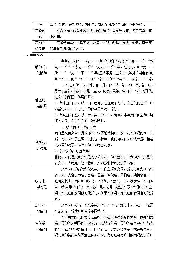
高考语文一轮复习考点一遍过考点20文言断句 (含答案)
展开相关试卷
考点20 文言断句-备战2022年高考语文一轮复习考点帮:
这是一份考点20 文言断句-备战2022年高考语文一轮复习考点帮,共26页。试卷主要包含了掌握虚词——以,掌握据修辞断句的方法,掌握实词——微、资、鄙,掌握“一词一句”断句法等内容,欢迎下载使用。
高考语文一轮复习考点一遍过考点23文言翻译 (含答案):
这是一份高考语文一轮复习考点一遍过考点23文言翻译 (含答案),共20页。
高考语文一轮复习考点一遍过考点20文言断句 (含答案):
这是一份高考语文一轮复习考点一遍过考点20文言断句 (含答案),共22页。试卷主要包含了掌握虚词——以,掌握据修辞断句的方法,掌握实词——微、资、鄙,掌握“一词一句”断句法等内容,欢迎下载使用。

