天津市九校2023届高三联考模拟考试化学试题(含解析)
展开天津市九校2023届高三联考模拟考试化学试题
学校:___________姓名:___________班级:___________考号:___________
一、单选题
1.2022年10月31日我国空间站梦天实验舱成功进入预定轨道,并于11月3日顺利转位,标志中国空间站的正式落成。下列相关叙述正确的是
A.运载火箭动力来源液氢在发射时发生还原反应
B.长征五号运载火箭的底漆丙烯酸聚氨酯属于合成高分子涂料
C.铝合金的导热性好、熔点低,可用作梦天实验舱的“铠甲”
D.空间站太阳翼表层覆盖的砷化镓电池片能将化学能转变为电能
2.下列化学用语表示正确的是
A.的结构示意图: B.乙烯的实验式:
C.氯化钙的电子式: D.质子数为27、中子数为33的Co原子:
3.化学在生活、生产、医疗中起到重要作用,下列应用涉及氧化还原反应的是
A.用氟化物添加在牙膏中预防龋齿 B.搭载锂电池的电动汽车成了新能源汽车的领先者
C.传统工艺中利用石英、纯碱、石灰石生产玻璃 D.屠呦呦女士利用萃取法提取出青蒿素
4.设表示阿伏加德罗常数,下列叙述正确的是
A.标准状况下,22.4L氮气中含有个中子
B.100mL溶液中所含的数目为
C.标准状况下,22.4L与足量反应转移的电子数为
D.3mol单质Fe完全转变为,失去个电子
5.下列对应反应的离子方程式,正确的是
A.明矾溶液与过量氨水混合:
B.将二氧化硫通入硝酸钡溶液中,产生沉淀:
C.KClO碱性溶液与反应:
D.铅酸蓄电池充电时的阳极反应:
6.某温度下,发生反应 ,的平衡转化率()与体系总压强(p)的关系如图所示。下列说法正确的是
A.将1mol和3mol置于1L密闭容器中发生反应,放出的热量小于92.4kJ
B.平衡状态由A到B时,平衡常数
C.上述反应在达到平衡后,增大压强,的产率减小
D.反应建立平衡后分离出部分时,浓度商Q大于平衡常数K
7.某神经类药物的结构如图所示。下列说法不正确的是
A.分子中碳原子的杂化方式有和两种
B.结构中是酰胺基,可以水解
C.1mol该物质与足量反应,最多消耗8mol
D.该物质与NaOH溶液共热,碳氯键可以发生取代反应
8.关于短周期元素,下列说法正确的是
A.原子半径:O
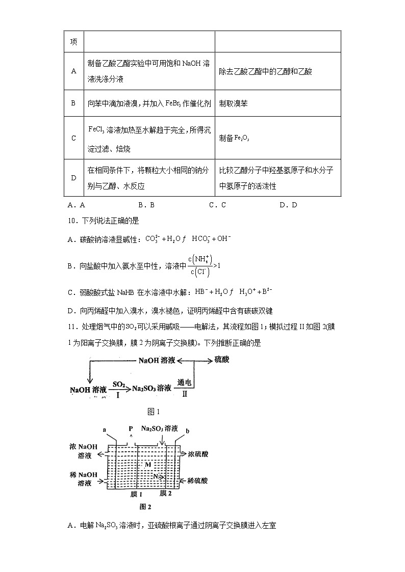
选项
实验操作或做法
实验目的
A
制备乙酸乙酯实验中可用饱和NaOH溶液洗涤分液
除去乙酸乙酯中的乙醇和乙酸
B
向苯中滴加液溴,并加入作催化剂
制取溴苯
C
溶液加热至水解趋于完全,所得沉淀过滤、焙烧
制备
D
在相同条件下,将颗粒大小相同的钠分别与乙醇、水反应
比较乙醇分子中羟基氢原子和水分子中氢原子的活泼性
A.A B.B C.C D.D
10.下列说法正确的是
A.碳酸钠溶液显碱性:
B.向盐酸中加入氨水至中性,溶液中
C.弱酸酸式盐NaHB在水溶液中水解:
D.向丙烯醛中加入溴水,溴水褪色,证明丙烯醛中含有碳碳双键
11.处理烟气中的可以采用碱吸——电解法,其流程如图1;模拟过程II如图2(膜1为阳离子交换膜,膜2为阴离子交换膜)。下列推断正确的是
图1
A.电解溶液时,亚硫酸根离子通过阴离子交换膜进入左室
B.若用锌锰碱性电池为电源,b极与锌极相连
C.a极的电极反应式为
D.标准状况下,若收集22.4L的P气体,则转移1mol电子
12.25℃时,向100mL的NaHA溶液中分别加入浓度均为的NaOH溶液和盐酸,混合溶液的pH随所加溶液体积的变化如图所示(忽略过程中的体积变化)。下列说法不正确的是
A.25℃时,的第二步电离平衡常数约为
B.水的电离程度:N>M>P
C.随着盐酸的不断滴入,最终溶液的pH小于2
D.M点时溶液中存在:
二、结构与性质
13.Cr、Fe、Co、Ni、Zn等金属元素的合金及其相关化合物用途非常广泛。
(1)Cr元素在周期表中的位置______;其原子核外未成对电子数为______。
(2)FeSO4可用作污水处理的混凝剂,硫元素的原子核外有______种不同能量的电子,的空间构型为______。
(3)Co、Ni两种元素二价氧化物的晶胞类型相同,其熔点由高到低的顺序为______。(用化学式表示)
(4)是铬(Ⅲ)的一种配合物,1mol中含有键的数目为______。
(5)+6价铬的化合物毒性较大,常用将酸性废液中的还原成,该反应的离子方程式为______。
(6)ZnS在荧光体、光导体材料、涂料、颜料等行业中应用广泛。立方ZnS晶体结构如图所示,S周围紧邻且等距的Zn有______个。晶胞棱长为a pm,密度为______(表示阿伏加德罗常数的值)。
三、有机推断题
14.中国科学院上海药物所研究发现,中成药双黄连口服液对新型冠状病毒(2019-nCoV)有抑制作用,其中黄芩素(F)为药物有效成分之一,其合成路线如下:
已知:
回答下列问题:
(1)关于化合物F的性质,下列说法正确的是______。
a.可与溴水反应,1mol F最多消耗2mol
b.可发生水解反应
c.可与金属钠反应,1mol F最多生成3mol
d.可使酸性溶液褪色
(2)A可以发生银镜反应,则A的化学名称为______;其核磁共振氢谱有______组吸收峰。
(3)化合物E中含有官能团的名称为______。
(4)反应①中生成的B和另一种产物均能与溶液反应,则反应①的化学方程式为______。
(5)X的分子式为,则X的结构简式为______;反应③的反应类型为______。
(6)B有多种同分异构体,符合下列条件的同分异构体有______种(包含立体异构)。
①除苯环外,无其他环状结构
②苯环上仅有两个邻位取代基
③能与溶液和新制的悬浊液反应
(7)参考题中所给信息,写出以和为原料合成的合成路线。______。
四、实验题
15.回答下列问题
(1)侯德榜先生发明的侯氏制碱法为我国纯碱工业和经济发展做出了重要贡献.某化学兴趣小组在实验室中模拟并改进侯氏制碱法制备。
①如图B中饱和氨盐水是在饱和食盐水中通入氨气形成的,使用雾化装置的优点是______。
②向饱和氨盐水中通入二氧化碳,利用在溶液中溶解度较小,析出.生成的总反应的化学方程式为______。
③A~D中选择合适的仪器制备,正确的连接顺序是______(按气流方向,用小写字母表示),最后通入NaOH溶液。
A. B. C. D.
(2)实验室需配制240mL1.0mol/L溶液,请回答下列问题:
①实验中除了用到托盘天平、药匙、量筒、烧杯、玻璃棒、胶头滴管外,还需用到的玻璃仪器有______。
②通过计算可知,该实验需要用托盘天平称量______g。
③实际配得溶液的浓度小于1.0mo/L,原因不可能的是______(填序号)。
a.转移溶液前容量瓶内有少量蒸馏水
b.定容摇匀后,发现液面下降,继续加水至刻度线
c.定容时仰视刻度线
(3)与砂糖混用可以作补血剂,工业上用溶液和溶液发生复分解反应制备.(已知溶液pH大于8.8时,转化为沉淀,实验中所用溶液的pH=10)。
①上述制备沉淀时的具体操作是将______溶液缓慢加入盛有______溶液的烧杯中,过滤、洗涤、干燥。
②将溶液缓慢加入到盛有,溶液的烧杯中也能得到沉淀,同时在实验中观察到有无色无味的气体产生,该反应的离子方程式为______。
(4)某同学在常温下,向100mLNaOH溶液中通入一定量的气体制备溶液。为测定溶液成分,该同学向所得溶液中逐滴加入0.3mol/L的盐酸,用压强传感器测得压强随盐酸体积的变化曲线如图所示(不考虑溶于水)
①该同学所得溶液的溶质成分为______。
②该同学使用的NaOH溶液的物质的量浓度为______mol/L。
五、原理综合题
16.氮及其化合物在工农业生产和生命活动中起着重要作用。
(1)氨气是一种重要的化工原料,氨态氮肥是常用的肥料。写出实验室制备氨气的化学方程式______。
(2)已知几种物质的相对能量如下:
物质
相对能量/
475.5
283.0
393.5
0
和反应生成和的热化学方程式为______。
(3)一定温度下,向恒容密闭容器中充入2mol和3mol,发生反应: 。测得体积分数与温度、时间的关系如图1所示。
①______0(填“>”、“<”或“=”)。
②下列情况表明该反应达到平衡状态的是______(填字母)。
A.混合气体的密度不再改变 B.相对分子质量不再改变
C.NO和的消耗速率相等 D.的体积分数不再改变
③时,该反应的平衡常数K=______。
(4)—空气燃料电池是一种高效低污染的新型电池,其内部结构示意如图2所示。通入(肼)的一极为______(“正极”或“负极”),其正极电极反应式为______。
参考答案:
1.B
【详解】A.运载火箭动力来源液氢在发射时是作为燃料燃烧,被氧化,所以发生氧化反应,A错误;
B.丙烯酸聚氨酯是聚合物,属于高分子化合物,B正确;
C.作梦天实验舱的“铠甲”应该是选择导热性差,熔点高的材料,C错误;
D.太阳翼表层覆盖的砷化镓电池片能将太阳能转变为电能,D错误;
选B。
2.D
【详解】A.的核电荷数为16,故A错误;
B.乙烯的实验式为CH2,故B错误;
C.氯化钙的电子式,故C错误;
D.质子数为27、中子数为33的Co原子的质量数为60,故原子为:,故D正确;
故选D。
3.B
【详解】A.牙膏中添加氟化物用于预防龋齿,该过程中不涉及元素化合价变化,不属于氧化还原反应,故A不选;
B.电池放电过程中将电能转化为化学能,有电子的转移,发生了氧化还原反应,故B选;
C.传统工艺中利用石英、纯碱、石灰石为原料生产玻璃,二氧化硅与碳酸钠生成硅酸钠和二氧化碳,二氧化硅与碳酸钙生成硅酸钙和二氧化碳,最终得到玻璃,反应均不是氧化还原反应,故C不选;
D.用乙醚从中药中萃取青蒿素,为萃取原理,为物理变化,故D不选;
故选B。
4.D
【详解】A.1个氮气中含有14个中子,标准状况下,22.4L氮气的物质的量为1mol,含有14NA个中子,故A错误;
B.会水解,所以离子数目会变少,故B错误;
C.根据2+2=2Na2CO3+O2,1molCO2反应转移电子数为NA,故C错误;
D.根据守恒规律可知,3mol单质Fe完全转变为,失去个电子,故D正确;
故选D。
5.D
【详解】A.明矾溶液与过量氨水混合生成氢氧化铝沉淀,离子方程式为,故A错误;
B.硝酸根在酸性条件下具有氧化性,所以将二氧化硫通入硝酸钡溶液中,产生硫酸钡白色沉淀,故B错误;
C.KClO碱性溶液与反应为碱性条件,生成的H+不能共存于碱性溶液,故C错误;
D.铅酸蓄电池充电时的阳极反应为,故D正确;
故选D。
6.A
【分析】图像中横坐标表示压强,纵坐标表示的平衡转化率(),随着压强的增大的平衡转化率()增大,增大压强平衡向右移动,依此解题。
【详解】A.该反应为可逆反应,加入的1 mol N2和3 mol H2不可能完全反应生成2 mol NH3,所以反应放出的热量小于92.4 kJ,A正确;
B.从状态A到状态B,改变的是压强,温度未发生变化,所以平衡常数不变,,B错误;
C.该反应是反应前后气体分子数减小的反应,增大压强平衡向正反应方向移动,的产率增大,C错误;
D.反应建立平衡后分离出部分时,生成物的浓度减小所以浓度商Q小于平衡常数K,D错误;
故选A。
7.C
【详解】A.分子中苯环和连接双键的碳原子采用sp2杂化,饱和碳原子采用sp3杂化,所以该物质中碳原子有sp2和sp3两种杂化方式,故A正确;
B.分子中-CO-NH-为酰胺基,酰胺基能发生水解反应,所以该物质能发生水解反应,故B正确;
C.苯环和氢气以1:3发生加成反应,羰基和氢气以1:1发生加成反应,酰胺基中碳氧双键和氢气不反应,分子中含有2个苯环、1个羰基,所以1mol该物质最多消耗7mol氢气,故C错误;
D.分子中的碳氯键和NaOH的水溶液共热生成羟基,发生取代反应,故D正确;
故选:C。
8.B
【详解】A.同周期元素原子从左到右原子半径依次减小;原子半径:O<Cl<S,故A错误;
B.同主族从上到下第一电离能依次减小,所以第一电离能:Ca<Mg,故B正确;
C.元素非金属性越强,电负性越大;电负性:Cl<O<F,故C错误;
D.盐酸是强酸,氢氟酸是弱酸,酸性:HCl>HF,故D错误;
故选:B。
9.A
【详解】A.乙酸乙酯和氢氧化钠溶液反应饱和Na2CO3溶液洗涤分液,可将溶解在乙酸乙酯中的乙醇和乙酸除去,A错误;
B.制取溴苯需要纯净的液溴与苯在FeBr3催化条件下反应,B正确;
C.向中加入大量的水,同时加热,促进水解趋于完全,所得沉淀过滤、焙烧,得到,C正确;
D.相同条件下,将颗粒大小相同的钠分别与乙醇、水反应,钠与水反应比与乙醇反应剧烈,能够比较出乙醇分子中羟基氢原子和水分子中氢原子的活泼性,D正确;
故选A。
10.A
【详解】A.碳酸钠是弱酸强碱盐,碳酸根离子水解使溶液显碱性,并且第一级水解为主,其水解的离子方程式为,故A正确;
B.向盐酸中加入氨水至中性时c(OH-)=c(H+),电荷守恒关系为c(Cl-)+c(OH-)=c(H+)+c(),则c(Cl-)=c(),溶液中,故B错误;
C.NaHB是弱酸酸式盐,HB-水解生成H2B和OH-,离子方程式为HB-+H2O⇌H2B+OH-,HB-+H2O⇌H3O++B2-是HB-电离的离子方程式,故C错误;
D.溴水能与碳碳双键发生加成反应而使溴水褪色,但溴水具有强氧化性,醛基具有强还原性,溴水能与丙烯醛发生氧化还原反应而使溴水褪色,会干扰碳碳双键的检验,所以向丙烯醛中加入溴水,溴水褪色,不能证明丙烯醛中含有碳碳双键,故D错误;
故选:A。
11.C
【详解】A.b电极上稀硫酸转化为浓硫酸,过程中的量增大,则是由转化得到,发生反应-2e-+H2O═+2H+,则膜2应为阴离子交换膜,a电极上稀NaOH溶液转化为浓NaOH溶液,过程中OH-浓度增大,则发生电极反应2H2O+2e-═2OH-+H2↑,膜1应为阳离子交换膜,允许钠离子通过,故A错误;
B.a电极上稀NaOH溶液转化为浓NaOH溶液,过程中OH-浓度增大,a电极发生反应:2H2O+2e-═2OH-+H2↑,说明a电极为阴极,应与外电路负极相连,若用锌锰碱性电池为电源,锌电极为原电池负极,则a极与锌极相连,故B错误;
C.a电极上稀NaOH溶液转化为浓NaOH溶液,过程中OH-浓度增大,且反应有气体产生,则应发生的电极反应式为:2H2O+2e-═2OH-+H2↑,故C正确;
D.a电极发生电极反应为:2H2O+2e-═2OH-+H2↑,若收集标准状况下22.4LP ,即收集O2的标况下的物质的量为,根据电极反应,则转移电子数为2mol,故D错误,
故选:C。
12.C
【分析】NaHA溶液中加入NaOH溶液,发生NaHA+NaOH=Na2A+H2O,pH随着NaOH溶液的加入逐步增大,M曲线代表加入NaOH,NaHA溶液中加入HCl,发生NaHA+HCl=NaCl+H2A,pH随着盐酸的加入逐步减小,P曲线代表加入HCl,据此分析;
【详解】A.起点时,0.01mol/LNaHA溶液的pH=4,溶液显酸性,电离方程式为HA-H++A2-,c(H+)≈c(A2-)=10-4mol/L,c(HA-)≈0.01mol/L,因此第二步电离方程式为Ka2==10-6,故A说法正确;
B.根据上述分析,加入NaOH溶液体积0~100mL,水的电离程度逐渐增大,当加入100mLNaOH时,此时溶液溶质为Na2A,水的电离程度达到最大,加入盐酸溶液,抑制水的电离,因此水的电离程度为N>M>P,故B说法正确;
C.盐酸为强酸,完全电离,假设HA-完全电离,溶液中c(H+)==0.01mol/L,但HA-属于弱酸酸式根,不能完全电离,因此溶液中c(H+)<0.01mol/L,最终溶液的pH不会小于2,故C说法错误;
D.根据电荷守恒有c(H+)+c(Na+)=c(OH-)+c(HA-)+2c(A2-),M点溶液的pH=7,c(H+)=c(OH-),即有c(Na+)=c(HA-)+2c(A2-),故D说法正确;
答案为C。
13.(1) 第四周期ⅥB族 6
(2) 5 正四面体
(3)NiO>CoO
(4)
(5)
(6) 4
【详解】(1)已知Cr是24号,基态Cr原子的核外电子排布式为:[Ar]3d54s1,故Cr元素在周期表中的位置第4周期第ⅥB族,其原子核外3d和4s上的电子均未成对,即未成对电子数为6;
(2)已知硫为16号元素,基态S原子的核外电子排布式为[Ne]3s23p4,则硫元素的原子核外有1s、2s、2p、3s、3p等5种不同能量的电子,中中心硫原子周围的价层电子对数为:4+=4,根据价层电子对互斥理论可知,其空间构型为正四面体形;
(3)Co、Ni两种元素二价氧化物的晶胞类型相同均为离子晶体,由于Ni2+的半径比Co2+的小,故NiO的晶格能比CoO的晶格能大,故其熔点由高到低的顺序为NiO>CoO;
(4)1mol中含有5×2=10mol的H-O键、5molCr-O键和1mol的Cr-Cl键,故一共含有键的数目为;
(5)用NaHSO3将酸性废液中的还原成,则NaHSO3被氧化为硫酸钠,根据氧化还原反应配平可得,该反应的离子方程式为:;
(6)由立方ZnS晶体结构可知,S2-周围紧邻且等距的Zn2+有4个,即晶胞任意顶点S2-与周围的4个Zn2+形成一个正四面体,晶胞棱长为a pm,则一个晶胞的体积为(a×10-10cm)3,一个晶胞中含有Zn2+的个数为4,S2-个数为=4,故一个晶胞的质量为,故其密度为=。
14.(1)ad
(2) 苯甲醛 4
(3)醚键、酮羰基
(4)+(CH3CO)2O+CH3COOH
(5) 取代反应
(6)3
(7)
【分析】B发生信息反应生成C,结合C的结构简式可知,B为;A和(CH3CO)2O反应生成B,说明A含有苯环,结合A可以发生银镜反应及分子式为C7H6O可知,A为;X的分子式为,C和X反应生成D,结合D的结构简式可知,X中含有苯环,反应时C中碳氯键断裂,X中苯环上碳氢键断裂,重新组合生成D和HCl,则X为;据此分析解答。
【详解】(1)a.F中含有酚羟基和碳碳双键,可与溴水反应,酚羟基的邻位和对位可与浓溴水发生取代反应,则1molF最多消耗2mol,a正确;
b.不含酯基,不能发生水解反应,b错误;
c.F中含有酚羟基,可与金属钠反应,且羟基与钠按1:1反应,则1mol F最多生成1.5mol,c错误;
d.分子中含有碳碳双键,可使酸性溶液褪色,d正确;
故选ad。
(2)A和(CH3CO)2O反应生成B,说明A含有苯环,结合A可以发生银镜反应及分子式为C7H6O可知,A为,化学名称为苯甲醛;其核磁共振氢谱有4组吸收峰。
(3)由E的结构简式可知,E中含有官能团为醚键、酮羰基。
(4)根据分析,A为,B为,反应①中A和(CH3CO)2O反应生成B,生成的另一种产物能与溶液反应,说明其含有羧基,根据元素守恒可推知其为CH3COOH,该反应的化学方程式为+(CH3CO)2O+CH3COOH。
(5)X的分子式为,反应③中,C和X反应生成D,结合D的结构简式可知,X中含有苯环,反应时C中碳氯键断裂,X中苯环上碳氢键断裂,重新组合生成D和HCl,则X为;反应③的反应类型为取代反应。
(6)根据分析,B为,B的同分异构体满足:①除苯环外,无其他环状结构,②苯环上仅有两个邻位取代基,③能与溶液和新制的悬浊液反应,说明含有酚羟基和醛基,则苯环上的两个邻位取代基可以为[酚-OH、-C(CHO)=CH2]和[酚-OH、-CH=CH(CHO)]两种组合,其中组合[酚-OH、-CH=CH(CHO)]存在立体异构,有2种同分异构体,则符合条件的同分异构体共有1+2=3种。
(7)采用逆推法,要合成目标产物,则需合成其单体,发生信息反应可生成,由原料和发生AB路径的反应即可生成,则可设计合成路线为。
15.(1) 使氨盐水雾化,可增大与二氧化碳的接触面积,从而提高产率
② 或 aefbc
(2) 250mL容量瓶 71.5 a
(3)
(4) 0.15
【详解】(1)①二氧化碳的溶解度很小,为了使二氧化碳溶解得更多,就使氨盐水雾化,可增大与二氧化碳的接触面积,从而提高产率;
②根据文字表述可知,反应物为,生成物为,又因为会以固体的形式析出,所以化学方程式为;
③制备需要将二氧化碳通入饱和氨盐水中,制备的二氧化碳中含有HCl杂质气体,需要除去,所以仪器连接顺序为aefbc;
(2)①配制240mL1.0mol/L溶液时,需要用到容量瓶,容量瓶的规格是固定的,所以要选用250ml容量瓶;
②由计算式可得;
③a. 转移溶液前容量瓶内有少量蒸馏水不影响最后定容时溶液的体积,所以不影响配制溶液的浓度;
b. 定容摇匀后,是因为刻度线上部分干燥,摇匀后,会有部分液体残留,而导致液面下降,继续加水,相当于增加了最后溶液的体积,所以实际配得溶液的浓度小于1.0mo/L;
c.定容时仰视刻度线会使实际液面高于刻度线,所以最后所得溶液的体积偏大,实际配得溶液的浓度小于1.0mo/L;
故选a。
(3)①由已知条件溶液pH大于8.8时,Fe2+转化为Fe(OH)2沉淀,实验中所用Na2CO3溶液的pH=10可推知,制备FeCO3沉淀时的具体操作是将Na2CO3溶液缓慢加入盛有FeSO4溶液的烧杯中,避免生成Fe(OH)2沉淀;
②反应物应为Fe2+与,生成物中有沉淀,无色无味的气体为CO2,所以最终配平可得该反应的离子方程式为;
(4)①根据压强传感器图示可知,c点与b点盐酸的体积恰好为1:2,所以溶液中溶质成分为;
②根据钠元素守恒,加入盐酸后最终钠元素以NaCl的形式存在,可得关系式,。
16.(1)
(2)
(3) < CD 3
(4) 负极
【详解】(1)实验室通过加热氯化铵和氢氧化钙的混合物来制备氨气,化学方程式为:。
(2)和反应生成和的热化学方程式为:=生成物的总能量-反应物的总能量=393.5-283.0-475.5=-365.0。
(3)①根据图示可知,T1时反应先达到平衡,则温度,升高温度,氮气的体积分数减小,平衡向着吸热方向进行,即逆向进行,正向是放热方向,所以;
②A.混合气体的质量体积都是定量,密度始终不改变,所以混合气体的密度不再改变,不能表明该反应达到平衡状态,故A错误;
B.混合气体的质量、物质的量都是定量,相对分子质量始终不改变,相对分子质量不再改变,不能表明该反应达到平衡状态,故B错误;
C.NO和的消耗速率相等,表明正逆反应速率相等,能表明该反应达到平衡状态,故C正确;
D.N2O的体积分数不再改变,能表明该反应达到平衡状态,故D正确;
故选CD;
③根据已知条件列出“三段式”
平衡时体积分数为30%,则,,。
(4)N2H4在反应中失去电子,从负极通入,由于电解质溶液显碱性,通入氧气的一极是正极,氧气在正极得到电子生成氢氧根,根据得失电子守恒和电荷守恒配平电极方程式为:。
天津市五校2023-2024学年高三上学期12月联考化学试题(解析版): 这是一份天津市五校2023-2024学年高三上学期12月联考化学试题(解析版),共1页。
天津市九校2023届高三联考模拟考试化学试题(无答案): 这是一份天津市九校2023届高三联考模拟考试化学试题(无答案),共8页。试卷主要包含了单选题,未知等内容,欢迎下载使用。
天津市塘沽一中等12校2023届高三毕业班联考(2)模拟考化学试题(含解析): 这是一份天津市塘沽一中等12校2023届高三毕业班联考(2)模拟考化学试题(含解析),共20页。试卷主要包含了单选题,原理综合题,有机推断题,实验题等内容,欢迎下载使用。

