2023株洲炎陵县高一下学期6月期末生物试题含解析
展开炎陵县2023年上期高一期末质量检测——生物
一单选题
1. 下图为核糖核酸酶的结构模式图。下列相关叙述正确的是( )
A. 该酶的基本单位是核糖核苷酸
B. 该酶形成过程中,相对分子质量比合成前减少了2214
C. 在维持该酶空间结构的因素中,可能有氢键和二硫键
D. 该酶的氨基酸序列不影响其空间结构
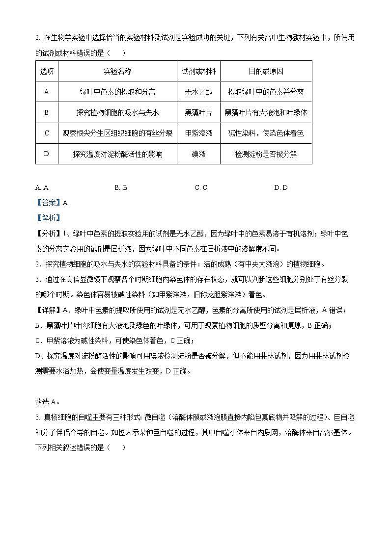
2. 在生物学实验中选择恰当的实验材料及试剂是实验成功的关键,下列有关高中生物教材实验中,所使用的试剂或材料错误的是( )
选项 | 实验名称 | 试剂或材料 | 目的或原因 |
A | 绿叶中色素的提取和分离 | 无水乙醇 | 提取绿叶中的色素并分离 |
B | 探究植物细胞的吸水与失水 | 黑藻叶片 | 黑藻叶片有大液泡和叶绿体 |
C | 观察根尖分生区组织细胞有丝分裂 | 甲紫溶液 | 碱性染料,使染色体着色 |
D | 探究温度对淀粉酶活性的影响 | 碘液 | 检测淀粉是否被分解 |
A. A B. B C. C D. D
3. 真核细胞的自噬主要有三种形式:微自噬(溶酶体膜或液泡膜直接内陷包裹底物并降解的过程)、巨自噬和分子伴侣介导的自噬。如图表示某种巨自噬的过程,其中自噬小体来自内质网,溶酶体来自高尔基体。下列相关叙述错误的是( )
A. 细胞进行微自噬时,离不开生物膜的流动性
B. 细胞进行图示巨自噬的产物中有合成蛋白质的原料
C. 自噬溶酶体内可以发生不同生物膜的降解过程
D. 有些离开高尔基体的小囊泡可合成多种水解酶
4. 好氧生物在进行有氧呼吸第二阶段时,丙酮酸首先会分解成乙酰辅酶A和。研究发现,在厌氧细菌H中有利用乙酰辅酶A和合成丙酮酸,进而生成氨基酸等有机物的代谢过程。科研人员利用标记的,和酵母菌提取物培养基培养H菌,检测该菌中谷氨酸的比例,结果如图所示。下列说法正确的是( )
A. 有氧呼吸第二阶段的产物是和,场所在线粒体基质
B. 可推测浓度升高,有利于乙酰辅酶A和生成丙酮酸
C. H菌中乙酰辅酶A和丙酮酸间的转化方向取决于的浓度
D. 由实验结果可推测H菌可以固定,其代谢类型为自养型
5. 对老鼠()睾丸切片进行显微观察,根据细胞中染色体的数目将细胞分为A、B、C三组,每组细胞数目如下表所示,下列叙述正确的是( )
组别 | A组 | B组 | C组 |
染色体数目/条 | 80 | 40 | 20 |
细胞数目/% | 15 | 55 | 30 |
A. 只有A组细胞处于有丝分裂过程中
B. B组细胞内都存在同源染色体
C. 三组细胞的性染色体组成均为一条X和一条Y
D. 等位基因的分离可能发生在A组和B组细胞中
6. 某植物的红花和白花这对相对性状同时受多对等位基因(A/a,B/b,C/c……)控制,当个体的基因型中每对等位基因都至少含有一个显性基因时才开红花,否则开白花。现将纯合的白花品系甲和纯合的红花品系乙杂交得,开红花,让与甲杂交得,中红花∶白花=1∶7。若不考虑基因突变和染色体变异,下列说法正确的是( )
A. 白花植株中纯合子占1/7
B. 该花色的遗传只受3对等位基因控制
C. 若让自交得子代,子代中红花基因型的种类数比白花的多
D. 出现1∶7的条件之一是产生8种基因型的配子,且雌雄配子数量相同
7. 下列关于遗传学史上重要探究活动的叙述,错误的是( )
A. 沃森和克里克用DNA衍射图谱得出碱基配对方式
B. 摩尔根等基于性状与性别的关联证明基因在染色体上
C. 赫尔希和蔡斯用对比实验证明DNA是遗传物质
D. 孟德尔用统计学方法分析实验结果发现了遗传规律
8. 非洲爪蟾的卵细胞受精后,受精卵经多次有丝分裂形成卵裂球,卵裂球总体积与受精卵相当。受精卵的第1个细胞周期持续时间为75min,从第2个到第12个细胞周期的每个周期仅持续30min。非洲爪蟾普通体细胞的细胞周期约为24小时,非洲爪蟾的体细胞标准细胞周期和早期胚胎细胞周期如图所示。下列叙述正确的是( )
A. 早期胚胎的S期持续时间比体细胞的S期持续时间长
B. 早期胚胎的细胞周期被认为仅含S期和M期,说明不需要进行DNA复制
C. 受精卵细胞体积较小,相对表面积大,所以细胞周期持续时间较短
D. 卵细胞已积累大量物质基础,可基本满足早期胚胎发育的物质需要
9. 下列有关细胞衰老和癌变的叙述中,错误的是( )
A. 衰老细胞的细胞膜的通透性改变,物质运输功能降低
B. 细胞衰老会发生线粒体减少、酶活性降低及细胞核体积变小等现象
C. 细胞膜上糖蛋白减少或产生了甲胎蛋白的细胞可能是癌细胞
D. 人和动物细胞的染色体上本来就存在着与癌变有关的基因
10. 甲生物的核酸中有5种碱基,其中嘌呤占60%、嘧啶占40%;乙生物的核酸中有4种碱基,其中A+G=T+C;丙生物遗传物质的碱基比例为:嘌呤占40%、嘧啶占60%,则甲、乙、丙三种生物分别可能是( )
A. 果蝇、T2噬菌体、烟草花叶病毒 B. 大肠杆菌、T2噬菌体、酵母菌
C. 蓝细菌、肺炎链球菌、烟草细胞 D. T2噬菌体、烟草花叶病毒、豌豆细胞
11. 某研究人员模拟赫尔希和蔡斯关于噬菌体侵染大肠杆菌的实验,进行了如下4个实验:
①用35S标记的噬菌体侵染未标记的大肠杆菌;②用未标记的噬菌体侵染35S标记的大肠杆菌;③用14C标记的噬菌体侵染未标记的大肠杆菌;④用未标记的噬菌体侵染3H标记的大肠杆菌。以上4个实验,经短时间保温、离心后,能检测到放射性的主要部分是( )
A. 上清液、上清液、沉淀物、沉淀物和上清液
B. 上清液、沉淀物、沉淀物,沉淀物和上清液
C. 上清液、沉淀物、沉淀物和上清液、沉淀物
D. 沉淀物、沉淀物、沉淀物和上清液、沉淀物
12. 下列有关生物进化的叙述正确的是
A. 从根本上讲,若没有突变,进化将不可能发生
B. 迁入、迁出不会造成种群基因频率的改变
C. 自然选择是定向的,而基因频率的改变是不定向的
D. 物种之间的共同进化都是通过物种之间的生存斗争实现的
二、不定向选择题
13. 某研究小组将水稻种子分别置于20℃和30℃的恒温培养箱中培养5天,依次取等量的萌发种子制成提取液Ⅰ、提取液Ⅱ,然后按照下表实验步骤进行实验。下列对实验的分析正确的是( )
实验步骤 | 甲 | 乙 | 丙 |
1 | 加入2 ml淀粉容易 | ||
2 | 1 ml提取液Ⅰ | 1 ml提取液Ⅱ | 1 ml蒸馏水 |
3 | 45℃水浴保温5min | ||
4 | 等量斐林试剂,65℃水浴加热 | ||
5 | 观察试管中液体颜色 | ||
A. 甲是浅砖红色、乙是砖红色、丙是无色
B. 在适宜温度下,萌发的种子中合成的淀粉酶较多
C. 提取液中含有淀粉酶,将淀粉分解为麦芽糖和葡萄糖
D. 实验中淀粉溶液的浓度、淀粉溶液的温度、淀粉溶液的量属于无关变量
14. 核糖体是蛋白质合成的场所。某细菌进行蛋白质合成时,多个核糖体串联在一条mRNA上形成念珠状结构—多聚核糖体(如图所示)。多聚核糖体上合成同种肽链的每个核糖体都从mRNA同一位置开始翻译,移动至相同的位置结束翻译。多聚核糖体所包含的核糖体数量由mRNA的长度决定。下列叙述错误的是( )
A. 图示翻译过程中,各核糖体从mRNA的3'-端向5'-端移动
B. 该过程中,mRNA上的密码子与tRNA上的反密码子互补配对
C. 图中5个核糖体同时结合到mRNA上开始翻译,同时结束翻译
D. 若将细菌的某基因截短,相应的多聚核糖体上所串联的核糖体数目不会发生变化
15. 如图为动物细胞发生一系列变化的示意图,相关叙述错误的是( )
A. 过程①表示细胞的生长,更有利于细胞能从周围环境中吸收营养物质而持续生长
B. 过程②、③表示细胞分裂,结果是使细胞的染色体数量增加
C. 过程④的结果是形成了不同的组织,其原因是基因的选择性表达
D. 细胞增殖过程中,DNA会进行复制
16. 关于DNA分子的结构与复制的叙述中,正确的是( )
A. 含有a个腺嘌呤的DNA分子第n次复制需要腺嘌呤脱氧核苷酸(2n-1)×a个
B. DNA双链被32P标记后,复制n次,子代DNA中有标记的占1/2n
C. 细胞内全部DNA被32P标记后在不含32P环境中进行连续有丝分裂,第2次分裂的每个子细胞染色体均有一半有标记
D. 在一个双链DNA分子中,G+C占M %,那么该DNA分子的每条链中G+C都占该链碱基总数的M %
三、非选择题
17. 衣藻属于单细胞真核生物,研究者以衣藻为实验材料,开展影响生长的深入研究。回答下列问题:
(1)衣藻与蓝细菌在结构上的最大不同是______。
(2)当浓度适当增加时,衣藻光合作用强度增加。这是由于在酶的作用下,位于______的与结合,生成更多的,接受______释放的能量,然后被进一步还原,之后在酶的作用下经过一系列复杂的变化,形成更多糖类。
(3)TOR是普遍存在于真核生物细胞中的一种激酶,可促进蛋白质的合成,加快代谢和生长。①为确定光合作用与TOR活性的关系,研究者对正常光照条件下的衣藻进行黑暗处理12h后,测定其TOR活性。接着将衣藻均分为2组,甲组不做处理,乙组添加GLA(一种暗反应抑制剂),再次进行光照处理,测定其TOR活性。实验结果如下表所示。
项目 | 黑暗12h | 光照(甲组) | 光照(乙组) |
GLA | 不添加 | 不添加 | 添加 |
TOR活性 | + | +++ | + |
注:“+”数量越多,表明TOR活性越强。
据表可推测出光合作用与TOR活性的关系是______。
②如图表示光合作用暗反应及其中间产物形成氨基酸的途径。进一步研究表明暗反应固定的可通过增加谷氨酰胺的含量从而提高TOR的活性。以下能为上述结论提供证据的是______。
A.阻断图示中淀粉的合成途径,TOR活性减弱
B.阻断亮氨酸和缬氨酸的合成,TOR活性增强
C.阻断谷氨酸到谷氨酰胺合成,TOR活性减弱
D.阻断氧代戊二酸到谷氨酸的合成途径,TOR活性减弱
(4)请结合上述研究及所学知识,阐述浓度适度增加可促进植物生长的机制。
①___________________;
②____________________。
18. 蚕豆病是一种单基因遗传病,患者因红细胞中缺乏正常的G6PD(葡萄糖-6-磷酸脱氢酶)导致进食新鲜蚕豆后可发生急性溶血。患者常表现为进食蚕豆后发生溶血性贫血,但并非所有的G6PD缺乏者吃蚕豆后都发生溶血,而且成年人的发病率显著低于儿童。请回答下列问题:
(1)根据上述材料可以推测蚕豆病的发生与哪些因素有关?___________(至少答出2点)。
(2)某机构对6954名婚检者进行蚕豆病筛查,共发现193例患者,其中男性158例,女性35例,初步推测蚕豆病是由X染色体上的__________(填“显性”或“隐性”)基因决定的。
(3)研究表明,GA、GB、g互为等位基因,且位于X染色体上,GA、GB控制合成G6PD,而g不能控制合成G6PD。图1所示为某家族蚕豆病遗传系谱图,图2所示为该家族部分成员相关基因的电泳图谱。
图1中Ⅱ-10个体的基因型是__________。图1中Ⅱ-7为患者,推测可能是基因突变的结果,也可能是表观遗传。为探究Ⅱ-7患病原因,现对Ⅱ-7的GA、GB、g进行基因检测,观察电泳图谱,若___________,则为基因突变的结果;若__________,则为表观遗传。
19. 下面两组图像为某高等哺乳动物细胞分裂图1,据图分析回答:
(1)图1中丙细胞为______________________时期的细胞。图中丁细胞是___________细胞。此时细胞中含有染色单体______条。
(2)用显微镜观察该动物的生殖器官的装片,发现几种不同特征的分裂中期细胞。若它们正常分裂,产生的子细胞是________。
(3)图甲细胞所处细胞周期的上一个时期细胞内发生的主要变化是___________。
(4)图2和图3是某同学在研究精原细胞减数分离形成配子的过程中绘制的的过程图,图2中一个精原细胞产生如图所示四种精细胞的原因是______。产生图3所示结果的原因是_____。
20. 20世纪20年代,科学家利用小鼠进行了一系列体内转化实验,如图1所示;感受态R型细菌与S型细菌之间的转化过程如图2所示,感受态是指受体菌易接受外源DNA片段,并能实现转化的一种生理状态。请据图回答下列问题。
(1)在实验4死亡的小鼠中能够分离出_____型细菌和_____型细菌。
(2)除了观察菌落特征或用显微镜观察细菌有无荚膜外,据图1可知,还可以将细菌注入小鼠体内,通过观察小鼠的_____来区分R型和S型细菌。
(3)图2步骤_____(填数字)是将S型细菌加热杀死的过程;S型细菌的DNA双链片段与A细胞膜表面的相关DNA结合蛋白结合,其中一条链在核酸酶的作用下分解,另一条链与感受态特异蛋白结合进入R型细菌细胞内;C细胞经DNA复制和细胞分裂后,产生大量的_____型细菌导致小鼠患败血症死亡,R型细菌转化为S型细菌的原理是______。
21. 图1是Y基因表达的示意图,图2是图1中过程②的局部放大,请据图回答:
(1)高度螺旋化的染色体上的Y基因由于①____________过程受阻而不能表达,该过程还需要______________酶的参与。
(2)决定苏氨酸的密码子是_________ ,将氨基酸运输至图2中结构的工具是________。
(3)图1中②过程核糖体在mRNA上的移动方向是_________。(填“M→N”或“N→M”)在②中不同的核糖体上合成的多肽链是否相同?_____________(填“相同”或“不相同”)
(4)②过程中,一个mRNA上结合多个核糖体意义是______。
湖南省株洲市炎陵县2023-2024学年高一上学期期末考试生物试题(Word版附答案): 这是一份湖南省株洲市炎陵县2023-2024学年高一上学期期末考试生物试题(Word版附答案),共7页。试卷主要包含了选择题,非选择题等内容,欢迎下载使用。
2024株洲炎陵县高一上学期期末考试生物含答案: 这是一份2024株洲炎陵县高一上学期期末考试生物含答案,共7页。试卷主要包含了选择题,非选择题等内容,欢迎下载使用。
2023-2024学年湖南省株洲市炎陵县高二上学期12月期中生物试题: 这是一份2023-2024学年湖南省株洲市炎陵县高二上学期12月期中生物试题,共12页。试卷主要包含了单项选择题,不定向选择题,非选择题等内容,欢迎下载使用。

