2022年四川省广安市中考化学真题(解析版)
展开广安市2022年初中学业水平考试试题
化学
可能用到的相对原子质量:H-1 C-12 N-14 O-16 Na-23 Cl-35.5 Ca-40 Fe-56 Cu-64 Zn-65 Ag-108
注意事项:
1.本试卷分为试题卷(1-6页)和答题卡两部分。满分50分,与物理同堂,考试时间共120分钟。
2.考生答题前,请先将姓名、准考证号等信息用黑色墨迹签字笔填写在答题卡上的指定位置,待监考员粘贴条形码后,认真核对条形码上的姓名、准考证号与自已准考证上的信息是否一致。
3.请将选择题答案用2B铅笔填涂在答题卡上的相应位置,非选择题答案用黑色墨迹签字笔答在答题卡上的相应位置。超出答题区域书写的答案无效,在草稿纸、试题卷上答题无效。
4.考试结束,监考员必须将参考学生和缺考学生的答题卡、试题卷一并收回。
一、单项选择题(本题共12小题,每小题1.5分,共18分)
1. 2022年世界环境日的主题是“共建清洁美丽的世界”。下列做法不符合这一主题的是
A. 农作物秸秆随意焚烧
B. 用新能源汽车替代燃油汽车
C. 回收各种废弃塑料
D. 生活废水处理达标后排放
【答案】A
【解析】
【详解】A、农作物秸秆随意焚烧,会产生粉尘等有害物质,不利于改善环境质量,符合题意;
B、推广使用新能源汽车既能节约化石能源,又能减少污染物的排放,有利于改善环境质量,不符合题意;
C、回收各种废弃塑料,减少资源的浪费,保护环境,不符合题意;
D、生活废水处理达标后再排放可以防止水体污染,有利于改善环境质量,不符合题意;
故选A。
2. 2022年2月4日晚,举世瞩目的北京第24届冬季奥林匹克运动会开幕式在国家体育场隆重举行。开幕式的下列活动中涉及化学变化的是
A. “雪花”飞舞
B. 升奥运五环旗
C. 点燃奥运圣火
D. 放飞和平鸽
【答案】C
【解析】
【详解】A、“雪花”飞舞没有产生新物质,是物理变化;不符合题意;
B、升奥运五环旗没有产生新物质,是物理变化;不符合题意;
C、点燃奥运圣火,物质燃烧会产生新物质,是化学变化;符合题意;
D、放飞和平鸽没有产生新物质,是物理变化;不符合题意;
故选C。
3. 临近中考,小明妈妈为他准备了以下美食:红烧牛肉、蒸鸡蛋、粉丝汤、米饭。从营养均衡的角度分析,还需要补充的食物是
A. 炸鸡腿 B. 粉蒸肉 C. 麻婆豆腐 D. 炒青菜
【答案】D
【解析】
【详解】人体需要的六大类营养物质:蛋白质、糖类、油脂、维生素、无机盐和水,米饭中富含淀粉,淀粉属于糖类,红烧牛肉、蒸鸡蛋、粉丝汤中富含蛋白质、无机盐和油脂,故缺少的是维生素,即需要补充富含维生素的食物。
A、炸鸡腿中富含蛋白质、油脂,不符合题意;
B、粉蒸肉中富含蛋白质,不符合题意;
C、麻婆豆腐中富含蛋白质,不符合题意;
D、炒青菜中富含维生素,符合题意;
故选D。
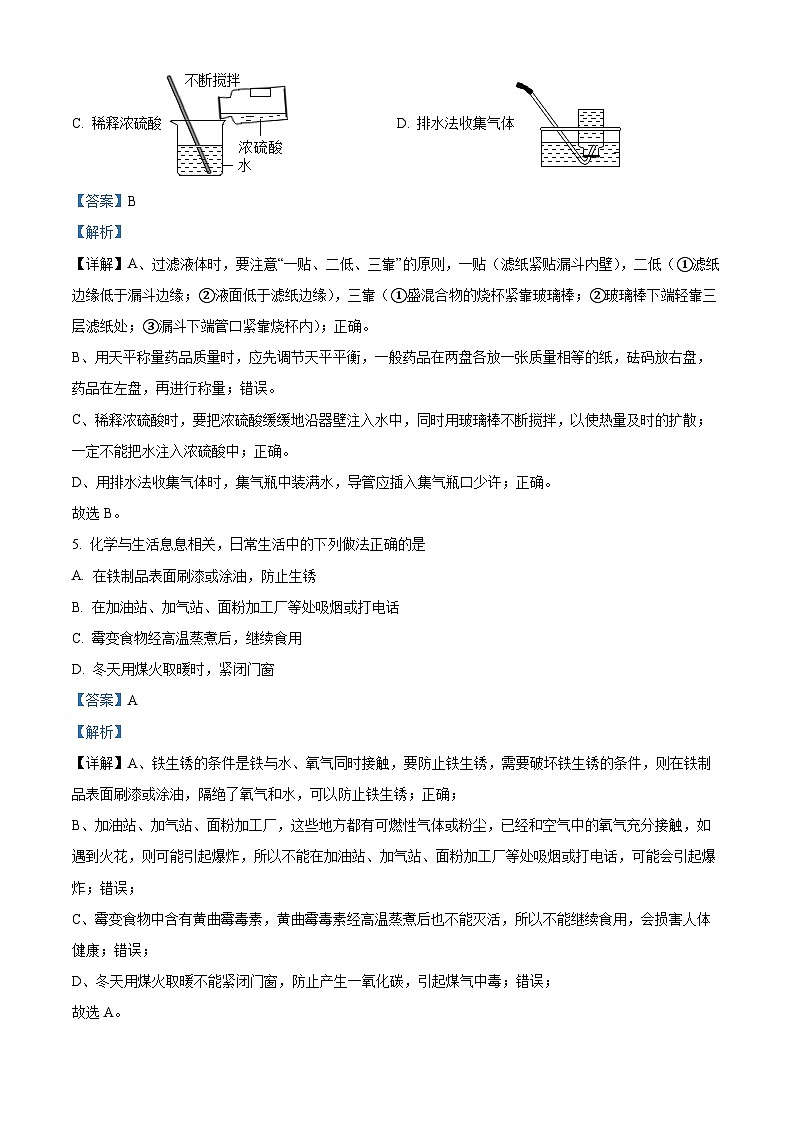
4. 化学是以实验为基础的科学,而实验需要遵守一定的操作规程。下列实验操作不正确的是
A. 过滤 B. 称量药品
C. 稀释浓硫酸 D. 排水法收集气体
【答案】B
【解析】
【详解】A、过滤液体时,要注意“一贴、二低、三靠”的原则,一贴(滤纸紧贴漏斗内壁),二低(①滤纸边缘低于漏斗边缘;②液面低于滤纸边缘),三靠(①盛混合物的烧杯紧靠玻璃棒;②玻璃棒下端轻靠三层滤纸处;③漏斗下端管口紧靠烧杯内);正确。
B、用天平称量药品质量时,应先调节天平平衡,一般药品在两盘各放一张质量相等的纸,砝码放右盘,药品在左盘,再进行称量;错误。
C、稀释浓硫酸时,要把浓硫酸缓缓地沿器壁注入水中,同时用玻璃棒不断搅拌,以使热量及时的扩散;一定不能把水注入浓硫酸中;正确。
D、用排水法收集气体时,集气瓶中装满水,导管应插入集气瓶口少许;正确。
故选B。
5. 化学与生活息息相关,日常生活中的下列做法正确的是
A. 在铁制品表面刷漆或涂油,防止生锈
B. 在加油站、加气站、面粉加工厂等处吸烟或打电话
C. 霉变食物经高温蒸煮后,继续食用
D. 冬天用煤火取暖时,紧闭门窗
【答案】A
【解析】
【详解】A、铁生锈的条件是铁与水、氧气同时接触,要防止铁生锈,需要破坏铁生锈的条件,则在铁制品表面刷漆或涂油,隔绝了氧气和水,可以防止铁生锈;正确;
B、加油站、加气站、面粉加工厂,这些地方都有可燃性气体或粉尘,已经和空气中的氧气充分接触,如遇到火花,则可能引起爆炸,所以不能在加油站、加气站、面粉加工厂等处吸烟或打电话,可能会引起爆炸;错误;
C、霉变食物中含有黄曲霉毒素,黄曲霉毒素经高温蒸煮后也不能灭活,所以不能继续食用,会损害人体健康;错误;
D、冬天用煤火取暖不能紧闭门窗,防止产生一氧化碳,引起煤气中毒;错误;
故选A。
6. 用锶制成的原子钟精准度极高,常用于卫星的精准计时。下图是锶元素在元素周期表中的信息,下列说法中不正确的是
A. 锶的相对原子质量是87.62
B. 锶是金属元素
C. 锶原子在化学反应中易得到电子
D. 锶的元素符号为Sr
【答案】C
【解析】
【详解】A、由元素周期表中的一格可知,汉子下方的数字表示相对原子质量,即锶的相对原子质量是87.62,故A正确,不符合题意;
B、锶是金属元素,故B正确,不符合题意;
C、锶原子是金属元素的原子,在化学反应中易失去电子,故C错误,不符合题意;
D、由元素周期表中的一格可知,右上角的表示元素符号,故锶的元素符号为Sr,故D正确,不符合题意;
故选C。
7. 宏观辨识与微观探析是化学学科的核心素养之一、下列宏观事实的微观解释不正确的是
A. 氯化钠溶液能导电——溶液中存在可自由移动的离子
B. 水壶中的水烧开沸腾后,壶盖被顶起——水分子体积增大
C. 一氧化碳有毒,二氧化碳无毒——不同种分子化学性质不同
D. 向含有酚酞的烧碱溶液中逐滴加入稀盐酸至红色消失——H+和OH-结合生成H2O
【答案】B
【解析】
【详解】A、氯化钠溶液能导电,是因为在氯化钠溶液中存在自由移动的Na+和Cl-;正确。
B、水壶中的水烧开沸腾后,水由液体变成气体,壶盖被顶起,是因为分子间间隔变大的缘故;错误。
C、一氧化碳有毒,二氧化碳无毒,是因为它们分子的构成不同,一个一氧化碳分子由一个碳原子和一个氧原子构成,一个二氧化碳分子由一个碳原子和2个氧原子构成,不同种的分子化学性质不同;正确。
D、烧碱是氢氧化钠,烧碱溶液显碱性使酚酞试液变红,氢氧化钠和盐酸反应产生氯化钠和水,溶液显中性,所以酚酞试液红色消失;氢氧化钠和盐酸反应的实质是H+和OH-结合成水分子;正确。
故选B。
8. 2022年5月,广安爆发了新型冠状病毒肺炎疫情,在各级党委和政府的正确领导下,全市人民积极响应号召,通过实行全民核酸检测,室内室外消毒杀菌,注重个人防护等措施,使疫情很快得到控制。疫情防控期间用到一种免洗手消毒凝胶,它的有效成分含有乙醇(化学式为C2H6O)。下列有关乙醇的说法不正确的是
A. 乙醇是一种有机物
B. 乙醇中碳元素的质量分数最大
C. 乙醇由2个碳原子、6个氢原子和1个氧原子构成
D. 乙醇在空气中燃烧可能生成CO2
【答案】C
【解析】
【详解】A、有机物是含有碳元素的化合物,乙醇是由碳、氢、氧三种元素组成的化合物,属于有机物;正确。
B、乙醇中碳、氢、氧元素的质量比为(12×2):(1×6):(16×1)=12:3:8,则乙醇中碳元素的质量分数最大;正确。
C、乙醇是由乙醇分子构成的,1个乙醇分子由2个碳原子、6个氢原子和1个氧原子构成;错误。
D、根据质量守恒定律,反应前后元素种类不变,乙醇是由碳、氢、氧三种元素组成的化合物,乙醇在氧气中充分燃烧生成二氧化碳和水;正确。
故选C。
9. 合理的实验方案和实验方法是化学实验成功的重要保证。下列实验方案不合理的是
选项
实验目的
实验方案
A
除去KCl溶液中的K2CO3
加入适量的Ca(NO3)2溶液,过滤
B
除去CO2气体中的水蒸气
将气体通过盛有浓硫酸的洗气瓶
C
鉴别羊毛纤维和涤纶
分别点燃,闻气味
D
辨别硬水和软水
加入肥皂水,比较泡沫和浮渣的多少
A. A B. B C. C D. D
【答案】A
【解析】
【详解】A、氯化钾不与硝酸钙反应,碳酸钾和硝酸钙反应产生碳酸钙沉淀和硝酸钾,过滤后得到了氯化钾和硝酸钾的混合物,引入了新杂质硝酸钾;符合题意;
B、浓硫酸具有吸水性,不与二氧化碳反应,能除去二氧化碳中的水;不符合题意;
C、羊毛的主要成分是蛋白质,点燃时产生烧焦羽毛的气味,而涤纶燃烧时没有烧焦羽毛的气味,可以区分;不符合题意;
D、鉴别硬水和软水,通常用肥皂水;取等量的样品加入等量的肥皂水,产生较多泡沫的是软水,产生较泡沫少、浮渣多的是硬水;不符合题意;
故选A。
10. 了解溶液的酸碱性,对于生活、生产以及人类的生命活动具有重要的意义。下表列出了一些物质在常温下的近似pH,下列有关说法正确的是
物质
柠檬
牛奶
牙膏
肥皂
炉具清洁剂
pH
2-3
6-7
8-9
9-10
12-13
A. 患有胃病的人应多喝柠檬水
B. 人被蚊虫叮咬后,蚊虫在人的皮肤内分泌出蚊酸,使叮咬处肿大、痛痒,可用肥皂水涂抹,减轻痛痒
C. 用炉具清洁剂去除厨具上的油污和用洗涤剂洗掉衣服、餐具上的油污原理相同
D. 常温下,将牛奶加水稀释后pH大于7
【答案】B
【解析】
【详解】A 、患有胃病的人含胃酸过多,应喝苏打水,由于柠檬pH在2-3范围内,小于7,呈酸性。A错。
B、人被蚊虫叮咬后,蚊虫在人的皮肤内分泌出蚊酸,使叮咬处肿大、痛痒,可用肥皂水涂抹,减轻痛痒,据表格可知肥皂水呈弱碱性,可中和蚊酸。所以B正确。
C、用炉具清洁剂去除厨具上的油污是氢氧化钠与油污发生化学反应,用洗涤剂洗掉衣服、餐具上的油污是由于洗涤剂的乳化作用。C错。
D、常温下,将牛奶加水稀释后pH只能接近7,不能大于7 。D错。
综上所述:选择B。
11. “碳中和”是指一定时间内排放的碳总量与吸收的碳总量相互抵消,实现碳“零排放”。中国计划在2060年实现“碳中和”,彰显了大国担当。科学家们将二氧化碳和氢气在一定条件下反应生成甲醇(一种重要的化工原料)和水,实现这一反应的微观示意图如下。
下列说法正确的是
A. 反应前后元素的化合价都没有发生改变
B. 反应前后分子和原子的个数都不变
C. 该反应化学方程式为:CO2+4H2=CH4O+H2O
D. 该反应可以作为减少二氧化碳排放的研究方向
【答案】D
【解析】
【分析】根据微观示意图,反应的方程式是:。
【详解】A、根据方程式,反应物中有氢气,是单质,氢元素是游离态,反应后甲醇和水中含有氢元素,则氢元素变成了的化合态,则元素的化合价一定改变;不正确。
B、根据质量守恒定律化学反应前后原子的个数不变;根据方程式该反应中反应前的分子数目是4,反应后的分子数目是2,改变了;不正确。
C、根据分析,一定条件下二氧化碳和氢气反应生成甲醇和水,反应的化学方程式是:;不正确。
D、该反应将二氧化碳和氢气转化成了甲醇和水,减少了二氧化碳的排放;正确。
故选D。
12. 竞争无处不在,微观粒子之间的反应也是如此。将足量的Zn粉投入一定质量的AgNO3和Cu(NO3)2的混合溶液中发生反应,溶液的质量随时间的变化关系如图所示。
下列说法不正确的是
A. a点对应的溶液中含有三种金属阳离子
B. b点处的固体中含Ag和Zn
C. 取少量b点处的溶液于试管中,滴加稀盐酸会有沉淀出现
D. 溶液先不变色,一段时间后由蓝色逐渐变为无色
【答案】C
【解析】
【分析】在金属活动性顺序中,Zn>Cu>Ag,向一定质量AgNO3和Cu(NO3)2的混合溶液中加入Zn,锌先和硝酸银反应产生硝酸锌和银,如果锌剩余,则与硝酸铜发生反应生成硝酸锌和铜。,则析出银的过程是溶液质量减少的过程;,则析出铜的过程是溶液质量增加的过程即bc段。
【详解】A、在a点时,硝酸银只有部分参加反应,溶液中含有硝酸银、生成的硝酸锌、没有反应的硝酸铜,此时溶液中含金属离子Zn2+、Cu2+、Ag+;正确;
B、b点时表示锌与硝酸银恰好完全反应,固体中含金属单质Ag和未反应的Zn;正确;
C、b点时表示锌与硝酸银恰好完全反应,溶液中已经没有硝酸银,滴加稀盐酸,不会生成白色沉淀;错误;
D、根据分析,锌先和硝酸银反应,此时硝酸铜没有反应,溶液是蓝色,当硝酸银被完全反应,锌和硝酸铜反应生成无色的硝酸锌溶液和铜,一段时间后由蓝色逐渐变为无色;正确;
故选C。
二、填空题(本题共4小题,每空1分,共17分)
13. 每门学科都有自己的学科语言。准确掌握学科用语,是学科核心素养的重要组成部分。请用化学用语或数字填写在下列横线上:
(1)下列微粒示意图中,有一个是阴离子,其离子符号为___________。
(2)天然气是清洁能源和重要的化工原料,主要成分是甲烷,3个甲烷分子表示为___________。
(3)草酸(H2C2O4)是重要的化工原料,草酸中碳元素的化合价为___________。
(4)黑火药是我国古代四大发明之一,原料中有硝酸钾,它也是一种复合肥,由K与构成,请写出硝酸钾的化学式___________。
【答案】(1)Cl- (2)3CH4
(3)+3 (4)KNO3
【解析】
【小问1详解】
阴离子的结构示意图特点是质子数小于核外电子数,则图中氯离子的结构示意图中质子数17小于核外电子数18,是阴离子,符号是:Cl-;
【小问2详解】
由分子构成的物质,其分子的表示方法,用化学式来表示一个分子,表示多个该分子,就在其化学式前加上相应的数(1省略);甲烷的化学式是CH4,故3个甲烷分子为3CH4;
【小问3详解】
草酸中,氢元素显+1价,氧元素显-2价,设碳元素的化合价是x,根据在化合物中正负化合价代数和为零,可得:(+1)×2+2x+(﹣2)×4=0,则x=+3价。
【小问4详解】
根据化学式书写的原则,正价前,负价后,K是+1价,硝酸根是-1价,根据在化合物中正负化合价代数和为零,硝酸钾的化学式是:KNO3。
14. 回答下列问题
(1)氢气由于热值大、来源广、燃烧产物无污染,得到人们积极的开发和利用。请写出氢气在空气中燃烧的化学方程式___________。
(2)碳元素可形成多种单质,如金刚石、石墨、C60,焦炭和活性炭的主要成分也是碳的单质。制糖工业的脱色制白糖、防毒面具里的滤毒罐等都使用了活性炭,这是利用了活性炭有较强的___________性。
(3)铁合金有广泛的用途,碳元素含量越高,铁合金硬度就越大,则钢和生铁中硬度较大的是___________。
(4)焦炭、CO是冶金工业重要的还原剂,请写出用赤铁矿(主要成分Fe2O3)和CO反应炼铁的化学方程式___________。
(5)生活中有许多小窍门能让人们避开危险,减少损失,如炒菜时油锅中的油不慎着火,请举一种灭火的方法___________。
【答案】(1)
(2)吸附 (3)生铁
(4)
(5)用锅盖盖灭(或放入较多的蔬菜)(其它合理答案均可)
【解析】
【小问1详解】
氢气和氧气在点燃的条件下反应产生水,方程式是::;
【小问2详解】
活性炭具有疏松多孔的结构,因此活性炭具有吸附性,能吸附色素和异味;
【小问3详解】
生铁和钢都是铁、碳合金,生铁中的含碳量比钢的含碳量高,则硬度更大的是生铁;
【小问4详解】
CO和氧化铁在高温下反应产生铁和二氧化碳,方程式是:;
【小问5详解】
可燃物燃烧的条件是:可燃物和氧气接触,可燃物的温度达到其着火点;所以灭火就是破坏燃烧的条件,油锅着火,可以用锅盖盖灭(隔绝氧气)或放入较多的蔬菜(其它合理答案均可)。
15. 溶液在日常生活、工农业生产和科学研究中具有广泛用途。某同学在研究甲、乙(均不含结晶水)两种物质在水中的溶解度与温度的关系时,绘制了如下溶解度曲线,请回答下列问题:
(1)图中M点的含义是___________。
(2)t1℃时,把含有甲、乙物质各60g的混合物投入到100g水中,升温至t2℃时,充分搅拌,趁热过滤,得到的固体是___________。(选填“甲”或“乙”)
(3)t2℃时,一定质量甲物质的饱和密液,从t2℃降温至t1℃,析出30g甲,则该溶液中溶剂水的质量为___________。
【答案】(1)t1℃时,甲、乙两物质溶解度相等/相同(或t1℃时,甲、乙两物质溶解度均为20g)
(2)乙 (3)50g
【解析】
【小问1详解】
由图分析可得,M点为甲乙两种物质溶解度曲线的交点,含义为t1℃时,甲、乙两物质溶解度相等或t1℃时,甲、乙两物质溶解度均为20g。
【小问2详解】
由图分析可得,t1℃升温至t2℃,甲乙两种物质的溶解度都在升高,t2℃时,甲物质的溶解度为80g,乙物质的溶解度远小于60g,因此把含有甲、乙物质各60g的混合物投入到100g水中,升温至t2℃时,充分搅拌,趁热过滤,得到的固体是乙。
【小问3详解】
由图分析可得,从t2℃降温至t1℃,甲的溶解度由80g变为20g,如果该溶液中有100g水,则此过程析出60g固体,然而, t2℃时,一定质量甲物质的饱和密液,从t2℃降温至t1℃,析出30g甲,则该溶液中溶剂水的质量为50g。
16. 黄铜(铜锌合金)长期使用会锈蚀,铜锈主要成分为Cu2(OH)2CO3.查阅资料:铜锈可以与稀硫酸反应,其化学方程式为:Cu2(OH)2CO3+2H2SO4=2CuSO4+3H2O+CO2↑,杂质不与稀硫酸反应。回收废黄铜有用成分,调配锌铜比例,可以铸造新的黄铜,变废为宝。其工艺流程图如下:
(1)步骤一、步骤二、步骤三中均有混合物分离的操作,且方法相同,分离需要的玻璃仪器除漏斗、烧杯外,还需要___________。(填玻璃仪器名称)
(2)化学反应按反应物和生成物的种类与特点分为四大基本反应类型,请写出步骤三中的主要化学方程式___________,其反应类型是___________。
(3)系列处理二后获得锌的质量___________原废黄铜中锌的质量。(选填“<”“=”或“>”)
(4)黄铜颜色与黄金相似,人称“愚人金”,常被不法商贩冒充黄金牟取暴利。下列选项中不能区别黄铜与黄金的方法是___________。
A. 用磁铁吸引
B. 浸入稀盐酸溶液,观察有无气泡
C. 在空气中灼烧后观察颜色
D. 测定密度大小
【答案】(1)玻璃棒 (2) ①. Zn+H2SO4=ZnSO4+H2↑ ②. 置换反应
(3)> (4)A
【解析】
【小问1详解】
根据流程:步骤一、步骤二、步骤三中均有混合物分离的操作,得到了固体和液体,都是过滤操作,过滤需要的玻璃仪器是漏斗、烧杯及玻璃棒;
【小问2详解】
步骤一废黄铜与过量稀硫酸反应,铜锈可以与稀硫酸反应,产生硫酸铜,则反应后的溶液A中的溶质是硫酸铜和硫酸;步骤二溶液A与过量的锌反应,硫酸铜和锌反应产生铜和硫酸锌,锌和硫酸反应产生硫酸锌和氢气,则得到固体B中含有铜和锌;步骤三固体B和过量的稀硫酸反应,铜不反应,则是锌和硫酸反应产生硫酸锌和氢气,方程式是:,该反应是由一种单质与一种化合物反应,生成另一种单质与另一种化合物的反应是置换反应;
【小问3详解】
步骤二溶液A与过量的锌反应,则加入了锌,所以系列处理二后获得锌的质量大于原废黄铜中锌的质量,故填:>;
【小问4详解】
A、黄铜与黄金都不被磁铁吸引,不能区分;符合题意;
B、金不与盐酸反应,黄铜中的锌和盐酸反应产生氯化锌和氢气,则可以用盐酸区分;不符合题意;
C、金不与氧气反应,黄铜中的铜和空气中的氧气反应产生黑色的氧化铜,可以区分;不符合题意;
D、黄铜的密度小于黄金,则可以通过测定密度大小来区分;不符合题意;
故选A。
三、计算题(本题5分)
17. 我国科学家侯德榜发明了联合制碱法,为世界科学发展做出了重要贡献。该制碱法以食盐为原料制备纯碱,产品中会混有少量氯化钠。某学习小组为了探测产品中纯碱的质量分数,将5g纯碱样品溶于20g水中配成溶液,再加入30g氯化钙溶液恰好完全反应(Na2CO3+CaCl2=CaCO3↓+2NaCl),反应后静置、过滤、洗涤、干燥,称得沉淀质量为4.5g。请回答下列问题:
(1)过滤后的滤液质量为___________g。
(2)求纯碱样品中纯碱的质量分数。(写出计算过程)
【答案】(1)50.5
(2)解:设样品中纯碱的质量为x
解得x=4.77g
纯碱样品中纯碱的质量分数为×100%=95.4%
答:纯碱样品中纯碱的质量分数为95.4%
【解析】
小问1详解】
根据质量守恒定律,滤液质量为:5g+20g+30g-4.5g=50.5g;
【小问2详解】
见答案。
四、实验探究题(本题共2小题,每空1分,共10分)
18. 二氧化碳温室气体之一,“节能减排”“碳达峰”“碳中和”等关键词成为热搜。
(1)某化学兴趣小组设计实验验证二氧化碳温室效应。如图一所示,他们选用体积大小相等的两个塑料瓶,分别盛满同条件下的空气、二氧化碳与空气的混合物(体积比1:1),并用一个小塑料管连接(在塑料管中间有一滴红墨水),置于阳光下。一段时间后红墨水滴会___________移动。(选填“向右”“向左”或“不”)
(2)实验室用大理石与稀盐酸反应制备二氧化碳气体,其气体发生装置应选用图二中的___________(填序号)。收集二氧化碳气体时,验满的方法是___________。
(3)若实验室选用A装置制备氧气,其反应的化学方程式为___________。
(4)氨气通常情况下是无色、有刺激性气味、极易溶于水、密度比空气小的气体。若用上图二中D装置收集氨气,进气口应是___________。(选填“a”或“b”)
【答案】(1)向左 (2) ①. C ②. 将燃着的小木条靠近集气瓶口,若燃着的小木条熄灭,则CO2已收集满
(3)
(4)a
【解析】
【小问1详解】
二氧化碳吸收热量,体积膨胀的速率大于空气,则一段时间后红墨水滴会向左移动。
【小问2详解】
实验室通常用大理石或石灰石和稀盐酸反应制取二氧化碳,反应不需要加热,应选用固液不加热型装置;B装置中的长颈漏斗没有形成液封,气体会从长颈漏斗跑出,不能选用;应选C,隔板把固液隔开,当关闭止水夹时由于气体增多使试管内气压变大,把溶液压入长颈漏斗的管体内,液面低于隔板,固液分开,不再反应,打开止水夹则气体导出,液面回升,固液接触继续反应;二氧化碳的密度大于空气,能溶于水,则只能用向上排空气法收集,二氧化碳不燃烧也不支持燃烧,则验满方法是:将燃着的小木条靠近集气瓶口,若燃着的小木条熄灭,则CO2已收集满;
【小问3详解】
A装置制取氧气的反应物是固体,反应条件是加热,试管口没有棉花,应该选加热氯酸钾和二氧化锰的混合物制取氧气,氯酸钾在二氧化锰的催化作用下加热生成氯化钾和氧气,方程式是;
【小问4详解】
氨气密度比空气小,用D装置收集氨气,应从a口进气。
19. 某课外化学兴趣小组到华蓥山石林研学旅行,震惊于溶洞内千姿百态的石笋、钟乳石。回校后查阅教材,知道溶洞都分布在石灰岩组成的山洞中。石灰岩的主要成分是碳酸钙,当遇到溶有二氧化碳的水时,会反应生成溶解性较大的碳酸氢钙,其反应方程式为:CaCO3+CO2+H2O=Ca(HCO3)2.当溶有碳酸氢钙的水遇热或压强突然变小时,溶解在水里的碳酸氢钙就会分解,重新生成碳酸钙沉积下来。
【提出问题】兴趣小组在研究溶洞成因后提出:
在碳酸钠溶液中通入二氧化碳气体也会发生类似的反应吗?
推测反应方程式:Na2CO3+H2O+CO2=2NaHCO3
【猜想与假设】同学们做出了如下猜想:
猜想一:碳酸钠、二氧化碳和水会发生反应。
猜想二:___________。
【查阅资料】①碳酸氢钠受热会分解产生碳酸钠、水和二氧化碳;
②碳酸钠与碳酸氢钠相互不反应。
【实验方案设计】
第一步:制备检测样品。向盛有Na2CO3溶液的烧杯中通入一定量的二氧化碳后,通过系列的操作制得了固体,并干燥固体待用。
第二步:将第一步制得的固体加热,以检验固体中是否有碳酸氢钠。
实验装置如图一所示,在加药品前应先检查装置___________。
完成上述操作后,将固体样品放入试管并加热。
【证据和推理】一段时间后,观察到烧杯内澄清石灰水变浑浊,这说明猜想___________成立。请写出澄清石灰水变浑浊的化学方程式___________。
【实验反思】同学们实验后讨论认为此实验设计不严密,使澄清石灰水变浑浊的二氧化碳或许来自碳酸钠分解。于是补充设计了图二的实验装置进行探究。
同学们在大试管里放碳酸钠(直接受热),小试管里放碳酸氢钠(间接受热)。一段时间后,出现___________(选填下列选项中编号)的现象,则证明碳酸氢钠受热分解,碳酸钠受热不分解。由此推出图一装置产生的二氧化碳来自于碳酸氢钠的分解。
A.烧杯A中澄清石灰水变浑浊,烧杯B中澄清石灰水不变浑浊
B.烧杯A中澄清石灰水不变浑浊,烧杯B中澄清石灰水变浑浊
C.烧杯A和烧杯B中澄清石灰水均变浑浊
D.烧杯A和烧杯B中澄清石灰水均不变浑浊
【探究结论】碳酸钠、二氧化碳和水会发生反应。
【答案】 ①. 碳酸钠、二氧化碳和水不会发生反应 ②. 气密性 ③. 一 ④. Ca(OH)2+CO2=CaCO3↓+H2O ⑤. B
【解析】
【详解】猜想与假设:
猜想一:碳酸钠、二氧化碳和水会发生反应;
猜想二:碳酸钠、二氧化碳和水不会发生反应;
实验方案设计:
实验装置如图一所示,在加药品前应先检查装置气密性;完成上述操作后,将固体样品放入试管并加热。
证据和推理:一段时间后,观察到烧杯内澄清石灰水变浑浊,这说明猜想一成立; 二氧化碳与氢氧化钙反应生成碳酸钙和水,该反应方程式为:Ca(OH)2+CO2=CaCO3↓+H2O;
实验反思:
同学们在大试管里放碳酸钠(直接受热),小试管里放碳酸氢钠(间接受热)。一段时间后,出现烧杯A中澄清石灰水不变浑浊,烧杯B中澄清石灰水变浑浊的现象,则证明碳酸氢钠受热分解,碳酸钠受热不分解。故选B。
2022年四川省广安市中考化学真题: 这是一份2022年四川省广安市中考化学真题,共7页。
2023年四川省广安市中考化学真题及答案解析: 这是一份2023年四川省广安市中考化学真题及答案解析,文件包含精品解析2023年四川省广安市中考化学真题解析版docx、精品解析2023年四川省广安市中考化学真题原卷版docx等2份试卷配套教学资源,其中试卷共26页, 欢迎下载使用。
2023年四川省广安市中考化学真题(含解析): 这是一份2023年四川省广安市中考化学真题(含解析),共16页。试卷主要包含了单选题,填空题,流程题,计算题,实验题,科学探究题等内容,欢迎下载使用。

