2022年山东省聊城市中考化学真题(解析版)
展开二○二二年全市初中学生学业水平考试
化学试题
亲爱的同学们,伴随着考试的开始,你又走进了一个新的人生驿站。请你在答题之前,一定要仔细阅读以下说明:
1.试卷由选择题和非选择题两部分组成,共6页。选择题40分,非选择题60分,共100分,考试时间60分钟。
2.将姓名、考场号、座号、考号填写在试题和答题卡指定的位置。
3.试题答案全部涂、写在答题卡上,完全按照答题卡中的“注意事项”答题。
4.考试结束后,将本试题和答题卡一并交回。
愿你放松心情,积极思维,充分发挥,争取交一份满意的答卷。
可能用到的相对原子质量:H-1 C-12 N-14 O-16 Na-23 Mg-24 C1-35.5 Zn-65
第I卷(选择题 共40分)
一、选择题(本题包括16个小题,共40分。每小题只有一个选项符合题意。1~8小题每题2分,9~16小题每题3分)
1. 化学科学的神奇之处在于它能改造物质世界,化学改变世界的途径是使物质发生化学变化。以下过程一定涉及到化学变化的是
A. 抗疫工作者穿戴隔离衣,佩戴防护眼罩
B. 高压风机将冰片粉碎、吹出,形成雪花
C. “天宫课堂”在轨演示水油分离实验
D. 中国科学家用二氧化碳合成淀粉
【答案】D
【解析】
【分析】化学变化是指有新物质生成的变化,物理变化是指没有新物质生成的变化,化学变化和物理变化的本质区别为是否有新物质生成;据此分析判断。
【详解】A、抗疫工作者穿戴隔离衣,佩戴防护眼罩过程中没有新物质生成,属于物理变化,故选项错误;
B、高压风机将冰片粉碎、吹出,形成雪花过程中没有新物质生成,属于物理变化,故选项错误;
C、“天宫课堂”在轨演示水油分离实验过程中没有新物质生成,属于物理变化,故选项错误;
D、中国科学家用二氧化碳合成淀粉过程中有新物质生成,属于化学变化,故选项正确。
故选:D。
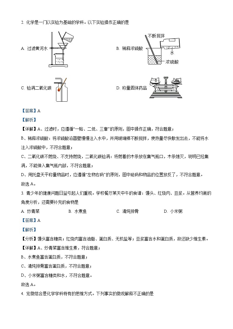
2. 化学是一门以实验为基础的学科。以下实验操作正确的是
A. 过滤黄河水 B. 稀释浓硫酸
C. 验满二氧化碳 D. 称量固体药品
【答案】A
【解析】
【详解】A、过滤时,应遵循“一贴、二低、三靠”的原则,图中操作正确,符合题意;
B、稀释浓硫酸:将浓硫酸沿器壁慢慢注入水中,并用玻璃棒不断搅拌,使热量尽快散发出去,不能将水注入浓硫酸中,不符合题意;
C、二氧化碳不燃烧、不支持燃烧,二氧化碳验满:将燃着的木条放在集气瓶口,木条熄灭,说明已经集满,不能伸入集气瓶内部,不符合题意;
D、用托盘天平称量物品时,应遵循“左物右码”的原则,图中砝码和物品的位置放反了,不符合题意。
故选A。
3. 青少年的健康问题日益引起人们重视。学校餐厅某天中午的食谱:馒头、红烧肉、豆浆。从营养均衡的角度分析,还需要补充的食物是
A. 炒青菜 B. 水煮鱼 C. 清炖排骨 D. 小米粥
【答案】A
【解析】
【分析】馒头富含糖类;红烧肉富含油脂、蛋白质、无机盐等;豆浆富含水和蛋白质,故还缺少维生素。
【详解】A、炒青菜富含维生素,符合题意;
B、水煮鱼富含蛋白质,不符合题意;
C、清炖排骨富含蛋白质,不符合题意;
D、小米粥富含糖类和水,不符合题意。
故选A。
4. 宏微结合是化学学科特有的思维方式。下列事实的微观解释不正确的是
A. 端午时节粽飘香一一分子在不停地运动
B. 一滴水中约含有1021个水分子一一分子的质量和体积都很小
C. 水通电生成氢气和氧气一一水由氢分子和氧分子构成
D. 酸具有相似的化学性质—一酸溶液中都含有氢离子
【答案】C
【解析】
【分析】根据分子的基本特征:分子质量和体积都很小;分子之间有间隔;分子是在不断运动的;同种的分子性质相同,不同种的分子性质不同,可以简记为:“两小运间,同同不不”,结合事实进行分析判断即可。
【详解】A、端午时节粽飘香,是因为粽子中含有的分子是在不断运动的,向四周扩散,使人们闻到香味,故选项解释正确;
B、一滴水中约含有1021个水分子,说明分子的质量和体积都很小,故选项解释正确;
C、水通电生成氢气和氧气,是因为水分子分成了氢原子和氧原子,然后氢原子、氧原子分别重新组合形成氢分子、氧分子,故选项解释错误;
D、酸具有相似的化学性质,是因为酸溶液中都含有氢离子,故选项解释正确。
故选:C。
5. 空气是一种重要的资源。下列有关说法不正确的是
A. 液态空气属于混合物 B. 食品包装袋中充入氮气可延长食品保质期
C. 稀有气体可用于制造多种用途的电光源 D. 空气污染指数越大,空气质量状况越好
【答案】D
【解析】
【详解】A、液态空气是由液氮、液氧等混合而成,属于混合物,不符合题意;
B、氮气化学性质稳定,可填充于食品包装中,用于延长食品保质期,不符合题意;
C、稀有气体通电时,能发出不同颜色的光,可用于制造多种用途的电光源,不符合题意;
D、空气污染指数越大,空气质量状况越差,符合题意。
故选D。
6. 如图是四种微粒的结构示意图。下列有关说法错误的是
A. ①③属于同种元素 B. ②的微粒符号可表示为O2-
C. ②③可形成化合物NaO D. ④中x的值为8
【答案】C
【解析】
【详解】A、质子数决定元素种类,①③质子数相同都是11,属于同种元素,故A正确;
B、②的质子数为8=原子序数,表示氧元素,核外电子数=2+8=10>8,表示阴离子,即为氧离子,故②微粒符号可表示为O2-,故B正确;
C、②质子数=8<核外电子数(2+8=10),表示带2个负电荷的氧离子,③质子数=11<核外电子数(2+8=10),表示带1个正电荷的钠离子,故可形成化合物Na2O,故C错误;
D、由于④中质子数=18=原子序数,是氩元素,属于稀有气体元素,则最外层电子数x的值为8,为稳定结构,故D正确;
故选C。
7. 化学与生活、生产密切相关。下列化学知识的应用或解释正确的是
A. 海水“晒盐”的过程利用的是蒸发结晶
B. 在空气中铝制品比铁制品更耐腐蚀,因为铝的金属活动性比铁弱
C. 关闭燃气阀门熄灭燃气灶火焰,利用了隔绝氧气灭火
D. 氧气能用于钢铁冶炼和金属焊接,利用了氧气的可燃性
【答案】A
【解析】
【详解】A、海水晒盐的原理是通过风吹日晒蒸发溶剂得到食盐晶体,利用的是蒸发结晶,故选项说法正确;
B、在空气中铝制品比铁制品更耐腐蚀,不是因为铝的金属活动性比铁弱,而是因为铝在空气中能与氧气反应,其表面生成一层致密的氧化铝薄膜,阻止内部的铝进一步被氧化,故选项说法错误;
C、关闭燃气阀门熄灭燃气灶火焰,利用了隔离可燃物的灭火原理,故选项说法错误;
D、氧气能用于钢铁冶炼和金属焊接,利用了氧气能支持燃烧的性质,氧气不具有可燃性,故选项说法错误。
故选:A。
8. 下列图示是几种常见物质溶于水后发生解离的微观示意图,其中能使紫色石蕊试液变红的是
A. B. C. D.
【答案】D
【解析】
【分析】能使紫色石蕊试液变红的是酸,说明该物质在水中发生解离能解离出氢离子,据此分析判断。
【详解】A、根据微观示意图,该物质解离出钠离子、氢氧根离子,溶液呈碱性,能使紫色石蕊溶液变蓝,故选项错误;
B、根据微观示意图,该物质解离出铜离子、硫酸根离子,溶液呈中性,不能使紫色石蕊溶液变色,故选项错误;
C、根据微观示意图,该物质解离出钾离子、氯离子,溶液呈中性,不能使紫色石蕊溶液变色,故选项错误;
D、根据微观示意图,该物质解离出氯离子、氢离子,溶液呈酸性,能使紫色石蕊溶液变红,故选项正确。
故选:D。
9. 2022年5月10日,我国科学家发现的新冠治疗新药千金藤素(C37H38N2O6)获得国家发明专利授权。以下关于千金藤素的说法不正确的是
A. 千金藤素由碳、氢、氮、氧四种元素组成
B. 千金藤素中碳、氢、氮、氧四种元素的质量比是37:38:2:6
C. 千金藤素分子是由碳原子、氢原子、氮原子和氧原子构成
D. 千金藤素中碳元素的质量分数最大
【答案】B
【解析】
【详解】A、由化学式可知,千金藤素由C、H、N、O四种元素组成,不符合题意;
B、千金藤素中碳、氢、氮、氧四种元素的质量比是:(12×37):38:(14×2):(16×6)=222:19:14:48,符合题意;
C、千金藤素由千金藤素分子构成,千金藤素分子由碳原子、氢原子、氮原子和氧原子构成,不符合题意;
D、千金藤素中碳、氢、氮、氧四种元素的质量比是:222:19:14:48,故碳元素的质量分数最大,不符合题意。
故选B。
10. 某同学在奥运五环中填入了五种物质,该“五连环”中相连物质间发生的反应涉及几种基本反应类型
A. 1种 B. 2种 C. 3种 D. 4种
【答案】C
【解析】
【分析】根据四种基本反应类型是化合反应、分解反应、置换反应、复分解反应,进行分析判断。
【详解】铁在氧气中燃烧生成四氧化三铁,该反应符合“多变一”的形式,符合化合反应的特征,属于化合反应;
铁和硫酸反应生成硫酸亚铁和氢气,该反应是一种单质和一种化合物反应生成另一种单质和另一种化合物的反应,属于置换反应;
硫酸和氢氧化钠反应生成硫酸钠和水,该反应是两种化合物相互交换成分生成两种新的化合物的反应,属于复分解反应;
二氧化碳和氢氧化钠反应生成碳酸钠和水,该反应不是两种化合物相互交换成分生成两种新的化合物的反应,不属于复分解反应;故该“五连环”中相连物质间发生的反应涉及3种基本反应类型。
故选:C。
【点睛】本题难度不大,掌握化合反应(“多变一”)、分解反应(“一变多”)、置换反应、复分解反应(换成分,价不变)的特征是正确解答本题的关键。
11. 诺贝尔化学奖得主德国化学家Gerhard Ertl对CO在催化剂【Pt/A12O3/Ba】表面进行的研究,催生了汽车尾气净化装置。下图为汽车尾气净化装置内发生反应的微观示意图,有关说法错误的是
A. 参加反应的甲与乙的分子个数比为1:1
B. 参加反应的甲与丁的质量比为1:1
C. 该反应符合质量守恒定律
D. 该装置的应用能减少汽车尾气对空气的污染
【答案】B
【解析】
【分析】由图可知,该反应为一氧化碳和一氧化氮在催化剂的作用下转化为二氧化碳和氮气,该反应的化学方程式为:。
【详解】A、由化学方程式可知,参加反应的甲与乙的分子个数比为2:2=1:1,不符合题意;
B、参加反应的甲与丁的质量比为:(28×2):28=2:1,符合题意;
C、该反应有新物质生成,属于化学变化,符合质量守恒定律, 不符合题意;
D、该装置能将一氧化碳和一氧化氮转化为氮气和二氧化碳,可减少汽车尾气对空气的污染,不符合题意。
故选B。
12. 为探究铜、锌、X三种金属的活动性,某同学做了如下实验。则三种金属的活动性由强到弱的顺序是
实验操作
现象
产生气泡
无明显现象
X丝表面析出红色固体
A. 锌、X、铜 B. X、锌、铜 C. 锌、铜、X D. 铜、X、锌
【答案】A
【解析】
【详解】将X加入稀硫酸中,产生气泡,说明X能与稀硫酸反应,说明在金属活动性顺序里,X排在氢前,将X放入硫酸锌溶液中,无明显现象,说明X与硫酸锌不反应,则锌比X活泼,将X放入硫酸铜溶液中,X丝表面析出红色固体,说明X能与硫酸铜反应,说明X比铜活泼,故三种金属的活动性顺序为:锌>X>铜。
故选A。
13. 及时归纳梳理是一种很好的学习方法和习惯。以下归纳不正确的是
A.化学与安全
B.性质与用途
①在点燃氢气前,一定要检验它的纯度
②做铁丝燃烧实验时,集气瓶中预先加少量水或铺一层细沙
①水可做溶剂一一水能溶解所有物质
②干冰用于人工降雨一一利用二氧化碳能与水反应的性质
C.化学与社会
D.化学与农业
①回收利用废旧金属既可以保护环境,又节约资源和能源
②煤、石油、天然气是不可再生的化石燃料
①铵态氮肥不能与碱性物质混合使用,否则肥效降低
②波尔多液不可用铁制容器存放
A. A B. B C. C D. D
【答案】B
【解析】
【详解】A、①氢气具有可燃性,混有一定量的空气,遇到明火,容易发生爆炸,故在点燃氢气前,一定要检验氢气的纯度,正确;
②铁在氧气中燃烧,放出大量的热,故需要在集气瓶底部放少量水或铺一层细沙,防止高温熔融物溅落,炸裂瓶底,正确。
不符合题意;
B、①水可作溶剂,但是水不能溶解所有物质,如植物油不溶于水,错误;
②干冰用于人工降雨,是因为干冰升华吸热,能使周围温度降低,错误。
符合题意;
C、①回收利用废旧金属,可以节约金属资源,减少污染物排放,保护环境,正确;
②煤、石油、天然气属于化石燃料,短期内不能再生,是不可再生能源,正确。
不符合题意;
D、①铵态氮肥能与碱性物质反应生成氨气,降低肥效,故不能混合使用,正确;
②铁能与硫酸铜反应生成硫酸亚铁和铜,故波尔多液不可用铁制容器存放,正确。
不符合题意。
故选B。
14. 逻辑推理是学习化学常用的思维方法。下列推理正确的是
A. 原子不显电性,则不显电性的微粒一定是原子
B. 燃烧须使可燃物的温度达到其自身着火点,则可降低可燃物的着火点来灭火
C. 有机物一定含有碳元素,则含有碳元素的化合物一定是有机物
D. 某物质在氧气中燃烧生成二氧化碳和水,则该物质一定含有碳元素和氢元素
【答案】D
【解析】
【详解】A、原子不显电性,但是不显电性的微粒不一定是原子,如中子,不符合题意;
B、燃烧须使可燃物的温度达到其自身着火点,可降低温度至着火点以下,达到灭火的目的,着火点是一个定值,不能被降低,不符合题意;
C、有机物一定含碳元素,但是含有碳元素的物质不一定是有机物,如二氧化碳含碳元素,属于无机物,不符合题意;
D、某物质在氧气中燃烧产生二氧化碳和水,根据质量守恒定律,化学反应前后,元素的种类不变,生成物中含C、H、O,故该物质中一定含C、H元素,可能含氧元素,氧元素可能来自于氧气,符合题意。
故选D。
15. 除去下列物质中混有的少量杂质,所用除杂试剂或方法不合理的是
选项
物质
杂质
除杂试剂或方法
A
食盐
泥沙
溶解、过滤、蒸发
B
CO2
O2
在混合气体中点燃木炭
C
NaCl溶液
稀盐酸
加入适量的NaOH溶液至溶液呈中性
D
Cu粉
Fe2O3粉末
加入足量的稀盐酸,过滤、洗涤、干燥
A. A B. B C. C D. D
【答案】B
【解析】
【详解】A、氯化钠易溶于水,泥沙难溶于水,可采取加水溶解、过滤、蒸发的方法进行分离除杂,故选项所采取的方法正确;
C、除去二氧化碳中的氧气不能够在混合气体中点燃木炭,这是因为当二氧化碳(不能燃烧、不能支持燃烧)大量存在时,少量的氧气与木炭是不会燃烧的,而且当氧气不充足时,木炭与氧气会生成一氧化碳,引入了新的杂质;故选项所采取的方法错误;
C、稀盐酸与适量的氢氧化钠溶液反应生成氯化钠和水,氢氧化钠与氯化钠不反应,除去了杂质且没有引入新的杂质,符合除杂原则,故选项所采取的方法正确;
D、铜与稀盐酸不反应,氧化铁与稀盐酸反应生成氯化铁和水,过滤洗涤干燥即可得到铜粉,除去了杂质且没有引入新的杂质,符合除杂原则,故选项所采取的方法正确;
故选B。
16. 下列图像不能正确反映对应变化关系的是
A. 在密闭容器中用足量铜粉测定空气中氧气的含量
B. 向等质量的镁粉和锌粉中分别加入足量稀硫酸
C. 向一定溶质质量分数的氢氧化钠溶液中不断加水
D. 向氯化铜和盐酸的混合溶液中加入氢氧化钠溶液至过量
【答案】C
【解析】
【详解】A、在密闭容器中用足量铜粉测定空气中氧气的含量,氧气和铜反应生成氧化铜,根据质量守恒定律,固体的总质量不断增加,直至氧气反应完全,故选项正确;
B、镁比锌活泼,与稀硫酸反应时,镁比锌反应剧烈,产生气体的速率大;稀硫酸中加入镁粉和锌粉时,根据质量关系可知:,,等质量的镁粉和锌粉和稀硫酸反应,镁产生的氢气多,故选项正确;
C、向一定溶质质量分数的氢氧化钠溶液中不断加水,氢氧化钠的pH不断减小,但是溶液仍呈碱性,pH不会小于7 ,故选项错误;
D、向氯化铜和盐酸的混合溶液中加入氢氧化钠溶液至过量,氢氧化钠先和稀盐酸反应生成氯化钠和水,后和氯化铜反应生成氢氧化铜沉淀和氯化钠,因此反应一段时间后才产生沉淀,故选项正确。
故选:C。
第Ⅱ卷(非选择题 共60分)
二、填空题(本题包括4个小题,共28分)
17. 化学用语是学习化学的重要工具。请用化学用语填空:
(1)亚铁离子______。
(2)两个二氧化氮分子______。
(3)标出高氯酸钠(NaClO4)中氯元素的化合价______。
【答案】(1)Fe2+
(2)2NO2 (3)
【解析】
【小问1详解】
离子的表示方法:在该离子元素符号的右上角标上该离子所带的正负电荷数,数字在前,正负号在后,带一个电荷时,1通常省略,多个离子,就是在元素符号前面加上相应的数字;故亚铁离子表示为:Fe2+;
【小问2详解】
分子用化学式表示,多个分子就是在化学式前面加上相应的数字,故两个二氧化氮分子表示为:2NO2;
【小问3详解】
高氯酸钠中钠元素显+1价,氧元素显-2价,设氯元素的化合价为x,根据化合物中,正、负化合价的代数和为零,可得:(+1)+x+(-2)×4=0,x=+7,元素化合价的表示方法是在化学式该元素的上方用正负号和数字表示,正负号标在数字前面。故高氯酸钠中氯元素的化合价表示为:。
18. 水和溶液在城市建设、生产生活中应用广泛。
(1)公园、车站等公共场所设有许多可直接取水饮用的饮水台,其中的水处理过程如下图所示。直饮水机中起到杀菌消毒作用的是步骤______(填数字序号)。
(2)硬水加热时易产生水垢,很多工业用水需要对硬水进行软化处理。可向水样中加入适量的______来鉴别软水和硬水。
(3)下图是物质甲和乙的溶解度曲线,请根据图示回答问题:
①t2℃时,将30g固体甲放入50g水中,充分溶解,所得溶液的质量为______g。
②下列分析正确的是______。
a.甲的溶解度大于乙的溶解度
b.t1℃时,甲、乙饱和溶液的溶质质量分数相等
c.若甲中混有少量的乙,可采用降温结晶的方法提纯甲
d.将甲、乙的饱和溶液从t2℃降温至t1℃,析出晶体的质量甲大于乙
【答案】(1)③ (2)肥皂水
(3) ①. 75 ②. bc##cb
【解析】
【小问1详解】
紫外线能使蛋白质变性,可起到杀菌消毒的作用,故填:③;
【小问2详解】
通常用肥皂水来区分硬水和软水,肥皂水在硬水中易起浮渣,在软水中泡沫较多;
【小问3详解】
①t2℃时,甲的溶解度为50g,该温度下,将30g固体甲放入50g水中,充分溶解,只能溶解25g,所得溶液的质量为:50g+25g=75g;
②a、溶解度比较,应指明温度,否则无法比较,不符合题意;
b、t1℃时,甲和乙的溶解度相等,该温度下,甲、乙饱和溶液的溶质质量分数相等,符合题意;
c、由图可知,甲、乙的溶解度均随温度的升高而增加,甲的溶解度受温度影响较大,乙的溶解度受温度影响较小,故甲中混有少量乙,可采取降温结晶的方法提纯甲,符合题意;
d、将甲、乙的饱和溶液从t2℃降温至t1℃,降温后,甲、乙的溶解度减小,均有溶质析出,但是溶液质量未知,析出晶体的质量无法确定,不符合题意。
故选bc。
19. 2022年北京成功举办第24届冬奥会,成为历史首个“双奥”之城。
(1)冬奥会场馆中被混凝土严密包裹的钢筋不易生锈的原因是______;请写出工业炼铁的化学反应原理______。
(2)冬奥会吉祥物“冰墩墩”深受人们喜爱。一款冰墩墩的外部材料是纯羊毛,内充物是合成纤维。鉴别纯羊毛和合成纤维的简便方法是______。
【答案】(1) ①. 隔绝空气中的氧气和水蒸气 ②.
(2)灼烧,闻气味
【解析】
【小问1详解】
根据铁生锈是与空气中的氧气和水共同作用的结果,则冬奥会场馆中被混凝土严密包裹的钢筋不易生锈的原因是隔绝空气中的氧气和水蒸气;工业炼铁是一氧化碳与氧化铁在高温下反应生成铁和二氧化碳,该反应方程式为:;
【小问2详解】
鉴别纯羊毛和合成纤维的简便方法是灼烧,闻气味,羊毛中含有蛋白质,灼烧会有烧焦羽毛气味,合成纤维没有,可以鉴别。
20. A~F是初中化学常见的六种物质,它们分别是单质、氧化物、有机物、酸、碱、盐中的一种,且均能通过化学反应生成水,如“雪花”图案所示(部分反应物、生成物和反应条件已略去)。已知A是稀盐酸,B是铁锈的主要成分,A能与某些金属反应生成D,且能与E发生中和反应,F是苏打的主要成分。
(1)D的化学式为______。
(2)A与B发生反应的现象是______。
(3)C属于上述物质类别中的______。
(4)E→H2O可用来检验二氧化碳,该化学方程式为______。
【答案】(1)H2 (2)固体逐渐溶解,溶液由无色变为黄色
(3)有机物 (4)
【解析】
【分析】A是稀盐酸(酸),B是铁锈的主要成分氧化铁(氧化物),A稀盐酸能与某些金属反应生成D,D为盐或氢气,D又能生成水,则D为氢气(单质),且能与E(碱)发生中和反应,F是苏打的主要成分,F是碳酸钠(盐)。A~F是初中化学常见的六种物质,它们分别是单质、氧化物、有机物、酸、碱、盐中的一种,且均能通过化学反应生成水,故C是有机物。
【小问1详解】
由分析可知,D为氢气,化学式为H2;
【小问2详解】
A与B为盐酸与氧化铁反应生成氯化铁和水,该反应现象为:固体逐渐溶解,溶液由无色变为黄色;
【小问3详解】
由分析可知,C属于有机物;
小问4详解】
E(碱)→H2O可用来检验二氧化碳,即为氢氧化钙与二氧化碳反应生成碳酸钙沉淀和水,该化学方程式为:。
三、实验探究题(本题包括2个小题,共22分)
21. 化学实验是进行科学探究的重要途径。某研究性学习小组欲利用下列装置进行相关气体制取的探究,请你分析并回答问题:
(1)图中标号a的仪器名称是______。
(2)若用加热高锰酸钾固体制取并收集一集气瓶氧气,可选用的装置组合是______(填字母序号)。
(3)实验室用过氧化氢溶液和二氧化锰制取氧气的化学方程式为______。
主要操作步骤有:①检查装置的气密性;②收集并验满气体;③装入药品;④组装仪器。
正确的操作顺序是______(填数字序号)。
(4)F是密封良好充满空气的单气阀充气袋,现用F收集一袋较纯净的氧气,则导气管口b、c连接之前需进行的一项操作是______。
【答案】(1)分液漏斗
(2)AC##AE##AC或AE
(3) ①. ②. ④①③②
(4)排尽充气袋内的空气
【解析】
【小问1详解】
由图可知,标号a的仪器名称是分液漏斗;
【小问2详解】
用加热高锰酸钾制取氧气,属于固体加热反应,发生装置可选A,氧气不易溶于水,密度比空气大,可用排水法或向上排空气法收集,收集装置可选C或E,故填:AC或AE;
【小问3详解】
过氧化氢在二氧化锰的催化下分解为水和氧气,该反应的化学方程式为:;
用过氧化氢溶液和二氧化锰制取氧气,实验步骤为:组装仪器、检查装置的气密性,装入药品,收集并验满气体,故顺序为:④①③②;
【小问4详解】
现用F收集一袋较纯净的氧气,则导气管口b、c连接之前需排尽充气袋内的空气,才能收集到纯净的氧气。
22. 学习复分解反应后,某化学兴趣小组的同学对初中化学常见的四种物质稀盐酸、CaCO3粉末、Na2SO4溶液、BaC12溶液之间的反应进行如图所示的实验探究。
(1)大家一致认为试管①中不发生复分解反应,理由______。
(2)试管②中观察到的现象是______。试管③中发生反应的化学方程式为______。
(3)将试管③反应后的物质过滤,对滤液中溶质的成分进一步探究:
【提出问题】滤液中溶质的成分是什么?
【猜想假设】猜想一:NaCl 猜想二:NaCl、Na2SO4猜想三:______。
【设计实验】
实验操作
实验现象
结论
步骤一:取少量滤液于试管中,加入适量BaC12溶液
无明显现象
猜想______不成立
步骤二:取少量滤液于试管中,加入适量稀硫酸
有白色沉淀生成
猜想三成立
【反思拓展】
I、探究反应后溶液中溶质的成分,既要考虑生成物,又要考虑反应物是否有剩余。
Ⅱ、依据复分解反应发生的条件,步骤二中除可用稀硫酸外,还可选用______(填字母序号)也能达到同样的实验目的。
a.稀盐酸 b.氢氧化钠溶液 c.碳酸钠溶液
【答案】 ①. 稀盐酸和Na2SO4溶液中解离出的离子相互结合,不能生成沉淀、气体或水 ②. 白色粉末溶解,有气泡产生 ③. ④. NaCl、BaCl2 ⑤. 二 ⑥. c
【解析】
【详解】(1)复分解反应生成物条件为有沉淀生成或有水生成或有气体生成,故试管①中不发生复分解反应,理由是稀盐酸和Na2SO4溶液中解离出的离子相互结合,不能生成沉淀、气体或水;
(2)试管②中为碳酸钙与稀盐酸反应生成氯化钙、二氧化碳和水,故观察到的现象是白色粉末溶解,有气泡产生;试管③中氯化钡与硫酸钠反应生成硫酸钠反应生成硫酸钡和氯化钠,该反应化学方程式为:;
(3)将试管③反应后物质过滤,对滤液中溶质的成分进一步探究:
猜想假设:
猜想一:氯化钡与硫酸钠恰好完全反应,反应后滤液溶质为NaCl
猜想二:当硫酸钠过量时,反应后滤液溶质为NaCl、Na2SO4
猜想三:当氯化钡过量时,反应后滤液溶质为NaCl、BaCl2
设计实验:
步骤一:取少量滤液于试管中,加入适量BaC12溶液,无明显现象,说明不含有硫酸钠(硫酸钠与氯化钡反应生成硫酸钡沉淀和氯化钠),说明猜想二不成立;
步骤二:取少量滤液于试管中,加入适量稀硫酸,有白色沉淀生成,说明含有氯化钡(氯化钡与稀硫酸反应生成硫酸钡沉淀和水),说明猜想三成立;
反思拓展:
Ⅱ、依据复分解反应发生的条件,生成物中有沉淀或气体或水,步骤二中验证猜想三正确,即为验证含有氯化钡和氯化钠,
a.稀盐酸与氯化钡不反应,无明显现象;
b.氢氧化钠溶液与氯化钡反应没有气体、沉淀、水,故无法反应,无明显现象;
c.碳酸钠溶液与氯化钡反应生成碳酸钡沉淀和氯化钠,该反应有沉淀生成,能够反应;
故选c。
四、计算题(本题包括1个小题,共10分)
23. 实际生产的纯碱产品中往往会含有少量的氯化钠,化学实践小组的同学通过实验来测定某品牌工业品纯碱的指标等级。
国家标准规定工业品纯碱指标等级
指标项目
指标
I类
Ⅱ类
Ⅲ类
优等品
一等品
优等品
合格品
总碱量(Na2CO3计)%≥
99.2
98.8
99.1
98.0
实践小组成员进行的实验和有关数据如下图所示。
(1)实验过程中滴加几滴酚酞试液的目的是______。
(2)通过计算判断该品牌工业品纯碱属于哪一指标等级(写出计算过程,结果数值四舍五入精确到0.1%)
【答案】(1)检验碳酸钠是否完全反应
(2)解:生成二氧化碳的质量为:21.4g+100g-112.6g=8.8g
设该品牌工业品纯碱中碳酸钠的质量为x
x=21.2g
该品牌工业品纯碱中碳酸钠的质量分数为:
依据题意可知,该品牌工业品纯碱总碱量为99.1%,属于Ⅲ类优等品。
答:该品牌工业品纯碱属于Ⅲ类优等品。
【解析】
【小问1详解】
碳酸钠与盐酸反应生成氯化钠、水和二氧化碳,碳酸钠溶液呈碱性,能使酚酞变红,氯化钠呈中性,酚酞不变色,当酚酞由红色变为无色,说明恰好完全反应,实验过程中滴加几滴酚酞试液的目的是故检验碳酸钠是否完全反应;
【小问2详解】
见答案。
2023年山东省聊城市中考化学真题及答案解析: 这是一份2023年山东省聊城市中考化学真题及答案解析,文件包含精品解析2023年山东省聊城市中考化学真题解析版docx、精品解析2023年山东省聊城市中考化学真题原卷版docx等2份试卷配套教学资源,其中试卷共28页, 欢迎下载使用。
2022年山东省聊城市中考化学真题(原卷版): 这是一份2022年山东省聊城市中考化学真题(原卷版),共10页。
2023年山东省聊城市中考化学真题: 这是一份2023年山东省聊城市中考化学真题,共7页。试卷主要包含了5Fe-56Zn-65,72D,下列对实验现象的描述不正确的是等内容,欢迎下载使用。

