(新高考)高考地理一轮复习 第31讲 区域农业发展——以我国东北地区为例 (含解析)
展开
第31讲 区域农业发展——以我国东北地区为例
一、农业发展的地理条件
1.地理背景
(1)范围:黑龙江、吉林、辽宁三省和内蒙古自治区东部。
(2)地位:我国重要的商品粮基地、林业生产基地和畜牧业生产基地。
2.自然条件
(1)气候条件(大部分属于温带季风气候)
①耕作制度:一年一熟。
②热量条件:夏季温暖,雨热同期;冬季寒冷,易受低温冷害影响。
③农作物品种:喜凉作物。
④农作物生长时间:4-10月。
(2)地形条件:高原、平原和山地三类相对完整的地形单元,利于农业多种经营。
(3)土壤条件:黑土、黑钙土广布,有机质含量高,利于农业生产。
3.社会经济条件
(1)重要的工业基地,工业基础好。
(2)交通发达,利于外向型农业发展。
(3)开发晚,人口密度较低。
二、农业发展现状
1.农业布局的特点
(1)农业生产区域的划分依据:气候、地貌、植被和土壤等农业生产自然条件的差异及农业生产方式的不同。
(2)主要农业生产区域
①耕作农业区:主要分布在松嫩平原、三江平原、辽河平原。主要种植玉米、大豆、小麦和水稻等作物。
②林业和特产区:主要分布在大兴安岭、小兴安岭、长白山区。主要树种有兴安落叶松、樟子松、红松、蒙古栎、白桦等;特产主要有人参、鹿茸、苹果梨、柞蚕茧、苹果等。
③畜牧业区:主要分布在西部高原、松嫩平原西部及部分林区草地。主要畜种有三河马、三河牛、东北红牛。
2.商品粮基地建设
(1)地位
①东北地区是我国最大的、比较稳定的商品粮基地。
②三江平原是我国粮食商品率最高的商品粮生产基地。
(2)突出特点
①大规模机械化生产。
②地区专业化生产。
三、农业发展方向
1.存在的问题
人口激增、高强度的农林开发,造成土地的不合理利用,导致农业生态系统退化。
2.农业发展遵循的原则
(1)坚持开发、利用与治理、保护相结合。
(2)坚持经济效益、生态效益的统一。
3.农业的发展方向
平原区
面向国内大宗农产品需求市场,继续强化商品粮、豆等大宗农产品的生产,以确保国家粮食需求
西部
草原区
围绕生态建设与增加农牧民收入两大主题,结合退耕还林、还草工程的实施,大力发展生态农业和舍饲畜牧业
山区
以森林资源保育为核心,多元开发特色农业产品,在半山区实现“立体开发”,在山区发展特色农业和特色产品配套加工业
,
微点1 东北地区热量条件的优劣
(1)劣势:热量不足致使作物一年一熟;长冬无法放牧,还要解决防寒问题。
(2)优势:冬季长,利于土壤有机质积累,使土壤肥沃;冬季积雪春季融化,缓解春旱,可改善土壤的墒情;冬季气温低,可杀灭越冬害虫及虫卵。
微点2 东北地区有水稻分布的原因
(1)东北地区虽然纬度较高,但大部分属于温带季风气候区,雨热同期;夏季水热配合较好,能够满足水稻的生长。
(2)水稻种植技术的进步、耐低温水稻品种的培育等,使水稻分布地区向高纬度扩展。
微点3 东北商品粮基地建设的条件
(1)季风气候,雨热同期。
(2)耕地面积广大,土壤肥沃。
(3)地形平坦,耕地集中连片,农业机械化水平高,劳动生产力高。
(4)地广人稀,余粮多,粮食商品率高。
微点4 土壤肥沃、单产高并不是东北地区粮食商品率高的主要原因
东北地区虽然土壤肥沃,但受热量条件的限制,其单产水平并不具备优势;该地区粮食商品率高的最主要原因为人均耕地多,生产的粮食剩余多,因而商品率高。
微点5 东北地区黑土肥力下降的原因
(1)地形具有一定的坡度,土壤孔隙大;平原地区植被覆盖率低;夏秋季多暴雨冲刷,春季多风蚀,导致表层肥沃的黑土不断变薄。
(2)长期高强度的开垦,只种不养,使土壤肥力下降。
(3)农业生产过程中化肥的使用,使土壤板结,肥力下降。
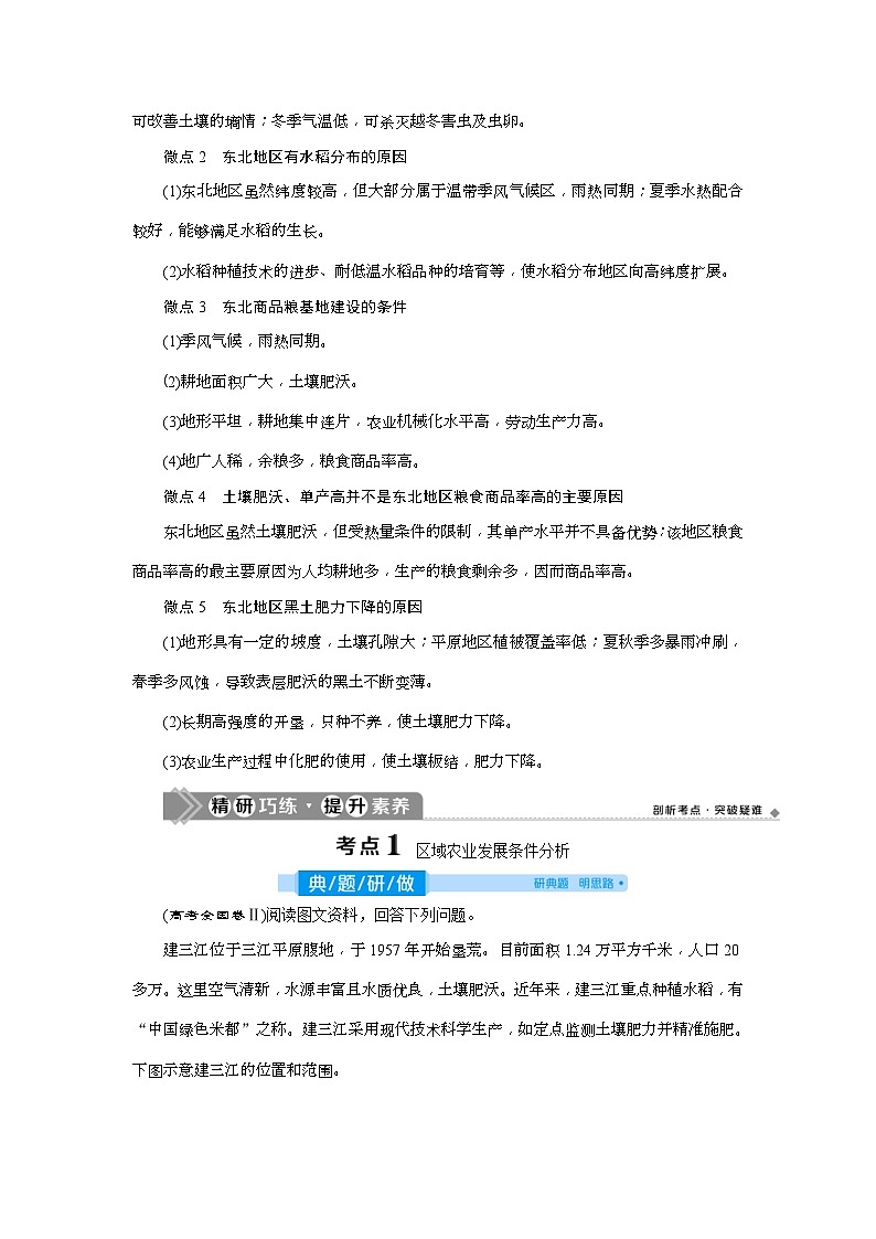
区域农业发展条件分析
(高考全国卷Ⅱ)阅读图文资料,回答下列问题。
建三江位于三江平原腹地,于1957年开始垦荒。目前面积1.24万平方千米,人口20多万。这里空气清新,水源丰富且水质优良,土壤肥沃。近年来,建三江重点种植水稻,有“中国绿色米都”之称。建三江采用现代技术科学生产,如定点监测土壤肥力并精准施肥。下图示意建三江的位置和范围。
(1)分析三江平原环境质量优良的原因。
(2)分析建三江农作物虫害较少的气候原因。
(3)简述建三江水稻种植过程中化肥施用量较少的原因。
(4)建三江被称为“中国绿色米都”。请说明建三江获此美誉的理由。
【图解思路】
【尝试解答】 (1)开垦历史短,人类对环境的影响较弱;地广人稀,工矿业、城镇、交通车辆等较少,人类活动排放的废弃物(废气、废水、废渣等)较少,环境污染轻微。
(2)纬度高(48°N附近),冬季寒冷而漫长,害虫(虫卵)不易越冬;夏季气温日较差大,日低温较低,不利于害虫生存和繁殖。
(3)土壤肥沃(肥力高);精准施肥,控制施肥量。
(4)环境质量优良(污染少);化肥、农药施用量少,生产绿色稻米;生产技术先进,具有示范作用;生产规模大;单位面积产量高,总产量大;商品率高;等等。
区域农业发展条件分析
(1)自然条件
条件
具体影响
典例
气候
光照的强弱、昼夜温差的大小直接影响农产品品质
新疆光照充足、昼夜温差大,瓜果糖分含量高,品质好
热量条件决定了积温和生长期,从而决定了农作物品种和耕作制度
南稻北麦,南甘(蔗)北甜(菜);海南作物一年三熟,东北作物一年一熟
降水的多少及分配影响土地利用状况和生产能力、农业产量和水利工程投入
华北平原、黄土高原地区降水少且变化大,中低产田多,产量不稳定
地形
坡度影响土层厚度及水土保持状况,从而决定利用类型和耕地面积大小
平原适合发展种植业,丘陵适合发展林牧业,山地适合发展林业
水源
地表河、湖及地下水的丰歉和稳定性决定枯水期农业产量
西北内陆降水少,但夏季冰川融水和山麓地下水丰富,适宜发展绿洲农业
(2)社会经济条件
条件
具体影响
典例
工业
基础
工业生产为农业发展提供生产资料,影响农业生产效率
美国工业发展使其农业机械化程度高
交通
交通是农业生产物资和农产品流通的保障,促进了商品农业的发展
高品质农产品和时令性农产品的市场范围扩大,上市及时
人口
人口密度决定人均占有耕地面积,影响商品率
东北地区地广人稀,商品率高
技术
生产技术影响产量、品质和竞争力
杂交水稻的产量和品质高
政策
农业生产方向的导向,影响农业生产的积极性
我国农业税取消和农业补贴增大,提高了农民农业生产积极性
市场
信息
供求关系影响农业生产类型和规模
欧洲奶酪市场广阔,奶酪产业规模大
(2020·温州模拟)阅读材料,回答下列问题。
材料一 黑龙江省黑土分布广泛,是我国重要的粮食生产基地,其中玉米是其主要粮食作物之一。下图为黑龙江省简图。
材料二 下图为图中甲地(坡度在0°~5°之间)不同坡向黑土流失形成的沟壑密度和毁地面积统计图。
(1)指出1971-2010年黑龙江省玉米种植区变化及此变化所面临的主要自然障碍。
(2)简述黑龙江省春季低温对玉米生产的有利和不利影响。
(3)说明黑龙江省发展玉米-大豆轮作对黑土起到的保护作用。
(4)比较甲地阴、阳坡黑土流失的主要差异,并从气候角度分析原因。
解析:(1)结合图示信息,2010年黑龙江省玉米种植北界较1971年偏北,故1971-2010年黑龙江省玉米种植区北界向北移动;种植边界再向北山地增多,气温降低,故种植边界继续北移面临的主要自然障碍是北部以山地为主,平原少;气候风险加大。(2)黑龙江省的春季低温使病虫害减少,春季蒸发弱(降雪多),土壤湿度高,利于玉米生产;但低温也会造成冻害严重;播种时间延迟(土壤解冻晚,不利于播种;生长期缩短),影响产量和品质。(3)大豆根系具有固氮作用,黑龙江省发展玉米-大豆轮作可以固氮(均衡养分);减少化肥和农药的使用(土壤污染小);提高肥力。(4)由材料二图示信息可以判断,甲地北坡、东北坡单位面积毁地面积和沟壑密度远大于南坡,故阴坡水土流水严重。原因是阴坡冬季位于西北季风的迎风坡,降雪多,春季融雪多,水土流失严重;夏季蒸发弱,土壤湿润,下渗少,地表径流多,流水侵蚀严重。
答案:(1)种植北界向北移动(向北扩展或者面积变大都是错的)。北部以山地为主,平原少;北部纬度高,气温低,气候风险加大。
(2)有利:低温病虫害少;春季蒸发弱(降雪多),土壤湿度大,可以缓解春旱。
不利:冻害严重;播种时间延迟(土壤解冻晚,不利于播种;生长期缩短),影响产量和品质。
(3)可以固氮(均衡养分);减少化肥和农药的使用(土壤污染小);提高肥力。
(4)阴坡黑土流失严重(或阳坡黑土流失不严重或涉及比较即可)。阴坡冬季位于西北季风的迎风坡,降雪多,春季融雪多,水土流失严重;夏季蒸发弱,土壤湿润,下渗少,地表径流多,流水侵蚀严重。
区域农业可持续发展
(高考全国卷Ⅰ)阅读图文材料,回答下列问题。
卤虫生存于高盐水域,以藻类为食,是水产养殖的优质活体饵料,也是候鸟的食物来源。美国大盐湖(如下图)属内陆盐湖,卤虫资源丰富。20世纪50-70年代,大盐湖卤虫产业规模小,产品需低温运输,主要用于喂养观赏鱼类。20世纪80年代以来,随着水产养殖业快速发展,大盐湖卤虫产业规模不断扩大。
(1)分析大盐湖盛产卤虫的原因。
(2)说明早年卤虫产业规模较小的原因。
(3)推测20世纪80年代以来,水产养殖业快速发展的原因及其对大盐湖卤虫产业发展的影响。
(4)你是否赞同继续在大盐湖发展卤虫捕捞业。请表明态度并说明理由。
【图解思路】
【尝试解答】 (1)属于内陆盐湖,为高盐水域。注入该湖的河水带来大量营养物质,适合藻类等卤虫饵料的生长。
(2)运输成本高(需低温运输);(主要用于喂养观赏鱼,)市场需求小。
(3)原因:海洋渔业产量减少;市场需求增大;近海水产养殖技术提高。 影响:对卤虫需求量增加(促进了大盐湖卤虫产业发展)。
(4)赞同。理由:卤虫资源丰富,市场需求大,经济价值高,技术成熟,增加就业等。
或不赞同。理由:让卤虫自然生长,维护生物链的稳定,保护湿地,保护生物多样性等。
1.农业可持续发展的措施
(1)根据区域的自然条件及社会经济条件,因地制宜。
(2)运用农业科技,改善不利农业区位条件。常见措施如下:
不利区位条件
常见措施
气
候
热量
不足
温室大棚、地膜覆盖或发展农业科技,改良农作物品种(耐寒作物)
降水
时间分配不均
蓄水工程
空间分布不均
跨流域调水工程
旱涝灾害频繁
水利工程设施
光照
不均匀
植物的下端光照不足,通过地膜覆盖反射太阳光
昼夜
温差
增大措施
地面铺鹅卵石
减小措施
烟雾防霜冻;东南丘陵区冬季夜晚喷水,防低温冻害
地形
起伏大
缓坡修梯田,陡坡不宜发展农业或因地制宜发展立体农业
灌溉水源
不足、不稳定
水利工程措施
土壤
酸
种植适宜农作物,如茶树,或加石灰中和土壤
瘦
施肥,保持水土
碱
改善灌溉设施或种植耐盐碱作物
干
地膜覆盖
生物
农业病虫害
生物措施:利用生物链
工程措施:可在植物的生长期加塑料袋
2.区域农业发展方向的分析思路
发展方向
具体内容
调整农业与农村经济结构
因地制宜,合理安排农、林、牧、副、渔业的比重,合理布局农业生产;调整农村经济结构,大力发展第二、三产业,增加农民收入
推进农业产业化进程
加强以农畜产品加工为主的龙头企业建设,延长产业链,提高农畜产品附加值;健全和完善农业的社会化服务体系
加强农业基础设施建设,改善农业生产条件
改良不利于农业耕作的土地,治理易受旱涝、盐碱威胁的土地,改善水源灌溉条件,创造高产、稳产的基本农田
加快农业技术的应用和推广
依靠科技,完善农业科技推广体系,提高农民的文化素质,增加农产品的科技含量,提高农产品的市场竞争力
改善农业生态环境,促进农业可持续发展
治理土地污染、水土流失、土地荒漠化、盐碱化以及林木的乱砍滥伐等现象,创造优良的生态环境
3.我国主要农业区发展中存在的问题及发展方向
典型地区
发展中存在
的问题
可持续发展方向
农耕区
东北平原、
华北平原
过度注重耕作业,忽视了多种经营,从而使农耕区生态退化;大量施用化肥、农药,出现土壤污染、农产品质量下降等现象
走规模化、专业化、商品化之路;延长产业链,发展农产品深加工工业,提高经济效益;向生态化方向发展,建绿色农产品基地
牧区
内蒙古高
原、青海牧区
过度放牧引起草场退化
保护草地、建人工草地,创造良好的生态环境;对畜牧产品进行深加工
林区
东北大、小兴安岭
林区
只采不育、资源衰竭、生态环境恶化
采育结合,对林木产品进行深加工
4.我国的粮食问题及解决途径
(1)我国的粮食问题
①受自然条件影响,粮食总产量不稳定。
②受社会经济影响,农民种粮积极性不高。
③人口规模大,人均粮食占有量低。
④受世界粮食价格影响较大。
(2)解决途径
①要十分珍惜和合理利用每一寸土地,切实保护耕地。
②科学种田,通过改造中、低产田,提高单位面积产量和质量。
③在确保粮食供求的同时,积极开展多种经营,调整农作物品种和农业结构,一方面满足人民生活丰富多样的需求,另一方面使广大农民的收入真正得以提高。
④科学种田,提高单产,如使用优良品种,采用先进的经营管理方法等。
(2020·武汉调研)阅读图文资料,完成下列要求。
攀枝花米易县山谷相间,盆地交错分布,地势北高南低,属南亚热带干热河谷立体气候,有“山高一丈,大不一样”之说。米易县政府编制了《米易县“十三五”易地扶贫搬迁实施方案》,并于2019年实行。攀枝花适宜多种水果生长,目前,政府把发展水果产业作为重点扶贫项目之一。其中米易县是全国最大的早熟、优质枇杷基地(枇杷树喜光、喜温、不耐寒,一般秋天或初冬开花,春天结果,初夏成熟),11月下旬即可采摘上市,持续到次年5月上旬。下图示意攀枝花附近地区和各区县水果种植分布。
(1)推测米易县枇杷品质好、上市早的有利气候条件。
(2)热带、亚热带及温带水果在攀枝花都能找到种植区,试说明其自然原因。
(3)试为攀枝花水果产业进一步发展提出建议。
(4)分析攀枝花部分山区易地搬迁扶贫优于就地扶贫的地理原因。
解析:(1)米易县枇杷品质好主要考虑光照和昼夜温差大;上市早主要考虑纬度低,热量条件好。(2)热带、亚热带及温带水果在攀枝花都能找到种植区,主要从该地纬度低、海拔高等方面考虑。(3)攀枝花水果产业进一步发展主要从政策扶持、扩大水果种植规模、延长产业链、加大农业科技投入、改善交通条件、开拓水果市场等方面考虑。(4)山区交通不便,生活条件差,农民在山区进行建设易造成生态破坏,搬离山区可以节省扶贫资金投入,扩大就业,增加农民收入,改善搬迁群众生活生产条件,保护生态环境。
答案:(1)(米易县地处南亚热带,)冬无严寒,利于枇杷树越冬;(冬春季节少雨,)光热条件好,有利于枇杷提前开花结果;昼夜温差大,利于糖分积累,枇杷品质高。
(2)攀枝花地处亚热带,适合亚热带水果生长;干热河谷地区气温偏高,适合热带水果生长;境内地势起伏大,气候垂直差异显著,海拔较高区适合温带水果生长。
(3)加大政策扶持力度;因地制宜,扩大水果种植规模以达到规模效益和影响(实行专业化生产);发展水果加工产业,延长产业链,提升利润空间;加大农业科技投入,确保水果品质;改善交通条件,与物流公司和电商平台合作,不断开拓水果市场;利用水果生产带动旅游业。
(4)易地搬迁可以节省扶贫资金投入;扩大就业机会,增加农民收入;改善搬迁群众生活生产条件;保护生态环境。
一、选择题
冰叶日中花,原产自非洲南部纳米比亚的沙漠地带,生长最适宜温度为5~25 ℃,低于5 ℃或高于30 ℃均会出现枯萎,世界多地有引进栽培。冰叶日中花每片叶子上都凝结着很多透明露珠状富含天然植物盐的分泌物,状如水滴,晶莹剔透。据此回答1~2题。
1.下列地区适宜在室外大面积种植冰叶日中花的是( )
A.澳大利亚东北部 B.地中海沿岸
C.亚马孙平原 D.内蒙古高原
2.若某地区大面积引种冰叶日中花,则冰叶日中花对当地环境的作用是( )
A.防风固沙
B.防止水土流失
C.减少土壤表层盐分含量
D.利于本土物种繁衍
解析:第1题,根据材料可知,冰叶日中花原产自非洲纳米比亚的沙漠地带,故其耐旱、耐热、耐盐碱,且生长最适宜温度为5~25 ℃,故地中海沿岸适宜在室外大面积种植冰叶日中花。澳大利亚东北部和亚马孙平原均为热带雨林气候,全年多雨,不适宜种植冰叶日中花;内蒙古高原冬季气候寒冷,不适宜种植冰叶日中花。第2题,根据材料可知,冰叶日中花主要分布在沙漠地带,可起到防风固沙的作用;水土流失现象主要发生在降水较多的地区;冰叶日中花属于沙漠植被,根系较深,对表层土壤盐渍化影响不大,且如若它们成片死亡,盐分便会释放到地表,加剧土壤表层盐渍化;冰叶日中花大面积生长会占据本土物种的生活空间,故不利于本土物种繁衍。
答案:1.B 2.A
(2020·衡阳模拟)寿光是全国最大的蔬菜集散地,号称“中国蔬菜之乡”。当地许多蔬菜加工企业采用“公司+农场+农业工人”模式对多种蔬菜进行加工,加工完成的蔬菜绝大多数销往美国、日本、欧洲等地。据此回答3~4题。
3.寿光蔬菜“产—加—销”一体化生产模式得以形成且不断壮大的最主要原因是( )
A.政策优惠 B.劳动力廉价
C.气候适宜 D.市场广阔
4.影响众多蔬菜加工企业布局在寿光的主导因素是( )
A.原料丰富 B.交通便利
C.地价低廉 D.工业基础好
解析:第3题,市场需求量是影响商品性农业发展的根本因素,故该模式形成并壮大的关键因素是市场广阔。第4题,寿光是“全国最大的蔬菜集散地”,说明有原料优势,则主导因素是原料丰富。
答案:3.D 4.A
(2020·洛阳模拟)我国地域辽阔,自然环境和社会经济发展的区域差异显著。读下图,回答5~6题。
5.关于图中A、B、C、D四地农业的叙述,正确的是( )
①B地位于云贵高原,以畜牧业为主
②A、C两地均是重要的粮棉产区
③C、D两地位于我国北方地区,糖料作物以甜菜为主
④D地农业属于商品谷物农业
A.①② B.②④
C.①③ D.③④
6.图中四个地区农业可持续发展的方向为( )
①A地区要扩大灌溉面积,提高粮食产量
②B地区要大量开垦荒地,增加人均耕地面积
③C地区要注重中低产田改造,提高单位面积产量
④D地区要大力发展机械化生产,提高农产品的商品率
A.①② B.②③
C.①④ D.③④
解析:第5题,云贵高原并不以畜牧业为主;华北平原为暖温带,不适合甜菜生长。第6题,A地区缺水严重,不具备扩大灌溉面积的条件;云贵高原地形崎岖,大规模垦荒会引起水土流失。
答案:5.B 6.D
下图所示M区域(阴影区),30多年前曾经是一片荒原,在巴西政府的支持和科研人员的努力下,如今已变成可以实施大规模机械化生产的世界新粮仓,有巴西“谷物带”之称。据此回答7~8题。
7.以下对M区域农业生产条件的评价,不合理的是( )
A.水热搭配较好,适于热带农作物生长
B.地广人稀,有利于大规模机械化生产
C.河流较多,水系发达,灌溉水源充足
D.土层深厚,有机质丰富,土壤肥力高
8.近年来,M区域的很多农田生产实施了作物种植与牧草畜牧(牛)交替进行。下列地区中农业主要生产类型与M区域相似的是( )
A.美国大平原 B.刚果盆地
C.华北平原 D.墨累-达令盆地
解析:第7题,M区域位于热带地区,气温高,降水较多,水热搭配较好,适于热带农作物生长;M区域地广人稀,有利于大规模机械化生产;由图可知,M区域为巴西高原,为众多河流的发源地,河流较多,水系发达,灌溉水源充足,因此A、B、C说法合理。M区域为热带草原气候,红壤广布,土壤酸性较强,有机质含量较少,土壤肥力较低,D说法错误。故选D。第8题,近年来,M区域的很多农田生产实施了作物种植与牧草畜牧(牛)交替进行,由此可以判断该地为混合农业。美国大平原分布的主要农业生产类型为商品谷物农业;刚果盆地为热带雨林气候,主要分布的是热带种植园农业;华北平原地形平坦,水热充足,主要以种植业为主;墨累-达令盆地是澳大利亚的小麦-牧羊带,为混合农业区。故选D。
答案:7.D 8.D
(2020·广州高考模拟)近年来,我国进口水果琳琅满目,如东南亚泰国的榴莲、山竹,南美智利的车厘子、草莓等。2018年我国水果进口额首次超过出口额,智利超越泰国成为我国水果贸易额最大的进口国。据此回答9~11题。
9.我国水果进口反超出口的现象,反映了( )
A.物流产业高速发展
B.电商网络平台完善
C.消费市场转型升级
D.农业生产结构调整
10.每年智利出口到我国的车厘子前期(尝鲜期)多采用空运,后期则以海运为主,采用海运的主要原因是( )
A.富含糖分,容易变质
B.市场需求大,冷链运输
C.天气多变,加快销售
D.交通高峰期,物流慢
11.智利超越泰国成为我国水果贸易额最大的进口国,最主要原因是( )
A.泰国劳动力价格较智利高
B.智利国家政策的积极支持
C.海洋运输成本大幅度降低
D.气候与市场的季节性差异
解析:第9题,水果的进口和出口均涉及物流产业和电商,A、B排除;我国水果进口反超出口与农业生产结构调整关系不大,D错误;随着我国经济的发展,消费市场转型升级,需要在全球市场寻找更多种类、更高品质的水果,这是我国水果进口反超出口的原因,C正确。第10题,智利是距离我国最远的国家之一,车厘子又是易腐烂不便保存的水果,空运速度快,最适合运输车厘子,但价格贵。后期中国对车厘子市场需求量大,但长距离空运价格高,而海运量大、价格低,随着保鲜冷藏技术的进步,可以实现车厘子运输,这是主要原因。第11题,智利位于南半球,车厘子的成熟期正好处于北半球冬季,此时出口到我国的反季节水果具有强大的竞争力。故选D。
答案:9.C 10.B 11.D
二、非选择题
12.(2020·南昌模拟)阅读图文资料,回答下列问题。
蔗糖业包括甘蔗种植、甘蔗制糖等相关产业。蔗糖业曾是广东珠江三角洲的优势产业,改革开放以来,蔗糖业由珠江三角洲向粤西、广西等地转移。广西地方政府抓住机遇,积极引进蔗糖业,使广西成了蔗糖业的主要承接区。随着蔗糖业的转移,珠江三角洲传统甘蔗种植区大多演变成了农副产品生产基地,主要生产蔬菜、乳肉、禽蛋等。经过多年的努力,广西成为全国最大的蔗糖生产基地。
(1)简述广西成为珠江三角洲甘蔗种植产业主要承接区的原因。
(2)指出引起珠江三角洲甘蔗制糖业向广西转移的主导因素并说明理由。
(3)分析珠江三角洲传统甘蔗种植区演变成农副产品生产基地的原因。
解析:(1)广西与珠江三角洲的气候条件相差不大。广西相对珠江三角洲经济较落后,而在土地、劳动力方面具有优势,转移一般有政策支持。(2)甘蔗制糖业属于原料指向型工业,应接近原料地布局,以减少运费,增加利润。(3)结合改革开放后珠江三角洲的发展,以及两类农业特征分析即可。
答案:(1)水热(气候)适宜;土地丰富(廉价);劳动力廉价;政策支持(靠近珠江三角洲)。
(2)原料(甘蔗)。
甘蔗制糖业原料运输成本高,向广西转移(靠近原料)可减少花费(提高利润)。
(3)珠江三角洲(工业化)城市化发展,城市人口增加,农副产品需求量增大;农副产品运输成本高(宜就近供应,土地资源有限,引起甘蔗种植产业向外转移)。
13.(2020·绵阳模拟)阅读图文资料,回答下列问题。
大豆原产于中国,营养价值高,用途多样。大豆播种时土壤水分必须充足,田间持水量不能低于60%;其生长需要无霜期大于110天,有效积温大于2 200 ℃,年降水量500 mm以上;鼓粒期日照时数不低于15小时,日平均气温不低于20 ℃。
2017年美国大豆亩产219 kg,中国大豆亩产124 kg(1亩≈666.67 m2)。近年来,美国每年向我国出口的大豆占其大豆出口总量的一半以上。东北地区是我国优质大豆的主产区,占全国大豆总产量的一半左右。下图为我国东北大豆主产区(图中阴影区)分布和积温分布示意图。下表为2007-2017年我国大豆生产量和消费量(单位:万吨)统计表。
年份
生产量
消费量
2007
1 273
4 987
2008
1 554
5 355
2009
1 498
6 062
2010
1 508
6 773
2011
1 449
7 393
2012
1 301
7 459
2013
1 195
7 953
2014
1 215
8 892
2015
1 179
9 346
2016
1 294
11 016
2017
1 455
11 196
(1)说明2007-2017年我国大豆供需变化的特点。
(2)说明目前我国大豆生产面临的问题。
(3)分析我国东北地区种植大豆的有利气候条件。
(4)为保障我国大豆安全,请你为东北大豆生产的下一步发展提出合理化建议。
解析:(1)供需变化主要从表中的生产量和消费量两方面来分析。根据生产量判断生产存在波动变化,根据消费量判断需求量不断加大,供不应求。(2)根据材料提供的美国和我国大豆的对比、我国大豆生产量和消费量的对比等可以发现,我国大豆单产和总产低、国内(和国际)市场占有率低。(3)主要从水分、热量、光照条件等方面分析。根据“大豆播种时土壤水分必须充足”分析冬季积雪多,冰雪融水可以提供大豆播种时所需的水分;夏季高温多雨可以满足大豆生长需要“有效积温大于2 200 ℃,年降水量500 mm以上”的条件;生长季节白昼长,日照充足,可以满足“鼓粒期日照时数不低于15小时,日平均气温不低于20 ℃”的条件;纬度较高,大豆生长期较长,品质好。(4)主要从提高产量入手分析,具体包括提高大豆单产、扩大种植面积、提高农民种植的积极性等。
答案:(1)需求量不断加大;国内供应量存在波动变化;对外依存度高,供需缺口不断加大。
(2)单产和总产低,国内(和国际)市场占有率低。
(3)冬季积雪多,播种时土壤水分充足;夏季高温多雨,能够满足大豆生长需求;大豆生长季节白昼长,光照充足,利于大豆鼓粒,保证产量;纬度高,生长周期长,品质好。
(4)加大科技投入,培育优良品种,提高大豆的单产;调整农业结构,扩大大豆种植面积;提高大豆生产的机械化水平,扩大规模,降低成本;加大政府补贴力度,提高农民种植的积极性。
新高考地理一轮复习课时练习[34] 第15章第1讲 区域农业发展(含解析): 这是一份新高考地理一轮复习课时练习[34] 第15章第1讲 区域农业发展(含解析),共6页。
高考地理人教版一轮复习专题测试试题:31 区域农业发展: 这是一份高考地理人教版一轮复习专题测试试题:31 区域农业发展,共26页。试卷主要包含了在干旱,读图,B地区种植的农作物主要是等内容,欢迎下载使用。
新高考地理一轮复习知识梳理+过关训练第31讲 世界地理(亚洲)(含解析): 这是一份新高考地理一轮复习知识梳理+过关训练第31讲 世界地理(亚洲)(含解析),共12页。

