精品解析:广东省湛江市第二十一中学2022-2023学年高一下学期期中考试(选考)化学试题(解析版)
展开2022-2023学年度第二学期高一级期中考试
选考化学
可能用到的相对原子质量:H-1 C-12 N-14 O-16 Na-23 Al-27 S-32 Cl-35.5
一、选择题:本题共16小题,共44分。第1~10小题,每题2分;第11~16小题,每题4分,在每小题列出的四个选项中,只有一项符合题意。
1. 下列分析正确的是
A. “木与木相摩则然(燃)”的“然”是热能转变为化学能
B. 为打造生态文明建设,我国大力发展核电、光电、风电、水电,电能属于一次能源
C. 我国提出网络强国战略,光缆线路总长超过三千万公里,光缆的主要成分是晶体硅
D. “浮梁巧烧瓷,颜色比琼玖”的“瓷”是硅酸盐产品
【答案】D
【解析】
【详解】A.“木与木相摩则然(燃)”的“然”是摩擦过程中产生的热量使木材燃烧,是化学能转变为热能,故A错误;
B.电能不是一次能源,属于二次能源,故B错误;
C.二氧化硅具有良好的光学特性,是制造光缆的主要原料,故C错误;
D.“浮梁巧烧瓷,颜色比琼玖”的“瓷”是瓷器,属于硅酸盐产品,故D正确;
故选:D。
2. 下列物质之间的转化都能一步实现的是( )
A. H2S→S→SO3→H2SO4 B. Si→SiO2→H2SiO3→Na2SiO3
C. FeS2→SO2→Na2SO3→Na2SO4 D. N2→NH3→NO2→HNO3→NO2
【答案】C
【解析】
【详解】A.硫与氧气反应只能生成二氧化硫,不能一步反应生成三氧化硫,故A错误;
B.二氧化硅不能一步生成硅酸,可由可溶性的硅酸盐与酸反应生成硅酸,故B错误;
C.FeS2在高温条件下与氧气反应生成SO2,SO2与氢氧化钠溶液反应生成Na2SO3,Na2SO3被氧气氧化为Na2SO4,各物质之间的转化均能一步完成,故C正确;
D.氨气催化氧化得到一氧化氮,不能一步生成二氧化氮,故D错误。
故选C。
3. 下列变化过程属于放热反应的是
①金属钠与水反应 ②NH4Cl晶体与Ba(OH)2·8H2O晶体混合搅拌 ③H2在Cl2中燃烧 ④液态水变成水蒸气 ⑤酸碱中和 ⑥碳酸钙热分解
A. ①②⑤ B. ①③⑤ C. ③④⑤ D. ②④⑥
【答案】B
【解析】
【详解】①活泼金属与酸或水反应是放热反应
②NH4Cl晶体与Ba(OH)2·8H2O晶体反应是吸热反应
③所有燃烧是放热反应
④液态水变成水蒸气不是吸热反应,是吸热过程
⑤酸碱中和是放热反应
⑥碳酸钙热分解是吸热反应
故选B。
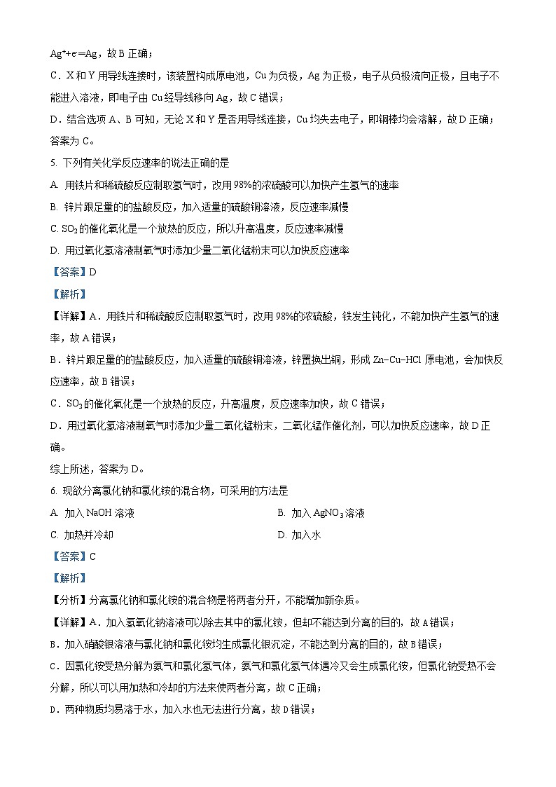
4. 电池与现代人的生活密切相关,某同学为了研究原电池工作原理设计了如图所示的装置。下列说法错误的是
A. X、Y不用导线连接时,铜棒上会有银析出
B. X、Y用导线连接时,银棒上的电极反应为Ag++e-=Ag
C. X、Y用导线连接时,电子由银经导线移向铜
D. 无论X和Y是否用导线连接,铜棒均会溶解
【答案】C
【解析】
【详解】A.X、Y不用导线连接时,Cu与硝酸银发生置换反应,即Cu+2Ag+=Cu2++2Ag,则铜棒上会有银析出,故A正确;
B.X和Y用导线连接时,该装置构成原电池,Cu为负极,Ag为正极,则银棒上发生的电极反应为Ag++e-═Ag,故B正确;
C.X和Y用导线连接时,该装置构成原电池,Cu为负极,Ag为正极,电子从负极流向正极,且电子不能进入溶液,即电子由Cu经导线移向Ag,故C错误;
D.结合选项A、B可知,无论X和Y是否用导线连接,Cu均失去电子,即铜棒均会溶解,故D正确;
答案为C。
5. 下列有关化学反应速率的说法正确的是
A. 用铁片和稀硫酸反应制取氢气时,改用98%的浓硫酸可以加快产生氢气的速率
B. 锌片跟足量的的盐酸反应,加入适量的硫酸铜溶液,反应速率减慢
C. SO2的催化氧化是一个放热的反应,所以升高温度,反应速率减慢
D. 用过氧化氢溶液制氧气时添加少量二氧化锰粉末可以加快反应速率
【答案】D
【解析】
【详解】A.用铁片和稀硫酸反应制取氢气时,改用98%的浓硫酸,铁发生钝化,不能加快产生氢气的速率,故A错误;
B.锌片跟足量的的盐酸反应,加入适量的硫酸铜溶液,锌置换出铜,形成Zn−Cu−HCl原电池,会加快反应速率,故B错误;
C.SO2的催化氧化是一个放热的反应,升高温度,反应速率加快,故C错误;
D.用过氧化氢溶液制氧气时添加少量二氧化锰粉末,二氧化锰作催化剂,可以加快反应速率,故D正确。
综上所述,答案为D。
6. 现欲分离氯化钠和氯化铵的混合物,可采用的方法是
A. 加入NaOH溶液 B. 加入AgNO3溶液
C. 加热并冷却 D. 加入水
【答案】C
【解析】
【分析】分离氯化钠和氯化铵的混合物是将两者分开,不能增加新杂质。
【详解】A.加入氢氧化钠溶液可以除去其中的氯化铵,但却不能达到分离的目的,故A错误;
B.加入硝酸银溶液与氯化钠和氯化铵均生成氯化银沉淀,不能达到分离的目的,故B错误;
C.因氯化铵受热分解为氨气和氯化氢气体,氨气和氯化氢气体遇冷又会生成氯化铵,但氯化钠受热不会分解,所以可以用加热和冷却的方法来使两者分离,故C正确;
D.两种物质均易溶于水,加入水也无法进行分离,故D错误;
故答案选:C。
7. 类比推理法是研究物质性质的常用方法之一。下列类比推理正确的是
选项
类比
推理
A
CO2能使澄清石灰水变浑浊
SO2也能使澄清石灰水变浑浊
B
Fe与S能直接化合生成FeS
Cu和S也能直接化合生成CuS
C
Fe能置换出CuSO4溶液中的Cu
Na也能置换出CuSO4溶液中的Cu
D
Cu与O2在加热条件下生成CuO
Na与O2在加热条件下生成Na₂O
A. A B. B C. C D. D
【答案】A
【解析】
【详解】A. CO2、SO2均为酸性氧化物,均能使澄清石灰水变浑浊,故A正确;
B. S具有弱氧化性,Fe与S能直接化合生成FeS,Cu和S能直接化合生成Cu2S,而不是CuS,故B错误;
C. Fe能置换出CuSO4溶液中的Cu,Na不能置换出CuSO4溶液中的Cu,钠活泼性太强,先和溶液中水反应,故C错误;
D. Cu与O2在加热条件下生成CuO,Na与O2在加热条件下生成Na₂O₂,故D错误。
综上所述,答案为A。
【点睛】硫的氧化性弱,只能把变价金属氧化成低价态即只能把铜氧化为Cu2S。
8. 氢气和氧气发生反应的过程用如下模型表示“-”表示化学键),下列说法正确的是
A. 过程I是放热过程
B. 过程III一定是吸热过程
C. a的总能量大于d的总能量
D. 该反应的能量转化形式只能以热能的形式进行
【答案】C
【解析】
【分析】
【详解】A.过程Ⅰ分子化学键断裂形成原子,属于吸热过程,故A错误;
B.过程Ⅲ为新化学键形成的过程,是放热过程,故B错误;
C.氢气燃烧放热,则a的总能量大于d的总能量,故C正确;
D.该反应可通过燃料电池,实现化学能到电能的转化,不一定只能以热能的形式进行,故D错误;
故选C。
9. 下列装置用于进行指定实验时,能达到实验目的的是
A. 用装置甲制备氨气 B. 用装置乙除去氨气中的水蒸气
C. 用装置丙收集氨气 D. 用装置丁吸收多余的氨气
【答案】D
【解析】
【详解】A.氯化铵和氢氧化钙反应有水生成,则试管口应略向下倾斜,防止生成水倒流使试管炸裂,A不符合题意;
B.氨气与硫酸反应,不能干燥氨气,一般用碱石灰干燥,B不符合题意;
C.收集气体的仪器不能密封,防止气体压强过大使仪器炸裂,C不符合题意;
D.氨气极易溶于水,则球形干燥管可防止倒吸,D符合题意;
故选D。
10. 下列关于反应3B(g) C(g)+D(g)的说法不正确的是
A. 某时刻测得v正(B)=v逆(B),说明反应达到了化学平衡状态
B. 反应达到化学平衡后,反应物和生成物浓度不再改变
C. 反应达到平衡后,反应就停止了
D. 上述反应中,B不可能全部转化为C和D
【答案】C
【解析】
【详解】A. 可逆反应中正逆反应速率相等且不为零时,反应达到平衡,v正(B)为正反应速率,v逆(B) 为逆反应速率,所以反应达到了化学平衡状态,A正确;
B. 可逆反应中,反应达到平衡后,反应物和生成物的浓度不再改变,B正确;
C. 可逆反应达到平衡,是动态平衡,正逆反应速率相等,但不为零,反应没有停止,C错误;
D. 上述反应为可逆反应,转化率达不到百分之百,故B不可能全部转化为C和D,D正确;故答案为:C。
11. 下列离子方程式书写正确的是
A. 向硅酸钠溶液中通入少量二氧化碳:
B. 和反应:
C. 氨水中通入少量气体:
D. 焦炭制备粗硅:
【答案】A
【解析】
【详解】A.向硅酸钠溶液中通入少量二氧化碳生成碳酸钠和硅酸沉淀,反应的离子方程式为,故A正确;
B.和反应生成盐酸和次氯酸,反应的离子方程式是,故B错误;
C.氨水中通入少量气体生成亚硫酸铵,反应的离子方程式是,故C错误;
D.焦炭和二氧化硅反应生成硅和一氧化碳,反应方程式为 ,故D错误;
选A。
12. 设阿伏加德罗常数的数值为,下列说法正确的是
A. 溶液中含氯离子数为
B. 常温常压下,氮气所含的分子数为
C. 常温下,铝片投入足量的稀硫酸中,铝失去的电子数为
D. 含有的电子数为
【答案】C
【解析】
【详解】A.溶液的体积未知,不能计算氯离子的数目,故A错误;
B.14g氮气的物质的量为,0.5mol氮气所含分子数为0.5NA,故B错误;
C. 2.7g铝的物质的量为,铝与足量的盐酸反应的过程中铝的化合价由0价变为+3价,因此0.1mol铝反应失去的电子数为0.3NA,故C正确;
D.没有指明气体的存在条件,2.24L氨气不一定为0.1mol,其所含电子数也不一定为1mol,故D错误;
答案选C。
13. 已知化学反应的能量变化如图所示,下列叙述中正确的是
A. 该反应需要在加热条件下才能进行
B. 断裂1molA-A键和1molB-B键,吸收a kJ能量
C. 的总能量一定低于AB的总能量
D. 每生成2mol AB(g)放出的能量为
【答案】B
【解析】
【详解】A.反应是吸热反应还是放热反应与反应条件无关,从图象可以看出反应是吸热反应,但不能确定该反应是否需要在加热条件下才能进行,A错误;
B.由图示可知,断裂1molA-A键和1molB-B键,需吸收akJ能量,B正确;
C.1molA2和1molB2的总能量低于2molAB的能量,但A2的总能量不一定低于AB的总能量,C错误;
D.依据图象分析,1molA2和1molB2反应生成2molAB,每生成2molAB(g)吸收(a-b)kJ热量,D错误;
答案选B。
14. 根据下列实验事实得出的相应结论正确的是
实验事实
结论
A
的水溶液可以导电
是电解质
B
通入硝酸钡溶液出现白色沉淀
不溶于强酸
C
加入浓NaOH溶液微热,试管口附近湿润红色石蕊试纸变蓝
原溶液中一定含有
D
浓硫酸能使蓝色胆矾晶体变成白色
浓硫酸具有脱水性
A. A B. B C. C D. D
【答案】C
【解析】
【详解】A.自身不能电离,是非电解质,的水溶液可以导电,是因为氨水中一水合氨发生电离,故A错误;
B.通入硝酸钡溶液生成硫酸钡沉淀,溶于盐酸等强酸,故B错误;
C.铵盐遇碱加热条件下放出氨气,加入浓NaOH溶液微热,试管口附近湿润红色石蕊试纸变蓝,说明有氨气放出,原溶液中一定含有,故C正确;
D.浓硫酸能使蓝色胆矾晶体变成白色,说明胆矾失去结晶水,体现浓硫酸的吸水性,故D错误;
选C。
15. 用纯净的碳酸钙与稀盐酸反应制取二氧化碳气体,实验过程如图所示,下列说法不正确的是
A. EF段收集的最多,化学反应速率最快
B. FG段速率变慢的主要原因是反应吸热,温度下降
C. 从图像中可以推测该反应为放热反应
D. 向溶液中加入NaCl溶液会降低反应速率
【答案】B
【解析】
【详解】A.根据图像可知,EF段收集最多,化学反应速率最快,故A正确;
B.FG段速率变慢的主要原因是盐酸浓度降低,故B错误;
C.由EF段反应速率加快,说明温度升高,可以推测该反应为放热反应,故C正确;
D.向溶液中加入NaCl溶液,盐酸会被稀释,氢离子浓度减小,反应速率减慢,故D正确;
选B。
16. 选用如图所示仪器中的两个或几个(内含物质)组装成实验装置,以验证木炭可被浓硫酸氧化成CO2,下列说法正确的是
A. 按气流从左向右流向,连接装置的正确顺序是A→F→E→C→D→B
B. 丁中溶液褪色,乙中溶液变浑浊说明甲中生成CO2
C. 丙中品红溶液褪色,乙中溶液变浑浊说明甲中生成CO2
D. 丁和丙中溶液都褪色,乙中溶液变浑浊,说明甲中有CO2生成
【答案】A
【解析】
【分析】甲为反应发生装置,发生反应为C+2H2SO4(浓)CO2↑+2SO2↑+2H2O,KMnO4可氧化SO2,用酸性KMnO4溶液除去SO2,再通过品红溶液,若不褪色可确认SO2已除干净,在排除SO2干扰条件下,气体通过澄清石灰水,澄清石灰水变浑浊可确认CO2的存在。
【详解】A.根据分析,按气流从左向右流向,以上装置的顺序为甲→丁→丙→乙,气体长进短出,装置中接口的连接正确顺序是A→F→E→C→D→B,故A正确;
B.SO2具有漂白性,能使品红褪色,丁装置用酸性KMnO4溶液除SO2,若丁中溶液褪色,SO2可能没除尽,若丙中品红褪色,则乙中的澄清石灰水变浑浊无法证明甲中反应生成了CO2,故B错误;
C.若丙中品红溶液褪色,则说明SO2没有除尽,SO2也能够使澄清石灰水变浑浊,所以无法证明甲中有CO2生成,故C错误;
D.丁和丙都褪色,说明SO2没有除尽,SO2干扰CO2的检验,不能根据乙中澄清石灰水变浑浊判断甲中生成了CO2,故D错误;
答案选A。
二、非选择题(本题4小题,共56分)
17. Ⅰ.兴趣小组1组同学利用如图所示装置(夹持装置已略去)探究SO2的性质,并制取一种常用食品抗氧化剂焦亚硫酸钠(Na2S2O5)。(实验前已除去装置中的空气)
(1)A中发生反应的化学方程式为______。
(2)关闭K2、K3,打开K1。
①装置B中的现象是______。
②装置C中出现淡黄色浑浊,说明SO2具有______性。
③装置E和G中NaOH溶液的作用是______。
(3)关闭K1、K3,打开K2。一段时间后F中有Na2S2O5晶体析出,装置F中发生反应的化学方程式_______。
(4)Na2S2O5晶体久置空气中易被氧化为Na2SO4,检验其在空气中已被氧化的操作和现象:取少量Na2S2O5晶体于试管中,加适量水溶解,______。
Ⅱ.兴趣小组2组同学用如图所示装置测定某硫酸厂附近空气中二氧化硫的含量。
(5)当注入标准状况下200mL空气时,酸性KMnO4溶液恰好褪色,停止实验。该空气中SO2的体积分数为_____。(已知反应原理为:5SO2+2MnO+2H2O=2Mn2++5SO+4H+)
【答案】(1)Na2SO3+H2SO4(浓)=Na2SO4+SO2↑+H2O
(2) ①. 无明显现象 ②. 氧化 ③. 吸收二氧化硫,防止污染
(3)Na2SO3+SO2=Na2S2O5
(4)滴加足量盐酸,振荡,再滴入BaCl2溶液,有白色沉淀生成
(5)1.12%
【解析】
【分析】浓硫酸和亚硫酸钠反应生成硫酸钠、二氧化硫和水,二氧化硫与氯化钡不反应,二氧化硫通入硫化钠溶液中,溶液变浑浊,二氧化硫通入氯化铁溶液中,氯化铁溶液由黄色变为浅绿色,二氧化硫有毒,尾气用氢氧化钠溶液吸收,二氧化硫通入亚硫酸钠溶液中,反应生成Na2S2O5晶体。
【小问1详解】
A中浓硫酸和亚硫酸钠反应生成硫酸钠、二氧化硫和水,其发生反应的化学方程式为Na2SO3+H2SO4(浓)=Na2SO4+SO2↑+H2O;故答案为:Na2SO3+H2SO4(浓)=Na2SO4+SO2↑+H2O。
【小问2详解】
①装置B氯化钡和二氧化硫不反应,因此装置B中的现象是无明显现象;故答案为:无明显现象。
②装置C中出现淡黄色浑浊,则二氧化硫和硫化钠反应生成硫单质,二氧化硫中国硫化合价降低,体现了SO2具有氧化性;故答案为:氧化。
③二氧化硫是污染性气体,有毒,装置E和G中NaOH溶液的作用是吸收二氧化硫,防止污染;故答案为:吸收二氧化硫,防止污染。
【小问3详解】
关闭K1、K3,打开K2。一段时间后F中有Na2S2O5晶体析出,则二氧化硫和亚硫酸钠反应生成Na2S2O5晶体,则装置F中发生反应的化学方程式Na2SO3+SO2=Na2S2O5;故答案为:Na2SO3+SO2=Na2S2O5。
【小问4详解】
Na2S2O5晶体久置空气中易被氧化为Na2SO4,检验其在空气中已被氧化,先要将晶体与盐酸反应生成二氧化硫气体,排出对硫酸根检验的干燥,再向溶液中加氯化钡来验证,因此检验其在空气中已被氧化的操作和现象:取少量Na2S2O5晶体于试管中,加适量水溶解,滴加足量盐酸,振荡,再滴入BaCl2溶液,有白色沉淀生成;故答案为:滴加足量盐酸,振荡,再滴入BaCl2溶液,有白色沉淀生成。
【小问5详解】
当注入标准状况下200mL空气时,酸性KMnO4溶液恰好褪色,停止实验,根据关系式,则该空气中SO2的体积分数为;故答案为:1.12%。
18. 研究氮的循环和转化对生产、生活有重要的价值。
Ⅰ.氨是重要的化工原料。
某工厂用氨制硝酸的流程如图所示:
(1)上述转化中,属于氮的固定的是______(填“i”“ii”或“iii”)。
(2)“合成塔”中发生反应N2+3H22NH3。已知断裂1mol相应化学键需要的能量如表:
化学键
H-H
N-H
N≡N
能量
436kJ
391kJ
946kJ
若反应生成2molNH3,可______(填“吸收”或“放出”)热量______kJ。
(3)写出“吸收塔”中反应的化学方程式2NO+O2=2NO2、______。
(4)“吸收塔”排出的尾气中含有NO、NO2等氮氧化物,可用NH3将其催化还原成不污染环境的气体,写出NH3与NO2反应的化学方程式______。
Ⅱ.含氮废水会加速藻类和其他浮游生物的大量繁殖,使水质恶化。利用微生物对含氮废水进行处理的流程如图:
(5)过程Ⅲ发生反应的化学方程式为______。
(6)根据图1和图2,判断使用亚硝化菌的最佳条件为______。
【答案】(1)i (2) ①. 放出 ②. 92
(3)3NO2+H2O=2HNO3+NO
(4)8NH3+6NO27N2+12H2O
(5)2HNO2+O22HNO3
(6)pH=8,温度为32℃
【解析】
【小问1详解】
氮的固定是游离态变为化合态,则上述转化中,属于氮的固定的是i;故答案为:i。
【小问2详解】
根据N2(g)+3H2(g)2NH3(g),断键吸收的热量为436kJ×3+946kJ=2254kJ,成键释放的热量为391kJ×6=2346kJ,放出的热量大于吸收的热量,因此若反应生成2mol NH3,可放出热量2346kJ−2254kJ=92kJ;故答案为:放出;92。
【小问3详解】
“吸收塔”中发生的反应是一氧化氮和氧气反应生成二氧化氮,二氧化氮和水反应生成硝酸和一氧化氮,其反应的化学方程式2NO+O2=2NO2、3NO2+H2O=2HNO3+NO;故答案为:3NO2+H2O=2HNO3+NO。
【小问4详解】
“吸收塔”排出的尾气中含有NO、NO2等氮氧化物,可用NH3将其催化还原成不污染环境的气体,NH3与NO2反应生成氮气和水,其反应的化学方程式8NH3+6NO27N2+12H2O;故答案为:8NH3+6NO27N2+12H2O。
【小问5详解】
过程Ⅲ是亚硝酸和氧气在硝化菌作用下反应生成硝酸,其发生反应化学方程式为2HNO2+O22HNO3;故答案为:2HNO2+O22HNO3。
【小问6详解】
根据图1和图2得到使用亚硝化菌的最佳条件为pH=8,温度为32℃;故答案为:pH=8,温度为32℃。
19. 化学电源在日常生活中有着广泛的应用。
(1)将石墨和铜片用导线及电流计相连浸入500mLFeCl3溶液中,构成如图1所示的原电池装置,正极发生的电极反应式为______;该电池在工作时,Cu的质量将______(填“增加”、“减少”或“不变”)。
(2)如图2是甲烷燃料电池的原理示意图:
①电池的正极反应式为______。
②电池工作一段时间后,电解质溶液的pH_____(填“增大”、“减小”或“不变”)。
(3)研究人员发明了一种“水”电池,这种电池能利用淡水与海水之间含盐量的差别进行发电,电池的总反应方程式为5MnO2+2Ag+2NaCl=Na2Mn5O10+2AgCl。
①该电池负极的电极反应式为______。
②电池中,Na+不断移动到“水”电池的_______极(填“正”或“负”)。
③外电路每通过4mol电子时,生成Na2Mn5O10的物质的量是______mol。
【答案】(1) ①. Fe3++e-=Fe2+ ②. 减少
(2) ①. O2+2H2O+4e-=4OH- ②. 减小
(3) ①. Ag+Cl--e-=AgCl ②. 正 ③. 2
【解析】
【小问1详解】
将石墨和铜片用导线及电流计相连浸入500mL FeCl3溶液中,铜和氯化铁反应生成氯化亚铁和氯化铜,构成如图1所示的原电池装置,铜为负极,石墨为正极,则正极发生的电极反应式为Fe3++e-=Fe2+;该电池在工作时,Cu为负极,铜失去电子变为铜离子,其质量将减少;故答案为:Fe3++e-=Fe2+;减少。
【小问2详解】
①甲烷燃料电池中燃料作负极,氧化剂作正极,因此电池的正极反应式为O2+2H2O+4e-=4OH-;故答案为:O2+2H2O+4e-=4OH-。
②电池工作一段时间后,总反应方程式为CH4+ 2O2+2NaOH=Na2CO3+3H2O,则NaOH溶液不断消耗,因此电解质溶液的pH减小;故答案为:减小。
【小问3详解】
①分析电池的总反应方程式为5MnO2+2Ag+2NaCl=Na2Mn5O10+2AgCl,Ag化合价升高,作负极,则电池负极的电极反应式为Ag+Cl--e-=AgCl;故答案为:Ag+Cl--e-=AgCl。
②原电池中,离子“同性相吸”,则Na+不断移动到“水”电池的正极;故答案为:正。
③根据总反应方程式分析转移2mol电子得到1mol Na2Mn5O10,因此外电路每通过4mol电子时,生成Na2Mn5O10的物质的量是2mol;故答案为:2。
20. Ⅰ.H2O2被称为绿色氧化剂,对其性质进行研究极其重要。某同学以H2O2分解为例,进行了以下实验:
编号
反应物
催化剂
温度
①
20mL2%H2O2溶液+2mLH2O
无
20℃
②
20mL5%H2O2溶液+2mLH2O
无
20℃
③
20mL5%H2O2溶液+2mLH2O
1g粉末状MnO2
20℃
④
20mL5%H2O2溶液+2mL1mol/LHCl溶液
1g粉末状MnO2
20℃
⑤
20mL5%H2O2溶液+2mLH2O
1g粉末状MnO2
40℃
(1)问题一:设计实验②和③的目的是:_______。
(2)问题二:实验③、④、⑤中,测得生成氧气的体积随时间变化如图所示。分析该图能够得出什么实验结论______。
Ⅱ.氮氧化物是主要的大气污染物之一,可用一氧化碳或活性炭还原氮氧化物,减少大气污染。
(3)一定条件下,用CO与NO反应生成CO2和N2,反应的化学方程式:2CO(g)+2NO(g) N2(g)+2CO2(g)。为提高该反应的速率,下列措施可行的是______(填标号)。
A. 压缩容器体积 B. 降低温度
C. 使用合适催化剂 D. 恒温恒容充入稀有气体
(4)两个10L的密闭容器中分别都加入活性炭(足量)和1.0molNO,发生反应:C(s)+2NO(g) N2(g)+CO2(g)。实验测得,两容器中在不同温度下NO和N2的物质的量变化见表:
物质的量/mol
容器1(T1℃)
容器2(T2℃)
0
5min
9min
10min
12min
0
5min
9min
10min
NO
1.0
0.58
0.42
0.40
0.40
1.0
0.50
0.34
0.34
N2
0
0.21
0.29
0.30
0.30
0
0.25
0.33
0.33
①T1时,0~5min内,反应速率v(CO2)=______mol•L-1•min-1。
②T2时,按表中数据,反应一定达到化学平衡状态的时间段是______min~10min,此时,容器中CO2的物质的量浓度是______mo/L。
③两容器中温度关系为T1______T2(填“>”“<”或“=”)。
【答案】(1)探究催化剂对H2O2分解速率的影响
(2)其他条件相同时,温度越高H2O2分解速率越快,HCl溶液对H2O2分解有抑制作用 (3)AC
(4) ①. 0.0042 ②. 9 ③. 0.033 ④. <
【解析】
【小问1详解】
实验②和③区别是实验③中加入了1g粉末状的MnO2,一次设计实验②和③的目的是:探究催化剂对H2O2分解速率的影响。
【小问2详解】
实验③、⑤分析,其他条件相同,⑤中温度高,速率快,实验③、④分析,其他条件相同,④中HCl对反应速率其减慢作用,因此通过分析该图能够得出实验结论是其他条件相同时,温度越高H2O2分解速率越快,HCl溶液对H2O2分解有抑制作用;故答案为:其他条件相同时,温度越高H2O2分解速率越快,HCl溶液对H2O2分解有抑制作用。
【小问3详解】
A.压缩容器体积,浓度增大,反应速率加快,故A符合题意;B.降低温度,反应速率减慢,故B不符合题意;C.使用合适催化剂,加快反应速率,故C符合题意;D.恒温恒容充入稀有气体,压强增大,但反应体系浓度未变,速率不变,故D不符合题意;综上所述,答案为:AC。
【小问4详解】
①T1时,0~5min内,氮气改变量为0.21mol,则CO2改变量为0.21mol,反应速率;故答案为:0.0042。
②T2时,按表中数据,反应一定达到化学平衡状态的时间段是9min~10min,此时,容器中氮气改变量为0.33mol,则CO2改变量为0.33mol,CO2的物质的量浓度是;故答案为:0.0042;9;0.033。
③反应开始前5min,T2温度下NO改变量大于T1温度下NO改变量,说明速率快,则T2温度高即两容器中温度关系为T1<T2;故答案为:<。
精品解析:广东省佛山市顺德区郑裕彤中学2022-2023学年高一下学期6月月考化学试题(解析版): 这是一份精品解析:广东省佛山市顺德区郑裕彤中学2022-2023学年高一下学期6月月考化学试题(解析版),共17页。试卷主要包含了本卷考试内容,可能用到的相对原子质量, 下列说法错误的是, 《黄帝内经》中记载等内容,欢迎下载使用。
精品解析:广东省揭阳岐山中学2022-2023学年高一下学期4月期中考试化学试题(解析版): 这是一份精品解析:广东省揭阳岐山中学2022-2023学年高一下学期4月期中考试化学试题(解析版),共21页。试卷主要包含了 下列离子方程式,书写正确的是等内容,欢迎下载使用。
2022-2023学年广东省湛江市第二十一中学高一下学期期中考试(选考)化学试题: 这是一份2022-2023学年广东省湛江市第二十一中学高一下学期期中考试(选考)化学试题,共13页。试卷主要包含了单选题,实验题,工业流程题,填空题等内容,欢迎下载使用。

