2023届江苏南通5月高三考前模拟(南通四模)生物试卷
展开2021届江苏省南通市高三下学期5月考前练习卷(四模)生物试题 word版: 这是一份2021届江苏省南通市高三下学期5月考前练习卷(四模)生物试题 word版,文件包含考前练习卷生物docx、考前练习卷答案生物pdf等2份试卷配套教学资源,其中试卷共17页, 欢迎下载使用。
2023届江苏南通市高三考前第四次模拟生物试卷+答案: 这是一份2023届江苏南通市高三考前第四次模拟生物试卷+答案,共10页。
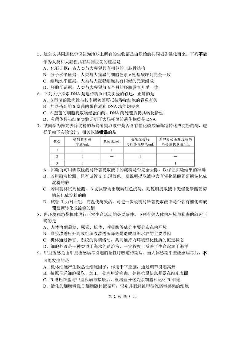
2023届江苏省南通市高三考前模拟(南通四模)生物试题及答案: 这是一份2023届江苏省南通市高三考前模拟(南通四模)生物试题及答案,共10页。

