2022渭南富平县高一下学期期末地理试题含解析
展开富平县2021~2022学年度第二学期期末质量检测
高一地理试题
第Ⅰ卷(选择题共50分)
一、选择题(本大题共25小题,每小题2分,计50分。在每小题给出的四个选项中,只有一项是符合题目要求的。)
人口金字塔的形态不仅能显示一个国家的人口结构与人口转型阶段,同时也能反映该国社会经济发展的程度。读下面四种形态的“人口金字塔图”,完成下面小题。
1. 上述四种类型的人口金字塔图,若按人口发展阶段的前后顺序排列,其正确的顺序是( )
A. 甲、乙、丙、丁 B. 乙、甲、丁、丙 C. 丁、丙、甲、乙 D. 丙、丁、乙、甲
2. 乙国人口增长模式最有可能是( )
A. “高高低”模式 B. “高低高”模式 C. 过渡模式 D. “三低”模式
下图为历次人口普查我国人口年平均增长率统计图。根据2020年第七次全国人口普查结果,为进一步优化生育政策,2021年5月31日,我国开始推行三孩政策。据此完成下面小题。
3. 2010年至2020年我国人口年平均增长率已低于1%,近十年我国人口低增长的原因是( )
A. 养儿防老观念的转变 B. 育龄妇女比重增多 C. 人口老龄化严重 D. 生育政策的调整
4. 若我国人口年平均增长率的发展趋势不变,未来我国可能会出现的状况是( )
A. 人口合理容量降低 B. 人口文化水平提高 C. 经济发展水平下降 D. 劳动力成本下降
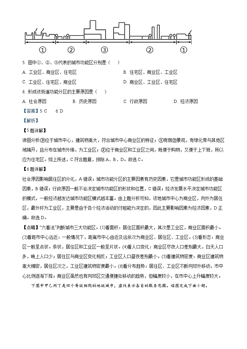
下图为横贯某城市中心的一条主要街道景观示意图。读图完成下面小题。
5. 图中①、②、③代表的城市功能区分别是( )
A. 工业区、商业区、住宅区 B. 住宅区、商业区、工业区
C. 工业区、住宅区、商业区 D. 商业区、工业区、住宅区
6. 形成该街道功能分区的主要原因是( )
A. 社会原因 B. 历史原因 C. 行政原因 D. 经济原因
下图中甲乙丙丁是四个等级相同的地级城市,虚线表示各自的服务范围。读图完成下面小题。
7. 对服务人口争夺最激烈的两个城市是( )
A. 甲和乙 B. 乙和丙 C. 丙和丁 D. 甲和地
8. 甲乙两城市服务范围明显小于丙丁,最直接主要的原因是( )
A. 服务种类少 B. 经济水平低 C. 行政辖区小 D. 交通不方便
下图为2014年部分国家城市化水平与经济发展水平关系示意图。完成下面小题。
9. 图中甲、乙、丙、丁四国城市化进程中( )
①甲国存在虚假城市化现象②乙国出现过逆城市化现象③丙国滞后城市化现象最显著④丁国逆城市化现象显著
A. ①② B. ②③ C. ③④ D. ①④
10. 甲国可能为( )
A. 巴西 B. 韩国 C. 德国 D. 印度
11. 下图为“北京园博园宁夏园景观图”,图中最能体现地域文化特征的是( )
A. 人工修剪的园林植被 B. 晴朗无云的天气
C. 回族特色的建筑风格 D. 交错层叠的石堆
乌克兰是世界三大黑土分布区之一,黑土面积约占全国的三分之二,其北部地区与美国中部平原、中国东北地区并称为世界三大玉米产地。下图是乌克兰简图。据此完成下面小题。
12. 世界三大玉米产地的农业地域类型属于( )
A 乳畜业 B. 种植园农业 C. 现代旱作谷物农业 D. 传统混合农业
13. 与美国中部地区相比,乌克兰玉米种植的不利自然因素是( )
A. 土壤 B. 水源 C. 光照 D. 热量
下图示意甲、乙、丙三类工厂的投入构成情况。读图完成下面小题。
14. 甲类工厂区位选择的共同特点是靠近( )
A. 原料产地 B. 市场 C. 技术密集区 D. 港口
15. 与乙类工厂相比,丙类工厂劳动力( )
①数量需求多②素质要求高③平均工资高④平均工资低
A. ①③ B. ①④ C. ②③ D. ②④
鲍鱼生长对水温要求苛刻,最适宜水温在12℃至25℃之间。2004年开始,山东荣成市和福建莆田市合作开展鲍鱼南北转场、冬夏对调养殖合作,鲍鱼生长速度明显加快,一只2.2厘米的鲍鱼苗半年内可长到4.5厘米,鲍鱼生长期由24个月缩短至18个月,成活率近90%,产量大幅提高,同时改善了品质尤其是口感。下图为山东荣成市和福建莆田市地理位置示意图。据此完成下面小题。
16. 鲍鱼南北转场、冬夏对调养殖的主要目的是( )
A. 增加鲍鱼收益 B. 提高鲍鱼产量 C. 降低生产成本 D. 扩大消费市场
17. 鲍鱼转场采取的主要运输方式是( )
A. 铁路运输 B. 航空运输 C. 公路运输 D. 海运
赊店镇位于河南省西南部。该镇始于汉,明、清时期,中原、江南数省货物在此集散,商业鼎盛。后因运输枢纽转移,繁荣数百年的商业巨镇逐渐衰落。下图示意赊店古镇位置。据此完成下面小题。
18. 明清时期,赊店镇兴起的主要原因是( )
A. 人口流动频繁 B. 农业物产丰富
C. 水陆转运便利 D. 行政中心所在
19. 清咸丰时期,该镇商镇集中布局在图中( )
A. 甲处 B. 乙处 C. 丙处 D. 丁处
2022年冬奥会是首个实现“碳中和”的冬奥会,国家速滑馆“冰丝带”是世界上第一座采用二氧化碳跨临界直冷制冰技术的速滑馆,碳排放趋近于零。据此完成下面小题。
20 北京冬奥会实现“碳中和”,得益于( )
A. 科技进步 B. 气候适宜 C. 产业升级 D. 国际合作
21. 与传统氟利昂制冰相比,国家速滑馆“冰丝带”制冰技术的大规模使用可以( )
A. 增加化石能源消耗 B. 防止海平面的上升 C. 减少臭氧层的破坏 D. 促使山地冰川后退
“立体绿化”是指充分利用不同的立地条件,选择攀援植物及其他植物栽植并依附或者铺贴于各种建筑物及其他空间结构上的绿化方式,被誉为“城市建筑的肌肤”。下图为“立体绿化”景观图。读图,完成下面小题。
22. “立体绿化”建筑反映出人地关系思想是( )
A. 被动适应自然 B. 地理环境决定论
C. 人定胜天 D. 人地协调
23. 与普通建筑相比,“立体绿化”建筑( )
A. 采光性能增强 B. 噪声污染减弱
C. 电能消耗增大 D. 雨水排泄加快
2020年8月,习近平总书记作出重要指示强调:坚决制止餐饮浪费行为,切实培养节约习惯,在全社会营造浪费可耻、节约为荣的氛围.据此完成下面小题.
24. 坚决制止餐饮浪费行为,切实培养节约习惯,具体体现了可持续发展中的( )
A. 生态持续发展 B. 经济持续发展
C. 社会持续发展 D. 生产持续发展
25. 现在全社会都在营造浪费可耻、节约为荣的氛围这实际上是在践行可持续发展的( )
A. 共同性原则 B. 持续性原则
C. 公平性原则 D. 发展性原则
第Ⅱ卷(非选择题共50分)
二、非选择题(本大题共4小题,计50分)
26. 阅读图文材料,完成下列要求。
材料一:热播电视剧《山海情》讲述了上世纪八十年代以来,西海固人民在国家政策的号召支持下,分期分批迁移到生态和生存环境相对良好的宁夏北部平原灌溉区,进行生态移民脱贫致富的故事。“西海固”是宁夏南部西吉、海原和固原的简称,1972年该地区被联合国世界粮食计划暑确定为全球最不适宜人类居住的地区之一,是国家确定的14个集中连片特困地区之一。该区域山大沟深,年均降水量仅300mm,蒸发量却在2000mm以上。2020年随着政府宣布固原市西吉县退出贫困县序列,标志着曾有“苦瘠甲天下”之称的西海固地区全部“摘帽”,从此告别绝对贫困。
材料二:下图为宁夏国家级贫困县分布示意图。
(1)说明西海固地区资源环境承载力低的自然原因。
(2)分析宁夏北部地区吸引“生态移民”迁入所具备的条件。
(3)从人口容量、生态环境角度,说明部分居民外迁对西海固地区脱贫积极意义。
27. 读我国1949-2015年城镇数量变化图,回答下列问题。
(1)简述1949年以来,我国城镇化的主要特点。
(2)指出城镇化给社会生产和生活带来的不良影响。
(3)在我国城镇化的发展过程中,可以采取哪些措施减轻城镇化对地理环境的不利影响?
28. 阅读图文材料,完成下列问题。
材料一:2010年湘北小城益阳赫山区(主城区)广场舞队荣获湖南省广场舞大赛一等奖,益阳广场舞迅速走红,成为湖南省名片和全国全民健身品牌,当地广场舞服产业应运而生。赫山区现聚集有300多家广场舞服生产企业,市场份额占全国70%,成为当之无愧的“中国广场舞服之乡”。赫山区广场舞服企业多为父子店、夫妻店等家族式企业。广场舞服从设计、打版到成品,一天内完成,相较于江浙沪的规模化生产,具有独特的优势。
材料二:益阳市位置示意图及益阳市政区简图。
(1)简述益阳广场舞运动发展对当地广场舞服产业的推动作用。
(2)分析众多广场舞服生产企业集聚益阳赫山区的主要原因。
(3)简述相较于江浙沪的规模化生产,益阳广场舞服企业的独特优势。
29. 阅读图文材料,完成下列要求。
实行清洁生产、发展循环经济是我国实现资源战略、环境战略的必然选择,也是实现“绿色GDP的重要举措。下图为某酒精厂清洁生产工艺流程示意图。
(1)酒精厂产生的废弃物会造成____(全球性环境问题),该酒精厂生产过程最主要的特点是____。
(2)结合上图,简述实现“绿色GDP”应该采取的措施。
2022渭南澄城县高一下学期期末地理试题含解析: 这是一份2022渭南澄城县高一下学期期末地理试题含解析,文件包含陕西省渭南市澄城县2021-2022学年高一下学期期末地理试题含解析docx、陕西省渭南市澄城县2021-2022学年高一下学期期末地理试题无答案docx等2份试卷配套教学资源,其中试卷共31页, 欢迎下载使用。
2022渭南韩城高一下学期期末地理试题含解析: 这是一份2022渭南韩城高一下学期期末地理试题含解析,文件包含陕西省渭南市韩城市2021-2022学年高一下学期期末地理试题含解析docx、陕西省渭南市韩城市2021-2022学年高一下学期期末地理试题无答案docx等2份试卷配套教学资源,其中试卷共35页, 欢迎下载使用。
陕西省渭南市富平县2021-2022学年高一地理下学期期末考试试题(Word版附解析): 这是一份陕西省渭南市富平县2021-2022学年高一地理下学期期末考试试题(Word版附解析),共19页。试卷主要包含了选择题,非选择题等内容,欢迎下载使用。

