2023年齐齐哈尔市拜泉县四年级数学第二学期期末复习检测试题含解析
展开
这是一份2023年齐齐哈尔市拜泉县四年级数学第二学期期末复习检测试题含解析,共12页。试卷主要包含了 填空题, 选择题, 判断题, 计算题, 作图题, 解决问题等内容,欢迎下载使用。
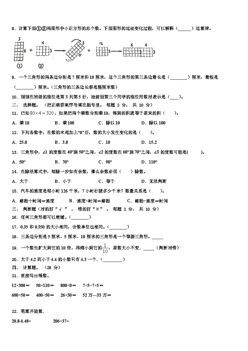
2023年齐齐哈尔市拜泉县四年级数学第二学期期末复习检测试题一、 填空题。 (20 分)1.甲筐梨是乙筐梨的3倍,如果从甲筐中取出15个梨放入乙筐中,那么两筐梨一样重。原来甲筐有(_______)个梨,乙筐有(__________)个梨。2.等腰三角形的一个底角是 75°,顶角是(________) ;等边三角形的每个内角都是(________) ,它的周长是 24厘米,边长是(________)厘米。3.①参加人数最多的是(______)班。②一共有(______)人参加植树,其中男生有(______)人。③计划植树339棵树。若按男、女生人数平均分配任务,男生比女生多植(_____)棵树。4.把0.36扩大到原数的100倍是(____) ,再把0.36缩小到原数的是(____)。5.把长方形拉成平行四边形,周长变短了. (________)6.分数(____) 小数(____)分数(____) 小数(____)分数(____) 小数(____)7.9.999……保留一位小数是(_____),精确到百分位是(______)。8.计算下面①②两图形中小正方形的总个数。下面图形的运动变化过程,可以解释(______)运算律。 9.一个三角形的两条边分别是7厘米和10厘米,这个三角形的第三条边最长是(________)厘米,最短是(________)厘米。(三角形的三条边长都是整厘米数)10.丽丽在班级的座位是第3列第5行,她前面第三个同学的座位用数对表示是(____)。二、 选择题。 (把正确答案序号填在括号里。 每题 2 分, 共 10 分)11.已知,如果把两个乘数分别乘10,得到的积就等于原来的积( )。A.乘10 B.乘100 C.除以10 D.除以10012.下列各数中,在数的末尾加上“0”后,数的大小发生变化的是( )。A.25.0 B.3.8 C.10 D.15.213.三角形中,∠1的度数在40°到50°之间,∠2的度数在60°到70°之间,∠3的度数可能是( )。A.50° B.70° C.90° D.110°14.在除法算式中,每除一步如有余数,那么余数必须( )除数。A.大于 B.小于 C.等于 D.无法判断15.汽车的速度是每小时126千米,7小时行驶多少千米?数量关系是( )。A.路程十时间=速度 B.速度×时间=路程 C.路程÷速度=时间三、 判断题(对的打“√ ” , 错的打“×” 。 每题 2 分, 共 10 分)16.任何三角形都可以密铺。(________)17.0.35和0.350的大小相同,计数单位也相同。(________)18.三条边分别是5厘米、5厘米、10厘米的三角形是一个等腰三角形。_____19.一个数先扩大到它的10倍,再缩小到它的,原数大小不变._____(判断对错)20.大于4.2而小于4.4的小数只有4.3一个.(_________)四、 计算题。 (28 分)21.直接写出得数。12×300= 50×110= 800×0= 7×5÷7×5=600×50= 400÷50= 26×30= 52万―33万= 22.笔算并验算.20.8-6.48= 206×37=验算: 验算:五、 作图题。 (8 分)23.先判断下列图形哪些是轴对称图形,再画出下面轴对称图形的对称轴,能画几条就画几条六、 解决问题。 (每题 4 分, 共 24 分)24.四年级有5个同学8分钟打了2000个字。他平均每人每分钟打多少个字?25.星期天,小东和小芳在图书馆看书。结束后,他们同时从图书馆出发,向自己家走去。小东的速度是65米/分,小芳的速度是70米/分,15分钟后两人同时到家,小芳家到图书馆的路程比小东家到图书馆的路程远多少米?26.宜万铁路是中国一条连接湖北省宜昌市与重庆市万州区的铁路,全长377千米,利川到万州距离102千米,总投资约226亿元。是中国“中长期铁路网规划”中“四纵四横”快速客运通道中沪汉蓉快速客运通道的组成部分,在2010年12月22日10时,宜万铁路在恩施举行了首发仪式。2014年7月1日,宜万线(利川到宜昌段)正式通行火车。 (1)火车从宜昌以110千米/时的速度行驶,行驶3时后,火车离哪个城市更近?(2)每节车厢有118个座位,这列火车有12节车厢,这列火车能容纳1200名乘客吗?27.一个真分数的分子和分母的和是29,分母与分子的差是7,这个真分数是多少?28.李阿姨在微信公众号轻松筹上看到许多小朋友遭遇家庭变故而没有文具,于是准备捐款帮助他们。如图是一个书包和一盒彩笔的价格。(1)彩笔和书包各多少元?(2)买5个书包和3盒彩笔,一共需要多少元?29.每人每天大约吃食盐6克,某小学共有350名师生就餐。按这个标准,一个月(按22天算)大约需要食盐多少千克?
参考答案 一、 填空题。 (20 分)1、45 15 【解析】略2、30° 60° 8 【解析】略3、四(1)班; 113; 77; 123。 【分析】(1)根据统计图,分别计算出四个班参加植树的人数,再进行比较;(2)将四个班参加植树人数加起来,即为参加植树的总人数,将每个班参加植树的男生人数加起来即为参加植树的男生总人数;(3)按男、女生人数平均分配任务,每个人植树数量=计划植树数量÷植树总人数。男生比女生多植树数量=(男生人数-女生人数)×每个人植树数量。【详解】(1)四(1)班参加植树的人数为24+8=32(人);四(2)班参加植树的人数为18+6=24(人);四(3)班参加植树的人数为20+10=30(人);四(4)班参加植树的人数为15+12=27(人);32>30>27>24,则参加人数最多的是四(1)班。(2)32+24+30+27=56+30+27=86+27=113(人),则一共有113人参加植树;24+18+20+15=42+20+15=62+15=77(人),则男生有77人。(3)113-77=36(人)339÷113=3(棵)(77-36)×3=41×3=123(棵),则男生比女生多植123棵树。故答案为:(1)四(1)班;(2)113,77;(3)123。 根据统计图找到所需要的数据,列式计算即可。4、36 0.036 【解析】略5、错误【解析】试题分析:平面图形的周长就是围成它的所有线段的长度和;将长方形拉成平行四边形后,每个边的长度没变,所以它的周长就不变解:因为把长方形拉成平行四边形后,每个边的长度没变,所以它的周长就不变;所以原题说法错误.故答案为错误.点评:此题主要考查周长的定义及长方形和平行四边形的特征.6、 0.4 0.20 0.118 【详解】略7、10.010.00【解析】略8、乘法分配【分析】图形①中每行3个小正方形,共6行,图形②中每行4个小正方形,共3行,这两个图形经过运动变化后形成了一个新的图形,新图形中每行6+4=10个小正方形,共三行。运动变化过程前后,图中小正方形的总数是不变的,据此列式,再判断运用了哪种运算律。【详解】图形运动过程中小正方形的总数不变,据此列式:3×6+3×4=3×(6+4)=3×10=30计算过程运用了乘法分配律,所以题中图形运动变化过程可以解释乘法分配运算律。故答案为:乘法分配 本题考查学生对运算定律的了解与掌握,运算定律可以与图形的运动结合来进行学习与理解。9、16 4 【分析】根据 三角形“任意两边之和大于第三边,任意两边之差小于第三边”解答即可。【详解】10-7<第三边<10+7;则3<第三边<17;即第三边的取值在3到17厘米之间(不包括3和17厘米);所以最长为:17-1=16(厘米);最短为:3+1=4(厘米)。 解答本题的关键是要明确三角形三边之间的关系。10、(3,2)【详解】丽丽在班级的座位是第3列第5行,她前面的第三个同学的座位与丽丽在同一列上,在第3列,而前面第三个,是第2行,所以用数对表示是(3,2)。 二、 选择题。 (把正确答案序号填在括号里。 每题 2 分, 共 10 分)11、B【分析】根据积的变化规律,两数相乘,一个因数扩大10倍,另一个因数也扩大10倍,积扩大10×10=100倍,据此解答即可。【详解】根据积的变化规律得出:两个数相乘,一个乘数乘10,另一个乘数乘10,得到的积乘10×10=100;故答案为:B 此题主要考查积的变化规律的灵活运用。12、C【分析】小数的性质是指在小数的末尾添上“0”或去掉“0”,小数的大小不变;据此解答即可。【详解】A.在25.0的末尾加上“0”后,变为25.00,数的大小不变; B.在3.8的末尾加上“0”后,变为3.80,数的大小不变; C.在10的末尾加上“0”后,变为100,数变大; D.在15.2的末尾加上“0”后,变为15.20,数的大小不变;故答案为:C。 熟练掌握小数的性质是解决本题的关键。13、B【解析】略14、B【分析】有余数的除法中,余数总比除数小,由此解答即可。【详解】在除法算式中,每除一步如有余数,那么余数必须小于除数。故答案为:B 本题考查有余数的除法中余数和除数的关系,需熟练掌握。15、B【分析】一辆汽车的速度是每小时126千米,7小时行多少千米?用到的关系式是:速度×时间=路程,据此解答即可。【详解】汽车的速度是每小时126千米,7小时行驶多少千米?已知速度和时间求路程,用到的数量关系是:速度×时间=路程;故答案为:B 此题主要考查了行程问题中速度、时间和路程的关系:速度×时间=路程,路程÷时间=速度,路程÷速度=时间,要熟练掌握。 三、 判断题(对的打“√ ” , 错的打“×” 。 每题 2 分, 共 10 分)16、√【分析】平面图形密铺的特点:(1)用一种或几种全等图形进行拼接;(2)拼接处不留空隙、不重叠;(3)连续铺成一片。能密铺的图形在一个拼接点处的特点是:几个图形的内角拼接在一起时,其和等于360°,并使相等的边互相重合。三角形具备这一特点,因此,若干个完全相同的三角形能密铺。【详解】三角形的内角之是180°,因此,若干个完全相同的三角形的某个角拼在一起,可以是360°,能密铺;故答案为:√ 本题考查平面密铺的知识,注意掌握只用一种正多边形镶嵌,只有正三角形,正四边形,正六边形三种正多边形能镶嵌成一个平面图案。任意多边形能进行镶嵌,说明它的内角和应能整除360°。17、×【分析】首先根据小数大小比较的方法,判断出0.35和0.350的大小相同;然后根据0.35的计数单位是百分之一,0.350的计数单位是千分之一,判断出0.35和0.350的计数单位不同即可。【详解】因为0.35=0.350;
所以0.35和0.350的大小相同;
因为0.35的计数单位是百分之一,0.350的计数单位是千分之一;
所以0.35和0.350的计数单位不同;
0.35和0.350的大小相同,计数单位也相同,故此说法不正确。故答案为:× 本题主要考查小数的基本性质和小数的意义,注意小数的位数不同计数单位就不同。18、×【解析】略19、√【详解】试题分析:根据小数点位置移动引起数的大小变化规律可知:一个数先扩大到它的10倍,即小数点向右移动一位,再缩小到它的,即小数点向左移动一位,所以原数大小不变;据此判断.解:由分析可知:一个数先扩大到它的10倍,再缩小到它的,原数大小不变;故答案为√.【点评】此题主要考查小数点位置移动引起数的大小变化规律:一个数的小数点向右(向左)移动一位、两位、三位…,这个数就比原来扩大(缩小)10倍、100倍、1000倍…,反之也成立.20、错误【详解】略 四、 计算题。 (28 分)21、3600;5500;0;2530000;8;780;19万【分析】根据整数四则运算的计算方法进行计算即可。【详解】12×300=3600 50×110=5500 800×0=0 7×5÷7×5=35÷7×5=5×5=25600×50=30000 400÷50=8 26×30=780 52万―33万=19万 本题主要考查学生的基本计算能力,在平时的学习中要多锻炼,计算时要细心,看清数字。 22、14.32 7622【详解】竖式过程如下: 五、 作图题。 (8 分)23、【解析】试题分析:根据轴对称图形的意义:如果一个图形沿着一条直线对折后两部分完全重合,这样的图形叫做轴对称图形,这条直线叫做对称轴;依次进行判断即可.解:【点评】此题考查了轴对称图形的意义,判断轴对称图形的关键是寻找对称轴,看图形对折后两部分是否完全重合. 六、 解决问题。 (每题 4 分, 共 24 分)24、50个【解析】2000÷5÷8=50(个)答:他平均每人每分钟打50个字。25、75米【分析】分别算出小芳、小东所走的路程,路程差即是小芳家到图书馆的路程比小东家到图书馆多的路程。【详解】70×15-65×15=(70-65)×15=5×15=75(米)答:小芳家到图书馆的路程比小东家到图书馆的路程远75米。 重点考查应用“路程=速度×时间”来解决实际问题,解答时注意可用乘法分配律进行简算。26、(1)万州(2)能【分析】(1)先根据速度×时间=路程求出火车行驶的路程是110×3=330千米,此时离万州市还有377-330=47千米,所以火车离万州市最近;(2)首先根据整数乘法的意义,用乘法求出12节车厢一共有多少座位,然后与1200进行比较即可。【详解】(1)110×3=330(千米)377-330=47(千米)答:火车离万州更近。(2)118×12=1416(个)1416>1200答:这列火车能容纳下1200名乘客。 解答此题,首先弄清题意,分清已知与所求,再找出基本数量关系,由此列式解答。27、【详解】分母:(29+7)÷2=18 分子:29-18=11 或:分子:(29-7)÷2=11 分子:29-11=18 答:这个分数是。28、(1)彩笔23.7元;书包52.8元(2)335.1元【分析】(1)根据题意,已知彩笔是x元,书包是(2x+5.4)元,根据等量关系:书包的钱+彩笔的钱=76.5元,列出方程解答即可;(2)由(1)中求出的彩笔和书包的价钱,根据单价×数量=总价,分别求出5个书包和3盒彩笔的价钱后再相加即可。【详解】(1)x+(2x+5.4)=76.53x+5.4=76.53x=71.1x=23.72x+5.4=2×23.7+5.4=47.4+5.4=52.8(元)答:彩笔23.7元,书包52.8元。(2)52.8×5+3×23.7=264+71.1=335.1(元)答:买5个书包和3盒彩笔,一共需要335.1元。 本题属于简单的经济问题。列方程解决问题的关键是找到等量关系式。29、46.2千克【分析】先用6乘上350,计算出1天需要的食盐数,再乘上22天,就是1个月的需要的食盐数。【详解】6×350×22=2100×22=46200(克)46200克=46.2千克答:一个月大约需要46.2千克的食盐。 本题考查的是运用整数的四则运算解决实际问题,根据题目中的数量关系进行列式计算,最后要把得数的单位换算成千克。
相关试卷
这是一份2023届齐齐哈尔市拜泉县五年级数学第二学期期末联考试题含解析,共7页。试卷主要包含了仔细填空,准确判断,谨慎选择,细想快算,能写会画,解决问题等内容,欢迎下载使用。
这是一份2023届黑龙江省齐齐哈尔市拜泉县五年级数学第二学期期末教学质量检测模拟试题含解析,共7页。试卷主要包含了认真审题,细心计算,认真读题,准确填写,反复比较,精心选择,动脑思考,动手操作,应用知识,解决问题等内容,欢迎下载使用。
这是一份2022-2023学年齐齐哈尔市拜泉县数学四年级第二学期期末检测试题含解析,共5页。试卷主要包含了用心思考,认真填写,仔细推敲,认真辨析,反复比较,慎重选择,细心计算,认真检查,操作题,解决问题等内容,欢迎下载使用。

