沪科版(2020)选修第二册第一节 楞次定律课时练习
展开(实验:探究影响感应电流方向的因素)
1.理解“谁”阻碍“谁”及阻碍方式,理解“增反减同”“来拒去留”“增缩减扩”.会用“四步法”判断感应电流的方向.2.楞次定律推论:(1)阻碍相对运动.(2)使回路面积有扩大或缩小的趋势.(3)阻碍原电流的变化.
1.如图所示,变化的匀强磁场垂直穿过金属框架MNQP,金属杆ab在恒力F作用下沿框架从静止开始运动,t=0时磁感应强度大小为B0,为使ab中不产生感应电流,下列能正确反映磁感应强度B随时间t变化的图像是( )
答案 C
解析 当通过闭合回路的磁通量不变时,则金属杆ab中不产生感应电流,
设金属杆ab切割磁感线的有效长度为L,t=0时,金属杆ab距离MP边的距离为x0,则金属杆运动过程中穿过闭合回路的磁通量Φ=B0Lx0=BL(x0+x),对ab受力分析可知,ab不受安培力作用,做初速度为零的匀变速直线运动,设加速度为a,ab的质量为m,
则a=eq \f(F,m),x=eq \f(1,2)at2=eq \f(Ft2,2m),
整理得eq \f(1,B)=eq \f(1,B0)+eq \f(F,2B0mx0)t2,即eq \f(1,B)-t图像是开口向上的抛物线,C正确.
2.如图所示,报废的近地卫星离轨时,从卫星中释放一根导体缆绳,缆绳的下端连接有空心导体.缆绳以轨道速度v在地磁场B中运动,使得缆绳中产生感应电流.电荷向缆绳两端聚集,同时两端与电离层中的离子中和,使得电流持续.由于感应电流在地磁场中受到安培力的拖动,从而能加快废弃卫星离轨.设缆绳中电流处处相等,那么( )
A.缆绳中电流的方向由卫星流向空心导体
B.相同长度的缆绳受到安培力的大小相等
C.缆绳受到安培力的方向与卫星速度方向间的夹角大于90°
D.由于安培力做负功,故在卫星降轨的过程中,其动能一定减小
答案 C
解析 由右手定则可知,电流方向由空心导体流向卫星,故A错误;
因为地磁场不是匀强磁场,所以相同长度的缆绳受到的安培力大小不相等,故B错误;
由左手定则可知,缆绳受到的安培力的方向与卫星速度方向的夹角大于90˚,故C正确;
引力做正功,故D错误.
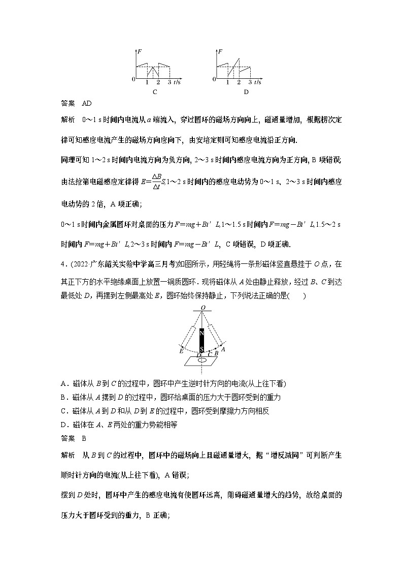
3.(多选)如图甲所示,金属圆环放置在绝缘水平桌面上,在圆环的正上方有一个螺线管,规定电流从螺线管a端流入为正方向,在螺线管中通入如图乙所示的电流后,金属圆环始终未离开桌面.已知通电螺线管产生的磁场的磁感应强度与电流成正比,下列能正确反映金属圆环中感应电流i′(以图示方向为正方向)、金属圆环对桌面的压力F随时间t的变化关系的是( )
答案 AD
解析 0~1 s时间内电流从a端流入,穿过圆环的磁场方向向上,磁通量增加,根据楞次定律可知感应电流产生的磁场方向应向下,由安培定则可知感应电流沿正方向.
同理可知1~2 s时间内电流方向为负方向,2~3 s时间内感应电流方向为正方向,B项错误;
由法拉第电磁感应定律得E=eq \f(ΔB,Δt)S,1~2 s时间内的感应电动势为0~1 s、2~3 s时间内感应电动势的2倍,A项正确;
0~1 s时间内,金属圆环对桌面的压力F=mg+Bi′L,1~1.5 s时间内F=mg-Bi′L,1.5~2 s时间内F=mg+Bi′L,2~3 s时间内F=mg-Bi′L,C项错误,D项正确.
4.(2022·广东韶关实验中学高三月考)如图所示,用轻绳将一条形磁体竖直悬挂于O点,在其正下方的水平绝缘桌面上放置一铜质圆环.现将磁体从A处由静止释放,经过B、C到达最低处D,再摆到左侧最高处E,圆环始终保持静止,下列说法正确的是( )
A.磁体从B到C的过程中,圆环中产生逆时针方向的电流(从上往下看)
B.磁体从A摆到D的过程中,圆环给桌面的压力大于圆环受到的重力
C.磁体从A到D和从D到E的过程中,圆环受到摩擦力方向相反
D.磁体在A、E两处的重力势能相等
答案 B
解析 从B到C的过程中,圆环中的磁场向上且磁通量增大,据“增反减同”可判断产生顺时针方向的电流(从上往下看),A错误;
摆到D处时,圆环中产生的感应电流有使圆环远离,阻碍磁通量增大的趋势,故给桌面的压力大于圆环受到的重力,B正确;
由楞次定律的推论“来拒去留”可知,从A到D和从D到E的过程中,圆环受到摩擦力方向均向右,C错误;
由于有部分机械能转化为电能,故在A、E两处的重力势能不相等,D错误.
5.(多选)光滑绝缘的水平面上放置两个导线圈a、b,它们为同心圆,a均匀带电,b不带电.现让a绕圆心在水平面内转动起来,发现b有收缩的趋势,则下列说法正确的是( )
A.如果a带正电,则可能沿顺时针方向加速转动
B.如果a带负电,则可能沿顺时针方向减速转动
C.无论a带何种电荷,一定加速转动
D.无论a带何种电荷,一定减速转动
答案 BD
解析 根据楞次定律可知,“增缩减扩”,因为b有收缩的趋势,则b中的磁通量减小,所以a产生的磁场减弱,则a一定减速转动,与电性和转动方向无关.故选B、D.
6.航空母舰上飞机弹射起飞可以利用电磁驱动来实现.电磁驱动原理如图所示,当固定线圈上突然通入直流电时,靠近线圈左端放置的金属环被弹射出去,在闭合开关S瞬间,下列判断正确的是( )
A.从左侧看环中感应电流沿逆时针方向
B.金属环的面积有收缩的趋势
C.电池正负极调换后,金属环将不能向左弹射
D.若将金属环放在线圈右侧再闭合开关S,环将向左运动
答案 B
解析 根据楞次定律,金属环中产生顺时针方向(从左侧看)的感应电流,故A错误;
根据楞次定律,线圈中磁通量增大,金属环有收缩面积阻止磁通量增大的趋势,故B正确;
当电池正负极调换后,通过“增离减靠”的方法判断,金属环也可以向左弹射,故C错误;
若将金属环放在线圈右侧,同理,环与线圈间也会产生排斥力,所以环将向右运动,故D错误.
7.如图所示,金属圆盘置于垂直纸面向里的匀强磁场中,其中央和边缘各引出一根导线与套在铁芯上部的线圈A相连.套在铁芯下部的线圈B引出两根导线接在两根水平导轨上,导轨上有一根金属棒ab处在垂直于纸面向外的匀强磁场中.下列说法正确的是( )
A.圆盘顺时针匀速转动时,a点的电势高于b点的电势
B.圆盘顺时针加速转动时,ab棒受到向左的安培力
C.圆盘顺时针加速转动时,ab棒将向右运动
D.圆盘顺时针减速转动时,a点的电势高于b点的电势
答案 B
解析 当圆盘顺时针匀速转动时,线圈A中产生恒定的电流,那么穿过线圈B的磁通量不变,则线圈B中不产生感应电动势,则a点的电势等于b点的电势,故A错误;
由右手定则可知,圆盘顺时针加速转动时,感应电流从圆心流向边缘,线圈A中产生的磁场方向向下且磁场增强.
由楞次定律可知,线圈B中的感应磁场方向向上,由右手螺旋定则可知,ab棒中感应电流方向由a→b,由左手定则可知,ab棒受的安培力方向向左,ab棒将向左运动,故B正确,C错误;
由右手定则可知,圆盘顺时针减速转动时,感应电流从圆心流向边缘,线圈A中产生的磁场方向向下且磁场减弱.
由楞次定律可知,线圈B中的感应磁场方向向下,由右手螺旋定则可知,B线圈的上端相当于电源的负极,则a点的电势低于b点的电势,故D错误.
8.探究感应电流方向的实验所需器材包括:条形磁体、电流表、线圈、导线、一节干电池(用来查明线圈中电流的流向与电流表中指针偏转方向的关系).
(1)实验现象:如图所示,在四种情况下,将实验结果填入下表.
①线圈内磁通量增加时的情况
②线圈内磁通量减少时的情况
请填写表格中的空白项.
(2)实验结论:当穿过闭合线圈的磁通量增加时,感应电流的磁场与原磁场方向________(选填“相同”或“相反”).
(3)总结提炼:感应电流具有这样的方向,即感应电流的磁场总要阻碍引起感应电流的________.
(4)拓展应用:如图所示是一种延时继电器的示意图.铁芯上有两个线圈A和B.线圈A和电源连接,线圈B与直导线ab构成一个闭合回路.弹簧K与衔铁D相连,D的右端触头C连接工作电路(未画出).开关S闭合状态下,工作电路处于导通状态.S断开瞬间,延时功能启动,此时直导线ab中电流方向为________(选填“a到b”或“b到a”).说明延时继电器的“延时”工作原理:________.
答案 (1)①向下 ②向上 (2)相反
(3)(磁场)磁通量的变化 (4)a到b S断开瞬间,线圈B中产生感应电流,保持铁芯中的磁性,所以衔铁不会马上被弹簧拉起,达到延时的作用
解析 (1)①图乙中条形磁体向下插入线圈,则穿过线圈的磁通量向上增加,根据楞次定律可知,感应电流的磁场向下;
②图丁中条形磁体向上拔出线圈,则穿过线圈的磁通量向上减小,根据楞次定律可知,感应电流的磁场向上;
(2)实验结论:当穿过闭合线圈的磁通量增加时,感应电流的磁场与原磁场方向相反.
(3)总结提炼:感应电流具有这样的方向,即感应电流的磁场总要阻碍引起感应电流的(磁场)磁通量的变化.
(4)S断开瞬间,延时功能启动,此时穿过线圈B的磁通量向下减小,根据楞次定律可知,线圈B中产生的感应电流磁场向下,则此时直导线ab中电流方向为a到b.
延时继电器的“延时”工作原理:S断开瞬间,线圈B中产生感应电流,保持铁芯中的磁性,所以衔铁不会马上被弹簧拉起,达到延时的作用.图号
原磁场方向
感应电流的方向
感应电流的磁场方向
甲
向下
逆时针(俯视)
向上
乙
向上
顺时针(俯视)
________
图号
原磁场方向
感应电流的方向
感应电流的磁场方向
丙
向下
顺时针(俯视)
向下
丁
向上
逆时针(俯视)
________
2024届高考物理新一轮复习专题强化试卷:第十二章 第1练 电磁感应现象 楞次定律 实验:探究影响感应电流方向的因素: 这是一份2024届高考物理新一轮复习专题强化试卷:第十二章 第1练 电磁感应现象 楞次定律 实验:探究影响感应电流方向的因素,共5页。
高中物理人教版 (2019)选择性必修 第二册1 楞次定律一课一练: 这是一份高中物理人教版 (2019)选择性必修 第二册1 楞次定律一课一练,共6页。
(新高考)高考物理一轮复习课时加练第12章 微专题77 电磁感应现象 楞次定律 (实验:探究影响感应电流方向的因素) (含解析): 这是一份(新高考)高考物理一轮复习课时加练第12章 微专题77 电磁感应现象 楞次定律 (实验:探究影响感应电流方向的因素) (含解析),共5页。

