2023届石楼县四年级数学第二学期期末检测试题含解析
展开
这是一份2023届石楼县四年级数学第二学期期末检测试题含解析,共10页。试卷主要包含了用心思考,认真填写,4个十分之一,仔细推敲,认真辨析,反复比较,慎重选择,细心计算,认真检查,操作题,解决问题等内容,欢迎下载使用。
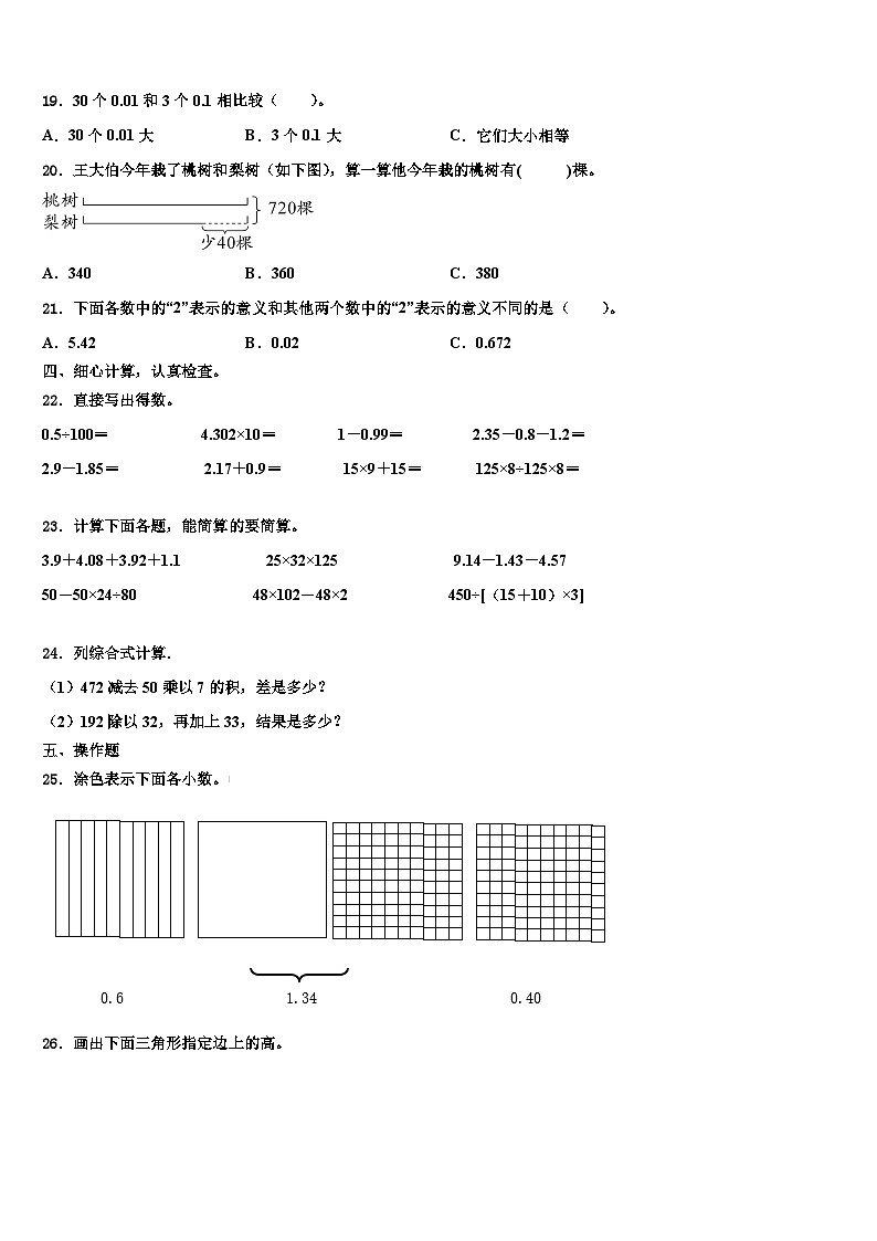
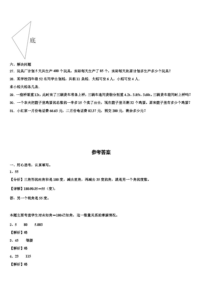
2023届石楼县四年级数学第二学期期末检测试题一、用心思考,认真填写。1.一个直角三角形,其中一个锐角是35°,那么它的另一个锐角是_____度。2.5.08吨=(________)吨(________)千克 5千米3米=(________)千米3.如下图,一块三角形玻璃被打碎了一个角,被打碎的角是(_____)°,如果按边分类这是个(_____)三角形.4.已知12x-76=200,x=(__________),那么3x+2x=(__________)。5. 由5个 十、4个十分之一、6个百分之一组成的数是(______).6.三(1)班有35人订了《语文报》,有18人订了《数学报》,其中9人既订了《语文报》又订了《数学报》。三(1)班一共有(___________)人订了报纸。7.正方形有(________)条对称轴,半圆有(________)条对称轴。8.100张白纸大约厚1厘米,(______)张白纸大约厚1000米.9.在三个连续奇数中,中间的一个数是2m+1,另外的两个数分别是(_____)和(_____)。如果最大的一个数是2m+1,那么最小的一个数是(_____)。10.为了提高异地移栽的成活率,对树苗进行吊针注射液“聚能酶”的注射。每袋“聚能酶”的净含量1200毫升,每棵树苗配一袋。照这样计算,50棵树苗需要(________)毫升,合(________)升。11.从3:15到3:30,分针将会按(______)时针方向旋转(______)°。二、仔细推敲,认真辨析。12.李明在教室的位置是(x,4),那么他一定在第4行。(______)13.两个直角三角形能拼成一个长方形。(________)14.一个木头,要把它平均分成8段,每锯一段要用4分钟,锯完一共要用32分钟。 (_______)15.0.60和0.6的大小相等,计数单位也相同。 (_______)16.一个非0自然数的倍数一定比它的因数大。 (____)三、反复比较,慎重选择。(把正确答案的序号填在括号里)17.笑笑这样描述一个图形:它是一个四边形,它只有一组对边平行,它有两条边互相垂直.笑笑描述的图形是( ).A. B. C.18.在一个三角形中最大的一个角是89°,这个三角形是( )。A.锐角三角形 B.直角三角形 C.钝角三角形 D.等边三角形19.30个0.01和3个0.1相比较( )。A.30个0.01大 B.3个0.1大 C.它们大小相等20.王大伯今年栽了桃树和梨树(如下图),算一算他今年栽的桃树有( )棵。A.340 B.360 C.38021.下面各数中的“2”表示的意义和其他两个数中的“2”表示的意义不同的是( )。A.5.42 B.0.02 C.0.672四、细心计算,认真检查。22.直接写出得数。0.5÷100= 4.302×10= 1-0.99= 2.35-0.8-1.2=2.9-1.85= 2.17+0.9= 15×9+15= 125×8÷125×8= 23.计算下面各题,能简算的要简算。3.9+4.08+3.92+1.1 25×32×125 9.14-1.43-4.5750-50×24÷80 48×102-48×2 450÷[(15+10)×3] 24.列综合式计算.(1)472减去50乘以7的积,差是多少?(2)192除以32,再加上33,结果是多少?五、操作题25.涂色表示下面各小数。26.画出下面三角形指定边上的高。六、解决问题27.玩具厂计划5天共生产400个玩具,实际每天生产了85个,实际每天比原计划多生产多少个玩具?28.某学校四年级52名同学去划船,共租11条船.大船可坐6人,小船可坐4人. 求小船大船各几条.29.一座桥限重12t,此时来了三辆货车准备上桥,三辆车连同货物分别重4.2t、3.85t、3.68t。三辆货车能同时上桥吗?30.一个农夫把篮子里鸡蛋的总数的一半多15个卖了出去,现在篮子里还剩32个鸡蛋。原来篮子里有多少个鸡蛋?31.小红家一月份电话费66.63元,二月份电话费82.37元,预交200元,剩余多少元?
参考答案 一、用心思考,认真填写。1、55【分析】三角形的内角和是180度,减去直角,再减去35度的角,就是另一个角的度数。【详解】180﹣90﹣35=55(度),答:另一个锐角是55度。 本题主要考查学生对未知角=180﹣已知角,这一数量关系的掌握情况。2、5 80 5.003 【解析】略3、45 等腰 【解析】略4、23 115 【解析】略5、50.46【解析】略6、44【分析】根据题意,语文报35人,数学报18人,当中重合的认识是9人,用35+18-9即可解答。【详解】35+18-9=53-9=44(人) 此题主要考查学生对集合问题的理解与应用。7、4 1 【分析】一个图形沿一条直线对折,直线两旁的部分能够完全重合,那么这个图形就是轴对称图形,这条直线就是这个图形的一条对称轴,由此即可确定这个图形的对称轴的条数及位置。【详解】正方形对角连线和对边中点的连线,直线两旁的部分能够完全重合,所以有4条对称轴,半圆沿从圆心到圆弧中点的连线对折,对折后的两部分才能完全重合,只有这一条,所以半圆有1条对称轴。故答案为:4;1。 此题关键是根据轴对称图形的定义得出图形的对称轴的条数。8、10000000【解析】略9、2m-12m+32m-3【解析】略10、60000 60 【分析】50棵树苗需要多少,列式为50×1200,然后将低级单位毫升化成高级单位升除以进率1000即可。【详解】50×1200=60000(毫升)60000毫升=60升 本题主要考查毫升和升之间的换算,注意低级单位化高级单位除以进率。11、顺 90 【详解】[分析]:和时针旋转方向相同的是顺时针旋转,相反的是逆时针旋转。[详解]3:15到3:30,分针针转了3大格,每一格30度,所以顺时针旋转了90度。 二、仔细推敲,认真辨析。12、√【分析】数对表示位置的方法是:第一个数字表示列,第二个数字表示行,由此解答。【详解】李明的位置是(x,4),这里可以确定的是:李明一定在第4行,不能确定李明在第几列;故答案为:√ 此题主要考查了对于数对的理解,掌握数对中每个数字的所表示的位置是解题的关键。13、×【分析】两个完全一样的直角三角形可拼成一个长方形,而两个不一样的直角三角形不能拼成长方形。据此解答。【详解】因两个不一样的直角三角形不能拼成长方形,如下图:原题说法错误。故答案:×。 本题考查了平面图形的拼接,可以用举例法来证明结果。14、×【解析】略15、×【详解】略16、×【解析】略 三、反复比较,慎重选择。(把正确答案的序号填在括号里)17、B【解析】略18、A【分析】三角形按角分类时,关键是看这个三角形中最大的内角是什么角,如果最大的内角是锐角,这个三角形就为锐角三角形;如果最大的内角是直角,这个三角形就为直角三角形;如果最大的内角是钝角,这个三角形就为钝角三角形。【详解】由于这个三角形中最大的一个角是89°,小于90°是锐角,根据分析可知,这个三角形就为锐角三角形。故选:A。 本题主要考查学生对三角形分类知识的掌握和灵活运用。19、C【分析】我们分别求出30个0.01和3个0.1的结果,再进行比较,根据结果在进行选择。【详解】0.01×30=0.3;0.1×3=0.3;所以30个0.01和3个0.1的结果大小相等。故选C。 本题运用乘法的意义进行解答即可。20、C【解析】略21、C【分析】小数的计数单位:小数的计数单位是十分之一、百分之一、千分之一……分别写作0.1、0.01、0.001……每相邻两个计数单位之间的进率是10。小数各个数位上是几就有几个这样的计数单位。【详解】A.5.42的2在百分位上,表示有2个百分之一;B.0.02的2在百分位上,表示有2个百分之一;C.0.672的2在千分位上,表示有2个千分之一;故答案为:C。 解答此题的方法:确定所问数在哪个数位上,在哪个数位上就有几个这样的计数单位。 四、细心计算,认真检查。22、0.005;43.02;0.01;0.351.05;3.07;150;64【详解】略 23、13;100000;3.14 35;4800;6【分析】(1)利用加法交换律和结合律,算式变形为(3.9+1.1)+(4.08+3.92)计算。(2)把32写成4×8,利用乘法交换律和结合律,算式变形为(25×4)×(125×8)计算即可。(3)利用减法的性质,算式变形为9.14-(1.43+4.57)计算即可。(4)根据加减乘除混合运算法则和顺序计算即可。(5)利用乘法分配率,算式变形为:48×(102-2)计算即可。(6)先算小括号里面的数据,再算中括号里面的数据,最后算括号外面的数据,计算即可。【详解】3.9+4.08+3.92+1.1
=(3.9+1.1)+(4.08+3.92)=5+8=13 25×32×125=25×(4×8)×125=(25×4)×(125×8)=100×1000=100000 9.14-1.43-4.57=9.14-(1.43+4.57)=9.14-6=3.1450-50×24÷80=50-1200÷80=50-15=35 48×102-48×2 =48×(102-2)=48×100=4800 450÷[(15+10)×3]=450÷[25×3]=450÷75=6 本题考查了运算定律的使用,根据数据特点合理利用加法交换律结合律、乘法交换律、结合律和分配律、减法的性质等使算式达到简便计算。 24、2;1.【解析】试题分析:(1)要求“差是多少”,就要知道被减数与减数分别是多少,被减数是472,减数是50乘7的积,即50×7,列式为472﹣50×7,解答即可;(2)由题干知,先用192除以32的求出商,再用求出的商加上33即可求解.解:(1)472﹣50×7=472﹣350=2答:差是2.(2)192÷32+33=6+33=1答:结果是1.【点评】完成本题要注意条件中“除以、加上”,此类体现数据之间的关系及运算顺序的词语. 五、操作题25、略【解析】略26、【分析】根据三角形高的意义,在三角形中,从一个顶点向它的对边所在的直线画垂线,顶点到垂足之间的线段叫做三角形的高,由此作图即可。【详解】作图如下: 此题考查作三角形的高,解决此题关键是先确定底,再找出与指定底相对的顶点再从此顶点向底边做一条垂线,顶点和垂足之间的线段就是三角形的高。 六、解决问题27、5个【分析】已知玩具厂计划5天共生产400个玩具,实际每天生产了85个,则计划每天生产400÷5(个)玩具,要求实际每天比原计划多生产多少个玩具,就用实际每天的工作量减去计划的即可。【详解】85-400÷5=85-80=5(个)答:实际每天比原计划多生产5个玩具。 四则混合运算的实际应用,首先理清题目中的数量关系,再结合问题列出合理的算式。28、4条大船 7条小船【解析】解:假设全是大船小船有:(6×11-52)÷(6-4)=7(条)大船:11-7=4(条)答:租4条大船7条小船.29、能同时上桥【分析】根据题意,分别将三辆车的货物质量相加,与12t比较即可解答。【详解】4.2+3.85+3.68=11.73(t)11.73<12答:三辆货车能同时上桥。 本题主要考查小数加法的实际应用,解题的关键是算出三辆车的货物一共多重。30、94个【解析】(32+15)×2=94(个)31、51元【解析】试题分析:根据减法的意义,用总钱数减去一月份的电话费,再减去二月份的电话费,即可求剩余多少钱.解:200﹣66.63﹣82.37=133.37﹣82.37=51(元);答:剩余51元.【点评】本题考查了学生完成简单的小数减法应用题的能力.
相关试卷
这是一份2023届石楼县数学五年级第二学期期末学业质量监测模拟试题含解析,共6页。试卷主要包含了认真审题,细心计算,认真读题,准确填写,反复比较,精心选择,动脑思考,动手操作,应用知识,解决问题等内容,欢迎下载使用。
这是一份2023届吕梁地区石楼县五年级数学第二学期期末质量跟踪监视模拟试题含解析,共6页。试卷主要包含了认真审题,细心计算,认真读题,准确填写,反复比较,精心选择,动脑思考,动手操作,应用知识,解决问题等内容,欢迎下载使用。
这是一份石楼县2023年数学四年级第二学期期末经典试题含解析,共6页。试卷主要包含了认真思考,巧填空,仔细推敲,巧判断,仔细选一选,仔细计算,图形与统计,生活中的数学等内容,欢迎下载使用。

