精品解析:2023年内蒙古呼伦贝尔市阿荣旗中考二模生物试题(解析版)
展开2023年内蒙古呼伦贝尔市阿荣旗中考二模生物试题
一、选择题
1. 关于生命现象与生物特征的对应关系,下列表述错误的是( )
A. 绿色植物利用根吸收水分和无机盐——生物的生活需要营养
B. 鲸需要时常浮出水面进行换气——生物能进行呼吸
C. 含羞草受到触碰叶片合拢——生物能排出体内的废物
D. 猫妈妈一窝生出五只毛色不同的小猫——生物具有变异的特性
【答案】C
【解析】
【分析】生物的共同特征有:①生物的生活需要营养;②生物能进行呼吸;③生物能排出身体内产生的废物;④生物能对外界刺激作出反应;⑤生物能生长和繁殖;⑥生物都有遗传和变异的特性;⑦除病毒以外,生物都是由细胞构成的。
【详解】A.绿色植物利用根吸收水分和无机盐,体现生物的生活需要营养,正确。
B.鲸属于哺乳动物,用肺呼吸,因此,鲸需要时常浮出水面进行换气,体现生物能进行呼吸,正确。
C.含羞草受到触碰叶片合拢,体现生物能对外界刺激作出反应,错误。
D.猫妈妈一窝生出五只毛色不同的小猫体现生物具有遗传和变异的特性,正确。
故选C。
2. 下列叙述中,疾病与病因不相符的一项是( )
A. 夜盲症与缺乏维生素A有关 B. 侏儒症与缺乏维生素B1有关
C. 坏血病与缺乏维生素C有关 D. 佝偻病与缺乏维生素D有关
【答案】B
【解析】
【分析】虽然人体对维生素的需要量很小,但维生素对人体的作用却很大。人体一旦缺乏维生素,就会影响身体的正常的生长和发育,并且会引起疾病。
【详解】A.人体缺乏维生素A会患夜盲症、皮肤干燥等,A不符合题意。
B.人体缺乏维生素B1会患脚气病,神经炎,侏儒症是由于幼年时期生长激素分泌不足引起的,B符合题意。
C.人体缺乏维生素C会患坏血病,牙龈出血等,C不符合题意。
D.人体缺乏维生素D会佝偻病、骨质疏松症,D不符合题意。
故选B。
3. 生物体结构与功能是相适应的,对此下列叙述错误的是( )
A. 鲫鱼的鳃丝中密布毛细血管,适于在水中呼吸
B. 青蛙湿润的皮肤里密布毛细血管,可辅助肺呼吸
C. 蜥蜴的体表覆盖着角质的鳞片,可减少体内水分的蒸发
D. 鸟有气囊,在飞行时可增加气体交换的面积
【答案】D
【解析】
【分析】生物体的形态结构总是与其生活环境相适应,适者生存,生物必须适应环境才能生存,如沙漠上的植物必须耐旱才能生存。
【详解】A.鳃是鱼的呼吸器官,鳃上有许多鳃丝,鳃丝里密布毛细血管,当水由口流进,经过鳃丝时,溶解在水里的氧就渗入鳃丝中的毛细血管里,而血里的二氧化碳浸出毛细血管,随水从鳃盖后缘的鳃孔排出体外,完成呼吸,A正确。
B.青蛙的皮肤裸露且能分泌黏液,湿润的皮肤里密布着毛细血管,也可以进行气体交换,以辅助肺呼吸,B正确。
C.蜥蜴的体表覆盖着角质的鳞片,既可以保护身体,又可减少体内水分的蒸发,C正确。
D.鸟的呼吸作用旺盛,具有与肺相通的气囊,主要分布在内脏器官之间;吸气时,吸进的空气一部分在肺内进行气体交换,一部分则直接进入气囊;呼气时,气囊内的气体又返回肺内进行气体交换,由此可知,鸟进行气体交换的场所是肺,气囊没有气体交换的作用,只是辅助呼吸,D错误。
故选D。
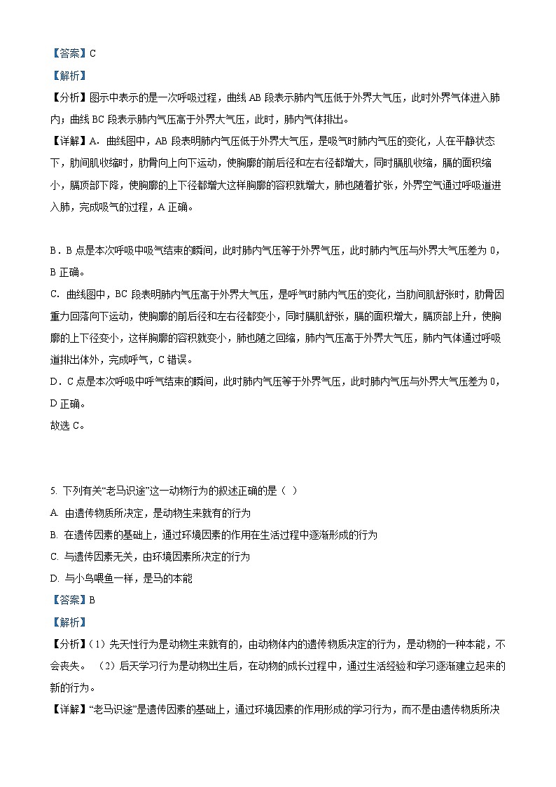
4. 如图是某人在一次平静呼吸中肺内气压与外界气压差曲线,下列叙述错误的是( )
A. AB段,肋间肌和膈肌收缩
B. B点是吸气结束瞬间,肺内气压等于外界气压
C. BC段,胸廓前后径和左右径由小变大
D. C点是呼气结束瞬间,肺内气压与外界大气压差为0
【答案】C
【解析】
【分析】图示中表示的是一次呼吸过程,曲线AB段表示肺内气压低于外界大气压,此时外界气体进入肺内;曲线BC段表示肺内气压高于外界大气压,此时,肺内气体排出。
【详解】A.曲线图中,AB段表明肺内气压低于外界大气压,是吸气时肺内气压的变化,人在平静状态下,肋间肌收缩时,肋骨向上向下运动,使胸廓的前后径和左右径都增大,同时膈肌收缩,膈的面积缩小,膈顶部下降,使胸廓的上下径都增大这样胸廓的容积就增大,肺也随着扩张,外界空气通过呼吸道进入肺,完成吸气的过程,A正确。
B.B点是本次呼吸中吸气结束的瞬间,此时肺内气压等于外界气压,此时肺内气压与外界大气压差为0,B正确。
C.曲线图中,BC段表明肺内气压高于外界大气压,是呼气时肺内气压的变化,当肋间肌舒张时,肋骨因重力回落向下运动,使胸廓的前后径和左右径都变小,同时膈肌舒张,膈的面积增大,膈顶部上升,使胸廓的上下径变小,这样胸廓的容积就变小,肺也随之回缩,肺内气压高于外界大气压,肺内气体通过呼吸道排出体外,完成呼气,C错误。
D.C点是本次呼吸中呼气结束的瞬间,此时肺内气压等于外界气压,此时肺内气压与外界大气压差为0,D正确。
故选C。
5. 下列有关“老马识途”这一动物行为的叙述正确的是( )
A. 由遗传物质所决定,是动物生来就有的行为
B. 在遗传因素的基础上,通过环境因素的作用在生活过程中逐渐形成的行为
C. 与遗传因素无关,由环境因素所决定的行为
D. 与小鸟喂鱼一样,是马的本能
【答案】B
【解析】
【分析】(1)先天性行为是动物生来就有的,由动物体内的遗传物质决定的行为,是动物的一种本能,不会丧失。 (2)后天学习行为是动物出生后,在动物的成长过程中,通过生活经验和学习逐渐建立起来的新的行为。
【详解】“老马识途”是遗传因素的基础上,通过环境因素的作用形成的学习行为,而不是由遗传物质所决定,是动物生来就有的行为,A错误。“老马识途”是在遗传因素的基础上,通过环境因素的作用在生活过程中逐渐形成的行为,B正确。“老马识途”是在遗传因素的基础上形成,而不是与遗传因素无关,C错误。“小鸟喂鱼”是生来就有的,由动物体内的遗传物质决定的先天性行为,是动物的一种本能;而“老马识途”不是马的本能,D错误。
【点睛】解答此题的关键是知道先天性行为和学习行为的特点。
6. 下图分别是绿色开花植物枝条、花、果实、种子、叶芽的示意图,下列说法错误的是( )
A. 图丁和图丙中的②结构相同,都是由图乙中的⑥发育而来的
B. 图丁中①②③④构成胚,胚是由图乙受精后⑥中的受精卵发育而来的
C. 图乙的主要结构是雌蕊和雄蕊,雄蕊由该图中的②和③组成
D. 图甲中②是由图丁中的①和图戊中的②发育而来的
【答案】D
【解析】
【分析】分析图可知:图甲中①叶、②茎、③侧芽;图乙中①柱头、②花药、③花丝、④花柱、⑤子房壁、⑥胚珠;图丙中①果皮、②种子;图丁中①胚轴、②胚芽、③胚根、④子叶、⑤种皮;图戊①幼叶、②芽轴、③芽原基。
【详解】A.图丁是种子和图丙中的②也是种子,两者的结构相同,都是由图乙中的⑥胚珠发育而来的,故A正确。
B.胚是种子的主要部分,是幼小的生命体,它能发育成新的植物体,胚是由图乙受精后⑥中的受精卵发育而来的,胚由①胚轴、②胚芽、③胚根、④子叶四部分组成,故B正确。
C.图乙花的主要结构是雌蕊和雄蕊,其中雄蕊由图中的②花药和③花丝组成,故C正确。
D.图甲中②茎是由图丁中的②胚芽和图戊中的②芽轴发育而来的,故D错误。
故选D。
7. 动物的运动依赖于一定的身体结构。下图是运动系统的部分结构示意图,下列叙述错误的是( )
A. ⑧由中间的肌腱和两端的肌腹构成
B. 结构②使关节具有牢固性
C. 结构③中有滑液,滑液和结构⑤使关节具有灵活性
D. 当⑧受到刺激收缩时,会牵动⑦绕⑥运动
【答案】A
【解析】
【分析】关节的结构有关节头、关节窝、关节软骨、关节腔和关节囊,骨骼肌是由肌腱和肌腹构成,骨骼肌受刺激收缩时,会牵动骨绕关节运动。
【详解】A.图中的⑧是骨骼肌,骨骼肌是由两端的肌腱和中间的肌腹构成,A错误。
B.图中的①关节头,②关节囊,③关节腔,④关节窝,⑤关节软骨,关节囊使关牢固,B正确。
C.图中的①关节头,②关节囊,③关节腔,④关节窝,⑤关节软骨,关节软骨使关节具有灵活性,关节腔内有滑液,使关节具有牢固性,C正确。
D.图中的⑥是关节,⑦是骨,⑧骨骼肌,当骨骼肌受神经传来的刺激收缩,会牵动骨绕关节运动,D正确。
故选A。
8. 关于下图中a、b、c三类生物及其共同特征的叙述正确的是( )
A. 图中a类生物都是异养
B. 图中b类生物都是微生物,营寄生生活
C. 图中c类生物都有细胞结构,遗传物质集中在细胞核中
D. 金鱼藻有茎叶的分化,能用种子繁殖后代
【答案】D
【解析】
【分析】图中:a类生物有细菌和烟草花叶病毒,b类生物包括a类生物和酵母菌,c类生物包括衣藻、金鱼藻、酵母菌、细菌。
【详解】A.并不是所有的细菌都是异养的,如硝化细菌不能进行光合作用,但可通过化能合成作用将氨等物质氧化为硝酸盐和亚硝酸盐,利用该过程释放的能量合成自身的有机物,为自养生物。所以,图中a类生物不一定都是异养的,A错误。
B.微生物包括:细菌、病毒、真菌以及一些小型的原生生物、显微藻类等。酵母菌、细菌、烟草花叶病毒属于微生物,但酵母菌营腐生生活,有的细菌营腐生生活或自养,B错误。
C.细菌虽有DNA集中的区域,却没有成形的细胞核,这样的生物称为原核生物。真菌、动植物具有真正的细胞核,属于真核生物。可见,图中c类生物,细菌没有真正细胞核,C错误。
D.金鱼藻属于种子植物中的被子植物,是金鱼藻科金鱼藻属水生植物,无根,茎细柔、漂浮、有分枝,花小,结卵圆形小坚果,用种子繁殖,D正确。
故选D。
9. 关于如图的描述错误的是( )
A. 甲中的细胞壁和液泡是植物细胞具有而动物细胞没有的结构
B. 乙所示的胃的结构层次是器官
C. 丙中叶片的上、下表皮分布有保护组织
D. 丁和丙的生物体结构层次是相同的
【答案】D
【解析】
【分析】植物细胞与动物细胞的不同点:植物细胞具有细胞壁、叶绿体和液泡,动物细胞不具有细胞壁、液泡、叶绿体。植物体的结构层次由小到大依次是细胞→组织→器官→植物体.人体的结构层次由小到大依次是细胞→组织→器官→系统→人体。图中甲是细胞,B是胃(器官),丙是植物体,丁是动物体(人体)。
【详解】植物细胞具有细胞壁、叶绿体和液泡,动物细胞不具有细胞壁、液泡、叶绿体。所以甲图中的细胞壁和液泡是植物细胞具有而动物细胞没有的结构,故A正确;乙图中的胃是由不同的组织构成的,属于器官,故B正确;丙图中的植物体,在其叶片的上、下表层分布的表皮细胞具有保护叶片内部的功能,属于保护组织,故C正确;丁图表示人体,在结构层次上动物体具有系统,植物体没有,所以丙图和丁图代表的生物体的结构层次是不相同的,故D错误。故选D。
【点睛】掌握动植物体的细胞结构的区别及动植物体结构层次的区别。
10. 如图是某同学构建的人体生物学模型,下列说法正确的是( )
A. 若M表示小肠,b内血液中的蛋白质含量增加,氧含量下降
B. 若M为肾小管外毛细血管,则a为出球小动脉,b内为含尿素较多的静脉血
C. 若M表示神经元的细胞体,则a为轴突,b为树突
D. 若M表示肺,b内血液中的氧与血红蛋白的结合率增加,血液流回左心房
【答案】D
【解析】
【分析】血液在血管内的流动方向一般是动脉→毛细血管→静脉。根据图中的血流方向判断:a是动脉、M表示器官、b是静脉。
【详解】A.小肠是消化和吸收的主要场所,若M为小肠,血液流经小肠时,吸收了大量营养物质,但蛋白质是消化为氨基酸才被小肠吸收的,因此蛋白质的含量不会增加,A错误。
B.若M为肾小管外毛细血管网,则a为出球小动脉,由于肾小管并不重吸收尿素,因此b肾静脉内为含尿素较少的静脉血,B错误。
C.若M表示神经元的细胞体,则a为树突,b为轴突,C错误。
D. 若M表示肺,在肺部发生气体交换,肺泡中的氧气扩散进入血液,因此b内血液中的氧与血红蛋白的结合率增加,血液由静脉血变为动脉血流回左心房,D正确。
故选D。
11. 科学家将人胰岛素基因转入大肠杆菌体内,使大肠杆菌能产生人胰岛素,这一过程运用的生物技术是( )
A. 转基因技术 B. 克隆技术
C. 细胞核移植技术 D. 发酵技术
【答案】A
【解析】
【分析】携带了其他生物基因的生物称为转基因生物,将一种生物的基因转入另一种生物体内的技术即为转基因技术。
【详解】科学家将人胰岛素基因转入大肠杆菌体内,使大肠杆菌能产生人胰岛素。在这个过程中是将人胰岛素基因转入大肠杆菌体内,这一过程运用的生物技术是转基因技术。因此,A正确。
故选A。
12. 如图为人体细胞染色体组成图谱,下列叙述正确的是( )
A. 该图可表示为23对常染色体+XY
B. 该图表示的是女性染色体图谱
C. 该图中的X染色体一定来自母方
D. 该图中的Y染色体传递给儿子的概率是50%
【答案】C
【解析】
【分析】人体体细胞内有23对染色体,包括22对常染色体和一对性染色体,性染色体包括X染色体和Y染色体,含有一对X染色体的受精卵发育成女性,而具有一条X染色体和一条Y染色体的受精卵则发育成男性。因此,男性染色体的组成为:22对+XY;女性染色体的组成为:22对+XX。
【详解】A.该图共23对染色体,其中22对常染色体,一对性染色体为XY。因此,该图可表示为22对常染色体+XY,A错误。
B.该图的性染色体组成为XY,表示的是男性的染色体图谱,B错误。
CD.性别遗传图解如下图:
由图可知,该图中的X染色体一定来自母方;该人Y染色体上的基因传递给儿子的概率是100%,C正确,D错误。
故选C。
13. 生物的生殖和发育方式多种多样。与下列三种图示有关的说法正确的是( )
A. 图甲所示成功的关键是接穗和砧木的形成层紧密结合在一起
B. 图乙鸟卵的结构中,胚胎发育的部位是【①】胎盘,其内含有细胞核
C. 图丙中II可表示无性生殖、变态发育
D. 图丙中IV可表示体内受精、卵生
【答案】A
【解析】
【分析】图甲是嫁接;图乙是鸟卵的结构,①是胚盘;图丙是昆虫和两栖动物的生殖和发育。
【详解】A.嫁接是指把一个植物体的芽或枝,接在另一个植物体上,使结合在一起的两部分长成一个完整的植物体。嫁接成功的关键是接穗和砧木的形成层紧密结合在一起,A正确。
B.图乙鸟卵的结构中,胚胎发育的部位是【①】胚盘,其内含有细胞核,将来发育成雏鸟,B错误。
C.昆虫和两栖动物的生殖方式为有性生殖,变态发育,所以图丙中II可表示有性生殖、变态发育,C错误。
D.蝗虫的受精方式是体内受精,青蛙的受精方式是体外受精,D错误。
故选A。
14. 了解一些安全用药的常识和急救的方法非常重要。下列叙述错误的是( )
A. 家庭小药箱内的药物要定期检查和更换,避免失去药效或过期
B. 无论是处方药还是非处方药,在使用之前都应该仔细阅读药品说明书
C. 某人上臂受伤,从伤口处流出的血液呈暗红色,可指压近心端止血
D. 生活中急需医疗救护时,要尽快拨打“120”急救电话,并说明地址及受伤情况等
【答案】C
【解析】
【分析】安全用药是指根据病人的病情、体质和药物的作用,适当的选择药物的品种,以适当的方法、剂量和时间准确用药,以充分发挥药物的最佳效果,尽量减小药物对人体所产生的不良影响或危害。
病人在生命遇到意外事故如溺水、触电时,会出现突然停止呼吸的现象,若不及时进行抢救大脑和心脏供氧不足会造成死亡,所以要进行人工呼吸或胸外心脏按压的方法来进行急救。如有出血现象,还要及时进行止血。
【详解】A.当药品超过有效期后,往往其内在结构、组成和临床的效价均会发生改变,如疗效降低,增加药物不良反应的风险等等,患者需注意不能服用过期药。故需要对家庭小药箱内的药物要定期检查和更换,A不符合题意。
B.无论是处方药还是非处方药,在使用之前都应该仔细阅读药品,了解说明书中的:①药物的名称;②主要成分;③作用与用途;④适应症、禁忌症、不良反应、注意事项;⑤用法、用量、制剂规格;⑥生产日期和有效期等,B不符合题意。
C.某人上臂受伤,流出血液较多,血色暗红,因此判断是静脉出血。故应首先采用指压法(或止血带)远心端止血,同时紧急拨打120送医院,C符合题意。
D.拨打120电话时,要重点要讲清楚地点和伤情,D不符合题意。
故选C。
【点睛】熟知安全用药及急救的相关知识是解答本题的关键。
15. 下列说法不正确的是( )
A. 植物在白天进行的生理活动有图甲中的A、B、C
B. 图乙中代表光合作用的曲线是Ⅰ,它与图甲中的C生理活动相对应
C. 图甲中在无光条件下,植物吸收的气体主要是氧气
D. 移栽植物要去掉部分枝叶,目的是为了促进图甲中的B生理活动
【答案】D
【解析】
【分析】(1)植物体呼吸作用吸收氧气,放出二氧化碳;光合作用是吸收二氧化碳放出氧气;蒸腾作用是水分以水蒸气的形式从植物体内散发到体外的过程;因而图甲中A表示呼吸作用,B表示蒸腾作用,C表示光合作用。
(2)光合作用必须在光下才能进行,图乙中曲线I只有在白天有光进行,因此Ⅰ曲线表示光合作用;曲线Ⅱ在一天中变化不大,因此Ⅱ曲线表示呼吸作用。
【详解】A.图甲A表示呼吸作用,B表示蒸腾作用,C表示光合作用。植物在白天有光植物可以进行C光合作用、A呼吸作用和B蒸腾作用,在夜晚因为无光故光合作用不能正常进行,只能进行A呼吸作用和B蒸腾作用,A正确。
B.光合作用的原料是二氧化碳和水,产物是有机物和氧,场所是叶绿体,条件是有光,把光能转化成化学能储存在有机物里面。光合作用必须在光下才能进行,图乙中曲线Ⅰ只有白天有光进行,因此Ⅰ曲线表示光合作用,与图甲C中的生理活动相对应,B正确。
C.图甲中植物在黑暗环境中吸收的气体主要是氧气,在黑暗的环境中植物只进行呼吸作用,不进行光合作用,因此吸收氧气,释放二氧化碳,C正确。
D.移栽植物的根系或多或少的会有一定的破坏,吸水的能力会降低,因此在移栽植物时,往往要剪掉大量的枝叶,以降低蒸腾作用,减少水分的散失,避免移栽植物出现萎蔫现象,提高移栽植物的成活率。因此移栽植物要去掉部分枝叶,主要是为了降低图甲中的B蒸腾作用,D错误。
故选D。
二、非选择题
16. 2021年12月6日,山东省人大常委会审议了《山东省黄河三角洲生态保护条例(草案)》,拟通过立法加强黄河三角洲生态保护。如图1示黄河湿地生态系统的部分生物组成的食物网,图2表示图1某条食物链中四种生物的相对数量,图3是某生态系统中碳循环示意图,请根据图示回答以下问题。
(1)图1中,若要构成一个完整的生态系统,生物部分还缺少图3中的______。
(2)图2中的乙对应图1中的生物是______,此生物与鹭之间是______关系。从图1可以看出,鹭可从多条食物链中获取能量,这些能量的最初来源是水生植物固定的______。
(3)政府规定黄河湿地周边禁止建化工厂,因为化工厂产生的废水会破坏生态环境,有毒有害物质流入食物网,导致生态难以恢复。这说明湿地生态系统的_______是有一定限度的。
【答案】(1)丁
(2) ①. 蟹 ②. 捕食和竞争 ③. 太阳能
(3)自动调节能力
【解析】
【分析】1、生物圈是地球上所有生物与其生存的环境形成的一个统一整体。2、食物链是指生产者和消费者之间吃与被吃的关系,起点是生产者,终点是最高级消费者。图3中甲是二氧化碳,乙生产者,丙是消费者,丁是分解者,①光合作用,②捕食关系,③呼吸作用。
【小问1详解】
生态系统由生物部分和非生物部分组成,生物部分包括生产者、消费者、分解者;非生物部分包括阳光、空气和水等。所以图中所有生物若要构成一个完整的生态系统,还缺少非生物部分和生物部分的分解者。图3中丁为分解者。
【小问2详解】
食物链由生产者开始,以最高营养级结束;食物链中的箭头由被捕食者指向捕食者。该食物网共有4条食物链组成:水生植物→浮游动物→鹭,水生植物→浮游动物→蟹→鹭,水生植物→鱼→鹭。图2表示该生态系统生物的相对数量,则四种生物构成的食物链是丁→甲→乙→丙,对应图1中的食物链为:水生植物→浮游动物→蟹→鹭,其中乙对应图1中的蟹,蟹和鹭之间存在捕食关系,两者同时以浮游动物为食物,存在竞争关系。生态系统中生物所需的能量来源于植物进行光合作用所固定的太阳能。
【小问3详解】
在生态系统中,各种生物的数量虽然在不断地变化着,但是在一般情况下,生态系统中各种生物的数量和所占的比例是相对稳定的状态,这说明生态系统具有一定的自动调节能力。化工厂产生的废水会破坏生态环境,有毒有害物质流入食物网,导致生态难以恢复。这说明湿地生态系统的自动调节能力是有限的,一旦超过这个限度,生态系统就很难修复。
17. 人体是一个统一的整体,下图为人体人体的一些重要结构及生理活动的示意图,图中数字表示结构,字母表示生理过程,请据图回答相关问题。([ ]填数字或字母)
(1)比赛前,为保证体育比赛时充足的能量供应,运动员早餐会食用富含营养的鸡蛋、牛奶和面包等食物。食物中的蛋白质在消化道内最终被分解,参与其消化的消化液有______。
(2)比赛时,运动员会消耗大量的氧气。外界空气中的氧气首先通过[B]过程进入肺泡,再经[C]_______的气体交换过程进入血液。
(3)比赛过程中,人体生命活动产生的尿素经血液循环运送到肾脏,通过甲图肾单位中的肾小球和肾小囊内壁的过滤作用及[ ]_______的重吸收作用形成尿液排出体外。
(4)为快速获取能量,运动员有时在赛前几分钟口服葡萄糖,葡萄糖经[A]过程进入血液后,流经图甲所示心脏四腔的先后顺序是_______(用数字和箭头表示)。最后送到组织细胞被利用。
(5)在百米竞赛时,观众会激动万分,此时他们的大脑皮层特别兴奋,促使体内的肾上腺素含量增加,进而心跳加快,血压升高,这说明人体的生命活动受______的共同作用的影响。
(6)比赛结束后,运动员在取下号码布时,不小心被别针刺到手指,手缩回并感到疼痛。请利用图乙写出缩手反射的神经冲动传导途径_______(用箭头和数字表示)。
【答案】(1)胃液、肠液、胰液 (2)肺泡与血液之间
(3)⑤肾小管 (4)4→5→1→2 (5)神经系统和激素
(6)⑤→④→③→②→①
【解析】
【分析】图甲中1左心房,2左心室,4右心房,5右心室。①入球小动脉,②出球小动脉,③肾小囊,④肾小球,⑤肾小管,⑥肾小管周围的毛细血管网,A吸收,B肺与外界的气体交换,C肺泡与血液的气体交换,D排尿,图乙中①效应器,②传入神经,③神经中枢,④传出神经,⑤效应器,⑥脑干,⑦小脑,⑧大脑皮层。
【小问1详解】
食物中蛋白质开始消化的部位是胃,在胃液中胃蛋白酶的作用下蛋白质被初步消化成多肽,最后在小肠中胰液和肠液中酶的作用下,被彻底分解成氨基酸,被小肠绒毛内的毛细血管吸收进入血液。因此参蛋白质消化的消化液有胃液、肠液和胰液。
【小问2详解】
外界空气中的氧气首先通过B肺与外界的气体交换过程进入肺泡,进入肺泡中的气体再通过C肺泡与血液之间进行气体交换进入血液。
【小问3详解】
肾单位是肾脏中形成尿液的结构功能单位。尿的形成要经过④肾小球和③肾小囊内壁的滤过作用和⑤肾小管的重吸收作用两个连续的过程。当血液流经肾小球时,除了血细胞和大分子的蛋白质外,其他的如水、无机盐、尿素、葡萄糖会滤过到肾小囊腔形成原尿;当原尿流经肾小管时,其中大部分水、部分无机盐和全部的葡萄糖被重新吸收回血液,而剩下的如尿素、一部分无机盐和水等由肾小管流出形成尿液。
【小问4详解】
葡萄糖被小肠吸收进入血液循环后,经下腔静脉首先进入右心房,需要通过肺循环再回到心脏左心房、左心室,最后进入主动脉。具体路线是:下腔静脉→4右心房→5右心室→肺动脉→肺部毛细血管网→肺静脉→1左心房→2左心室→主动脉→体动脉→组织处的毛细血管。因此葡萄糖经小肠A吸收后,流经图甲所示心脏四腔的先后顺序是4→5→1→2。
【小问5详解】
人在激动的情况时,神经系统会促使肾上腺分泌较多的肾上腺素等,这些激素能够促使心跳加快,血压升高,肌肉收缩有力,以应对紧张情况,这些说明人体的生命活动调节是由神经调节和激素调节协调配合完成的。
【小问6详解】
在缩手反射过程中,神经冲动传导的途径是:手上的⑤感受器→④传入神经→③神经中枢→②传出神经→①效应器缩手。
18. 某课外兴趣小组对细菌、真菌非常感兴趣,于是他们通过观察、实验及查阅资料等方式,了解这些生物的结构以及它们与人类生活的关系。请结合所学知识回答下列问题。
(1)图1中属于单细胞生物的有_______(填字母),它们在结构上的主要区别是_______;D可以通过产生[a]______来繁殖后代。
(2)泡菜因其酸脆爽口,制作方便,为人们所广泛喜爱。泡菜制作的主要原理是乳酸菌能够分解有机物产生乳酸。制作泡菜时坛子既要加盖,还要用水来封口(如图2),这样做的科学道理是______。
(3)兴趣小组同时了解到了解到人类从B生物体内提取了最早的抗生素,但该抗生素却不能在临床上用于治疗新冠肺炎,原因是_______;有些微生物会导致食品腐败,为了防止食品腐败,常把食品放入冰箱储存,其原理是_______。
【答案】(1) ①. A、C ②. A无成形的细胞核 ③. 孢子
(2)避免空气进入坛内,因为乳酸菌只有在无氧或缺氧条件下才能将有机物分解
(3) ①. 青霉素只对细菌起作用,对病毒不起作用 ②. 低温抑菌
【解析】
【分析】分析图1信息可知:A是细菌、B是青霉(属于真菌)、C是酵母菌(属于真菌)、D是蘑菇(属于真菌)、图2的泡菜采用的是发酵技术。
【小问1详解】
单细胞生物是一个细胞构成的个体。图中的A细菌和C酵母菌都是单细胞生物。细菌的基本结构:细胞壁、细胞膜、细胞质、DNA,有的具有鞭毛和荚膜。真菌具备的细胞结构是:细胞壁、细胞膜、细胞质、细胞核、液泡等。细菌的主要特点是无成形的细胞核。D蘑菇可以通过产生a孢子来繁殖后代。
【小问2详解】
乳酸菌制作泡菜需要在无氧的条件下,乳酸菌发酵产生乳酸,使得菜具有特殊的风味。因此,制作泡菜时既要加盖,还要用水来封口,这样做的科学道理是:避免空气进入坛内,因为乳酸菌只在无氧或缺氧条件才能将有机物分解。
小问3详解】
有些真菌却可以产生杀死或抑制某些致病细菌的物质,这些物质称为抗生素,它可以用来治疗由细菌引发的疾病。青霉素是从青霉菌中提炼出的一种常用的广谱抗生素,通过抑制细菌细胞壁的合成起杀菌作用,但是对病毒无效。食物腐败变质是由于微生物的生长和大量繁殖而引起的。根据食物腐败变质的原因,食品保存就要尽量的杀死微生物或抑制微生物的生长和大量繁殖。把食品放入冰箱储存,其原理是:低温抑制细菌和真菌的生长和繁殖。
19. 阅读资料,回答下列问题:
甲型流感在世界各地迅速蔓延,目前在我国的一些部分省份和地区也发现了一些确诊病例.甲型流感是由病毒引起的一种传染病,它主要通过飞沫、空气以及密切接触等途径传播.专家建议,对甲型流感的防治要从早发现、早报告、早诊断、早隔离、早治疗入手;要注意环境和个人卫生,要积极参加体育锻炼,增强自身抵抗力.请根据所学知识回答问题:
(1)从传染病学分析,甲型流感病毒属于______。
(2)目前,科研人员正在抓紧研制甲型流感疫苗,一旦成功,人们将通过注射疫苗产生对该病具有免疫作用的______,以达到预防甲型流感的目的。该免疫属于____。(“特异性免疫或非特异性免疫”)
【答案】(1)病原体 (2) ①. 抗体
②. 特异性免疫
【解析】
【分析】病原体是指引起传染病细菌、病毒和寄生虫等生物。非特异性免疫是生来就有的,人人都有,能对多种病原体有免疫作用。特异性免疫是指第三道防线,产生抗体,消灭抗原,是出生后才有的,只能对特定的病原体有防御作用。
【小问1详解】
病原体是指引起传染病的细菌、病毒和寄生虫等生物。从传染病学分析,甲型流感病毒能使人患甲流这种传染病,属于病原体。
【小问2详解】
疫苗是由减毒的、低毒的、灭活的病原体制成的生物制品,如将甲型H1N1流感疫苗注射到人体后,能刺激人体产生抵抗该病的一种特殊的蛋白质,叫抗体。通过接种疫苗获得的免疫属于特异性免疫,只针对某一特定的病原体或异物起作用。
20. “丝绸之路”源于小小的家蚕。自从学习了家蚕的生殖和发育后,某校课外兴趣小组就开始养蚕,并观察记录家蚕的生长变化。
(1)兴趣小组发现家蚕的发育一生要经历四个时期,与蝉的发育过程相比,这种发育过程称为_______。
(2)同学们在饲养家蚕的过程中,发现了一只黑色斑的变异个体,引起了兴趣小组的高度关注。于是,他们请教了蚕茧站科研人员。科研人员将这只黑色斑个体与普通斑个体杂交,产的卵孵化出了867只黑色斑和898只普通斑的家蚕。科研人员用子代个体又进行了三组杂交实验,结果如下表。请分析回答:
组别
亲本
子代数目(只)
黑色斑
普通斑
甲
普通斑×普通斑
0
1432
乙
黑色斑×普通斑
691
690
丙
黑色斑×黑色斑
1061
351
①研究发现,家蚕的斑纹是由一对基因控制的,家蚕的普通斑与黑色斑在生物学上称为_______。若用字母A表示这对基因中的显性基因,a表示隐性基因,根据上表数据推断,______是显性性状。
②丙组亲本的基因组合是_______,其子代中基因组成为AA的个体在黑色斑子代个体中所占的比例理论上应为_______。
【答案】(1)完全变态
(2) ①. 相对性状 ②. 黑色斑 ③. Aa×Aa ④. 1/3
【解析】
【分析】(1)昆虫的发育分完全变态发育和不完全变态发育,家蚕属于昆虫,其中发育过程经过卵、幼虫、蛹和成虫等4个时期,是完全变态发育。(2)生物体的形态特征、生理特征和行为方式叫做性状,生物的性状传给后代的现象叫遗传;生物的亲代与子代之间以及子代的个体之间在性状上的差异叫变异。同种生物同一性状的不同表现形式叫做相对性状。(3)在一对相对性状的遗传过程中,子代个体出现了亲代没有的性状,则亲代个体表现的性状是显性性状,新出现的性状一定是隐性性状,由一对隐性基因控制。
【小问1详解】
蝉的发育经历卵、若虫、成虫三个时期,家蚕的发育一生要经历四个时期,与蝉的发育相比,多了蛹期,这种发育过程称为完全变态发育。
【小问2详解】
①同种生物同一性状的不同表现形式,叫相对性状,如蚕的黑色斑和普通斑。根据上表丙组数据推断:亲代黑色斑×黑色斑,后代有黑色斑和普通斑,说明黑色斑是显性性状,普通斑是隐性性状。
②若用字母A表示这对基因中的显性基因,a表示隐性基因,丙组子代出现了普通斑(aa),基因aa分别来自亲代黑色斑,所以丙组亲本的基因组合是Aa×Aa。遗传图解如图所示:
根据遗传图解可知,子代中基因组成为AA的个体在黑色斑子代个体中所占的比例理论上应为1/3。
21. 某生物学兴趣小组为了探究“二氧化碳是否为光合作用所必需的原料”,设计了如图所示的三组装置(提示:装置中的氢氧化钠溶液能吸收二氧化碳,碳酸氢钠溶液能释放二氧化碳),请分析并回答下列问题:
实验步骤如下:
①将图中的三个实验装置密封后放在黑暗环境中一昼夜,再一起移到温度适宜、光照充足的同一环境中用阳光照射一段时间。
②分别从甲、乙、丙三个装置中绿色植物的相同部位取下一片绿叶,编号为A、B、C;将取下的叶片进行酒精脱色,清水冲洗、碘液染色,稍等片刻后再用清水冲掉叶片上多余的碘液。
③观察并记录叶片颜色的变化.
(1)本实验的自变量是 ______ 。
(2)为确保只有一个自变量,关于装置的选取,装置中溶液的量及绿色植物的种类,大小,生长状况等无关变量都要尽量保持 ______ 。
(3)步骤①中“放在黑暗环境中一昼夜”的目的是 ______ 。
(4)本实验的预期结果是A叶片 ______ ,B叶片 ______ ,C叶片变蓝。(填“变蓝”或“不变蓝”)
【答案】(1)二氧化碳
(2)相同 (3)将叶片中原有的淀粉消耗或转运
(4) ①. 变蓝 ②. 不变蓝
【解析】
【分析】(1)《绿叶在光下制造有机物》的实验步骤:暗处理→选叶遮光→光照→摘下叶片→酒精脱色→漂洗加碘→观察颜色。实验要点:光合作用需要光、光合作用制造淀粉、淀粉遇到碘液变蓝色,酒精溶解叶片中的叶绿素。光合作用的场所是叶绿体,氢氧化钠吸收二氧化碳。
(2)对照实验:在探究某种条件对研究对象的影响时,对研究对象进行的除了该条件不同以外,其他条件都相同的实验。根据变量设置一组对照实验,使实验结果具有说服力。一般来说,对实验变量进行处理的,就是实验组。没有处理且条件适宜是的就是对照组。
【小问1详解】
对照实验具有变量的唯一性,本实验的自变量是二氧化碳。
【小问2详解】
某生物兴趣小组为了探究“二氧化碳是否为光合作用必需的原料”设计了如图所示的三组装置(提示:装置中的氢氧化钠溶液能吸收二氧化碳,碳酸氢钠溶液能释放二氧化碳)。甲、乙、丙唯一不同特点是二氧化碳,因此本实验的变量是二氧化碳。为确保只有一个变量,装置中溶液的量及绿色植物的种类、大小、生长状况等方面都要尽量保持相同(一致)。
【小问3详解】
将图示中的三个实验装置密封后放在黑暗环境中一昼夜,再一起移到温度适宜,光照充足的同一环境中照射一段时间。实验中暗处理的目的是将叶片中原有的淀粉消耗或转运完毕。这样实验中用碘液检验的淀粉只可能是叶片在实验过程中制造的,而不能是叶片在实验前贮存。
【小问4详解】
甲装置内的碳酸氢钠溶液能释放二氧化碳,甲组枝条获得的二氧化碳最多,光合作用制造的有机物最多;乙装置内的二氧化碳被氢氧化钠吸收了,乙组枝条缺乏二氧化碳不能进行光合作用制造有机物;丙装置清水不能吸收也不能释放二氧化碳,丙组枝条生长正常。因此,本实验的预期是:A叶片变蓝,B叶片不变蓝,C叶片变蓝。该兴趣小组初步得出的实验结论是:二氧化碳是光合作用必需的原料。
2023年内蒙古呼伦贝尔市阿荣旗中考二模生物试题(含解析): 这是一份2023年内蒙古呼伦贝尔市阿荣旗中考二模生物试题(含解析),共22页。试卷主要包含了单选题,综合题,资料分析题,实验探究题等内容,欢迎下载使用。
2023年内蒙古呼伦贝尔市鄂伦春中考生物一模试卷(含解析): 这是一份2023年内蒙古呼伦贝尔市鄂伦春中考生物一模试卷(含解析),共19页。试卷主要包含了0分)等内容,欢迎下载使用。
2023年内蒙古呼伦贝尔市鄂伦春中考生物二模试卷(含解析): 这是一份2023年内蒙古呼伦贝尔市鄂伦春中考生物二模试卷(含解析),共20页。试卷主要包含了选择题,简答题,实验探究题等内容,欢迎下载使用。

