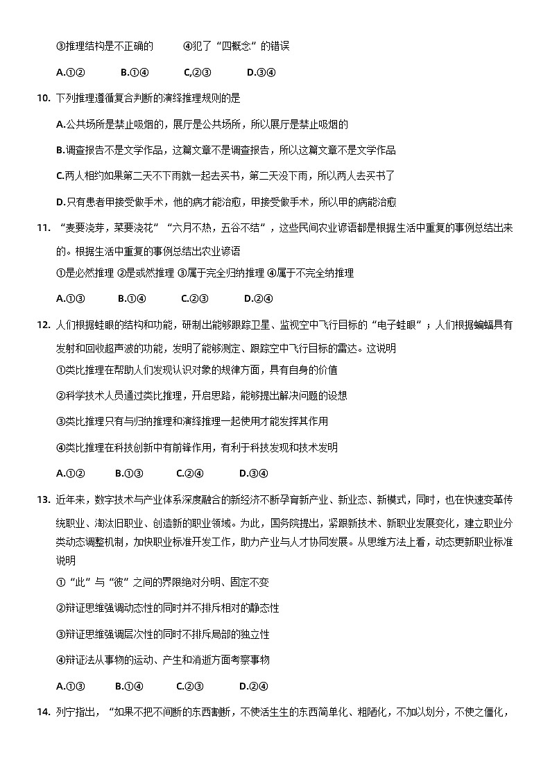
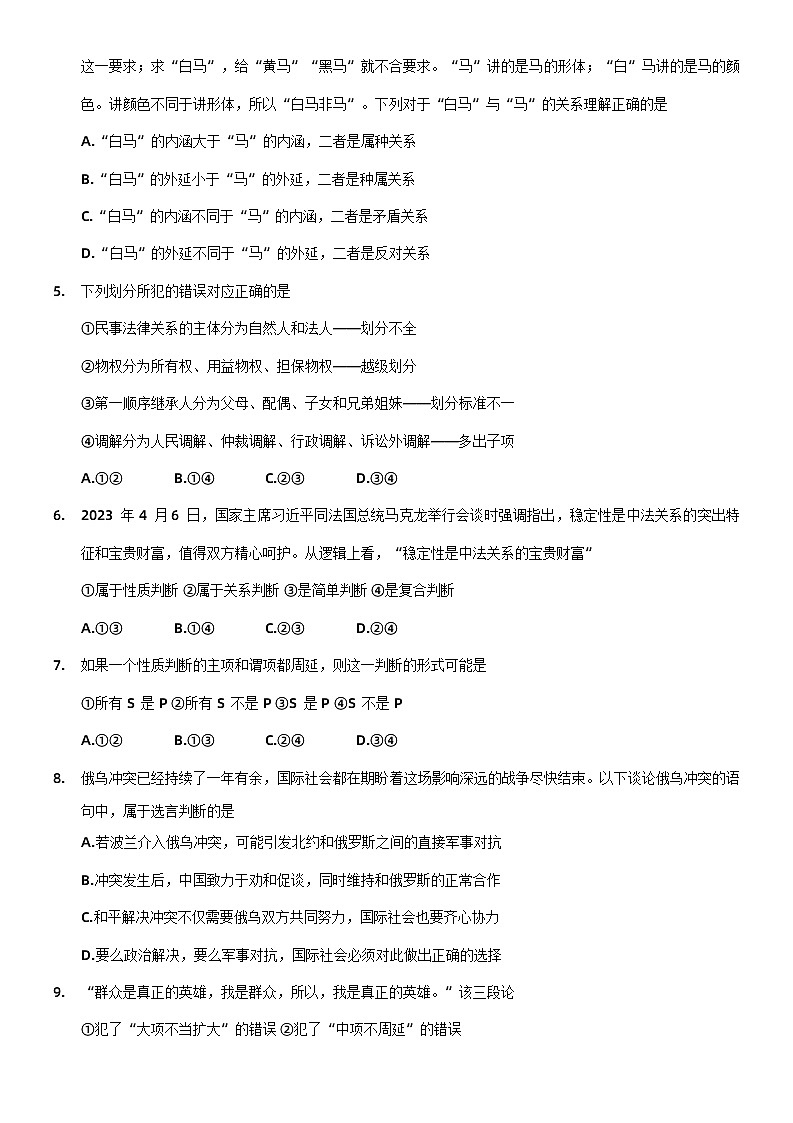
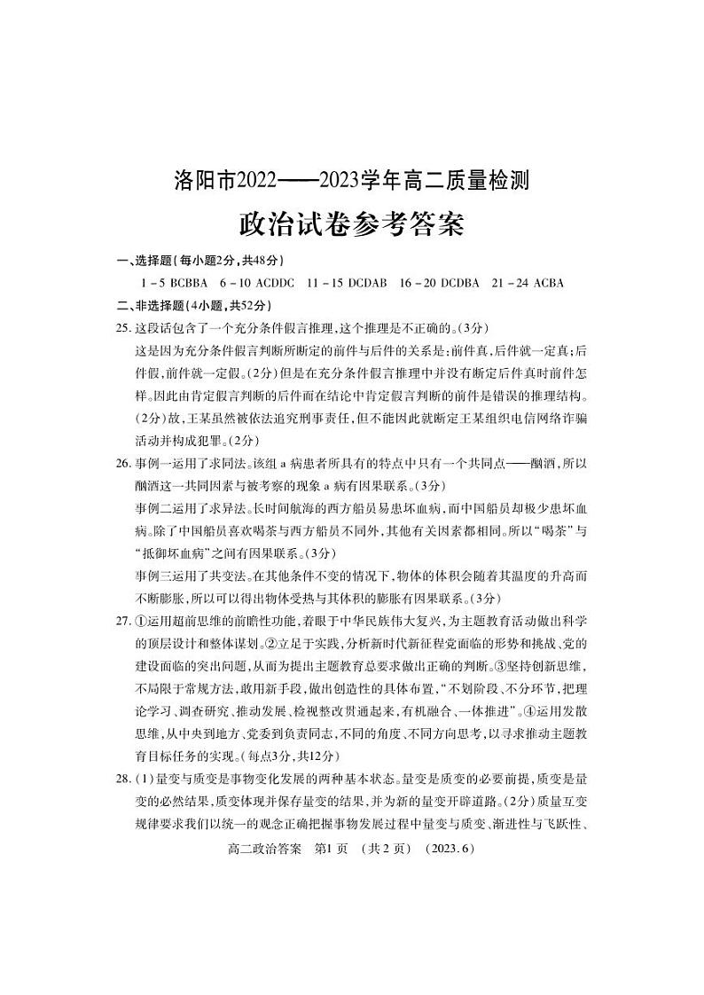
河南省洛阳市2022-2023学年高二下学期期末质量检测政治试题
展开河南省洛阳市2021届高二下学期期末质量检测政治【试卷+答案】: 这是一份河南省洛阳市2021届高二下学期期末质量检测政治【试卷+答案】,共7页。
精品解析:河南省许昌市2022-2023学年高二下学期期末教学质量检测政治试题(解析版): 这是一份精品解析:河南省许昌市2022-2023学年高二下学期期末教学质量检测政治试题(解析版),共19页。试卷主要包含了选择题,非选择题等内容,欢迎下载使用。
河南省许昌市2022-2023学年高二下学期期末教学质量检测政治试题及答案: 这是一份河南省许昌市2022-2023学年高二下学期期末教学质量检测政治试题及答案,文件包含高二政治期末试题参考答案docx、河南省许昌市2022-2023学年高二下学期期末教学质量检测政治试题pdf等2份试卷配套教学资源,其中试卷共8页, 欢迎下载使用。

